[ВХОД]
17.04.26(18:49)

mob.skif.biz

Альтернативная энергия. Оставь надежду, всяк сюда входящий...

🏠 Главная | 📚 Содержание | 💬 Форум | 📁 Файлы | 📩 Контакт
 
Резонансные генераторы
Магнитные генераторы
Механические центробежные (вихревые) генераторы
Электростатические генераторы
Водородные генераторы
Ветро- и гидро- и солнечные генераторы
Прочие идеи (разные)
О форуме
Транспорт
Оружие
Научные идеи, теории, предположения...
Экономия топлива
Коммерческие вопросы
Струйные технологии
Торсионные генераторы
Новые технологии
Барахолка
Патентный отдел
Конструкторское бюро
Нейтронная физика
Торнадо и смерчи
Гравитация и антигравитация
Сделай сам. Советы.
Медицина и здравоохранение

🖥️ | 🖨️

Форум - Магнитные генераторы - Генератор Хаббарда - Генератор Хабарда - Стр:15
<] [ 1 | ... 5 | 6 | 7 | 8 | 9 | 10 | 11 | 12 | 13 | 14 | 15 | 16 | 17 | 18 | 19 | 20 | 21 | 22 ] [>
Модератор: free_energy
Первый пост темы: free_energy Post: #29025 От:25.05.2006 (17:33)
Ладно, поступим так, это современная версия генератора Хаббарта.
Я не изобретал этот трансформатор. Сие воспроизводится без согласия автора.
Трансформатор уникальный, кроме нелинейного коэфициента трансформации, соотношением количеств витков обмотки, можно регулировать частоты первичной и вторичной цепей, а также соответственно напряжение. Сотни килогерц первого трансформатора настроенного в резонаннс с подобными, на третьем дают десятки герц. Трансформаторы можгут кратковременно работать в автономном режиме, но даже без этого, устройство дает коллосальную экономию на преобразовании. (По автору до 70%)

DL, ты меня слышишь? Ты знаешь чье это, не говори никому, пусть человек спокойно живет.

Если кто будет заниматься и изучать сее изобретение, я буду продолжать что-нибудь говорить по этому поводу, если нет... Ни одной здоровой идеи не увидите. Пустая трата времени.

Человек днями и ночами мотал свои трансформаторы, на ощупь подбирал конденсаторы... ну, на сколько вы уважаете чужой труд?
sharp | Post:809811 - Date: 13.11.22(13:37)
Ты все верно запустил.
Осталось только правильно посчитать полученное.
Ток батареи идет сперва в одну сторону, потом после закрытия ключей - в другую. Соответственно эти мощности должны вычитаться.
В твоем подсчете они суммируются.
Только и всего.

dedivan | Post:809813 - Date: 13.11.22(13:54)
Самый главный фокус таких сердечников - они намагничиваются постепенно, вот на картинке моменты времени t1 t2 t3 t4. В момент t4 сигнал появляется на верхней обмотке. В простой модели этого нет. Можно всякие фокусы показывать, нагружать вторичку без реакции на первичку например. Ответ то будет, но он запаздывает, а за это время можно и убежать...
Вот начинающие пионЭры и делают тут кучу "открытий".


Размер: 257.72 KB

_________________
я плохого не посоветую


MSN | Post:809814 - Date: 13.11.22(14:01)

Ток батареи идет сперва в одну сторону, потом после закрытия ключей - в другую. Соответственно эти мощности должны вычитаться.
В твоем подсчете они суммируются.
Только и всего.

С чего ты взял, что разнонаправленные токи суммируются?

_________________
Говорите говорите, я всегда зеваю когда мне интересно. 99,9% всех СЕ устройств, - от неправильных измерений


sharp | Post:809815 - Date: 13.11.22(14:09)
Это легко проверить.
Если убрать диоды D2 и D4, а конец катушки соединить с началом конденсатора обратным диодом, то мы получим Вариант 3, который тобой хорошо исследован.
Если потребление от батареи при такой замене будет значительно меньше, то значит я прав.

MSN | Post:809832 - Date: 13.11.22(19:29)
sharp Пост: 809815 От 13.Nov.2022 (14:09)
Это легко проверить.
Если убрать диоды D2 и D4, а конец катушки соединить с началом конденсатора обратным диодом, то мы получим Вариант 3, который тобой хорошо исследован.
Если потребление от батареи при такой замене будет значительно меньше, то значит я прав.


Ерунду ты предлагаешь, считаю не я, считает симуль, он либо сложит, если токи синфазны, либо вычтет, если они противофазны, я никак не могу влиять на него в настройках касательно функции вычисления, когда доберусь до компа - покажу тебе осциллограммы токов.
Да и КПД под 99% при минимальных сопротивлениях косвенно говорит о правильности расчетов.

_________________
Говорите говорите, я всегда зеваю когда мне интересно. 99,9% всех СЕ устройств, - от неправильных измерений


sharp | Post:809833 - Date: 13.11.22(19:41)
У тебя потребление 889, а на нагрузке 585. Разница 304 - это 52% от нагрузки. Т.е. слишком много.
И посмотри на вариант 3 - потребление 110.4 против нагрузки 110.1. Разница мизерна.
Результат в сравнении с Вариантом 3 не должен ухудшиться.
Поэтому я делаю вывод: либо расчет неправильный, либо схема неправильно работает.
Сперва нужно проверить схему, подогнав ее под известный и испытанный ранее Вариант3. Т.е. убрать диоды с батареи и поставить один, как в варианте 3.
Если мощность питания будет примерно равна мощности на нагрузке, то значит схема работает правильно.
Тогда возвращаем диоды на место и ищем ошибку в расчете.
Ошибка в том, что ток заряда батареи берется в расчет, как ток разряда. Почему симулятор так рассчитывает - нужно разбираться. Возможно, отрицательный ток умноженный на отрицательное напряжение дает плюс в расчете.

MSN | Post:809838 - Date: 13.11.22(20:08)
эхххх...ну ты же даже не спрашиваешь какие активные сопротивления катушки, аккума, конденсатора... IGBT стоят высоковольтные, на каждом падение, два диода тоже высоковольтные, тоже падение...
Сразу давай делать далеко идущие выводы:
Слишком мало, это сколько ???
про 99% КПД я говорил о другом опыте, предыдущем, в этом все реально.

превышения нет ни 1% , а ты говорил там ого-го хватит, увидишь.
Сейчас если вылизать эту схему под низковольтный источник питания, ну приблизишь ПД к 95-99% и что это докажет ?

_________________
Говорите говорите, я всегда зеваю когда мне интересно. 99,9% всех СЕ устройств, - от неправильных измерений


sharp | Post:809846 - Date: 13.11.22(20:47)
А что спрашивать - я же сравниваю соотношения, а не абсолютные величины.
Если при проверке Варианта 3 соотношение между затратами источника и выделившимся на нагрузке практически единица, то я понимаю, что все нормально.
А если затраты на 40% больше, чем на нагрузке, то явно что-то не так.
Все же логично.

sharp | Post:809847 - Date: 13.11.22(20:49)
превышения нет ни 1% , а ты говорил там ого-го хватит, увидишь.
Ну да, хитрю немного. Если человеку не хочется проверять, то че ж я ему сразу буду нормальную схему выкладывать.

MSN | Post:809849 - Date: 13.11.22(20:50)
Шарп, ты слышишь меня ???
Схема другая, в два раз больше затрат, ключи, диоды высоковольтные... вернись и прочитай внимательно предыдущий пост.
Лучше подумай внимательно какие бы ты хотел посмотреть осцилограммы, я сниму и выложу.

_________________
Говорите говорите, я всегда зеваю когда мне интересно. 99,9% всех СЕ устройств, - от неправильных измерений


sharp | Post:809850 - Date: 13.11.22(20:53)
Я слышу тебя.
Поэтому и сказал, что схему нужно проверить, приведя к результату варианта 3, убрав диоды с батареи и поставив один обратный на связку конденсатор-катушка.

И только когда соотношение мощностей между источником и нагрузкой будет около 1, можно будет вернуть диоды, как в Варианте 4.

Вариант 3 от Варианта 4 отличается только одним - тем, откуда индуктивность тянет заряд для дозаряда конденсатора с 12 до 17 вольт.

MSN | Post:809851 - Date: 13.11.22(21:05)
улучшил схему, поставил ключи с малым сопротивлением канала, диоды шоттки 25А, сопротивление катушки 0,01 ом 😬

Итог: Pпотр=943mW; Pнагр=702mW. Схема имеет в 2 раза больше ключей и диодов...

Вот ток источника - батареи - зеленым, расписал.




Размер: 15.81 KB

_________________
Говорите говорите, я всегда зеваю когда мне интересно. 99,9% всех СЕ устройств, - от неправильных измерений


sharp | Post:809852 - Date: 13.11.22(21:09)
Покажи картинку схемы и кривую напряжений.
Почему раньше было 100мВт, а сейчас 943мВт?

sharp | Post:809853 - Date: 13.11.22(21:15)
Вот ток источника - батареи - зеленым, расписал.

Один из них должен быть положительный, а второй - отрицательный.
Так?

dedivan | Post:809854 - Date: 13.11.22(21:18)
MSN Пост: 809849 От 13.Nov.2022 (20:50)

Лучше подумай внимательно какие бы ты хотел посмотреть осцилограммы, я сниму и выложу.

Да ему это не нужно, он их не видит даже в упор.
Ты сам посмотри для интереса На движение стенок.
Когда две катушки находятся под углом 90* магнитная связь между ними равна нулю, и энергия из первой во вторую не передается. Но когда идет движение стенки через них- оказывается появляется связь и энергия передается, потому что стенка- это трехмерный вихрь и регистрируется во всех плоскостях. И энергия ведет себя нешаблонно, как будто масса виртуальная возникает. Вот в ней энергия есть. Но катушки для ее снятия должны быть хитрые.

_________________
я плохого не посоветую


sharp | Post:809855 - Date: 13.11.22(21:18)
Ты напряжение питания поднял? Зачем?
У нас был нормальный вариант с 12 вольтовым питанием, и было с чем сравнить, с результатами предыдущих экспериментов.

MSN | Post:809856 - Date: 13.11.22(21:21)
sharp Пост: 809852 От 13.Nov.2022 (21:09)
Покажи картинку схемы и кривую напряжений.
Почему раньше было 100мВт, а сейчас 943мВт?


Схема другая, напряжение источника другое, сопротивление нагрузки другое... в общем условия другие. Но какая это разница, мы же в итоге сводим балансы, не так ли ?

Зеленым ток источника, красным напряжение на конденсаторе.


Размер: 33.24 KB

_________________
Говорите говорите, я всегда зеваю когда мне интересно. 99,9% всех СЕ устройств, - от неправильных измерений


MSN | Post:809857 - Date: 13.11.22(21:24)
sharp Пост: 809855 От 13.Nov.2022 (21:18)
Ты напряжение питания поднял? Зачем?
У нас был нормальный вариант с 12 вольтовым питанием, и было с чем сравнить, с результатами предыдущих экспериментов.


это ничего не меняет, 24 в было выбрано чтобы уменьшить потери на ключах, поскольку их в 2 раза больше чем в варианте 1,2,3
Шарп, в 2 раза больше!!! уже нельзя сравнивать.

_________________
Говорите говорите, я всегда зеваю когда мне интересно. 99,9% всех СЕ устройств, - от неправильных измерений


MSN | Post:809858 - Date: 13.11.22(21:29)
Вот 12 вольтовая версия, расскажи что изменилось.


Размер: 30.61 KB


Размер: 43.45 KB


Размер: 46.59 KB

_________________
Говорите говорите, я всегда зеваю когда мне интересно. 99,9% всех СЕ устройств, - от неправильных измерений


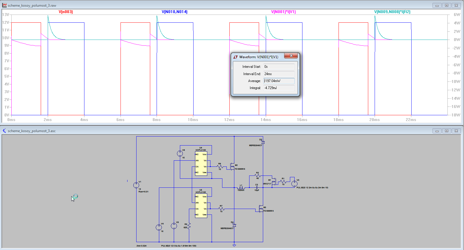
sharp | Post:809860 - Date: 13.11.22(21:31)
Напряжение на конденсаторе поднималось до 1,5Uбат
А сейчас до скольки, до 1,25? Маловато. И интервал после закрытия ключей нужно чуть увеличить

Теперь давай уберем диоды и поставим обратный диод соединив конец индуктивности с началом конденсатора.
Это будет вариант 3.
Он позволит сравнить затраты и выход на нагрузке и покажет, ошибаюсь я или нет.

sharp | Post:809861 - Date: 13.11.22(21:37)
Вот 12 вольтовая версия, расскажи что изменилось.

Изменилось соотношение мощностей.
В 24 вольтовой версии было 943/702=1,34
В 12 вольтовой 197/194=1,02
Согласись, 1,34 и 1,02 - не одно и то же.

MSN | Post:809862 - Date: 13.11.22(21:40)
импульс подвинул, подросло на 0.07В - 70 мВ. ну это же погоды не строит...



Размер: 25.05 KB

_________________
Говорите говорите, я всегда зеваю когда мне интересно. 99,9% всех СЕ устройств, - от неправильных измерений


sharp | Post:809863 - Date: 13.11.22(21:44)
импульс подвинул, подросло на 0.07В - 70 мВ. ну это же погоды не строит...
Все верно подросло незначительно, но я и не делаю на этом акцент.
Акцент на том, как считается потребление.
Интервал, когда батарея заряжается, должен вычитаться из потребления.

MSN | Post:809864 - Date: 13.11.22(21:47)
sharp Пост: 809861 От 13.Nov.2022 (21:37)
Вот 12 вольтовая версия, расскажи что изменилось.

Изменилось соотношение мощностей.
В 24 вольтовой версии было 943/702=1,34
В 12 вольтовой 197/194=1,02
Согласись, 1,34 и 1,02 - не одно и то же.


а может так?
702/943=0.745
194/197=0.985

последний результат из области фантастики, в реале получить будет очень трудно...

_________________
Говорите говорите, я всегда зеваю когда мне интересно. 99,9% всех СЕ устройств, - от неправильных измерений


MSN | Post:809865 - Date: 13.11.22(21:48)
sharp Пост: 809863 От 13.Nov.2022 (21:44)
импульс подвинул, подросло на 0.07В - 70 мВ. ну это же погоды не строит...
Все верно подросло незначительно, но я и не делаю на этом акцент.
Акцент на том, как считается потребление.
Интервал, когда батарея заряжается, должен вычитаться из потребления.


Он и вычитается.

_________________
Говорите говорите, я всегда зеваю когда мне интересно. 99,9% всех СЕ устройств, - от неправильных измерений


<] [ 1 | ... 5 | 6 | 7 | 8 | 9 | 10 | 11 | 12 | 13 | 14 | 15 | 16 | 17 | 18 | 19 | 20 | 21 | 22 ] [>
У Вас нет прав отвечать в этой теме.
Форум - Магнитные генераторы - Генератор Хаббарда - Генератор Хабарда - Стр 15
🏠 Главная | 📚 Содержание | 💬 Форум | 📁 Файлы | 📩 Контакт