[ВХОД]
10.04.26(00:56)

mob.skif.biz

Альтернативная энергия. Оставь надежду, всяк сюда входящий...

🏠 Главная | 📚 Содержание | 💬 Форум | 📁 Файлы | 📩 Контакт
 
Резонансные генераторы
Магнитные генераторы
Механические центробежные (вихревые) генераторы
Электростатические генераторы
Водородные генераторы
Ветро- и гидро- и солнечные генераторы
Прочие идеи (разные)
О форуме
Транспорт
Оружие
Научные идеи, теории, предположения...
Экономия топлива
Коммерческие вопросы
Струйные технологии
Торсионные генераторы
Новые технологии
Барахолка
Патентный отдел
Конструкторское бюро
Нейтронная физика
Торнадо и смерчи
Гравитация и антигравитация
Сделай сам. Советы.
Медицина и здравоохранение

🖥️ | 🖨️

Форум - Электростатические генераторы - Электростатика - Бифилярная катушка Никола Тесла (valeralap) - Стр:449
<] [ 1 | ... 439 | 440 | 441 | 442 | 443 | 444 | 445 | 446 | 447 | 448 | 449 | 450 | 451 | 452 | 453 | 454 | 455 | 456 | 457 | 458 | 459 | ... | 477 ] [>
Модератор: valeralap
Первый пост темы: valeralap Post: #626158 От:08.06.2019 (08:37)
Различного рода абстрактные не связанные с темой выступления, будут удалятся. Все конструктивное будет приветствоваться. Можно оказывать помощь в виде оформления или правки, если сочтете за необходимость. Если активность будет низкая, то-от этого будет зависеть скорость вашего продвижения.
exsideminsk | Post:884070 - Date: 04.04.25(19:23)
----disk.yandex.ru/i/jMmjIPyMHT75gA

Tog | Post:884076 - Date: 04.04.25(20:19)
exsideminsk Пост: 884070 От 04.Apr.2025 (16:23)
----disk.yandex.ru/i/jMmjIPyMHT75gA

Что это?
Сам открыть пытался?

_________________
Фак-ты


Lisp | Post:884077 - Date: 04.04.25(20:29)
...шо в укропии яндекс не работает??? 😬 😬 😬 😬 😬

exsideminsk | Post:884084 - Date: 04.04.25(22:00)
Валера, тебе копают яму....
Твое многолетнее шоу - закончилось....
это 🤬

Tog | Post:884085 - Date: 04.04.25(22:49)
Lisp Пост: 884077 От 04.Apr.2025 (17:29)
...шо в укропии яндекс не работает??? 😬 😬 😬 😬 😬

Не знаю.

_________________
Фак-ты


zimnyaya | Post:884112 - Date: 05.04.25(10:30)
exsideminsk Пост: 884046 От 04.Apr.2025 (12:33)
Веселые картинки

[ссылка]

хрен ты меня тут рубанешь

Раньше это называлось видит око, да зуб неймёт
Третью вилку еще к лампочке пририсовать надо.
Для надежности.

_________________
Желудь-теоретик знает, как вырасти в дуб (c) Кнышев


BAP | Post:884127 - Date: 05.04.25(15:31)
exsideminsk Пост: 884046 От 04.Apr.2025 (12:33)
Веселые картинки

[ссылка]

хрен ты меня тут рубанешь
Схема твоя , мягко говоря, не катит. Так же как и выводы. Посмотри на так называемый дроссель, внимательно 😶


Размер: 54.22 KB

privett | Post:884170 - Date: 06.04.25(09:58)
Добрый день.
street, не знаю куда ты пропал, но у меня нет восьми лет на разведение бодяги. Возможно, здесь есть исследователи, которых заинтересует это направление. Честно сказать я ждал вопросы, они прямо лежат на поверхности. По меньшей мере, два фрагмента требуют дополнительного пояснения. Вопросов не бывает, только в двух случаях. И это хорошо.

Ниже в приложении, схема от Ромы Карнаухова (Акула). Это его решение, той задачи, что я предлагал решить street. Ни стану комментировать или оценивать это схемное решение, НО присмотритесь к ней. Решений может быть много (несколько) плохие или хорошие, лучше или хуже на данном этапе, это не важно. Пака.



Размер: 429.82 KB

sbal | Post:884171 - Date: 06.04.25(10:19)
privett Пост: 884170 От 06.Apr.2025 (06:58)
Добрый день.
street, не знаю куда ты пропал
Чалится в обезьяннике, ещё 9 суток.
Выкинь сию акулу нах.
Как же вас подцепили... .

_________________
в пути...


privett | Post:884521 - Date: 14.04.25(08:03)
Добрый день.
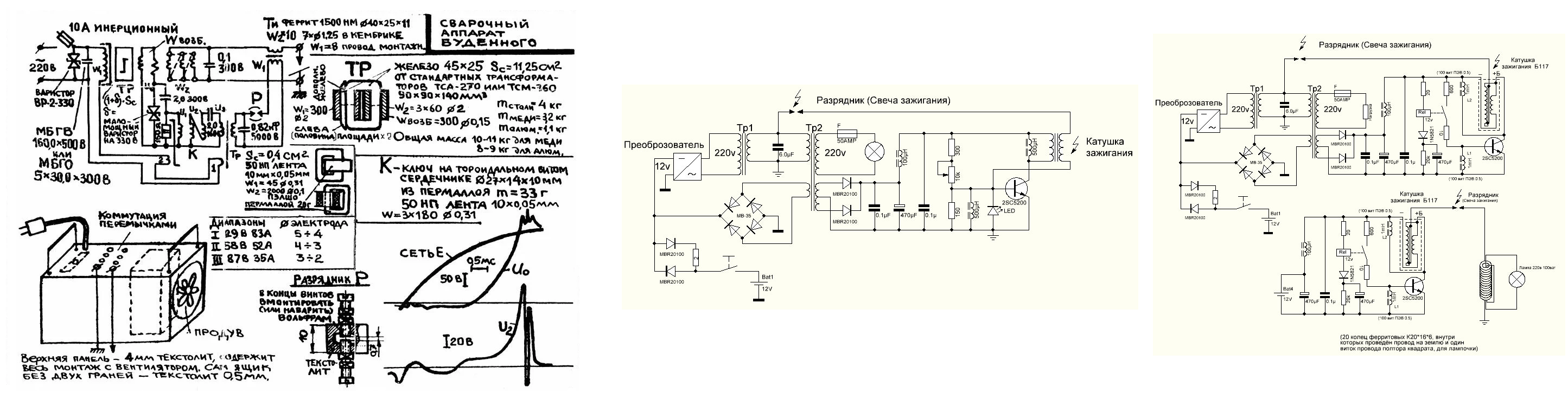
Подумалось, как то не складно. Так как в теме «Сварочный Аппарат Будённого», точка, как бы, не поставлена. И многие здесь просто сходят с ума, от не решённой задачи.

А здесь всё просто, «Сварочный Аппарат Будённого» это не БТГ и ни когда им не был, это просто сварочный аппарат с принудительным поджогом дуги. Хорош для работы с загрязнённой поверхностью. Но Валера каким-то образом его втащил в эту тему,,, думаю он и сам не разгадал секрет, как из «Сварочный Аппарат Будённого» изготовить БТГ. В свой аппарат, он перетащил только КК НЧ, и всё.

«Сварочный Аппарат Будённого», переделывается в БТГ, именно переделывается и дорабатывается, то есть используя как бы элементную базу, что уже имеется в аппарате. Но поверти, получится фигня которую надо будет ещё и ещё дорабатывать. Другими словами, необходимо серьёзное преобразование схемы. В процессе переделки (преобразование схемы), вы придёте к схемным решениям, что выложены ниже. Эти схемы, уже наверное лет десять гуляют по интернету.
Если кому интересно, чисто из спортивного, то пожалуйста пусть рисует все промежуточные решения. Но принцип, остаётся тем же, Качер это грозовая туча (наша ВВ), а КК НЧ это наше дерево, он заземлён (это наш ТОК).



Размер: 1.06 MB

exsideminsk | Post:884524 - Date: 14.04.25(12:58)
Нет схемы – нет предмета для обсуждения.
Что ты тут за демагогию развел или хочешь примкнуть к стаду фокусников/пиздоболов ?
Хватит что тут, “Моисей Абрамович” годами вас по хрену елозит не за что не отвечает.


zimnyaya | Post:884527 - Date: 14.04.25(16:57)
exsideminsk Пост: 884524 От 14.Apr.2025 (09:58)
Хватит что тут, “Моисей Абрамович” годами вас по хрену елозит не за что не отвечает.

А он вам в какой момент задолжал, просто интересно...

_________________
Желудь-теоретик знает, как вырасти в дуб (c) Кнышев


exsideminsk | Post:884532 - Date: 14.04.25(20:06)
Начал он в начале темы – неплохо, а с годами скатился в говно. Жаль времени и ресурсов.

zimnyaya | Post:884533 - Date: 14.04.25(20:24)
exsideminsk Пост: 884532 От 14.Apr.2025 (17:06)
Начал он в начале темы – неплохо, а с годами скатился в говно. Жаль времени и ресурсов.

Человек сказал, всё что хотел, а с говном вы его уже мешаете самостоятельно.

_________________
Желудь-теоретик знает, как вырасти в дуб (c) Кнышев


astromir | Post:884557 - Date: 15.04.25(19:26)
privett Пост: 884521 От 14.Apr.2025 (05:03)
Добрый день.

а это что за элемент, это транс на кольцах ферритовых, с вставкой из фольги?

Есть его описание?



Размер: 7.24 KB

Antek | Post:884559 - Date: 15.04.25(20:58)
Описание присутствует на схеме.

_________________
А вы друзья как не садитесь-все в музыканты не годитесь.


astromir | Post:884560 - Date: 15.04.25(21:18)
Благодарю, я второпях недоглядел

exsideminsk | Post:884624 - Date: 16.04.25(13:02)
Для тех, кто с “ПРИВЕТОМ” и другим “разжую” свой пост выше
1) Нет схемы – нет предмета для обсуждения.
Это к создателю ветки “Моисею Абрамовичу”

2) Что ты тут за демагогию развел или хочешь примкнуть к стаду фокусников/пиздоболов ?
Это к privett. Если бы ты свою ху…ню собирал в железе, то понял, что зря провел время за компом.
Лучше бы передернул….

У КАПЫ – есть заземление и без него нихрена не работает,
У “Моисея Абрамовича” – нету земли и якобы все работает.
Схемотехника разная

Ты сюда в тему, накидываешь – ГОВНО

Иди пиши картины – маслом (может толк будет),
генератор соединений между радиодеталями.


zimnyaya | Post:884629 - Date: 16.04.25(15:24)
exsideminsk Пост: 884624 От 16.Apr.2025 (10:02)

1) Нет схемы – нет предмета для обсуждения. Это к создателю ветки “Моисею Абрамовичу”

Есть некоторые обнадёживающие результаты с катушкой имени valeralap, вместо разрядника применяется защитный диод на 600 вольт.
Как оказалось, с таким вариантом тоже работает.
Раскачка НЧ контура происходит без всяких трансформаторов.
Мне этот вариант пока не очень нравится.
Были большие надежды на тиристор, но они не оправдались, слишком большие утечки.

Так же есть мысли разделить систему на две бифиллярки и отказаться от "переворотов"...но пока сомнения.
Пока едет новый генератор, есть время подумать 😈

А у вас как успехи, удалось катушку подключить?)
image

_________________
Желудь-теоретик знает, как вырасти в дуб (c) Кнышев


astromir | Post:884634 - Date: 16.04.25(16:36)
Зимняя, подскажи пожалуйста, если некое физлицо с телом осла сбрендило и начало вести себя как мигрант-захватчик в Европе - орать, психовать, обзывать и оскорблять; есть ли на него тут управа: есть ли живой модератор, могущий заткнуть этот фонтан "нектара"?
Задача ослоподобного понятна - загадить и остановить чат, но мы вроде как не обязаны всё это непотребство терпеть, так ведь?

zimnyaya | Post:884637 - Date: 16.04.25(16:54)
astromir Пост: 884634 От 16.Apr.2025 (13:36)
Зимняя, подскажи пожалуйста, если некое физлицо с телом осла сбрендило и начало вести себя как мигрант-захватчик в Европе - орать, психовать, обзывать и оскорблять; есть ли на него тут управа: есть ли живой модератор, могущий заткнуть этот фонтан "нектара"?
Задача ослоподобного понятна - загадить и остановить чат, но мы вроде как не обязаны всё это непотребство терпеть, так ведь?

У темы есть владелец, он и модератор.
Как по мне, так оскорбления нужно пресекать с максимальной жестокостью, а не просто удалили типа пост и всё...но у админа другое мнение.

Зато интернетные мудрецы нам завещали кучу пацанских цитат на любой случай жизни, например " не можешь изменить ситуацию - измени свое отношение к ней" и прочее такое 🤢
Поэтому какая разница, что пишут психи в дурдоме?

_________________
Желудь-теоретик знает, как вырасти в дуб (c) Кнышев


astromir | Post:884640 - Date: 16.04.25(18:16)
zimnyaya Пост: 884637 От 16.Apr.2025 (13:54)
astromir Пост: 884634 От 16.Apr.2025 (13:36)
" не можешь изменить ситуацию - измени свое отношение к ней"


да, понятно. либерасты беззубые сами скалятся - и нам завещали так же...

но из-за того что тут пишут психи как в дурдоме, отсюда нормальные люди бегут. Вон как старался Валерий Иосифович вначале, сколько времени и сил потратил, а теперь и заходить ему сюда не хочется...это как в привокзальный туалет.

Ладно, всё понятно, выбор прост: либо зажми нос и не нюхай, либо сваливай в лучшее место ...

astromir | Post:884641 - Date: 16.04.25(18:21)
valeralap Пост: 626158 От 08.Jun.2019 (05:37)
Различного рода абстрактные не связанные с темой выступления, будут удалятся. Все конструктивное будет приветствоваться. Можно оказывать помощь в виде оформления или правки, если сочтете за необходимость. Если активность будет низкая, то-от этого будет зависеть скорость вашего продвижения.


Ну ведь обещали же удалять! Валерий Иосифович, если у вас нет желания\времени на это, давайте я на себя возьму такую роль. Знаю, это трудозатратно и не сильно приятно, но иначе тут вообще куирдык может настать.
Если что - пишите.

zimnyaya | Post:884642 - Date: 16.04.25(18:28)
astromir Пост: 884640 От 16.Apr.2025 (15:16)
zimnyaya Пост: 884637 От 16.Apr.2025 (13:54)
astromir Пост: 884634 От 16.Apr.2025 (13:36)
" не можешь изменить ситуацию - измени свое отношение к ней"


да, понятно. либерасты беззубые сами скалятся - и нам завещали так же...

но из-за того что тут пишут психи как в дурдоме, отсюда нормальные люди бегут. Вон как старался Валерий Иосифович вначале, сколько времени и сил потратил, а теперь и заходить ему сюда не хочется...это как в привокзальный туалет.

Ладно, всё понятно, выбор прост: либо зажми нос и не нюхай, либо сваливай в лучшее место ...

Если у вас есть желание что-то показывать, всегда можно открыть свою тему.
Все вменяемые туда и так перейдут

_________________
Желудь-теоретик знает, как вырасти в дуб (c) Кнышев


exsideminsk | Post:884659 - Date: 17.04.25(12:35)
astromir – так как ты у нас слепой, я тебе покажу свою аватарку на большом экране.
Там “Осел” – Это ТЫ.
Тебе показали хрень, с горящими лампочками а ты залип….

А сверху тобой управляет хозяин ветки “Моисей Абрамович”, (смотри его аватар – фэйс в телике),
вот он тебя и ведет хрен знает куда много лет…

astromir – СОБЕРИСЬ
лизать жопы – это плохая черта характера, заканчивай с этим….


...https://disk.yandex.ru/i/IXTPM7W2pVr_CQ




Размер: 133.54 KB

<] [ 1 | ... 439 | 440 | 441 | 442 | 443 | 444 | 445 | 446 | 447 | 448 | 449 | 450 | 451 | 452 | 453 | 454 | 455 | 456 | 457 | 458 | 459 | ... | 477 ] [>
У Вас нет прав отвечать в этой теме.
Форум - Электростатические генераторы - Электростатика - Бифилярная катушка Никола Тесла (valeralap) - Стр 449
🏠 Главная | 📚 Содержание | 💬 Форум | 📁 Файлы | 📩 Контакт