[ВХОД]
22.05.26(03:57)

mob.skif.biz

Альтернативная энергия. Оставь надежду, всяк сюда входящий...

🏠 Главная | 📚 Содержание | 💬 Форум | 📁 Файлы | 📩 Контакт
 
Резонансные генераторы
Магнитные генераторы
Механические центробежные (вихревые) генераторы
Электростатические генераторы
Водородные генераторы
Ветро- и гидро- и солнечные генераторы
Прочие идеи (разные)
О форуме
Транспорт
Оружие
Научные идеи, теории, предположения...
Экономия топлива
Коммерческие вопросы
Струйные технологии
Торсионные генераторы
Новые технологии
Барахолка
Патентный отдел
Конструкторское бюро
Нейтронная физика
Торнадо и смерчи
Гравитация и антигравитация
Сделай сам. Советы.
Медицина и здравоохранение

🖥️ | 🖨️

Форум - Резонансные генераторы - Прочие резонансные генераторы - Действующий(?) трансгенератор - Стр:40
<] [ 1 | ... 30 | 31 | 32 | 33 | 34 | 35 | 36 | 37 | 38 | 39 | 40 | 41 | 42 | 43 | 44 | 45 | 46 | 47 | 48 | 49 | 50 | ... | 58 ] [>
Модератор: missioner
Первый пост темы: missioner Post: #354949 От:04.03.2012 (13:16)
Некоторое время назад я сообщал о своём трансформаторе,на котором я получил(?) СЕ. Ниже выкладываю дополненный текст своей статьи из файлов,где описал этот случай. Читать начиная с четвёртой страницы.Ну а если не сразу понятно о чём речь то читать с самого начала. Было бы хорошо если админ поменял оригинал из файлов на этот переработанный документ
Документ в двух вариантах,Ворд 2007 и PDF
missioner | Post:819540 - Date: 13.01.23(17:46)
МСН, нельзя в схеме транзисторы заменить на биполярные? Хочу тоже поробовать. Или может вовсе ключи в виде прерывателя....

_________________
Здесь хранится СЕ суперавтотрансгенератор https://www.skif.biz/index.php?name=Forums&file=viewtopic&p=875842#875842 https://disk.yandex.ru/d/T_H9tIHpXVb8dw Дополненная версия с видео: https://disk.yandex.ru/d/RUQMOtXIHzRo7Q


MSN | Post:819559 - Date: 13.01.23(19:56)
Можно и биполярные, просто схема драйвера будет другой, тиристоры тоже можно, можно даже релюшки использовать, но последние медленные... щелкают всего на 25-50 Гц и поэтому катушку нужно иметь с достаточно высокой индуктивностью иначе твой источник может "обмякнуть" 😀
Все будет зависеть от доступной тебе элементной базы...

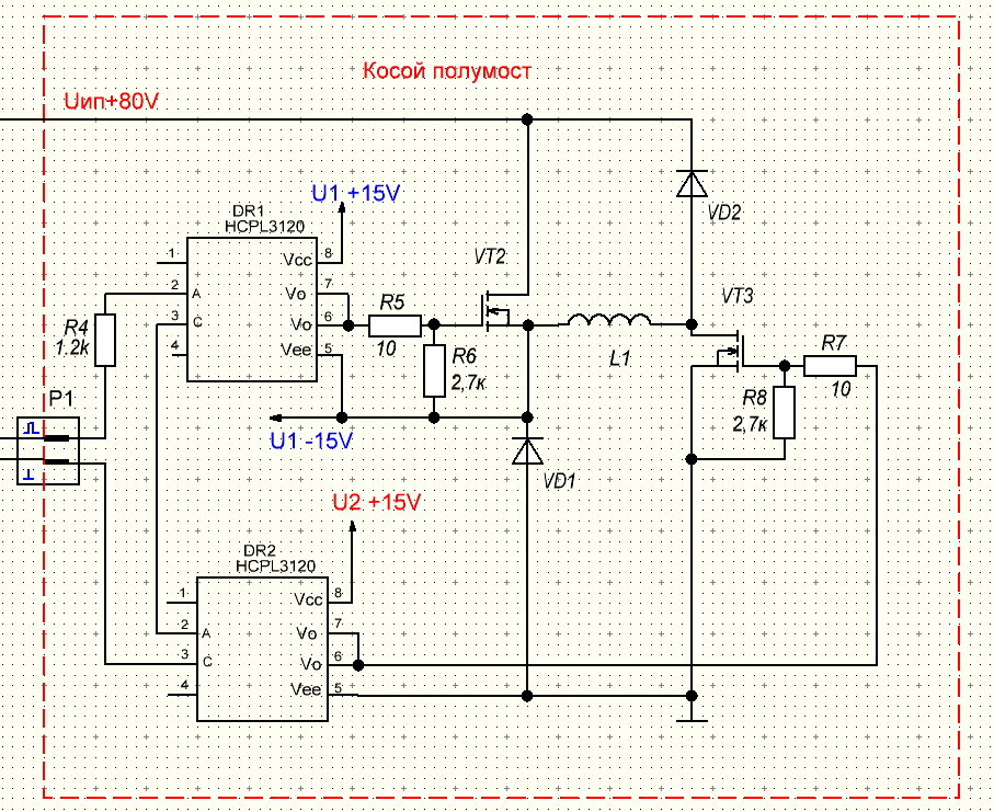
Я собирал так:
15-ти вольтовые источники U1 и U2 гальванически развязаны друг от друга.


Размер: 33.93 KB

_________________
Говорите говорите, я всегда зеваю когда мне интересно. 99,9% всех СЕ устройств, - от неправильных измерений


sbal | Post:819572 - Date: 14.01.23(01:22)
missioner Пост: 819540 От 13.Jan.2023 (17:46)
МСН, нельзя в схеме транзисторы заменить на биполярные? Хочу тоже поробовать. Или может вовсе ключи в виде прерывателя....

Масон говорит: вот! это новое!
Но это было в веках прежде нашего.
image
/510px-Ruhmkorff_coil.png

# ох уж мне эти масоны...
## Мисси, ты там эта, не гиганствуй, то гараж, или что там, - вынесет нах.

_________________
в пути...


MSN | Post:819573 - Date: 14.01.23(01:34)
Где я говорил что-либо подобное:
вот! это новое!

А ? Иначе ты просто ####бол.

ох уж мне эти масоны...

Ох уж мне эти Сбалы ####болы.

## Мисси, ты там эта, не гиганствуй, то гараж, или что там,
- вынесет нах.

Завидуй молча.

_________________
Говорите говорите, я всегда зеваю когда мне интересно. 99,9% всех СЕ устройств, - от неправильных измерений


sbal | Post:819578 - Date: 14.01.23(03:11)
MSN Пост: 819573 От 14.Jan.2023 (01:34)
Где я говорил что-либо подобное:
вот! это новое!

Не доделанное новое, от катушки Румкорфа хоть лампа зажигалась и прочия излучения вплоть до Рентгена. А у тебя даже паршивой лампочки нету. Лампа где? Без лампы нельзя, никак нельзя, традиция!

_________________
в пути...


Виталя | Post:819590 - Date: 14.01.23(08:48)
Я слабо шарю в Ваших умных беседах но, не могу понять в чём прикол? "Пустили" ток из ИП в катушку, она "взяла" его, медленно - но много; затем "вернула" весь ток обратно в ИП. Итого: в катушке "гуляет" много тока, ИП же - тратиться только на нагрев транзисторов, диодов и провода катушки. То есть, средний ток потребления из ИП, крайне мал.

_________________
С ув. Виталий.


JnoVa | Post:819593 - Date: 14.01.23(10:42)
Интересная катушка - "медленно" берет, но много. Подержит в себе и быстро отдает!😘😎

_________________
В каждом из нас спит гений... и с каждым днём всё крепче.


texnik | Post:819594 - Date: 14.01.23(10:52)
Вот сравните эти диаграми и думаю станет ясно, как появляется в эксперименте MSN-а ток 5,6 А...


Размер: 64.47 KB

AlexKP | Post:819603 - Date: 14.01.23(11:39)
Вот сравните эти диаграми и думаю станет ясно, как появляется в эксперименте MSN-а ток 5,6 А...


- блиннн... да сколько можно эту хрень мусолить...

Все просто:

"избыточный" ток 5.6А гуляет между кондером на выходе ИП (тот который 1000мкФ)
и катушкой индуктивности.

Т.е.: транзюки включены - кондер отдает ток в катушку; транзюки выключены - катушка отдает ток в кондер.

И это все - МИМО Источника Питания. За исключением потерь.
И об этом там вверху где-то уже говорилось.
Чудес нету.

sbal | Post:819610 - Date: 14.01.23(12:04)
С временем получим аттрактор Масона?

_________________
в пути...


missioner | Post:819632 - Date: 14.01.23(14:00)
Обождите, а кто вам, в котором посте говорил что тут есть хоть то же самое СЕ?
Вроде сам МаСоН тоже об этом не писал...
Вот если даже посмотреть мощности которые идут в схему
image
от ИП (81x0,5=40,5 Ватт) и мощность которая выделяется в катушке (I x I x R = 5,6 x 5,6 x 1,25= 39,2 Ватта) то тут КПД то всего лишь(или целых!):39,2/40,5=0,968. Т.е. меньше единицы. Вроде это не скрывается... Похоже что тут кто то сам решил что в схеме есть СЕ, сам же этому удивился но самое инетересно что критикует в этом другого....

_________________
Здесь хранится СЕ суперавтотрансгенератор https://www.skif.biz/index.php?name=Forums&file=viewtopic&p=875842#875842 https://disk.yandex.ru/d/T_H9tIHpXVb8dw Дополненная версия с видео: https://disk.yandex.ru/d/RUQMOtXIHzRo7Q


MSN | Post:819642 - Date: 14.01.23(15:07)
Виталя Пост: 819590 От 14.Jan.2023 (08:48)
Я слабо шарю в Ваших умных беседах но, не могу понять в чём прикол? "Пустили" ток из ИП в катушку, она "взяла" его, медленно - но много; затем "вернула" весь ток обратно в ИП. Итого: в катушке "гуляет" много тока, ИП же - тратиться только на нагрев транзисторов, диодов и провода катушки. То есть, средний ток потребления из ИП, крайне мал.


Ну вот, а говоришь что "слабо" шаришь. На качественном уровне ты все правильно описал. А иксперды начали меня пытать, а может оно не так мерит, - "импульсно как-то", а амперметром пробовал ? (пробовал). Ну и т.д., выказывая полное недоверие. 🤢
А фишка в том, что такое включение аналогично по свойствам резонансу, я бы назвал его квазирезонансом. И отличие от резонансного, где LC контур должен быть настроен в резонанс исключительно на "своей" резонансной частоте, при таком включении эффект есть на любой частоте. Но конечно не нужно забывать, что с ростом частоты, растет индуктивное сопротивление катушки и ток в ней пропорционально падает и для поддержания тока на заданном уровне, нужно повышать напряжение ИП.

_________________
Говорите говорите, я всегда зеваю когда мне интересно. 99,9% всех СЕ устройств, - от неправильных измерений


texnik | Post:819643 - Date: 14.01.23(15:09)
missioner Пост: 819632 От 14.Jan.2023 (14:00)
Обождите, а кто вам, в котором посте говорил что тут есть хоть то же самое СЕ?
Вроде сам МаСоН тоже об этом не писал...
Вот если даже посмотреть мощности которые идут в схему
image
от ИП (81x0,5=40,5 Ватт) и мощность которая выделяется в катушке (I x I x R = 5,6 x 5,6 x 1,25= 39,2 Ватта) то тут КПД то всего лишь(или целых!):39,2/40,5=0,968. Т.е. меньше единицы. Вроде это не скрывается... Похоже что тут кто то сам решил что в схеме есть СЕ, сам же этому удивился но самое инетересно что критикует в этом другого....
Никудышный ты адвокат missioner. Спраси самого автора чего он там в своем эксперименте разглидел 😊


Размер: 42.60 KB

MSN | Post:819644 - Date: 14.01.23(15:12)
sbal Пост: 819578 От 14.Jan.2023 (03:11)
MSN Пост: 819573 От 14.Jan.2023 (01:34)
Где я говорил что-либо подобное:
вот! это новое!

Не доделанное новое, от катушки Румкорфа хоть лампа зажигалась и прочия излучения вплоть до Рентгена. А у тебя даже паршивой лампочки нету. Лампа где? Без лампы нельзя, никак нельзя, традиция!



Ну да, вот когда СКИФ увидит хоть одну ТВОЮ осциллограмму, вот тогда и поговорим об лампочке и не забудь провода обмотать синей изолентой 🤢

_________________
Говорите говорите, я всегда зеваю когда мне интересно. 99,9% всех СЕ устройств, - от неправильных измерений


MSN | Post:819648 - Date: 14.01.23(15:20)
AlexKP Пост: 819603 От 14.Jan.2023 (11:39)
Вот сравните эти диаграми и думаю станет ясно, как появляется в эксперименте MSN-а ток 5,6 А...


- блиннн... да сколько можно эту хрень мусолить...

Все просто:

"избыточный" ток 5.6А гуляет между кондером на выходе ИП (тот который 1000мкФ)
и катушкой индуктивности.

Т.е.: транзюки включены - кондер отдает ток в катушку; транзюки выключены - катушка отдает ток в кондер.

И это все - МИМО Источника Питания. За исключением потерь.
И об этом там вверху где-то уже говорилось.
Чудес нету.


Во первых, про чудеса здесь никто кроме тебя не упоминал, во вторых все правильно если... есть кондер бесконечной емкости, а если его "почти" нет ?? Ну то-есть он есть,но весьма малой емкости, и энергии в нем запасаемой не хватает чтобы накачать индуктивность ? Потребление от ИП не вырастет, как так ?😳
Подумай на досуге, хорошая пища для ума.

_________________
Говорите говорите, я всегда зеваю когда мне интересно. 99,9% всех СЕ устройств, - от неправильных измерений


texnik | Post:819653 - Date: 14.01.23(15:58)
MSN Пост: 819648 От 14.Jan.2023 (15:20)


Во первых, про чудеса здесь никто кроме тебя не упоминал, во вторых все правильно если... есть кондер бесконечной емкости, а если его "почти" нет ?? Ну то-есть он есть,но весьма малой емкости, и энергии в нем запасаемой не хватает чтобы накачать индуктивность ? Потребление от ИП не вырастет, как так ?😳
Подумай на досуге, хорошая пища для ума.
MSN, всё зависит от частоты. Чем выше частота, тем меньше реактивное сопротивление конденсатора, соответственно растёт и реактивный ток в колебательном контуре...


Размер: 72.62 KB

sbal | Post:819666 - Date: 14.01.23(20:26)
MSN Пост: 819644 От 14.Jan.2023 (15:12)
не забудь провода обмотать синей изолентой 🤢
как только, так сразу масона изолентой, зелёной 😬

_________________
в пути...


MSN | Post:819675 - Date: 14.01.23(23:43)
Иди, иди и без осциллограммы не возвращайся, обматываться можешь какой хошь...

_________________
Говорите говорите, я всегда зеваю когда мне интересно. 99,9% всех СЕ устройств, - от неправильных измерений


MSN | Post:819700 - Date: 15.01.23(14:19)
В подтверждение вышесказанного, выкладываю это в первую очередь для тебя texno...
чтобы ты попытался выйти из метрологически-проктологических заблуждений куда заводят тебя некоторые товарисчи...
Осциллограмма напряжения (желтым)снята на конденсаторе источника питания (C=1000uF), ток (синим) снимается в точке между конденсатором и мостом.
Хорошо видно что хотя амплитуда тока в цепи Ipp=10,8А; но пила тока почти симметрична относительно ноля, и средний ток - читай потребление от источника всего Imid=0,318А; Что естественно, так как по логике косого полумоста 50% цикла индуктивность накачивается от источника, следующих 50% энергия запасенная в ней отдается в источник (читай конденсатор).
Соответственно мощность потребляемая от источника (фиолетовым) P~15,5W;



Размер: 88.92 KB

_________________
Говорите говорите, я всегда зеваю когда мне интересно. 99,9% всех СЕ устройств, - от неправильных измерений


texnik | Post:819701 - Date: 15.01.23(15:16)
Ну опять... И что тут нового и интересного? ещё Бедини игрался до тебя с такими схемами. Отпаяй диоды или цепляй акумулятор и у тебя сразу подскочит потребление тока от источника... Точно также циркулирует энергия в колебательном контуре между конденсатором и индуктивности. Эсли энергия не израсходуется из системы, то, потребление тока от источника не увеличивается...


Размер: 23.40 KB


Размер: 12.08 KB

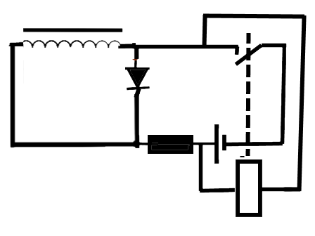
missioner | Post:819710 - Date: 15.01.23(16:20)
А такая дребезжалка для пробы не пойдёт?


Размер: 10.27 KB

_________________
Здесь хранится СЕ суперавтотрансгенератор https://www.skif.biz/index.php?name=Forums&file=viewtopic&p=875842#875842 https://disk.yandex.ru/d/T_H9tIHpXVb8dw Дополненная версия с видео: https://disk.yandex.ru/d/RUQMOtXIHzRo7Q


texnik | Post:819714 - Date: 15.01.23(17:10)
Не пойдёт. Обратка замкнётся на диод.


Размер: 16.45 KB

rezoner | Post:819740 - Date: 15.01.23(21:42)
texnik Пост: 819714 От 15.Jan.2023 (17:10)
Не пойдёт. Обратка замкнётся на диод.

Если ты хотел нарисовать синим обратный ток, то это не верно. Стрелка в другую сторону.

missioner | Post:819743 - Date: 15.01.23(21:54)
Наверно он нарисовал путь электронов...

_________________
Здесь хранится СЕ суперавтотрансгенератор https://www.skif.biz/index.php?name=Forums&file=viewtopic&p=875842#875842 https://disk.yandex.ru/d/T_H9tIHpXVb8dw Дополненная версия с видео: https://disk.yandex.ru/d/RUQMOtXIHzRo7Q


rezoner | Post:819744 - Date: 15.01.23(21:56)
missioner Пост: 819743 От 15.Jan.2023 (21:54)
Наверно он нарисовал путь электронов...

Есть правила, которые нужно соблюдать всем, иначе возникает непонимание и раздражение (у некоторых 😊 )

<] [ 1 | ... 30 | 31 | 32 | 33 | 34 | 35 | 36 | 37 | 38 | 39 | 40 | 41 | 42 | 43 | 44 | 45 | 46 | 47 | 48 | 49 | 50 | ... | 58 ] [>
У Вас нет прав отвечать в этой теме.
Форум - Резонансные генераторы - Прочие резонансные генераторы - Действующий(?) трансгенератор - Стр 40
🏠 Главная | 📚 Содержание | 💬 Форум | 📁 Файлы | 📩 Контакт