[ВХОД]

🏠 Главная | 📚 Содержание | 💬 Форум | 📁 Файлы | 📩 Контакт

🖥️ | 🖨️

Форум - Магнитные генераторы - Генератор Хаббарда - Генератор Хабарда - Стр:10
<] [ 1 | 2 | 3 | 4 | 5 | 6 | 7 | 8 | 9 | 10 | 11 | 12 | 13 | 14 | 15 | 16 | 17 | 18 | 19 | 20 | ... | 22 ] [>
Модератор: free_energy
Первый пост темы: free_energy Post: #29025 От:25.05.2006 (17:33)
Ладно, поступим так, это современная версия генератора Хаббарта.
Я не изобретал этот трансформатор. Сие воспроизводится без согласия автора.
Трансформатор уникальный, кроме нелинейного коэфициента трансформации, соотношением количеств витков обмотки, можно регулировать частоты первичной и вторичной цепей, а также соответственно напряжение. Сотни килогерц первого трансформатора настроенного в резонаннс с подобными, на третьем дают десятки герц. Трансформаторы можгут кратковременно работать в автономном режиме, но даже без этого, устройство дает коллосальную экономию на преобразовании. (По автору до 70%)

DL, ты меня слышишь? Ты знаешь чье это, не говори никому, пусть человек спокойно живет.

Если кто будет заниматься и изучать сее изобретение, я буду продолжать что-нибудь говорить по этому поводу, если нет... Ни одной здоровой идеи не увидите. Пустая трата времени.

Человек днями и ночами мотал свои трансформаторы, на ощупь подбирал конденсаторы... ну, на сколько вы уважаете чужой труд?
sharp | Post: #809002 - Date: 07.11.22(22:03)
MSN Пост: #809000 От 07.Nov.2022 (21:59)
sharp Пост: #808999 От 07.Nov.2022 (21:49)
Если у тебя все земли соединены вместе, то тиристор не закроется принудительно.



тиристор закроется в момент "0" тока, таким его мама родила.
"все земли вместе" ему по барабану.
Вот и Олег-Джан видимо так думает, потому и ржот, как конь.😊
Но мы то знаем из Варианта 2, что индуктивность будет поддерживать ток и не даст тиристору закрыться, пока индуктивность не отработает.
А наша задача не выкачивать лишнюю энергию из батареи.


sharp | Post: #809003 - Date: 07.11.22(22:03)
Да уже дорисовал. Это не из интернета - этим я пользовался для одной своей задачи и номиналы рабочие.
У Вас нет прав скачивать этот файл. Зарегистрируйтесь .


MSN | Post: #809008 - Date: 07.11.22(22:15)
sharp Пост: #809002 От 07.Nov.2022 (22:03)
MSN Пост: #809000 От 07.Nov.2022 (21:59)
sharp Пост: #808999 От 07.Nov.2022 (21:49)
Если у тебя все земли соединены вместе, то тиристор не закроется принудительно.



тиристор закроется в момент "0" тока, таким его мама родила.
"все земли вместе" ему по барабану.
Вот и Олег-Джан видимо так думает, потому и ржот, как конь.😊
Но мы то знаем из Варианта 2, что индуктивность будет поддерживать ток и не даст тиристору закрыться, пока индуктивность не отработает.
А наша задача не выкачивать лишнюю энергию из батареи.


По варианту 2 все будет работать отлично, ток спадет до 0 когда конденсатор полностью перезарядится и тиристор закроется автоматически.
Но если рассматриваем вариант 3 и ты хочешь принудительно отключить источник в момент максимума тока, - тогда КОНЕЧНО вариант с тиристором не подходит. Читай когда напряжение на С1 и Uип сравняются.
Олег просто не в курсе твоих условий, он подходит к вопросу чисто формально 😀

_________________
Говорите говорите, я всегда зеваю когда мне интересно. 99,9% всех СЕ устройств, - от неправильных измерений



sharp | Post: #809010 - Date: 07.11.22(22:19)
Олег просто не в курсе твоих условий, он подходит к вопросу чисто формально
Как это не в курсе - они в описании к схеме Вариант 3. [ссылка]
Я думаю, он до сих пор не понял, что ток не спадает при достижении конденсатором напряжения батареи😬


MSN | Post: #809018 - Date: 07.11.22(22:38)
Схема вроде живая,
Можно упростить,
на низких частотах можно убрать "ДРАЙВЕРНЫЕ" транзисторы mpsa 44, mpsa 94, и оставить только твой кт315. Это упрощает схему...

_________________
Говорите говорите, я всегда зеваю когда мне интересно. 99,9% всех СЕ устройств, - от неправильных измерений



MSN | Post: #809026 - Date: 07.11.22(23:15)
sharp Пост: #809022 От 07.Nov.2022 (22:52)
Я не знаю, можно ли упрощать, и какими багами это может обернуться.
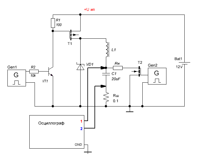
Но эта схема - классика. Кроме того, она проверена и работает.


Какими багами? - да никакими, немного увеличится время спада импульса, по моим прикидкам до 0,2 мкСек=(200nS) так как разряд затворной емкости будет происходить не через транзистор драйвера, а через резистор R1=100 Ом, и на длине импульса тока в LC длиной 175 мСек (а это f~ 5 кГц)- это НИЧТО.
У Вас нет прав скачивать этот файл. Зарегистрируйтесь .

_________________
Говорите говорите, я всегда зеваю когда мне интересно. 99,9% всех СЕ устройств, - от неправильных измерений



street | Post: #809074 - Date: 08.11.22(11:31)
sharp
Но мы то знаем из Варианта 2, что индуктивность будет поддерживать ток и не даст тиристору закрыться, пока индуктивность не отработает.
А наша задача не выкачивать лишнюю энергию из батареи.

А откуда? Из мотка проволоки?
Тот ток, общий на оба реактивных элемента. От того, что ты перельёшь реактивку из катухи в кондёр, её не станет больше, чем создал питальник.

_________________
Главное в мелочах



sharp | Post: #809086 - Date: 08.11.22(14:10)
street Пост: #809074 От 08.Nov.2022 (11:31)
sharp
Но мы то знаем из Варианта 2, что индуктивность будет поддерживать ток и не даст тиристору закрыться, пока индуктивность не отработает.
А наша задача не выкачивать лишнюю энергию из батареи.

А откуда? Из мотка проволоки?
Тот ток, общий на оба реактивных элемента. От того, что ты перельёшь реактивку из катухи в кондёр, её не станет больше, чем создал питальник.

Не из мотка проволоки, а из магнитного поля.
Ты Деда читал? Он же четко сказал, что энергия накапливается в поле электрическом или магнитном.
У нас электрическое поле батареи произвело работу по перемещению заряда из минусовой клеммы батареи на минусовую пластину конденсатора и с плюсовой пластины конденсатора на плюсовую клемму батареи.
Поле батареи участвует в создании поля в конденсаторе.
Проходя через катушку, перемещаемый заряд создал магнитное поле в катушке. Вот это поле и дает энергию для дозаряда конденсатора, когда поле батареи отключено.


-SV- | Post: #809091 - Date: 08.11.22(14:25)
предварительно заряженный конденсатор как источник питания - не..


sharp | Post: #809094 - Date: 08.11.22(14:40)
-SV- Пост: #809091 От 08.Nov.2022 (14:25)
предварительно заряженный конденсатор как источник питания - не..
Почему же не - таки да.
Проверь и расскажи.😶


street | Post: #809150 - Date: 08.11.22(21:03)
sharp Пост: #809143 От 08.Nov.2022 (19:55)
А что сказать-то хотел применительно к задаче? В чем проблему увидел?

sharp Пост: #808776 От 06.Nov.2022 (22:18)
В Варианте 1 мы говорили о том, что заряженный конденсатор разряжаясь через индуктивность произведет больше работы, чем без катушки.
И поскольку работа катушки была не столь очевидной, эксперимент был изменен на Вариант 2.
Вариант 2 наглядно показал, что индуктивность в цепи позволяет произвести больше работы - это видно по большему напряжению заряда конденсатора.
Вариант 3 позволяет отключать батарею в момент достижения конденсатором напряжения батареи, и дальнейший его заряд производится за счет работы индуктивности.
Это однозначно является прибавкой.


Однозначно, прибавкой к чему?

Нет, поле батареи не участвует в создании магнитного поля напрямую, а только через посредника - заряд.

Т.е. если ты пружину в кисти руки сжимаешь, то это ты участвуешь непосредственно, а если той же пружиной в стенку упрёшься, то уже и не только ты ту пружину сжал, а ещё и стена впрягалась?😊

_________________
Главное в мелочах



sharp | Post: #809153 - Date: 08.11.22(21:33)
street | Post: 809150 -Однозначно, прибавкой к чему?

Прибавкой к затратам батареи.

С пружиной аналогия не уместна. Здесь больше подошел бы маховик, но тоже не то.


sharp | Post: #809164 - Date: 08.11.22(22:23)
Давай, Стрит, специально для тебя придумаю аналогию.
У тебя есть корзина, поднята на некую высоту. Еще выше - гора камней.
Ты скинул камень с горы, и он упал в корзину. Этот камень из корзины ты можешь сбросить кому-то на голову, кто находится внизу - это работа А.
Теперь второй эксперимент - добавим на пути летящего в корзину камня еще гору камней поменьше.
Ты сбросил камень вниз, он ударился о гору с маленькими камнями, они посыпались в корзину, и туда же свалился камень, который ты сбросил.
Теперь ты можешь сбросить из корзины камни на несколько голов. Это работа А+В.
Т.е. затраты для тебя в виде камня не изменились, а то, что он прихватил по пути - это прибавка.


rezoner | Post: #809174 - Date: 09.11.22(00:48)
Напряжение на С в конце цикла заряда равно 2*Uп (без учета падения на диоде).
Кривая заряда соответствует полу-синусоиде от 0V до 2*Uп.
Кривая тока заряда соответствует верхней половинке косинусоиды с i=0 до i=0 и imax=Uп*Корень(С/L): ic(t)=sin(ωt)|t=0,t=T/2|.
Энергия на конденсаторе в конце цикла заряда равна Ac=2*Uп2*C.
Работа источника питания равна за один цикл:
Aп=Uп*Интеграл{ic(t)}|t=0, t=T/2| == 2*Uп2*Корень(С/L).
Упей меня ап стену – нету тут СЕ .😊


street | Post: #809178 - Date: 09.11.22(05:51)
sharp Пост: #809164 От 08.Nov.2022 (22:23)
Давай, Стрит, специально для тебя придумаю аналогию.
У тебя есть корзина, поднята на некую высоту. Еще выше - гора камней.
Ты скинул камень с горы, и он упал в корзину. Этот камень из корзины ты можешь сбросить кому-то на голову, кто находится внизу

Какая-то кровожадная у тебя аналогия... 😳
В учебнике чаще гиря на подвесе и пружина, ну и динамометр,... как же без него.

_________________
Главное в мелочах



sharp | Post: #809180 - Date: 09.11.22(07:12)
MSN Пост: #809177 От 09.Nov.2022 (04:24)
А я чО говорю ?😈
Заметь, уже плавно начинаю подводить тему корректности измерений...
А ты ничО не говоришь - ты отказался это обсуждать. Вот и проводи эксперимент.
Можешь для простоты измерений перелить из конденсатора в конденсатор. Обычно напряжение распределится поровну. Если в первом останется половина, а во втором больше половины, то прибавка.


sharp | Post: #809182 - Date: 09.11.22(07:15)
Какая-то кровожадная у тебя аналогия...
Так черепушку проламывать никто не требует - просто постучать сверху, чтобы достучаться... через электроны же не доходит.


sharp | Post: #809183 - Date: 09.11.22(07:17)
Резонер, а ты про какой вариант говоришь?
Вы, если просыпаетесь поздно, то хоть материал дочитайте до конца, а не бегите сломя голову с опровержениями.


rezoner | Post: #809211 - Date: 09.11.22(09:11)
sharp Пост: #809183 От 09.Nov.2022 (07:17)
Резонер, а ты про какой вариант говоришь?
Вы, если просыпаетесь поздно, то хоть материал дочитайте до конца, а не бегите сломя голову с опровержениями.

Ну вот этот базовый вариант dedivan Пост: #809117 От 08.Nov.2022 (17:05)
ДедИван и картинки нарисовал правильные.
image



sharp | Post: #809212 - Date: 09.11.22(09:17)
А, ну так по базовому - все вопросы к Деду😬
Найди мой Вариант 3, по нему и поговорим.


rezoner | Post: #809214 - Date: 09.11.22(09:22)
Шарп, осталось сравнить С и Корень(C/L) 😎 .
Если я не ошибся в преобразованиях 😊


олег-джан | Post: #809215 - Date: 09.11.22(09:22)
В твоей схеме - не будем.

Офигел что-ли? Это же твой второй вариант..и у деда он в модельке...
Или не нравится запитка от кондера?...понимаю...всем искателям тоже не нравится вилку из розетки вытаскивать..одно расстройство🤢

_________________
Обьективная реальность-бред,вызванный недостатком алкоголя в крови...



sharp | Post: #809216 - Date: 09.11.22(09:23)
rezoner Пост: #809214 От 09.Nov.2022 (09:22)
Шарп, осталось сравнить С и Корень(C/L) 😎 .
Если я не ошибся в преобразованиях 😊
Осталось найти нужную схему.😶


sharp | Post: #809217 - Date: 09.11.22(09:26)
Это же твой второй вариант..и у деда он в модельке...
Не перестаю вам удивляться, господа хорошие, Вы контекста в упор не видите?! Обнаружили схему, и быстрее бежите ее опровергать?
Я же на каждом шаге рассказывал, что означает схема, для чего она приведена, на что хотел обратить ваше внимание...
Нет же, выпучат глаза и быстрее с пеной у рта толкая друг друга доказывают, что СЕ не существует.🤢
Не трахайте мозг ни себе ни мне - дождитесь экспериментов МСНа.


олег-джан | Post: #809220 - Date: 09.11.22(09:37)
Так я и говорю-любая твоя схема...но изначальная запитка строго лимитирована...
Ты примеры с ведрами и камушками пытался приводить, вот заряженный кондер и есть тот самый один камушек...размножай 😀

_________________
Обьективная реальность-бред,вызванный недостатком алкоголя в крови...



<] [ 1 | 2 | 3 | 4 | 5 | 6 | 7 | 8 | 9 | 10 | 11 | 12 | 13 | 14 | 15 | 16 | 17 | 18 | 19 | 20 | ... | 22 ] [>
У Вас нет прав отвечать в этой теме.
Форум - Магнитные генераторы - Генератор Хаббарда - Генератор Хабарда - Стр 10

🏠 Главная | 📚 Содержание | 💬 Форум | 📁 Файлы | 📩 Контакт