[ВХОД]

ЛИЧНЫЕ СООБЩЕНИЯ 📝
МОЯ АНКЕТА 📋
ВЫЙТИ 🚪

🏠 Главная | 📚 Содержание | 💬 Форум | 📁 Файлы | 📩 Контакт

🖥️ | 🖨️

Форум - Водородные генераторы - Ячейка Мейера - Репликация ячейки С.Мейера - Стр:29
<] [ 1 | ... 19 | 20 | 21 | 22 | 23 | 24 | 25 | 26 | 27 | 28 | 29 | 30 | 31 | 32 | 33 | 34 | 35 | 36 | 37 | 38 | 39 | ... | 42 ] [>
Модератор: Буратино
Первый пост темы: Буратино Post: #375713 От:13.06.2012 (22:52)
Беру смелость утверждать что я повторил ячейку Стенли Мейера. Если кто смотрел видео где С. Мейер запускает свой генератор то должен был бы видеть, что ген испускает туман из мельчайших пузырьков газа. Народ сейчас при помощи электролиза получает лучшие результаты.

Потратив много времени и денег, я все же достиг некоторых результатов

Я конечно не удовлетворен. Уверен и Мейер и я сделали электролизер. И хотя я брал дистиллированную воду, а Стенли из водопроводного крана, результат один -все же это обыкновенный электролизер и нету в нем никакого резонанса.

Конечно, дистиллированная вода вроде как не проводит ток, а значит не может способствовать разложению молекулы воды. Тем не менее пузырьки газа шустро бегут к поверхности воды. С другой стороны, изменение частоты не особо влияют на выход газа. Хотя есть два места где газа или нет вовсе или максимально.

Я не силен в физике, поэтому не могу объяснить этот феномен. Но факт налицо. Водородная ячейка Мейера выделяет газ из дистилята. И действительно, вода остается холодной. При небольшем токе. Но ото вращение аттенюатора показанная в видеоролике, то лапша на наши уши. Там все просто, чем шире меандр, тем более продуктивней работает ячейка.
sharp | Post: #728937 - Date: 08.06.21(16:25)
Короткий импульс как раз при делах, поскольку при длительности больше 10 мкс ячейка перестает быть конденсатором и становится проводником.
Контур - это слишком широкое понятие.
Я так понимаю, что ты имел в виду резонансный колебательный контур.
Какой конкретно: параллельный или последовательный?
И при чем тут ВВ?

[ответить][с цитатой]
JohnZ | Post: #728942 - Date: 08.06.21(17:56)
sharp Пост: #728937 От 08.Jun.2021 (16:25)
Короткий импульс как раз при делах, поскольку при длительности больше 10 мкс

В патенте (и с его слов) " ... импульсы 50/50". Кроме того, в интервью он говорил, что "частоту он старался использовать низкую, от 5 до 30 кгц ... " - это подтверждается фоткой ктушек ВИК-а. Именно для этого столько провода моталось !
Далее, - до 10 мкс импульс, период до 20 мкс ! Прикинь частоту(ы) ?!
ячейка перестает быть конденсатором и становится проводником.
Контур - это слишком широкое понятие.
Я так понимаю, что ты имел в виду резонансный колебательный контур.
Какой конкретно: параллельный или последовательный ?
sharp , ты меня удивилЪ 😎 В патенте КАКОЙ нарисован ?
И при чем тут ВВ ?
При том, что без него не будет Мейеровского фэфэкта экономии/прибавки. Уже второй или даже третий круг пошёл 😊 Шо, опять ? 😬 Видео выше глянь ...

[ответить][с цитатой] - Правка 08.06.21(14:57) - JohnZ
козлайский | Post: #728943 - Date: 08.06.21(18:12)
texnik Пост: #728928 От 08.Jun.2021 (15:53)
Я думаю нужны очень короткие импульсы, меньше чем наносекундные, так как, резонансная частота молекулы будет очень высокая...

Да. не очень высокая,а очень,очень высокая.
Но. кто нибудь разделил молекулу воды на ее истинной резонансной частоте? Спектрометры ИК и УФ которые работают именно на той частоте,
какой нужно разлагают воду и другие вещества ?
Что там ННО прет выше крыши ? Связи в молекуле начинают колебаться
сильнее на резонансной частоте и это фиксируют датчики. А молекула
остается цела-целехонька.

_________________
nature has given us ears which is always open,and a mouth which it is better to keep shut.


[ответить][с цитатой]
sharp | Post: #728944 - Date: 08.06.21(18:25)
Далее, - до 10 мкс импульс, период до 20 мкс ! Прикинь частоту(ы) ?!

20 мкс - это 50 кГц
В принципе, соразмерно.
sharp , ты меня удивилЪ В патенте КАКОЙ нарисован ?

Ты не удивляйся, а отвечай на вопрос.
Это чтобы мы говорили об одном и том же, а не удивлялись потом, что нет взаимопонимания в стандартных вроде бы понятиях.

[ответить][с цитатой]
JohnZ | Post: #728953 - Date: 08.06.21(22:35)
ДВА последовательных контура, включенных последовательно, - я так думаю. А ты ? 😊

На счёт частоты - 50 кГц это самая НИЖНЯЯ по расчёту, т е 50 и ВЫШЕ !
С Мееровской не совпадает, от слова совсем.

[ответить][с цитатой] - Правка 08.06.21(19:39) - JohnZ
sharp | Post: #728954 - Date: 08.06.21(22:37)
Почему же два - один последовательный... индуктивности суммируются.
Теперь ответь, почему нужен последовательный, а не параллельный, что он дает?

[ответить][с цитатой]
JohnZ | Post: #728955 - Date: 08.06.21(22:47)
Шарп, а ты случаем не из ..Б случаем, - шо-ж ты меня допрашиваешь 😕 Спроси у ... Мейера 😬 Я пока в процессе экс-ов, вернее жду 805-х от знакомого и возможно LC-измеритель, нету у меня его, увы ...

Ну нарисуй ДВА паралельных, на одну ёмкость, посмотри на эту ... ересь, и выкинь 😬

[ответить][с цитатой]
sharp | Post: #728956 - Date: 08.06.21(22:56)
Быстро ты сдаешься...😊
Вот про последовательный контур и что он дает [ссылка]

[ответить][с цитатой]
JohnZ | Post: #728960 - Date: 08.06.21(23:31)
А про ДВА контура есть ? 😬 Бум искать ... 😬
Ты сам-то эксишь по Мейеру ? Покаж схему/генератор.
Я сегодня разводил плату на 155-х, (почти по Петкову) пока не закончил, думаю туда ещё контроллер присобачить, пущай ищет резонанс(ы) 😊 ... не крутить-же руками целыми днями 😕

[ответить][с цитатой]
sharp | Post: #728961 - Date: 08.06.21(23:37)
А где ты увидел два контура?

[ответить][с цитатой]
JohnZ | Post: #728963 - Date: 08.06.21(23:53)
Значит схемы/генератора нет ... Ок
Собери хотя-бы на 2-х таймерах по Рави и экси в паралель со мной, быстрее найдём !

Верхняя шоковая + ячейка и ячейка + нижняя шоковая.
Ведь ты-же не будешь отрицать, что они работают на _разных_ частотах, раз нижняя шоковая с подстройкой ? Что она должна подстраивать ? Ведь у Мейера на фото она БЕЗ подстройки, и при том что он это дело поставил практически "на поток" ! За это его и грохнули ... новичком 😶 Ты же не думаешь что он каждый ВИК подстраивал ?! Если-бы это было так, то он был-бы ещё жив. Соображай ...

[ответить][с цитатой]
sharp | Post: #728964 - Date: 09.06.21(00:36)
Верхняя шоковая + ячейка и ячейка + нижняя шоковая.

Это все один контур, работающий на одной частоте с одним источником питания.
Последовательный резонанс дает многократный прирост напряжения на конденсаторе в сравнении с напряжением питания.
Это свойство последовательного резонанса он и использовал в ячейке - раскачивал контур, поднимая напряжение слабыми импульсами в несколько десятков раз при одновременном увеличении тока до активного.
В обычном контуре такой вот прирост напряжения (с одновременным увеличением тока) использовать не получится, поскольку фазы тока и напряжения смещены на 900, а вот в пробойном варианте конденсатора фазы совмещаются, и мощность увеличивается в сравнении с затрачиваемой.
Такой же принцип и у ВалерыЛапа... а не бифиляр и не Тесла, как он нам заливает.
Только у Валеры разрядник используется в качестве порогового клапана, а тут он заменен низковольтным аналогом в силу свойств ячейки открываться при длительном удержании заряда.
Пользуйтесь, пока у меня лирическое настроение😶

Импульсные генераторы у меня есть... Но они не формируют пачки импульсов.
Доработать не сложно, но я сейчас не занимаюсь Мейером, поскольку есть другие, более интересные задачи... правда сейчас и на них не хватает времени 😊

[ответить][с цитатой] - Правка 08.06.21(21:43) - sharp
козлайский | Post: #728982 - Date: 09.06.21(11:05)
Нет,вы меня слышите ? Связи в молекуле раскачивают на резонансных частотах уже лет сто как. Вся спектрометрия на этом основана.И что то не слышал,чтобы исследуемое вещество при этом распадалось.А так хорошо бы,побочный доход спектрометрической
лаборатории,трубу вывел за забор,и приторговывать водородом.😎


Размер: 47.84 KB

_________________
nature has given us ears which is always open,and a mouth which it is better to keep shut.


[ответить][с цитатой] - Правка 09.06.21(08:09) - козлайский
JohnZ | Post: #728987 - Date: 09.06.21(12:18)
sharp Пост: #728964 От 09.Jun.2021 (00:36)
Верхняя шоковая + ячейка и ячейка + нижняя шоковая.

Это все один контур, работающий на одной частоте с одним источником питания.
Последовательный резонанс дает многократный прирост напряжения на конденсаторе в сравнении с напряжением питания.
Это свойство последовательного резонанса он и использовал в ячейке - раскачивал контур, поднимая напряжение слабыми импульсами в несколько десятков раз при одновременном увеличении тока до активного.
В обычном контуре такой вот прирост напряжения (с одновременным увеличением тока) использовать не получится, поскольку фазы тока и напряжения смещены на 900, а вот в пробойном варианте конденсатора фазы совмещаются, и мощность увеличивается в сравнении с затрачиваемой.
Такой же принцип и у ВалерыЛапа... а не бифиляр и не Тесла, как он нам заливает.
Только у Валеры разрядник используется в качестве порогового клапана, а тут он заменен низковольтным аналогом в силу свойств ячейки открываться при длительном удержании заряда.
Пользуйтесь, пока у меня лирическое настроение😶

sharp , спс за дет-й анализ, можем принять как основную рабочую версию устр-ва. Есть пару вопросов и уточнений.
1. Пороговый клапан у Валеры _настраиваемый_ ! В нашем варианте это конструктив ячейки и качество воды ! Как будем настраивать ? Мейер _точно_ делал эту настройку, но как, - хез. Только оставил подсказку в виде нижней подстроечной катушки.
2. Я уже присмотрел себе на "алике" LC-измеритель, со след-й ЗП прикуплю, и вот зачем. Меряем СУХУЮ и МОКРУЮ ячейку, находим резонансы. Когда ячейка с водой, рез-с ес-сно убежит вниз, т к ёмкость увеличится, но при образовании приэлектродного слоя (вроде Олег-Джан об этом писал) при разложении, измеренная частота (сухой) по-идее должна в ячейке появиться, хоть и на короткий промежуток времени. Вот они ДВЕ частоты ! IMHO ! Если _внимательно_ посмотреть на второе видео что я выкладывал, то можно заметить что в работе ячейка как-бы ПУЛЬСИРУЕТ ! Посмотрите сами и убедитесь ! Это соответственно накладывает определённые требования на _конструктив_ генератора. Вот зачем туда надо МК, по крайней мере на период исследований.
3. По-поводу бифиляра я с тобой более чем согласен. Я их перепробовал уже 500100 штук, разных, - результат канЭшна был, но настолько мизерный, что на это не стоит даже заморачиваться. Один из вариантов я вроде сюда и тебе скидывал. Кароче - рез-т нулевой. Кто имеет желание - проверяйте ...
Импульсные генераторы у меня есть... Но они не формируют пачки импульсов.
Доработать не сложно, но я сейчас не занимаюсь Мейером, поскольку есть другие, более интересные задачи... правда сейчас и на них не хватает времени 😊
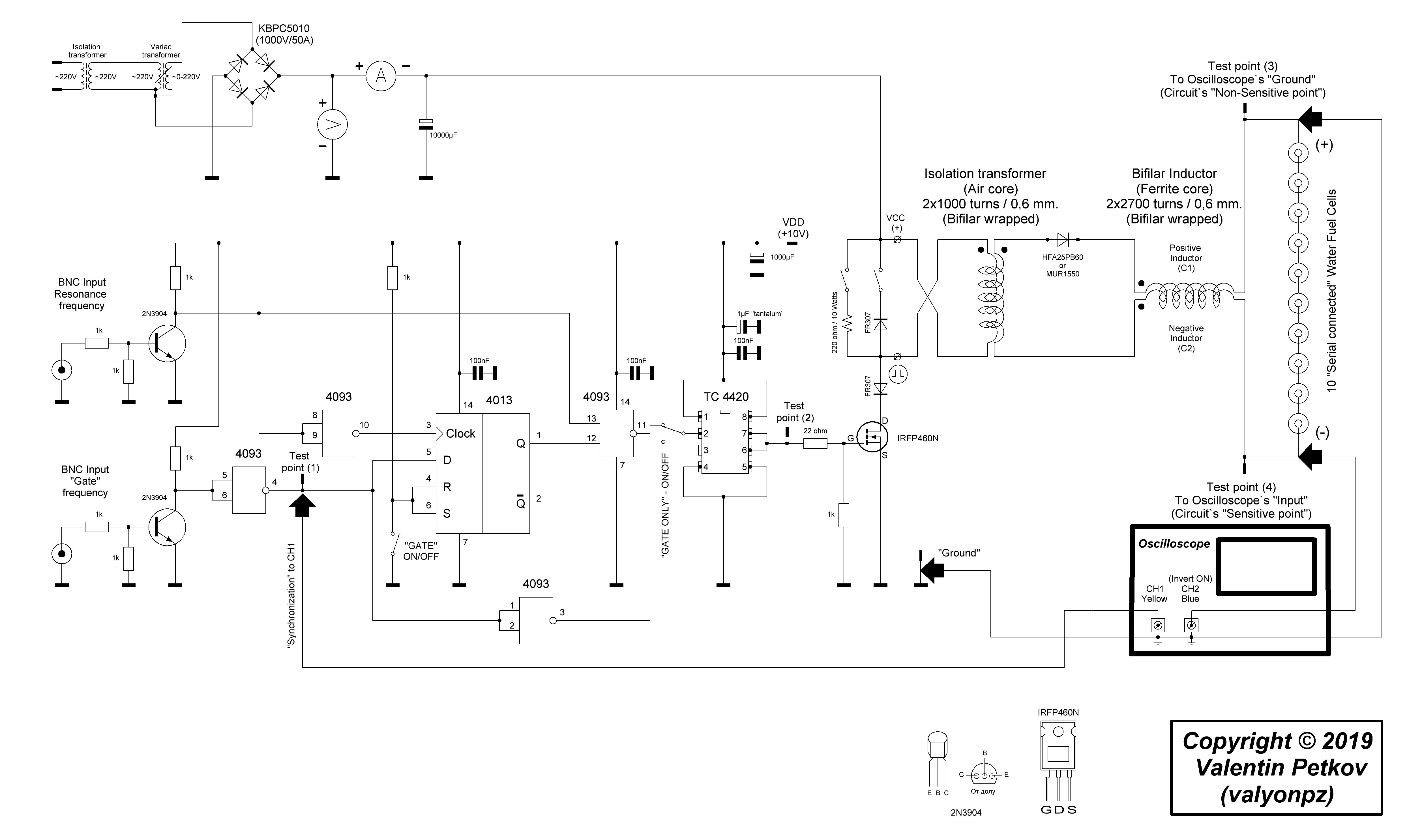
Нужно ещё знать КАК доработать. Как я писал, я пока взял за основу схему Петкова, будет в прицепе, если прицепится 😊

Петков
Размер: 974.25 KB

[ответить][с цитатой]
JohnZ | Post: #728989 - Date: 09.06.21(12:30)
козлайский Пост: #728982 От 09.Jun.2021 (11:05)
Нет,вы меня слышите ? Связи в молекуле раскачивают на резонансных частотах уже лет сто как. Вся спектрометрия на этом основана.И что то не слышал,чтобы исследуемое вещество при этом распадалось.А так хорошо бы,побочный доход спектрометрической
лаборатории,трубу вывел за забор,и приторговывать водородом.😎
Ты сам-то патенты и документы читал ?
Во время "приёмки" обмеряли его ячейку, - гига-герцовых, и ДАЖЕ мега-герцовых частот НЕ НАШЛИ !!! Услышал ?

[ответить][с цитатой] - Правка 09.06.21(09:34) - JohnZ
Sergh | Post: #728990 - Date: 09.06.21(12:40)
Водород при нормальном давлении горит... желтым пламенем:

YouTube: Смотреть видео


[ответить][с цитатой] - Правка 09.06.21(09:41) - Sergh
sharp | Post: #728991 - Date: 09.06.21(12:43)
Нет,вы меня слышите ?

Слышим, слышим...
Я тоже считаю, что разложение происходит стандартным электролизом с отбором у молекулы скрепляющих атомы электронов, от чего она разваливается.
Особенность метода в том, чтобы обеспечить стремительное нарастание тока в электролизе.

[ответить][с цитатой]
sharp | Post: #728993 - Date: 09.06.21(13:15)
JohnZ | Post: 728987 Как будем настраивать ?

Настроить нужно резонанс.
Резонанс влияет на сопротивление цепи, поэтому проще и точнее настраивать его по току.
Для последовательного контура последовательно включенный амперметр покажет увеличение тока по мере приближения к резонансной частоте.
Это с обычным конденсатором.
Ячейка же может начать пробивать после десятка колебаний...
Резонансную частоту можно увидеть и иначе - подавая короткие одиночные импульсы и глядя на свободные колебания на осциллографе.
Короче нужно начать работать с ячейкой и смотреть, как она себя поведет.
В любом случае, осциллографа достаточно, и траться на дополнительные измерители (типа LC) смысла особого нет.


[ответить][с цитатой]
JohnZ | Post: #728994 - Date: 09.06.21(13:16)
Sergh Пост: #728990 От 09.Jun.2021 (12:40)
Водород при нормальном давлении горит... желтым пламенем:

Ну да ну да ... верим. А МЫЛО каким ? 😊
По моим наблюдениям, правда без сепарации, это яркая бело-синяя вспышка, только потом не слышно них...чего 😬
Были-бы вы до поребрика, может и заказал-бы у вас чего для экс-ов ...

[ответить][с цитатой]
dedivan | Post: #729004 - Date: 09.06.21(14:04)
Sergh Пост: #728990 От 09.Jun.2021 (12:40)
Водород при нормальном давлении

В 10 раз легче воздуха и пузыри с водородом сразу улетают...
А если не улетают, то это.... загадка для малограмотных.

_________________
я плохого не посоветую


[ответить][с цитатой]
козлайский | Post: #729006 - Date: 09.06.21(14:28)
Я уже присмотрел себе на "алике" LC-измеритель, со след-й ЗП прикуплю, и вот зачем. Меряем СУХУЮ и МОКРУЮ ячейку, находим резонансы.

Насчет сухой,вопросов нет.Очень бы хотелось увидеть измерение C-метром
мокрой.У меня не только С-метром,но даже другими различными способами
не получилось. В том числе моими собственными авторскими способами.
Sergh,если это тот самый,знает.
Резонансную частоту можно увидеть и иначе - подавая короткие одиночные импульсы и глядя на свободные колебания на осциллографе.

И это пробовали. Разряжался конденсатор через искровой разрядник
на ячейку. 1мкф. от 400 до тыщи вольт. Осциллоскопом с диффвходом
наблюдался.Максимум три колебания.И те ,сдается мне паразитные
колебания последовательных дросселей.Проводник вода однако.
Пожирает,ненасытная,и постоянные и переменные напряжения.

_________________
nature has given us ears which is always open,and a mouth which it is better to keep shut.


[ответить][с цитатой]
JohnZ | Post: #729007 - Date: 09.06.21(14:37)
dedivan Пост: #729004 От 09.Jun.2021 (14:04)
Sergh Пост: #728990 От 09.Jun.2021 (12:40)
Водород при нормальном давлении

В 10 раз легче воздуха и пузыри с водородом сразу улетают...
А если не улетают, то это.... загадка для малограмотных.

Может мыло уж оч-чень "липкое" попалось, с жёлтым цветом ... 😬

dedivan , а вотЪ как думаешь, что будет если человеку дать подышать _чистой_ гремучкой, а ?

[ответить][с цитатой] - Правка 09.06.21(11:37) - JohnZ
JohnZ | Post: #729009 - Date: 09.06.21(14:54)
козлайский Пост: #729006 От 09.Jun.2021 (14:28)
Резонансную частоту можно увидеть и иначе - подавая короткие одиночные импульсы и глядя на свободные колебания на осциллографе.

И это пробовали. Разряжался конденсатор через искровой разрядник
на ячейку. 1мкф. от 400 до тыщи вольт. Осциллоскопом с диффвходом
наблюдался.Максимум три колебания.И те ,сдается мне паразитные
колебания последовательных дросселей.Проводник вода однако.
Пожирает,ненасытная,и постоянные и переменные напряжения.
И я это наблюдал, но при определённых частотах начинало "пузырить", и как я писал выше, - выход настолько мизерный и несоизмерим с затратами (и спаленными транзюками в придачу 😕) что нет нужды на этом зацикливаться. Пробуй чистый дистилят или дождевую. Я именно так и делал(ю).

[ответить][с цитатой]
JohnZ | Post: #729010 - Date: 09.06.21(14:56)
dedivan Пост: #729008 От 09.Jun.2021 (14:49)
JohnZ Пост: #729007 От 09.Jun.2021 (14:37)
человеку дать подышать _чистой_ гремучкой, а ?

Только не пукать!
😬🤢😬 А серьёзно ? Что с лёгкими будет от высокой концентрации этих дух газов ?

[ответить][с цитатой]
олег-джан | Post: #729011 - Date: 09.06.21(15:04)
Страшного ни чего....
Если долго, то там уже азотный балланс может поехать...

_________________
Обьективная реальность-бред,вызванный недостатком алкоголя в крови...


[ответить][с цитатой]
<] [ 1 | ... 19 | 20 | 21 | 22 | 23 | 24 | 25 | 26 | 27 | 28 | 29 | 30 | 31 | 32 | 33 | 34 | 35 | 36 | 37 | 38 | 39 | ... | 42 ] [>

Форма ответа

😊 😛 😕 😀 😬 😎 🤔 😘 😕 🥴 😏 😶 😡 🙄 😭 😈 🤢 🤮 😁 😨 🤬 😝
Добавить файл: ≤ 1.95 MB
Описание файла:
Можно загружать только - jpg, jpeg, png, gif, pdf, doc, docx, zip
Если картинка больше чем 600х600, то отобразится ссылкой.
Форум - Водородные генераторы - Ячейка Мейера - Репликация ячейки С.Мейера - Стр 29

🏠 Главная | 📚 Содержание | 💬 Форум | 📁 Файлы | 📩 Контакт