[ВХОД]
09.04.26(21:51)

mob.skif.biz

Альтернативная энергия. Оставь надежду, всяк сюда входящий...

🏠 Главная | 📚 Содержание | 💬 Форум | 📁 Файлы | 📩 Контакт
 
Резонансные генераторы
Магнитные генераторы
Механические центробежные (вихревые) генераторы
Электростатические генераторы
Водородные генераторы
Ветро- и гидро- и солнечные генераторы
Прочие идеи (разные)
О форуме
Транспорт
Оружие
Научные идеи, теории, предположения...
Экономия топлива
Коммерческие вопросы
Струйные технологии
Торсионные генераторы
Новые технологии
Барахолка
Патентный отдел
Конструкторское бюро
Нейтронная физика
Торнадо и смерчи
Гравитация и антигравитация
Сделай сам. Советы.
Медицина и здравоохранение

🖥️ | 🖨️

Форум - Барахолка - Предложение - Зарядка на обратноходе. - Стр:1
[ 1 | 2 | 3 ] [>
Модератор: vodoprovodchik
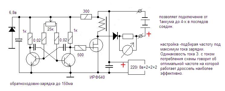
vodoprovodchik | Post:311767 - Date: 12.06.11(16:35)
Зарядка на обратноходе.

Схемка простая. Особенности есть в отладке самой индуктивности. Позволяет вклёчать от одного до 4-х акуумов (пальчиковых) в послед....вообщем - пока на обкатке


Размер: 35.94 KB

dedivan | Post:311770 - Date: 12.06.11(16:57)
Если проблемы саморязрядки именно с никелькадмием-
то импульсы надо давать порядка 100 ампер.
Как мне представляется - там прорастают тонкие нити между
электродами.
Толстые импульсы их как то не сказать чтоб пережигают- но
по видимому растворяют.

Сам понимаешь- на 100-200 ампер схемка другая должна быть.

_________________
я плохого не посоветую


vodoprovodchik | Post:311772 - Date: 12.06.11(17:05)
dedivan Пост: 311770 От 12.Jun.2011 (17:57)
Если проблемы саморязрядки именно с никелькадмием-
то импульсы надо давать порядка 100 ампер.
Как мне представляется - там прорастают тонкие нити между
электродами.
Толстые импульсы их как то не сказать чтоб пережигают- но
по видимому растворяют.

Сам понимаешь- на 100-200 ампер схемка другая должна быть.


согласен...однако мемедленно подбираюсь 😏 . Вообще,т с подобным дефектом мой племяш справлялся , - давал дикий ток аккумы не успевали вспухнуть, но раскалиться минут за 5 успевали(типа, печёной картошки из костра) . Кое какие даже восстанавливались . НО я противник таких мер (не люблю когда чтонить на столе взрывается 😏 )
Текс...осциллограмма вдогонку -
На резисторе 0,2ома - зарядный ток.


Размер: 21.12 KB

andy8mm | Post:311773 - Date: 12.06.11(17:20)
dedivan , покажи схемку на 100 ампер?
dedivan Пост: 311770 От 12.Jun.2011 (17:57)
Если проблемы саморязрядки именно с никелькадмием-
то импульсы надо давать порядка 100 ампер.
Как мне представляется - там прорастают тонкие нити между
электродами.
Толстые импульсы их как то не сказать чтоб пережигают- но
по видимому растворяют.

Сам понимаешь- на 100-200 ампер схемка другая должна быть.


andy8mm | Post:311774 - Date: 12.06.11(17:27)
vodoprovodchik , расскажи чем племяш поджаривал аккумы?
На работе есть два блока от шуруповерта, внутри по 10 элементов на 1,2вольта.
Им уже хуже не сделаешь, 1,8вольта на выходе.
При подключении к 12вольтовому 7а/ч аккуму плавно набирают напругу,
отключаешь -плавно спадает, то есть саморазряд на лицо.
Похоже на ниточки о которых прадедушка говорит.
Могу жахнуть по ним катушкой зажигания от жигуля...😏

dedivan | Post:311775 - Date: 12.06.11(17:46)
vodoprovodchik Пост: 311772 От 12.Jun.2011 (18:05)
таких мер (не люблю когда чтонить на столе взрывается 😏 )
Текс...осциллограмма вдогонку -
На резисторе 0,2ома - зарядный ток.


А вольт то на клеточку сколь.
Взрывать не надо.
Если импульсы сотни ампер- то средний ток порядка ампера.
Холодненькие.

Энди, а схемка та же что и десульфаторе.
Только колечко и полевичок помощнее.

_________________
я плохого не посоветую


vodoprovodchik | Post:311778 - Date: 12.06.11(17:58)
andy8mm ...
всё просто и деревянно , - он просто выпрямитель на 12 вольт/для зарядки автоаккума/ цеплял на "пальчик"....какой уж там ток был - я не знаю(может ампер 20 ?? транс на ширпотребовской зарядке не особенно большой).
Импульс то можно дать в 100А ...сейчас , сначала с одним разберусь (может пила сделает своё дело ??? )

dedivan ...
***А вольт то на клеточку сколь.***

В пределах 50милливольт по максимуму(в клетке -20) . При этом средний ток тестер показывает 60-70ма. Если судить по времени набора(окончание тогда когда вместо нарастания идёт понижение потенциала)...то соответствует нормативу на такие аккумы - зарядка током 1/10.
общий вид без коробка


Размер: 32.84 KB

andy8mm | Post:311779 - Date: 12.06.11(18:05)
dedivan, а по временам импульсы для никель-кадмиевых отличаются? Полевик какой?
Если импульсы сотни ампер- то средний ток порядка ампера.
У деполяризатора:
159700 Работает схема так- 50 мкс накапливаем энергию, затем 5 мкс отдаем её обратно в АКБ,
и 500 мкс ждем чтобы АКБ переварила, чтобы усвоилось.
Можно и реже подавать импульсы. В практической схеме как раз это надо регулировать.
Если напряжение на АКБ нарастает, а мы не успеваем потребить всю энергию,
тут прыть и надо убавлять.


Значит схема с П-ферритом от 17" и генератор который можно тинькой заменить подойдет?
1.
image
- схема
2.
image
- генератор

andy8mm | Post:311780 - Date: 12.06.11(18:07)
vodoprovodchik Пост: 311778 От 12.Jun.2011 (18:58)
andy8mm ...
Спасибо.

МSN | Post:311804 - Date: 12.06.11(21:09)
схему забросать тухлыми помидорами, в схеме косяки:
1.питания генера нужно сделать 12-15 вольт, 6,8 В для затвора ФЕТ мало. Повышенное напряжение гарантированно позволит открываться полевику. Круче фронты, меньше динамические потери.
2. Из цепи затвора убрать 500 Ом, уменьшить его до пару ом. Уменьшить коллекторные резюки. Через коллекторные 1 ком сколько времени твои 1800 пик затвора будут заряжаться ?
3. И вообще, лучше воткнуть один копеечный 555 или 3862_63_64_65. будет частота и скважность регулироваться отдельно. НА выходе присутствует усилитель тока-драйвер и регулировка тока станет тоже раздельной.

_________________
Говорите говорите, я всегда зеваю когда мне интересно. 99,9% всех СЕ устройств, - от неправильных измерений


andy8mm | Post:311813 - Date: 12.06.11(21:57)
МSN, рисуй, а я зха помидорами схожу. 😎

vodoprovodchik | Post:311816 - Date: 12.06.11(22:10)
МSN ...
;-)

идём по упрощению:

+++.питания генера нужно сделать 12-15 вольт,+++
1.оно и сделано от 8 вольт примерно до 14в (на адаптере есть соответствующий переключатель ). Увеличение напряжения на выходном ключе -увеличивает ток зарядки(а мульт застабилизирован и этим исключена расстройка дросселя). С указанным дроссельком - может работать сутками при токе 80-100ма....но, давать надо не по максимуму,-регулировкой задающего гена - частота/скважность , а по такому уровню когда и питание основное по минимуму и частота накачки дросселя оптимальна. В таком случае и адаптер чуть тёпленький и дросселёк не дымит.
Основная ошибка конструкторов подобных сооружение - это НЕУМЕНЕЕ настройки дросселя обратнохода. Если бы был другой дроссель то и частота мульта была бы другой.

2.я ставил стабилитрон на 5,1в всё работает распрекрасно. Полевику 640 4вольта -по самое нехочу хватает,,,а вот если взять чтото из 530серии то таки да - гавно полевик для этой схемки, калится !!
Мульт даёт по максимуму т.е. 6,8 - 0,5(на всяк случай) 😏
3.
+++Круче фронты, меньше динамические потери. +++
В этой схемке нету крутых фронтов...в смысле таких чтобы обеспечивалась хим/реакция на скоростях "атомных уровней"...потому и детальки бросовые...
3.
+++Из цепи затвора убрать 500 Ом, уменьшить его до пару ом. +++
для того чтобы уменьшить влияние на мульт/я ещё не знал из чего будет сделан оконечник/ обычно ставится ЭП и в нём желательно по базе ставить с пол/килоома(иначе будет сильно грузить даже ЭП)...но потом поставил 640 и всё пошло так как надо и без развязки...так и осталось 😏
Если посмотреть осциллограмму в режиме ХХ то будет импульс амплитудой до 200вольт(сейчас в таком режиме - 100вольт) с заваленым по обратной экспоненте фронтом...НО, такая форма вполне компенсируется химической формулой аккума и на осциллограмме - идеальная пила(хучь в учебник !! ) 😏
Однако ! на всякий случай я зашунтировал полевик стабилитрончиком на 75вольт(на случай если в контактном гнезде не окажется аккума)
4.
+++один копеечный 555 или 3862_63_64_65. будет частота и скважность регулироваться отдельно.+++
для меня не лучше ! паять то уже приходиться с лупой с подсветкой. А вообще в серии то конечно чем меньше элементов тем лучше...но один фиг - 2-а транзюка - 6 ног ....одна 555- 8 ног - 😏 . На 555 с развязками у меня собран настольный ген- вот тут она себя показывает во всей красе,,,- душа радуется !!

--------------------------
один аккум саморазрядился (сутки),,,сейчас заряжаю повторно, но с увеличенным током(был 60ма ,,,сейчас 100ма),,,второй аккум вроде как восстановился....завтра глянем что в нём осталось.



xx0 | Post:311817 - Date: 12.06.11(22:13)
Фу какое убожество, не проще в магазин сбегать-??? 🤢
Столько зарядок разных, с ЖК дисплеями, микропроцессорами, хватит придумывать велосипед, сходите в магазин!-) <@>

Напоминает велосипед с деревянной рамой, обода деревянные, педали на колесе, без передач, вместо спиц фанера обыкновенная !-) 🤢🤢🤢

Поставил бы лучше на сутки в микропроцессорную зарядку...

_________________
http://xx0ru.livejournal.com/


vodoprovodchik | Post:311818 - Date: 12.06.11(22:22)
xx0 ....
ну а кто делает такие магазинные зарядки ??? скажу , - это те люди которым абсолютно наплевать на тонкости работы подобных устройств....их интересует план по валу 😏 . Кроме этого наличие всяких прибамбашечек только усложняет жизнь и удорожает оборудование....а оно нам надо ?? Ну вот к примеру типичная зарядка к мобильнику....нету ниодной нормальной зарядки - все какието недоношенные(думается , что и разработчики такиеже - им в пару) 😏 . Я заряжаю подобный аккум от своего примитива и хендик действительно долго работает(а я его у прежнего хозяина выхватил когда он его хотел АБ стенку размазать !!)



xx0 | Post:311820 - Date: 12.06.11(22:29)
Я тебе по опыту говорю, толк будет, слабые акки микропроцессор долго душит и результат реально есть, ёмкость конечно растёт, но не до 100% как у некоторых сдешних рыбаков-)

_________________
http://xx0ru.livejournal.com/


xx0 | Post:311821 - Date: 12.06.11(22:32)
В мобилках умные акки, они сами себя заряжают, им только напругу подавай и всё, датчики встроены, взорвать нереально-) Я свой от квадратной 4,5В в командировке заряжал..

_________________
http://xx0ru.livejournal.com/


xx0 | Post:311823 - Date: 12.06.11(22:39)
Тот же алехкор реальные цифры не афиширует, нету в этих зарядках ничего, также учитывай, что новый 2500мА нужно заряжать как минимум 6-8 часов 500мА, а полудохлый раза в 2-3 дольше, при твоем токе 100мА нужно пару суток держать точно, если не больше..

_________________
http://xx0ru.livejournal.com/


vodoprovodchik | Post:311825 - Date: 12.06.11(22:45)
xx0 ...
да не...не всё так гладко в ширпотребе. На аккумах мобильников стоит чип-ограничитель. Как только потенциал дойдёт до зашитого уровня так аккум отключается, а его ещё можно заряжать и заряжать малым током- пока он постепенно не подойдёт к зашитому в чипе уровню....аналагичная фиговина есть и в фирмовых зарядках - завтра сфотаю одну такую - дикий ток на зарядке обеспечивает шустрый подьём потенциала и автоматика отрубает зарядку, а тама и половины заряда нет...вощщем - заводские зарядки делают заводскиеже козлы(имею в виду разработчиков)....следующая пакость - аккум изменяет свои свойства, а зашитый в него чип - нет ,,,и схема настольная заводская тоже нет ....получается , что надо выкидывать вполне рабочий аккум патамучта он к схеме не подходит 😏 - смешно...

+++при твоем токе 100мА нужно пару суток держать точно, если не больше..+++

правильно ! если будет большой ток то внутpенной поглотитель не справится с поглащением водорода и сначала аккум просто раздует , а если не повезёт то и загорится...
А потом это не сколько зарядка как попытка восстановления , но и как зарjдка не исключается.

xx0 | Post:311834 - Date: 12.06.11(23:19)
Все там подходит в зарядках мобильника, просто отсечка срабатывает раньше чем аккум полностью заряжен, примерно процентов на 70-90%, малым током можно их догнать до 100%, и заряжать нужно напрямую акк, а не акк в мобилке 😏

_________________
http://xx0ru.livejournal.com/


xx0 | Post:311835 - Date: 12.06.11(23:20)
Мои старые GP2500 при 500мА не раздувает, может мне везет 🤢

_________________
http://xx0ru.livejournal.com/


street | Post:311844 - Date: 12.06.11(23:42)
Пол ампера в конце зарядки? Или в начале?
Я тут где-то отписывался про литий ионные...
4-5 ампер и не раздувает... Может мне везёт?

vodoprovodchik Пост: 311825 От 12.Jun.2011 (23:45)
дикий ток на зарядке обеспечивает шустрый подьём потенциала и автоматика отрубает зарядку, а тама и половины заряда нет...вощщем - заводские зарядки делают заводскиеже козлы(имею в виду разработчиков)....следующая пакость - аккум изменяет свои свойства, а зашитый в него чип - нет ,,,и схема настольная заводская тоже нет ....получается , что надо выкидывать вполне рабочий аккум патамучта он к схеме не подходит 😏 - смешно...

+++при твоем токе 100мА нужно пару суток держать точно, если не больше..+++

правильно ! если будет большой ток то внутpенной поглотитель не справится с поглащением водорода и сначала аккум просто раздует , а если не повезёт то и загорится...

Всё именно так. У стареющего аккума растёт внутреннее сопротивление , поэтому при подаче того же тока , как и для нового , потенциал на клеммах нарастает быстрее - раньше отключит автоматика.
Получается хрень..., акк и так меньше ёмкостью стал , да ещё и меньше заряжается , благодаря "не дремлющей" автоматике.
Импульсы обратнохода каким-то образом снижают внутреннее сопротивление старого акка.

P.S. Я на кадмиях забуксовал. Не получается вернуть потребительские свойства. И ёмкость не вернуть и саморазряд не уменьшается. Такая жаль...😕

_________________
Главное в мелочах


alexkor | Post:311867 - Date: 13.06.11(08:38)
xx0 Пост: 311823 От 12.Jun.2011 (23:39)
Тот же алехкор реальные цифры не афиширует, нету в этих зарядках ничего, также учитывай, что новый 2500мА нужно заряжать как минимум 6-8 часов 500мА, а полудохлый раза в 2-3 дольше, при твоем токе 100мА нужно пару суток держать точно, если не больше..


РЗУ с одним модулем (ИП 12В,0.1-0.2А) зарядит аккум (12В, 12 а.ч) за 10-20 часов до полного.

Перед измерениями нужно провести тренировку аккума-"разряд/заряд РЗУ" 5-10 раз.

_________________
Радиантное зарядное устройство- "www.radiant4you.net" Низкоэнергетические ядерные реакции- "www.lenr4you.net"


олег-джан | Post:311872 - Date: 13.06.11(09:40)
andy8mm | Post: 311773 - Date: Sun Jun 12, 2011 1:20
dedivan , покажи схемку на 100 ампер?


Андрюха,примерно вот так оно будет:
[ссылка]
Естесно,под нас и нашу сеть кое-что переточить надо...
Автор поставил порошковый сердечник-не совсем,конечно,гут
по КПД,но зато исключается насыщение...
кстати,простенькие преобразователи для питания 12 в галогенок
сделаны тоже на порошковых сердечниках-по крайней мере
мне только такие попадались...-поэтому видать и дубовая
по надежности конструкция....что не так вдруг-в рассеяние
уходит лишок...

_________________
Обьективная реальность-бред,вызванный недостатком алкоголя в крови...


xx0 | Post:311873 - Date: 13.06.11(09:44)
Родной, так и обычное за 10-20 часов зарядит 12Ач током 100-200мА, считать только наконец научись! 🤢
Тогда делаем по-другому, закольцевать схему, заряжаем импульсом, разряжаем постоянкой, ну что работает?😈

_________________
http://xx0ru.livejournal.com/


andy8mm | Post:311874 - Date: 13.06.11(09:56)
Олег, спасибо!
олег-джан Пост: 311872 От 13.Jun.2011 (10:40)
Андрюха,примерно вот так оно будет:
[ссылка]


[ 1 | 2 | 3 ] [>
У Вас нет прав отвечать в этой теме.
Форум - Барахолка - Предложение - Зарядка на обратноходе. - Стр 1
🏠 Главная | 📚 Содержание | 💬 Форум | 📁 Файлы | 📩 Контакт