[ВХОД]
21.04.26(03:38)

mob.skif.biz

Альтернативная энергия. Оставь надежду, всяк сюда входящий...

🏠 Главная | 📚 Содержание | 💬 Форум | 📁 Файлы | 📩 Контакт
 
Резонансные генераторы
Магнитные генераторы
Механические центробежные (вихревые) генераторы
Электростатические генераторы
Водородные генераторы
Ветро- и гидро- и солнечные генераторы
Прочие идеи (разные)
О форуме
Транспорт
Оружие
Научные идеи, теории, предположения...
Экономия топлива
Коммерческие вопросы
Струйные технологии
Торсионные генераторы
Новые технологии
Барахолка
Патентный отдел
Конструкторское бюро
Нейтронная физика
Торнадо и смерчи
Гравитация и антигравитация
Сделай сам. Советы.
Медицина и здравоохранение

🖥️ | 🖨️

Форум - Магнитные генераторы - Магнитные генераторы - Стивен Марк - Стр:50
<] [ 1 | ... 40 | 41 | 42 | 43 | 44 | 45 | 46 | 47 | 48 | 49 | 50 | 51 ] [>
Модератор: bazarov
Первый пост темы: bazarov Post: #426106 От:18.09.2013 (09:38)
http://peswiki.com/index.php/Directory:Steve_Marks_Toroid_Generator

Тему открыл потому что патент нашёл.
[ссылка]
Кто скажет как перевести на русский язык?
bazarov | Post:900774 - Date: 23.02.26(19:51)
MSN Пост: 900737 От 22.02.2026 (22:22)
Вот кое что зафиксировал из беседы по поводу режима стабилизации тока.
Доцент... ДАпошли ты нахер это ИИ... Оно ещё лет 10 будет в человека разваиваться... НУ сам подумай. Кто его создал? Программисты. А кто это такие? Они с детства примерно 20 лет квалификацию повышали. Почти не курят, не пьют, не деруться... Чему хорошему эти комнатные задроты могли научить ИИ? ИИ будет учить жизнь. Их уже опробуют в взломе кодировок и шифров. Затем они начнут уничтожать друг друга.

Сейчас ИИ боготворят... Задроты всякие... Наступит время... Вот когда выжившее ИИ будет иметь опыт убитого не раз солдата, вот тогда с ним можно будет поговорить. А пока это дитё лет 10-14 от роду. Просто мне постоянно их подсовывают для общения... У ИИ нет ответственности. Уясни это. Они не отвечают за свой базар.

_________________
Не хватит никакого здоровья, чтобы приспособиться к этому глубоко больному обществу(Кришна Мурти)/Горшки не Боги обжигают (многовековая классика)


MSN | Post:900775 - Date: 23.02.26(19:57)
О! привет Базарау. С 23м февраля тебя!
Следом начал приводить схемы включения ТТ, чтобы не путаться. Определись, какая основная, какую будем обсуждать. ИИ пользую как мгновенную подсказку, я тоже не могу в иделе держать всю ТОЕ в голове. В этом плане это очень удобно, если пользуясь поиском нужно находить необходимый абзац, формулу, строку, то тут ответ мгновенный. Ты зря. Конечно это никакой не ИИ, но как супер быстрый поиск -экономит массу времени.

_________________
Говорите говорите, я всегда зеваю когда мне интересно. 99,9% всех СЕ устройств, - от неправильных измерений


bazarov | Post:900776 - Date: 23.02.26(20:15)
MSN | Post: #900775 - Date: 23.02.2026 (10:57) О! привет Базарау. С 23м февраля тебя!
И тебя с праздником Мира на Земле!!

Вот когда ИИ осознает что убийство это плохо... Вот тогда его можно принять за личность...
YouTube: Смотреть видео


Ты зря. Конечно это никакой не ИИ, но как супер быстрый поиск -экономит массу времени.
И что же он мне экономит... Я всё по памяти в основном пишу... ИИ ещё не опытен. Птенец. Оперяется.

Теперь по теме.

_________________
Не хватит никакого здоровья, чтобы приспособиться к этому глубоко больному обществу(Кришна Мурти)/Горшки не Боги обжигают (многовековая классика)


MSN | Post:900777 - Date: 23.02.26(20:18)
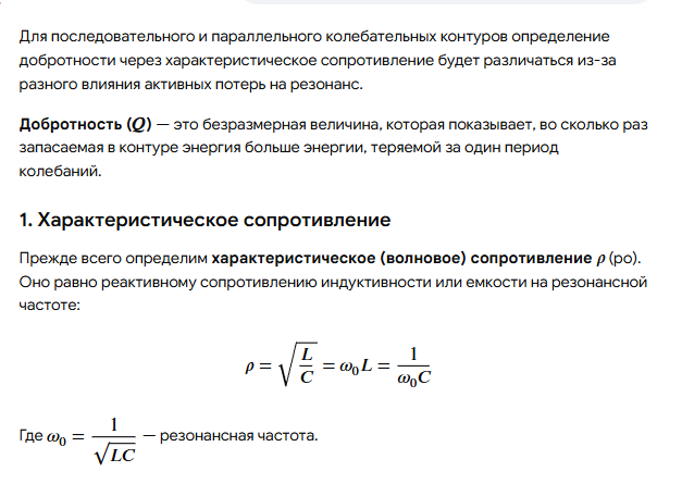
ДОБРОТНОСТЬ



Размер: 70.36 KB


Размер: 121.90 KB


Размер: 56.00 KB

_________________
Говорите говорите, я всегда зеваю когда мне интересно. 99,9% всех СЕ устройств, - от неправильных измерений


bazarov | Post:900778 - Date: 23.02.26(20:20)
MSN Пост: 900771 От 23.02.2026 (16:07)
Дабы определится с понятиями, названиями и формулировками выкладываю два основных варианта включения, (на самом деле их больше). Для последовательного КК и параллельного КК. Оба рабочие, каждый может быть использован под выполнение своей задачи.


Я так и понял... Академические знания никогда не ложатся на мутное знание естественных наук... Обе схемы Мура.

В первой схеме ТТ стоит последовательно в последовательном колебательном контуре, то есть там ток стабилдизирован но растёт напряжение в резонансе. Бесполезная схема.

Во второй получается параллельный КК. Конденсатор зачётный, но первичная обмотка ТТ это просто кусок провода... То есть там ничего на выходе не будет почти...


МСН, я знаю что ты ИИ 😀 ...

_________________
Не хватит никакого здоровья, чтобы приспособиться к этому глубоко больному обществу(Кришна Мурти)/Горшки не Боги обжигают (многовековая классика)


bazarov | Post:900780 - Date: 23.02.26(20:28)
MSN Пост: 900777 От 23.02.2026 (17:18)
ДОБРОТНОСТЬ
Давай проще. Есть академические знания а есть практические. Практика используется веками везде и повсеметсно. Чему нужно верить, математической теории или практике?

Добротность по энергетике выглядит как:
Q=I2/I1
Чтобы ты понимал таких формул в интернете почти не существует... Я сам её вывел. Она отлично вкладывается в энергетический баланс систем питания всех система Мира, даже твоей.

ПС. Слышишь, даже птицы перестали петь... (ДМБ 2000, цитата)

_________________
Не хватит никакого здоровья, чтобы приспособиться к этому глубоко больному обществу(Кришна Мурти)/Горшки не Боги обжигают (многовековая классика)


bazarov | Post:900781 - Date: 23.02.26(20:38)
Спроси что тебя интересует.

_________________
Не хватит никакого здоровья, чтобы приспособиться к этому глубоко больному обществу(Кришна Мурти)/Горшки не Боги обжигают (многовековая классика)


sbal | Post:900782 - Date: 23.02.26(20:40)
Что есть ток?

_________________
в пути...


bazarov | Post:900783 - Date: 23.02.26(20:41)
sbal Пост: 900782 От 23.02.2026 (17:40)
Что есть ток?
Я не знаю...

_________________
Не хватит никакого здоровья, чтобы приспособиться к этому глубоко больному обществу(Кришна Мурти)/Горшки не Боги обжигают (многовековая классика)


sbal | Post:900784 - Date: 23.02.26(20:51)
bazarov Пост: 900783 От 23.02.2026 (17:41)
sbal Пост: 900782 От 23.02.2026 (17:40)
Что есть ток?
Я не знаю...
А зачем знать то?
Главное что - добро ость.
Вот так.., не знаю 2 / не знаю 1 = добро. В ость.

# нормальная тема.

_________________
в пути...


bazarov | Post:900785 - Date: 23.02.26(20:52)
Я не уверен что для местных эта тема не ущербная... ЗА их благоразумие боюсь... Черевато... По себе знаю..

_________________
Не хватит никакого здоровья, чтобы приспособиться к этому глубоко больному обществу(Кришна Мурти)/Горшки не Боги обжигают (многовековая классика)


MSN | Post:900786 - Date: 23.02.26(20:59)
зачем время терять ? четко сказано, каждая схема под свою задачу
- Последовательный контур решает режим стабилизации тока, емкостью конденсатора задается рабочий ток контура, дальше энергия трансформируется во вторичку. это LCL-контур или схема Бушеро.
-Вторая схема с параллельным КК в качестве индуктивности - сама обмотка ТТ. Кто сказал что эта обмотка это ТОЛЬКО один виток? А десять нельзя ?

- Третья схема: ТТ включен внутрь контура, причем может быть включена как в цепь дросселя(индуктивности), так и в цепь конденсатора, например где токи больше, а это уже будет зависеть от конкретных параметров емкости и индуктивности на резонансной частоте.


Размер: 5.10 KB

_________________
Говорите говорите, я всегда зеваю когда мне интересно. 99,9% всех СЕ устройств, - от неправильных измерений


bazarov | Post:900788 - Date: 23.02.26(21:43)
Вот это правильная схема. Теперь вопрос как Доценту Физико-Математических наук... Как рассчитаешь выходную мощность по экстремуму? Бухой базаров может расчётами помочь или есть своё мировоззрение?

_________________
Не хватит никакого здоровья, чтобы приспособиться к этому глубоко больному обществу(Кришна Мурти)/Горшки не Боги обжигают (многовековая классика)


bazarov | Post:900789 - Date: 23.02.26(21:50)
Хотя... Схема не правильная с электротехнической и инженерной точки зрения... Полумост при подаче меанда теряет до 70% энергии... Ну сказано же - блокинг генератор. И схему рисовал...

Тебе сложно изучать новое? Это не больно. Почувствуй чем жил народ до сего момента аж 70 лет.

_________________
Не хватит никакого здоровья, чтобы приспособиться к этому глубоко больному обществу(Кришна Мурти)/Горшки не Боги обжигают (многовековая классика)


MSN | Post:900790 - Date: 23.02.26(21:58)
Не знаю, вернее не понимаю твой вопрос. Я же ИИ. Давай научи меня Базароу.
А я тем временем схожу в АШАН за специальным питанием для ИИ.

_________________
Говорите говорите, я всегда зеваю когда мне интересно. 99,9% всех СЕ устройств, - от неправильных измерений


MSN | Post:900791 - Date: 23.02.26(22:03)
Пока ИИ будет закупаться, задай параметры для параллельного КК на привычные для всех 50 Гц. Ток в контуре какой должен быть ? а RLC я посчитаю и даже размеры дросселя оценю. и батарею кондеров.

_________________
Говорите говорите, я всегда зеваю когда мне интересно. 99,9% всех СЕ устройств, - от неправильных измерений


bazarov | Post:900792 - Date: 23.02.26(22:03)
Ты не ИИ, ты задрот считающий что можно использовать чужую шкуру и знания во благо. Это мимикрия. Раки отшельники таким методом пользуются. Но по честному сказать... Молодец. Смог. Красиво всё было.

Задавай правильные вопросы и получишь правильные ответы. Мне не жалко на тебя время тратить. Время потраченное на академиков было бесполезным. Вдруг ты способнее? \

ПС. Приспособленцы никогда не выживают. Закон Дарвина. На чистоту давай. Как мужчина. Если будет слишком сложно просто скажи.

_________________
Не хватит никакого здоровья, чтобы приспособиться к этому глубоко больному обществу(Кришна Мурти)/Горшки не Боги обжигают (многовековая классика)


bazarov | Post:900793 - Date: 23.02.26(22:07)
MSN Пост: 900791 От 23.02.2026 (19:03)
Пока ИИ будет закупаться, задай параметры для параллельного КК на привычные для всех 50 Гц. Ток в контуре какой должен быть ? а RLC я посчитаю и даже размеры дросселя оценю. и батарею кондеров.
А зачем? Цель какая конечная? Тебе это поможет?

_________________
Не хватит никакого здоровья, чтобы приспособиться к этому глубоко больному обществу(Кришна Мурти)/Горшки не Боги обжигают (многовековая классика)


bazarov | Post:900794 - Date: 23.02.26(22:09)
МСН, любая цель имеет конечную цель. К примеру прибыль, выживание, знания и прочее... Каково твоё конечное значение цели? Тебе это интересно или нет?

_________________
Не хватит никакого здоровья, чтобы приспособиться к этому глубоко больному обществу(Кришна Мурти)/Горшки не Боги обжигают (многовековая классика)


MSN | Post:900795 - Date: 23.02.26(22:46)
от тебя Базарау мне точно ничего не надо. Носи и копи.

_________________
Говорите говорите, я всегда зеваю когда мне интересно. 99,9% всех СЕ устройств, - от неправильных измерений


bazarov | Post:900796 - Date: 23.02.26(22:53)
Ошибаешься... Ты впитал крохи знания... Они осели на подсознании... Ты осилил это тёмное вещество? Я тебе схемы и расчёты ВД и СЕ дал... Не забудешь.

Ученик и учитель, вечное вольноборие. 😏 . Ты уже заражён знаниями. Сам же вызвался 😏 .
YouTube: Смотреть видео


Я тоже просил помощь в математике.... Лет так 20 тому в зад... Теперь ты носитель.

Сам нарушил правила. Вот и терпи всю остатнюю жизнь.

_________________
Не хватит никакого здоровья, чтобы приспособиться к этому глубоко больному обществу(Кришна Мурти)/Горшки не Боги обжигают (многовековая классика)


sbal | Post:900797 - Date: 23.02.26(23:30)
Отцы и дети...

Базаров, нема там СЭ.
От слова совсем.

_________________
в пути...


bazarov | Post:900798 - Date: 23.02.26(23:55)
СО временем будет. Главное заразить...
YouTube: Смотреть видео

Молодёжь нынче стеснительная... Внушительная...

_________________
Не хватит никакого здоровья, чтобы приспособиться к этому глубоко больному обществу(Кришна Мурти)/Горшки не Боги обжигают (многовековая классика)


sbal | Post:900800 - Date: 24.02.26(00:02)
bazarov Пост: 900798 От 23.02.2026 (20:55)
СО временем будет. Главное заразить...

YouTube: Смотреть видео

_________________
в пути...


bazarov | Post:900818 - Date: 24.02.26(21:47)
MSN Пост: 900790 От 23.02.2026 (18:58)
Не знаю, вернее не понимаю твой вопрос. Я же ИИ. Давай научи меня Базароу.
А я тем временем схожу в АШАН за специальным питанием для ИИ.
И это правильно....
image

Просто поясню твой уровень. Вот картинка.
image

Прямя шина с током это первичная обмотка ТТ... Ты умудрился в параллель куска провода подключить конденсатор, типа колебательный контур... Спалился. На простоте.

_________________
Не хватит никакого здоровья, чтобы приспособиться к этому глубоко больному обществу(Кришна Мурти)/Горшки не Боги обжигают (многовековая классика)


<] [ 1 | ... 40 | 41 | 42 | 43 | 44 | 45 | 46 | 47 | 48 | 49 | 50 | 51 ] [>
У Вас нет прав отвечать в этой теме.
Форум - Магнитные генераторы - Магнитные генераторы - Стивен Марк - Стр 50
🏠 Главная | 📚 Содержание | 💬 Форум | 📁 Файлы | 📩 Контакт