[ВХОД]

🏠 Главная | 📚 Содержание | 💬 Форум | 📁 Файлы | 📩 Контакт

🖥️ | 🖨️

Форум - Магнитные генераторы - Магнитные генераторы - Поговорим о магнитах - Стр:3
<] [ 1 | 2 | 3 | 4 | 5 ] [>
Модератор: experienced62
Первый пост темы: experienced62 Post: #854969 От:17.02.2024 (10:48)
В этой теме поговорим о магнитах. О том, что это такое ? Как о откуда он берет энергию на совершение работы по перемещению ферромагнетиков, геометрии его поля . Почему одноименные полюса отталкиваются, а разноименные притягиваются и наконец: как на постоянных магнитах построить так называемый "вечный" двигатель.
Lisp | Post: #857951 - Date: 12.03.24(17:36)
...с электромагнитом можно прикольнее поиграться!!!...берем железный прут согнутый в виде подковы...на каждый конец подковы одеваем катушку с намоткой витков так под три тыс...соединяем катушки между собой одним концом...подкову замыкаем железным стержнем...подаем на два конца напряжение от аккумулятора на короткое время...отключаем аккумулятор и оставляем эту штуковину месяца на три...через три месяца к концам катушки подключаем лампочку и резко снимем перемычку с подковы...глыть, а лампочка то вспыхнула!!!...
...радиянт, подумал Штирлиц!!! 😬 😬 😬


БЮВ | Post: #857952 - Date: 12.03.24(17:39)
Lisp Пост: 857946 От 12.Mar.2024 (14:21)
...а причем тут Фарадей?...возьми вон железные опилки и магнит...играйся на здоровье...😬 😬 😬
игрался, знаю о чем говорю.
Вопрос - Магнитное поле принадлежит магниту? С гравием не советуйся, он не знает.

_________________
Дайте мне точку опоры...



Lisp | Post: #857957 - Date: 12.03.24(17:57)
...глядя на магнит с опилками...которые рисуют нам т.н. магнитные линии получается, что что-то, назовем это "магнитными частичками" вытекает из южного полюса...оббегает магнит и заходит в северный полюс и опять...пробежав магнит выходит из южного и в северный...а некоторые частички вообще покидают магнит и устремляются в пространство...но из пространства чего то то же прибывает...получается вот такое вечное движение...или БТГ...😊


experienced62 | Post: #857999 - Date: 12.03.24(23:24)
spaceon Пост: 857910 От 12.Mar.2024 (10:01)
experienced62 Пост: 857907 От 12.Mar.2024 (09:18)

Все импульсные блоки питания работают на этом принципе и именно генерация СЕ позволяет иметь им очень высокий кпд (60 - 70 %), а при применении синхронных диодов, до 90 %.
Или нужно пояснить за слова или одно из двух 😀


Отвечу здесь, в той теме все засрут. Схема в аттаче

Пояснения:
Красная осциллограмма – отображает ток текущий через индуктивность и транзистор с момента его открытия и до момента закрытия . Желтым – процесс заряда конденсатора во времени и величина напряжения на нем. Вычисление:
1 Определяем максимальную величину тока в индуктивности:
А) Замеряем величину напряжения на резисторе R4 с помощью осциллографа. В данном случае оно = 0.0013 Вольт
Б) Делим полученное напряжение на величину активного сопротивления R4 = 0.01 Ом. 0.0013 : 0.01 = 0.13 Ампер в максиуме.
2 Определяем безвозвратные тепловые потери на активном сопротивлении обмотки
А) на экране осциллографа замеряем длительность импульса. В данном случае она равна 0.000025 Секунды
Б) умножаем величину активного сопротивления катушки Т, в данном случае оно равно 1.3 Ом на КВАДРАТ тока протекающего через нее и на время протекания. Q = 1.3 Ом * (0.13 * 0.13)* 0.000025 = 0.00000054 Джоуля Прим: в зависимости от формы тока необходимо вводить корректировку . Например, если форма тока близка к треугольной, то полученное значение необходимо разделить на 2. В данном случае будем считать форму тока близкой к прямоугольной, посему делить ни на что не будем, но будем иметь в виду, что расчетные потери будут несколько больше реальных. Пусть это будет небольшой запас.
3) Определяем количество энергии потраченной на образование поля
А) Индуктивность катушки Т = 0.0086 Гн
Б) Энергия запасенная в поле = произведению индуктивности на квадрат тока протекающего через нее деленное на 2 . W = 0.0086 Гн * (0.13 * 0.13) :2 = 0.000072 Дж
4) Определяем полное количество энергии взятое от источника питания по формуле :
Q = корень квадратный из суммы квадратов выше вычисленных величин. ///// Q полное = корень квадратный из ((0,00000054 * 0.00000054 ) + (0.000072 * 0.000072)) = 0.000071 Дж
Таким образом на все про все в этом импульсе источник энергии потратил 0.000071 Джоуль энергии. При этом конденсатор емкостью 0.0000000086 Фарад = 8.6 Нано фарад, был заряжен до напряжения 189 Вольт определенное по осциллографу.
5 Определяем энергию запасенную в конденсаторе:
Qк = емкость * на квадрат напряжения деленное на 2. = 0.0000000086 * (189 * 189) / 2 = 0.00015 Дж
6 Определяем во сколько раз энергия запасенная в конденсаторе больше взятой от источника питания :
0.0015 : 0.000071 = 2.1 РАЗА ! Та самая СЕ .
И это еще далеко не самая удачная схема.

Объяснение почему так происходит, по отдельному обращению.
Примечание: спесивым, гонористых и дуракам, просьба не беспокоить.




Размер: 169.26 KB


bazarov | Post: #858013 - Date: 13.03.24(01:42)
Не мог пройти мимо.... Детство вспомнил...
experienced62 | Post: 857999 - Date: 12.03.2024 (14:24)

Отвечу здесь, в той теме все засрут. Схема в аттаче

Пояснения:
Красная осциллограмма – отображает ток текущий через индуктивность и транзистор с момента его открытия и до момента закрытия . Желтым – процесс заряда конденсатора во времени и величина напряжения на нем. Вычисление:
Осмелюсь спросить.... А для чего внизу через питание трансформатор в холостом ходу стоит? Сколько живу такой схемы не видел...

_________________
Не хватит никакого здоровья, чтобы приспособиться к этому глубоко больному обществу(Кришна Мурти)/Горшки не Боги обжигают (многовековая классика)



experienced62 | Post: #858014 - Date: 13.03.24(02:11)
С его помощью я отслеживал изменение зависимостей некоторых значений. Его параметры пренебрежительно малы и влияние на работу схемы не оказывают благо разрешающая способность осциллографа симулятора позволяет это делать, равно как и резистор R4. С реальными приборами этот фокус не прокатывает.
Его можно смело выкинуть.


bazarov | Post: #858016 - Date: 13.03.24(02:27)
Его можно смело выкинуть.
Тогда жёлтая осциллограмма должна показать меандр. Сопротивление открытого полевого транзистора сотые доли Ома. Что в десятки раз меньше чем сопротивление R4.

И ещё. В схеме была попытка ввести в резонанс колебательный контур меандром?

_________________
Не хватит никакого здоровья, чтобы приспособиться к этому глубоко больному обществу(Кришна Мурти)/Горшки не Боги обжигают (многовековая классика)



experienced62 | Post: #858021 - Date: 13.03.24(07:20)
Зачем ?


козлайский | Post: #858066 - Date: 13.03.24(10:14)
bazarov Пост: 858016 От 12.Mar.2024 (23:27)
Сопротивление открытого полевого транзистора сотые доли Ома. Что в десятки раз меньше чем сопротивление R4.


Ну,положим IRF740 сопротивление далеко не сотые доли ома.
Посмотрите по справочнику.

_________________
nature has given us ears which is always open,and a mouth which it is better to keep shut.



JnoVa | Post: #858092 - Date: 13.03.24(12:45)
Да, по справочнику примерно 0,5 Ом

_________________
В каждом из нас спит гений... и с каждым днём всё крепче.



bazarov | Post: #858172 - Date: 14.03.24(00:36)
козлайский Пост: 858066 От 13.Mar.2024 (07:14)
bazarov Пост: 858016 От 12.Mar.2024 (23:27)
Сопротивление открытого полевого транзистора сотые доли Ома. Что в десятки раз меньше чем сопротивление R4.


Ну,положим IRF740 сопротивление далеко не сотые доли ома.
Посмотрите по справочнику.
Допустим. К примеру судя по диоду это транзистор для ИБП. И что? Меандр где?

_________________
Не хватит никакого здоровья, чтобы приспособиться к этому глубоко больному обществу(Кришна Мурти)/Горшки не Боги обжигают (многовековая классика)



experienced62 | Post: #858185 - Date: 14.03.24(09:35)
Дался тебе этот меандр.
Схема сделана исключительно в ответ на требование предъявить доказательства моему утверждению о генерации СЕ. Никаких практических задач перед ней не ставилось.



bazarov | Post: #858276 - Date: 14.03.24(21:04)
experienced62 Пост: 858185 От 14.Mar.2024 (06:35)
Дался тебе этот меандр.
Схема сделана исключительно в ответ на требование предъявить доказательства моему утверждению о генерации СЕ. Никаких практических задач перед ней не ставилось.
Что-то я логики не понимаю... Для начала разберём что происходит. Твой симулятор институтский, который студентам на флешки сбрасывают. Реальный и полноценный это вот.
[ссылка]
Есть ещё протеус для инженеров, но он бы такую схему не принял бы.

Итак на урезанном демонстративном симуляторе ты создал некую абстрактную схему, получил какой-то мусор вместо осциллограммы и утверждаешь что там СЕ... Мало того схема является доказательством твоему утверждению.... Я как технарь немного логики не понимаю в утверждении. СЕ доказывается приборным методом при помощи замеров реальных данных, основанных на объективном анализе, в который входит повторяемость опытов минимум несколько раз. А тут СЕ на твоём утверждении.... это гениально...

Касаемо твой схемы и лишнего трансформатора. В реали это будет обычный дроссель. Поэтому на колебательном контуре должны быть повторяющиеся гармонические сигналы. И я не понимаю смысла в твоих действиях.

Можешь русским языком пояснить какова цель, средства достижения и ожидаемый конечный результат?

_________________
Не хватит никакого здоровья, чтобы приспособиться к этому глубоко больному обществу(Кришна Мурти)/Горшки не Боги обжигают (многовековая классика)



experienced62 | Post: #858313 - Date: 15.03.24(02:29)
Не понимаешь ну и ладно.


inventives | Post: #858326 - Date: 15.03.24(10:12)
Физика от Фантома.
Интересное исследование из серии "заметки о магнитостатике".
YouTube: Смотреть видео


Фрактальность магнитного поля
image
er.com/3OSx5.gif


козлайский | Post: #858445 - Date: 15.03.24(21:14)
experienced62 Пост: 858333 От 15.Mar.2024 (08:11)
Кстати, у вас в ролике как я понял вместо одного длинного магнита используется составной из многих маленьких. Хочу Вас предупредить - составной магнит, это совсем не то же самое, что цельнотелый.

Какая жизнь,такой и магнит.Хорош прикалываться.Хорошо что такой нашёл. Грех смеяться над бедными людьми.

_________________
nature has given us ears which is always open,and a mouth which it is better to keep shut.



experienced62 | Post: #858546 - Date: 16.03.24(19:42)
Я не смеюсь. Я истину глаголю.
Для твоего девайса нужен магнит с равномерным убыванием напряженности поля от края до стенки блоха и от нее с нарастающей до следующего конца. Собрать такое на составном магните в принципе нельзя.


experienced62 | Post: #858619 - Date: 17.03.24(18:57)
Смотрю принцип действия магнитного самовращателя ни у кого не вызывает интереса. Впрочем причина понятна. Этот принцип выходит за рамки того немногого известного из учебников, уроки которых как сейчас выясняется, многие прокурили в школьном туалете в силу чего они даже не понимают о чем идет речь. Это все равно как объяснять папуасам строившим соломенные самолеты, законы аэродинамики. Впрочем последним было проще. Они преследовали чисто меркантильные интересы в виде банок с тушенкой, спичек и прочих благ цивилизации появляющихся из чрева летающих монстров, а законы аэродинамики их интересовали меньше всего. Посему займемся чем ни будь другим. Например:
Вопрос - почему в промышленной сети ток имеет синусоидальную форму ?
Ответ: Такая форма обусловлена геометрией полюса магнита мимо которого движется проводник - обмотка (или наоборот). Причем в случае симметричности геометрии формы полюса, Вы получите симметричную синусоиду, если нет, то и синусоида будет "кривая" (не симметричная). В последнем случае вал первичного двигателя подводящего энергию к ротору и сам ротор, будет испытывать сильный дисбаланс и вибрации. Впрочем последнее не хорошо и не плохо и даже может быть очень полезна, но об этом отдельно.
Продолжу ниже..


козлайский | Post: #858777 - Date: 18.03.24(21:07)
experienced62 Пост: 858546 От 16.Mar.2024 (16:42)
Я не смеюсь. Я истину глаголю.
Для твоего девайса нужен магнит с равномерным убыванием напряженности поля от края до стенки блоха и от нее с нарастающей до следующего конца. Собрать такое на составном магните в принципе нельзя.

Та ладно. хорош гнать. Вот у людей уже вращается.
YouTube: Смотреть видео

И обсуждение.колбасное изделие😊

_________________
nature has given us ears which is always open,and a mouth which it is better to keep shut.



experienced62 | Post: #861741 - Date: 21.04.24(19:25)
shamala Пост: 861498 От 19.Apr.2024 (05:07)

Установка Виктора Шаубергера:

image




В принципе это сверх единичная машина.
Очень коротко: если сверху в трубки подавать воду под некоторым давлением, из ее нижних сопел начнет вытекать вода. Возникшая реактивная сила заставит ее вращаться.
При достижении некоторых оборотов, в ее расширенной части внутри трубок возникнет кавитация. Вода как бы начинает в них закипать и будет выбрасываться из ее сопел в смеси с насыщенным холодным паром.
Турбина находится у критического порога.
Если и дальше увеличить скорость ее вращения, из сопел со свистом начнет выходить один ХОЛОДНЫЙ пар. Турбина преодолела критический порог. Если теперь ее вход соединить с резервуаром который находится ниже нее, она начнет выкачивать воду из него без всяких насосов.
Просто ? Нет, не просто. Изготовить турбину стабильно работающую на таких скоростя и давлениях , дело не дешевое. В гараже из подручных материалов не сделаешь.
И так. У нас есть турбина которая сама, без всяких затрат с нашей стороны выкачивает воду из емкости . Хорошо это или плохо ?
Хорошо, если нам надо осушить емкость. Плохо, если нам надо перекачать воду из нижней емкости, в верхнею ибо в верхнею будет поступать не вода, а холодный пар.
Помните я писал - СЕ энергия ВСЕГДА !!! представлена в виде, непригодном к организации самозапита.
И что делать ?
Об этом ниже (если этот мудак не снесет сообщение)
😊


experienced62 | Post: #861747 - Date: 21.04.24(19:53)
Вынужден копировать сюда. Позже удалю.

shamala Пост: 861711 От 21.Apr.2024 (06:14)

Мы получили Мыслесферу Сознания. Наши древние предки называли это Ин и Янь.



Какая нахрен еще мыслесфера. Голимая физика и механика.
Природа устроена по бинарному принципу, что и изображено в пиктограмме. Более того, ее изобретатель умудрился втиснуть в нее аж два закона. Закон сохранения энергии и закон перехода количества в качество и в этом ее глубочайший смысл понять который дано далеко не каждому.
Нарисовал ее Великий Гроссмейстер у которого как и положено в шахматах у великих игроков, каждый наступательный ход, одновременно является оборонительным.
В фигуре Инь - Янь, зашифровано огромное количество информации начиная с того, что она заключена в круг и до геометрии завитушек . И каждая из них подлежит отдельному рассмотрению. При этом она занимает чрезвычайно мало места в информационном пространстве. Вот Вам образец сжатия данных от "не просвященных" предков.


experienced62 | Post: #864871 - Date: 30.05.24(18:25)
Магниты почтенную публику явно не интересуют.
Тогда есть предложение обсудить принцип работы блокинг - генератора под условным названием "качер".


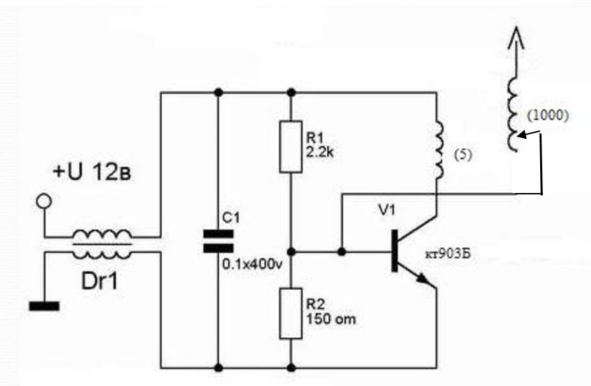
experienced62 | Post: #869328 - Date: 29.07.24(11:38)
Усилитель охваченный глубокой положительной обратной связью, он же блокинг генератор, он же качер.
Разбираемся с происходящими процессами и назначениями элементов схемы


Размер: 42.73 KB


experienced62 | Post: #871659 - Date: 14.09.24(20:58)
В основе работы девайса капанадзе лежит Патент Тесла :США 568,176 - Устройство для получения электрических токов высокой частоты и потенциала - 22 сентября 1896 г.

Тут необходимо пояснение:
Дело в том, что сам Тесла этот девайс не понимал как сверх единичное устройство. У него вообще не было такого понятия и это объяснимо. Фишка в том, что СЕ энергия по внешнему виду себя никак не проявляет. Ее наличие можно установить только расчетным путем. Тесла, понятно об этом ничего не знал, отсюда и название - устройство для получение высокого напряжения и не более того. Кстати, тут сам собой напрашивается вывод - самозапита у Тесла не была и о нем, он не помышлял.
И так схема в аттаче. Разберемся подробнейшим образом, как она работает .


Размер: 26.83 KB


experienced62 | Post: #871662 - Date: 14.09.24(21:12)
Начнем со спецификации.
Мы видим:
1 Источник постоянного тока. Можно и переменного, но это потребует соответствующего подбора всех остальных компонентов и режимов работы. Вообще, при проектировании схемы за основу берется нечто. Например емкость конденсатора, или частоту , или что то еще. Как правило выбирают исходя из соображения доступности, безопасности, стоимости и т.д. Не простой выбор. Это своего рода фундамент исходя из которого выбираются параметры прочих элементов конструкции. Проще говоря, для достижения нужного эффекта, их нельзя брать от балды. С источником постоянного тока все достаточно просто, главное что бы он обладал достаточной мощностью и обеспечивал необходимый ток.
Дело в том, что если Вы задумаете построить графическую зависимость выходной мощности от величины тока протекающей в первичной цепи, то Вы увидите - пока его величина не превзойдет некоторой величины, то СЕ энергия даже при самой правильной и оптимально настроенной схеме, генерироваться не будет. Впрочем об этом отдельный разговор.

Продолжу ниже




<] [ 1 | 2 | 3 | 4 | 5 ] [>
У Вас нет прав отвечать в этой теме.
Форум - Магнитные генераторы - Магнитные генераторы - Поговорим о магнитах - Стр 3

🏠 Главная | 📚 Содержание | 💬 Форум | 📁 Файлы | 📩 Контакт