[ВХОД]

🏠 Главная | 📚 Содержание | 💬 Форум | 📁 Файлы | 📩 Контакт

🖥️ | 🖨️

Форум - Резонансные генераторы - Прочие резонансные генераторы - Действующий(?) трансгенератор - Стр:44
<] [ 1 | ... 34 | 35 | 36 | 37 | 38 | 39 | 40 | 41 | 42 | 43 | 44 | 45 | 46 | 47 | 48 | 49 | 50 | 51 | 52 | 53 | 54 | ... | 58 ] [>
Модератор: missioner
Первый пост темы: missioner Post: #354949 От:04.03.2012 (13:16)
Некоторое время назад я сообщал о своём трансформаторе,на котором я получил(?) СЕ. Ниже выкладываю дополненный текст своей статьи из файлов,где описал этот случай. Читать начиная с четвёртой страницы.Ну а если не сразу понятно о чём речь то читать с самого начала. Было бы хорошо если админ поменял оригинал из файлов на этот переработанный документ
Документ в двух вариантах,Ворд 2007 и PDF
missioner | Post: #843245 - Date: 21.10.23(12:25)
Дык я и видео показал на основе своего опыта с однотрансформаторной версией, привёл данные аналогичного опыта проведённого Евгением Токаревым. ЛюдЯм всё мало...

_________________
Здесь хранится СЕ суперавтотрансгенератор https://www.skif.biz/index.php?name=Forums&file=viewtopic&p=875842#875842 https://disk.yandex.ru/d/T_H9tIHpXVb8dw Дополненная версия с видео: https://disk.yandex.ru/d/RUQMOtXIHzRo7Q



street | Post: #843251 - Date: 21.10.23(13:09)
missioner Пост: #843245 От 21.Oct.2023 (12:25)
Дык я и видео показал на основе своего опыта с однотрансформаторной версией,

ЛюдЯм всё мало...
Так, а где у тебя полезный сопро в синем контуре два.
Опять нам реактивку впариваешь?

_________________
Главное в мелочах



missioner | Post: #843254 - Date: 21.10.23(14:31)
street Пост: #843251 От 21.Oct.2023 (13:09)
missioner Пост: #843245 От 21.Oct.2023 (12:25)
Дык я и видео показал на основе своего опыта с однотрансформаторной версией,

ЛюдЯм всё мало...
Так, а где у тебя полезный сопро в синем контуре два.
Опять нам реактивку впариваешь?
Так ты не всё читал. Я планирую туда трансформатор тока использовать и с него воровать часть СЕ. Там нет реактивки, никаких косинусов,там чистая СЕ гуляет. Кстати, что то симуляторщики молчат,более сложные схемы моделируют а такую простую не могут. Или не желают результаты показывать.

_________________
Здесь хранится СЕ суперавтотрансгенератор https://www.skif.biz/index.php?name=Forums&file=viewtopic&p=875842#875842 https://disk.yandex.ru/d/T_H9tIHpXVb8dw Дополненная версия с видео: https://disk.yandex.ru/d/RUQMOtXIHzRo7Q



spaceon | Post: #843255 - Date: 21.10.23(14:36)
Действуюзих трансхохлов видел а трансгенераторов нее.
Покайтесь прилбдно трансфорумчане🤢

_________________
28112018z@gmail.com



ara | Post: #843261 - Date: 21.10.23(14:54)
Тебя стереть , нахрен, надо и без права восстановления


phoba | Post: #843262 - Date: 21.10.23(14:55)
missioner Пост: #843241 От 21.Oct.2023 (10:22)
edvid Пост: #843232 От 21.Oct.2023 (01:25)
bazarov Пост: #843224 От 20.Oct.2023 (23:17)
Нет там мощи. Это просто реактивная энергия.

Поясню. В электротехнике есть реактивная и активная энергия. Реактивная запасается активная тратится. В механике потенциальная и кинетическая. Смысл тот же. В том же колебательном контуре запасается реактивная энергия. Но потратить больше чем запасли не сможем.

///////////////////////////
Однако, запасая энергию малой мощностью, можно выполнить работу с большой мощностью. Например, работая молотком или вырубным прессом...
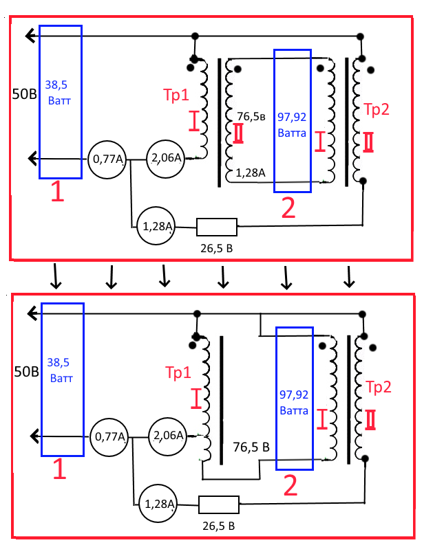
В новой схеме о которой речь нет накопления энергий за счёт работы малой мощностью.Так же как нет и резонансного её накопления. Мощность превышающая поступившую из розетки на синем участке 2 в ней проходит одновременно с розеточной из синего участка 1.Без периода накопления и резкого сброса энергий. Поставь на эти участки измерители мощности и я уверен что они покажут реально проходящую по ним активную мощность которая указана на рисунке в соответствующих синих прямоугольниках.Ну разве что с минимальной коррекцией за счёт потерь во втором трансформаторе.


это же ерись лютая

_________________
Все новое - переосмысленное старое по новому, но не \\\"хорошо забытое старое\\\"...В. Стогов



ФEME | Post: #843270 - Date: 21.10.23(19:34)
Antek Пост: #843238 От 21.Oct.2023 (08:20)
Наконец,то начинает доходить некоторым,что не сильно прижимая спичку к коробку огня не зажечь и машину на дохлом акуме не завести.😎

А ишак? Важна горка, под горку и ленивый ишак весело побежит... 🤢


ФEME | Post: #843328 - Date: 22.10.23(18:33)
missioner Пост: #843254 От 21.Oct.2023 (14:31)
Я планирую туда трансформатор тока использовать и с него воровать часть СЕ.

Трансформатор тока нарушит К-связи. Хурма там есть, за зуб неймёт. 😊
Тепло халявное то да. Не проскочи мимо этого, если вдруг до хурмы не дотянешься. 😊


missioner | Post: #843331 - Date: 22.10.23(19:53)
Я сегодня попробовал используя два своих монстер-трансформатора с разнесённвми обмотками испытвть эффект. Но как и в однотрансформаторном варианте при разнесённых обмотках разностное напряжение с подключением нагрузки снижается почти до нуля. Я мог один из трансов имеющий парные обмотки перекоммутировать так чтобы первичка и вторичка были друг на друге как делал когда проверял первый вариант но второй транс так же перекоммутировать нельзя потому как там нет на одном керне парных обмоток с одинаковым количеством витков. Т.е надо вначале найти второй транс с совмещёнными обмотками.

_________________
Здесь хранится СЕ суперавтотрансгенератор https://www.skif.biz/index.php?name=Forums&file=viewtopic&p=875842#875842 https://disk.yandex.ru/d/T_H9tIHpXVb8dw Дополненная версия с видео: https://disk.yandex.ru/d/RUQMOtXIHzRo7Q



missioner | Post: #843473 - Date: 24.10.23(21:39)
Вариант удешевления схемы. Всё ради получения прямоугольного синего участка 2. Буду реализовать её,из второго,точнее наоборот, самого первого изготовленного давно-давно мной монстра с намотанными поверх шинами вполне получится автотранс1


Размер: 89.00 KB

_________________
Здесь хранится СЕ суперавтотрансгенератор https://www.skif.biz/index.php?name=Forums&file=viewtopic&p=875842#875842 https://disk.yandex.ru/d/T_H9tIHpXVb8dw Дополненная версия с видео: https://disk.yandex.ru/d/RUQMOtXIHzRo7Q



missioner | Post: #843477 - Date: 24.10.23(22:52)
Кстати, вполне вроде можно на нижней схеме повышающий кусок автотрансформатора сделать с верхней(по рисунку) стороны обмотки, выглядеть будет забавно... Надо завтра на свежую голову обдумать.

_________________
Здесь хранится СЕ суперавтотрансгенератор https://www.skif.biz/index.php?name=Forums&file=viewtopic&p=875842#875842 https://disk.yandex.ru/d/T_H9tIHpXVb8dw Дополненная версия с видео: https://disk.yandex.ru/d/RUQMOtXIHzRo7Q



missioner | Post: #843487 - Date: 25.10.23(05:57)
Ночные рассуждения привели меня к такому выводу. Даже если не получится вытащить энергию напрямую то совет:
ФEME Пост: #843328 От 22.Oct.2023 (18:33)

Трансформатор тока нарушит К-связи. Хурма там есть, за зуб неймёт. 😊
Тепло халявное то да. Не проскочи мимо этого, если вдруг до хурмы не дотянешься. 😊
на мой взгляд имеет вполне реальные шансы на исполнение. К примеру- электрошокеры, сварочные аппараты... Везде где нужно получить искру, дугу с прохождением по ней огромных токов под большими напряжениями что и происходит в синем прямоугольнике 2 и при этом с потреблением из "розетки" минимального количества энергий. Т.е. нижняя схема из крайнего моего рисунка вполне может стать основой схемы питания всех сварочных аппаратов, дуговых плавильных печей и т.д. и т.п. будущего....
И кстати, жирные искры Валеры нашего... Того что Лапутько.... Ничего на ум не приходит? Второй то трансформатор у нас как бы биффиляр... Да и вместо резистора который в схеме можно воткнуть резонансный конденсатор... Опыт проведения опыта с конденсатором вместо резистора у меня есть:
YouTube: Смотреть видео

_________________
Здесь хранится СЕ суперавтотрансгенератор https://www.skif.biz/index.php?name=Forums&file=viewtopic&p=875842#875842 https://disk.yandex.ru/d/T_H9tIHpXVb8dw Дополненная версия с видео: https://disk.yandex.ru/d/RUQMOtXIHzRo7Q



missioner | Post: #843541 - Date: 25.10.23(21:42)
Провёл опыт,фото и данные ниже:
Если такую же комбинацию двух но только воздушных трансформаторов один из которых будет автотрансформатором а второй биффиляр используемый в качестве Тр2 а сверху,там,где соединены два конца выводов обмоток "бифа" а ещё правильнее наверно в разрыв в синем прямоугольнике 2 поставить разрядник то представляю какая жирная искра будет в нём проскакивать когда на вход подашь напряжение от ТДКС.,тем более если в качестве лампы поставить резонансный конденсатор. Свидетели радианта смогут даже поперхнуться ею😎 😎


Размер: 553.41 KB


Размер: 49.72 KB

_________________
Здесь хранится СЕ суперавтотрансгенератор https://www.skif.biz/index.php?name=Forums&file=viewtopic&p=875842#875842 https://disk.yandex.ru/d/T_H9tIHpXVb8dw Дополненная версия с видео: https://disk.yandex.ru/d/RUQMOtXIHzRo7Q



Antek | Post: #843542 - Date: 25.10.23(22:21)
А что на маленьких трансформаторах сделать было сложнее?

_________________
А вы друзья как не садитесь-все в музыканты не годитесь.



sbal | Post: #843544 - Date: 25.10.23(22:26)
С маленьких радианту как с кота молока.

_________________
в пути...



missioner | Post: #843573 - Date: 26.10.23(11:15)
Антек, принято, но эксы буду проводить в своём направлении, скрещивание большого тока от малого напряжения с большим напряжением при малом токе. Сопутствующие эффекты

_________________
Здесь хранится СЕ суперавтотрансгенератор https://www.skif.biz/index.php?name=Forums&file=viewtopic&p=875842#875842 https://disk.yandex.ru/d/T_H9tIHpXVb8dw Дополненная версия с видео: https://disk.yandex.ru/d/RUQMOtXIHzRo7Q



missioner | Post: #843578 - Date: 26.10.23(13:08)
Ersh Пост: #843575 От 26.Oct.2023 (12:42)
Еще раз что то меня коснется из твоих словесов, задрочу. Я тебя не трогаю, и не нарывайся, фуфел.
Я тебе уже сказал кто ты по натуре если не представишься и не скажешь откуда такой херой выискался. Добавить нечего.

_________________
Здесь хранится СЕ суперавтотрансгенератор https://www.skif.biz/index.php?name=Forums&file=viewtopic&p=875842#875842 https://disk.yandex.ru/d/T_H9tIHpXVb8dw Дополненная версия с видео: https://disk.yandex.ru/d/RUQMOtXIHzRo7Q



AlexKP | Post: #843641 - Date: 27.10.23(13:22)
image


Превышение циркулирующей мощности над потребляемой в 26 раз?
Откуда это видно?

Распиши подробнее все данные, пжлст.
Например, какой входной ток?
Какие токи в обмотках Тр 1?


Сдается мне, ты несколько погорячился 😬


missioner | Post: #843727 - Date: 29.10.23(12:32)
Провёл дополнительные опыты с резонансом с передачей избыточной мощности из одной обмотки трансформатора в другую по прилагаемой схеме, до этого экспериментировал только с вариантом когда на вторичке витков больше. Вывод, работает и без того чтобы одна из обмоток была с большим числом витков,работает и с одинаковыми обмотками,везде можно подобрать резонансные ёмкости но в варианте когда витков на первичке больше добротность снижается.
Второй вывод,то что мощность избыточная передаётся из обмотки в обмотку аналогично тому что у Богатыря в схеме со сдвинутыми по фазе на 90 в плюс и минус напряжениями один ИП передаёт в другой избыточную мощность но извлечь её не могут... Зато все налетают на схему как мухи на мёд для обсуждения. То же самое и с безрезонансным вариантом.

Но при только таком варианте не получается просто достичь таких режимов что бы трансформатор влетал в феррорезонанс, тут токи достигают только 23-28 ампер, если использовал схему с автотрансформатором и трансформатором что ниже то она без проблем влетает в феррорезонанс и токи через конденсатор достигают 65 ампер,были бы и больше если добавлять ёмкости но начинает греться и пахнуть питающий провод из розетки а сама схема начинает пожирать все два киловатта. 18-вольтовая обмотка начинает выполнять роль токовой обмотки для автотрансформатора и подкидывает напряжение на нём.

А в общем и целом обе схемы похожи чем то на схему трансформатора с параллельным резонансом в первичке и нагрузкой в виде перенасыщающегося транса во вторичке, там тоже токи внутри схемы без всяких трансформаций достигают огромных величин но из розетки тянет не много.


Размер: 16.92 KB


Размер: 34.81 KB

_________________
Здесь хранится СЕ суперавтотрансгенератор https://www.skif.biz/index.php?name=Forums&file=viewtopic&p=875842#875842 https://disk.yandex.ru/d/T_H9tIHpXVb8dw Дополненная версия с видео: https://disk.yandex.ru/d/RUQMOtXIHzRo7Q



missioner | Post: #843738 - Date: 30.10.23(05:22)
missioner Пост: #843727 От 29.Oct.2023 (12:32)
Провёл дополнительные опыты с резонансом с передачей избыточной мощности из одной обмотки трансформатора в другую по прилагаемой схеме, до этого экспериментировал только с вариантом когда на вторичке витков больше. Вывод, работает и без того чтобы одна из обмоток была с большим числом витков,работает и с одинаковыми обмотками,везде можно подобрать резонансные ёмкости...
Практически видимо в схеме происходит последовательный резонанс между сетью, конденсатором и вторичкой Тр2 но возникающий при этом ток возбуждает ток в первичке Тр2 и этот ток оказываясь последовательным для тока вторички но противонаправленным для тока сети просто напросто компенсирует ток из розетки т.е. "заворачивает" ток вторички на себя. Фактически это новый вид резонанса , последовательно-компенсационный резонанс.Но то что вторичка и первичка конкретно в моём трансформаторе имеют слабую магнитную связь из за расположения на разных кернах то всё таки резонансного тока из сети оказывается намного больше чем компенсирующего через первичку. Вывод,подобная схема хорошо будет разгонять ток в трансформаторе у которого обе обмотки расположены друг на друге и при этом будет очень мало потреблять тока из розетки. У кого есть такой трансформатор с толстыми проводами витков могут проверить этот вариант.
Я же в таком случае в следующем эксперименте буду Тр1 нижней схемы ставить не параллельно ИП а последовательно создавая таким образом вольтодобавку сетевому напряжению. Ожидаю в таком случае небольшое СЕ на выход

_________________
Здесь хранится СЕ суперавтотрансгенератор https://www.skif.biz/index.php?name=Forums&file=viewtopic&p=875842#875842 https://disk.yandex.ru/d/T_H9tIHpXVb8dw Дополненная версия с видео: https://disk.yandex.ru/d/RUQMOtXIHzRo7Q



AlexKP | Post: #843740 - Date: 30.10.23(09:29)
Если все это так, то самое реальное в данной системе вывести часть из этих 15кВт в виде тепла.

Но для этого обмотки нужны трубчатые - чтобы пропускать охлаждающую жидкость.
Не знаю, возможен ли такой конструтив (нужно ведь необходимое количество витков при этом обеспечить), но эффект был бы просто потрясающим, если бы удалось получить хотя бы коэф. 1:3 например.

Представь себе, что при осуществлении термояда (если получится, что не факт) надеются получить примерно 200 ватт тепловой энергии на вложенный киловатт электрической.

Т.е. 1:1.2 А сколько лярдов уже вложили и еще вложат?

Так шта...




JnoVa | Post: #843745 - Date: 30.10.23(09:45)
Обрати внимание - начинают греться провода идущие к розетке и резко растёт потребление. И что тут хорошего? Нет, пока ничего необычного нет.
Но большое спасибо Миссионеру, за настойчивость и открытость.

_________________
В каждом из нас спит гений... и с каждым днём всё крепче.



spaceon | Post: #843752 - Date: 30.10.23(10:43)
Решето берёт- и там чудеса!! Вииизде просто! 😬

_________________
28112018z@gmail.com



JnoVa | Post: #843754 - Date: 30.10.23(10:46)
А чего ты так раскипятился? Ну занимается парень, рассказывает что делал, что получил. Что тебя то это так будоражит?

_________________
В каждом из нас спит гений... и с каждым днём всё крепче.



missioner | Post: #843765 - Date: 30.10.23(12:41)
Схема в феррорезонансе около 50 ампер тока во втором трансформаторе:

YouTube: Смотреть видео

_________________
Здесь хранится СЕ суперавтотрансгенератор https://www.skif.biz/index.php?name=Forums&file=viewtopic&p=875842#875842 https://disk.yandex.ru/d/T_H9tIHpXVb8dw Дополненная версия с видео: https://disk.yandex.ru/d/RUQMOtXIHzRo7Q



<] [ 1 | ... 34 | 35 | 36 | 37 | 38 | 39 | 40 | 41 | 42 | 43 | 44 | 45 | 46 | 47 | 48 | 49 | 50 | 51 | 52 | 53 | 54 | ... | 58 ] [>
У Вас нет прав отвечать в этой теме.
Форум - Резонансные генераторы - Прочие резонансные генераторы - Действующий(?) трансгенератор - Стр 44

🏠 Главная | 📚 Содержание | 💬 Форум | 📁 Файлы | 📩 Контакт