[ВХОД]

25.03.26(04:39)

mob.skif.biz

Альтернативная энергия. Оставь надежду, всяк сюда входящий...

🏠 Главная | 📚 Содержание | 💬 Форум | 📁 Файлы | 📩 Контакт

🖥️ | 🖨️

Форум - Резонансные генераторы - Прочие резонансные генераторы - Трансформер-2!2 - Стр:12
<] [ 1 | 2 | 3 | 4 | 5 | 6 | 7 | 8 | 9 | 10 | 11 | 12 | 13 | 14 | 15 ] [>
Модератор: bogatyr
Первый пост темы: bogatyr Post: #794563 От:28.07.2022 (03:43)
Итак начинаем.
Берём два источника напряжения со сдвигом 90 градусов.
В одном нагрузка индуктивная, а в другом емкостная.
mult | Post:824803 - Date: 23.02.23(18:07)
bogatyr Пост: 824799 От 23.Feb.2023 (17:57)
Увы, мой друг!
Вот первая логическая ошибка!

А подробнее "разжевать" можно?
Может при уменьшении в 100 раз вообще ЭДС не будет? Или будет очень маленькой...


MSN | Post:824813 - Date: 23.02.23(18:57)
Тогда еще вопро: нелинейность железа при симулировании нужно учитывать, или чудо может случиться и на линейной части характеристики?

_________________
Говорите говорите, я всегда зеваю когда мне интересно. 99,9% всех СЕ устройств, - от неправильных измерений



bogatyr | Post:824817 - Date: 23.02.23(19:05)
Вопрос для данной темы очень важный!
И вот почему. Переход в режим генерации происходит скачком!
Это как сверхзвуковой барьер.


mult | Post:824822 - Date: 23.02.23(19:34)
bogatyr Пост: 824817 От 23.Feb.2023 (19:05)
Вопрос для данной темы очень важный!
И вот почему. Переход в режим генерации происходит скачком!
Это как сверхзвуковой барьер.

Лев Давыдович, а генерация в обеих обмотках будет, или только в одной? Где дроссель?


bogatyr | Post:824826 - Date: 23.02.23(19:38)
mult Пост: 824822 От 23.Feb.2023 (19:34)
bogatyr Пост: 824817 От 23.Feb.2023 (19:05)
Вопрос для данной темы очень важный!
И вот почему. Переход в режим генерации происходит скачком!
Это как сверхзвуковой барьер.

Лев Давыдович, а генерация в обеих обмотках будет, или только в одной? Где дроссель?

Молодца малой!
Только в одной!


mult | Post:824827 - Date: 23.02.23(19:39)
bogatyr Пост: 824823 От 23.Feb.2023 (19:34)
Схему зря прикрыли, мой юный друг!
Так дела не делаются . В 90х вас бы закопали или залили в бетон.

Просто осцилки хотел показать!
А так - пожалуйста!


Размер: 129.87 KB


mult | Post:824828 - Date: 23.02.23(19:42)
В модели стоит постоянная индуктивность 0,7Н, но нужно не так, как я понимаю. Не знаю как сделать...


mult | Post:824844 - Date: 23.02.23(20:23)
bogatyr Пост: 824839 От 23.Feb.2023 (20:15)
mult Пост: 824833 От 23.Feb.2023 (20:00)
bogatyr Пост: 824832 От 23.Feb.2023 (19:52)
Отлично!
Дадим время опонентам !

Может ну их к чёрту, оппонентов? Вперёд к светлому будущему семимильными шагами!😎

Я за , но кое кто против.
ФСБ знаешь? Там есть такой даже отдел бездельников на госслужбы.

Лев Давыдович, третья обмотка где находится? И для чего?
Может блок-схему трансгена покажете, чтобы знать, куда УТ ставить...
Это пока оппоненты в раздумье...😊


bogatyr | Post:824850 - Date: 23.02.23(20:26)
mult Пост: 824844 От 23.Feb.2023 (20:23)
bogatyr Пост: 824839 От 23.Feb.2023 (20:15)
mult Пост: 824833 От 23.Feb.2023 (20:00)
bogatyr Пост: 824832 От 23.Feb.2023 (19:52)
Отлично!
Дадим время опонентам !

Может ну их к чёрту, оппонентов? Вперёд к светлому будущему семимильными шагами!😎

Я за , но кое кто против.
ФСБ знаешь? Там есть такой даже отдел бездельников на госслужбы.

Лев Давыдович, третья обмотка где находится? И для чего?
Может блок-схему трансгена покажете, чтобы знать, куда УТ ставить...
Это пока оппоненты в раздумье...😊

Схему упростить - лишние сопротивления убрать!
Нет никакой пока! Обмотки.



bogatyr | Post:824855 - Date: 23.02.23(20:31)
Жду модель мини.
Источники и 2 полуобмотки с LC.


mult | Post:824858 - Date: 23.02.23(20:46)
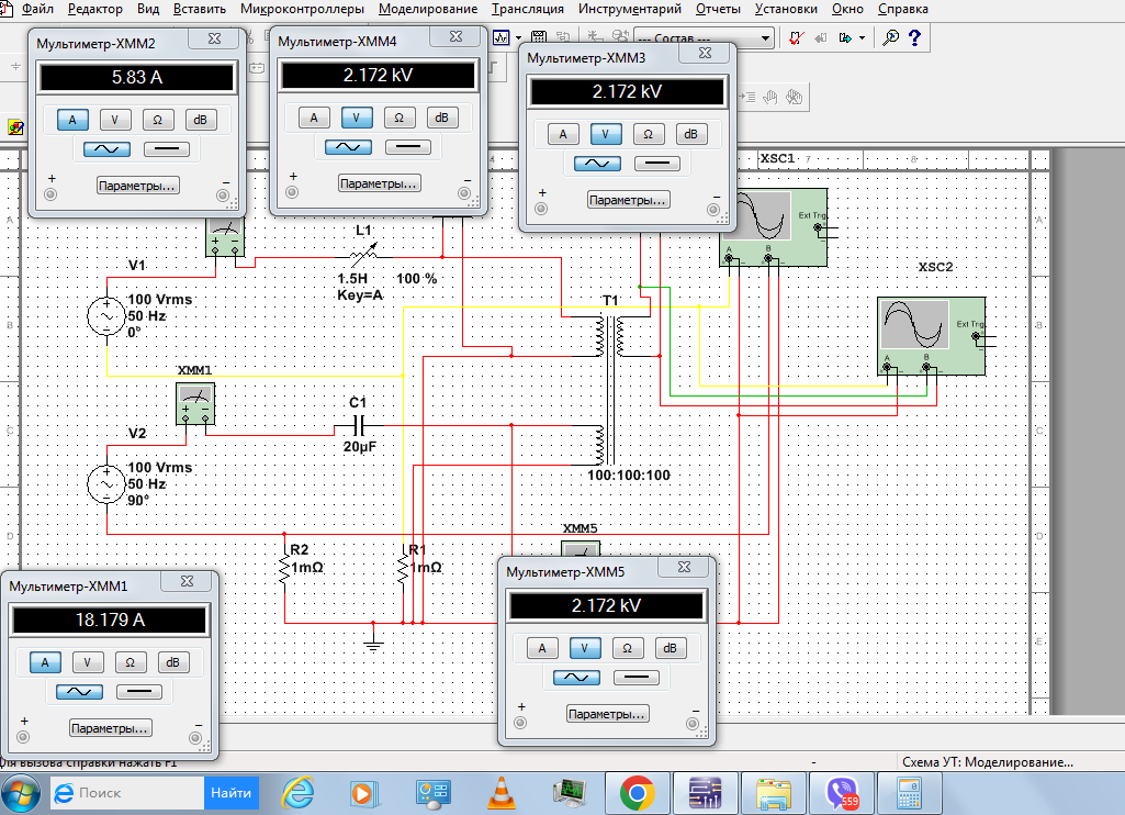
Лев Давыдович. так?


Размер: 217.43 KB


mult | Post:824859 - Date: 23.02.23(20:48)
На осцилографе - ток первички с резистором жёлтый луч, ток конденсатора - красный луч. Сдвиг 90 град.


bogatyr | Post:824861 - Date: 23.02.23(21:04)
Превосходно! мультиметры убрать!


mult | Post:824868 - Date: 23.02.23(21:25)
bogatyr Пост: 824861 От 23.Feb.2023 (21:04)
Превосходно! мультиметры убрать!

Или так?


Размер: 120.61 KB


bogatyr | Post:824876 - Date: 23.02.23(22:13)
mult Пост: 824868 От 23.Feb.2023 (21:25)
bogatyr Пост: 824861 От 23.Feb.2023 (21:04)
Превосходно! мультиметры убрать!

Или так?

так!


MSN | Post:824881 - Date: 23.02.23(22:31)
mult Пост: 824868 От 23.Feb.2023 (21:25)
bogatyr Пост: 824861 От 23.Feb.2023 (21:04)
Превосходно! мультиметры убрать!

Или так?


1.Тема начиналась с двух источников напряжения сдвинутых друг относительно друга на 90 град.
2.И где дроччель ?
3. И зачем резистор R1=100Ом?

image

_________________
Говорите говорите, я всегда зеваю когда мне интересно. 99,9% всех СЕ устройств, - от неправильных измерений



bogatyr | Post:824906 - Date: 24.02.23(07:19)
Резисторы для измерений.
В симуляторе они не нужны.


mult | Post:824909 - Date: 24.02.23(07:43)
MSN Пост: 824881 От 23.Feb.2023 (22:31)
1.Тема начиналась с двух источников напряжения сдвинутых друг относительно друга на 90 град.
2.И где дроччель ?
3. И зачем резистор R1=100Ом?

Это Лев Давыдович издалека начинал, как всегда!
Резистор для сдвига фазы вроде...


mult | Post:824910 - Date: 24.02.23(07:46)
bogatyr Пост: 824907 От 24.Feb.2023 (07:27)
Поговорить это я всегда!
Схема с двумя источниками где?

Лев Давыдович, так два источника нужно, или два ортогональных тока?


bogatyr | Post:824915 - Date: 24.02.23(07:56)
Мультиметры заграмаждают схему. Потом подлкючишь.
Смотри схему МСна .
Ты же автомеханик - соображать должен!


mult | Post:824917 - Date: 24.02.23(09:12)
Вообще какая-то чехарда на осцилографе
Но действительно, как говорил Лев Давыдович, в одной обмотке видимо генерится что то - напряжение на ней в 10 раз больше, чем на другой.
Может я модель данные неправильно внёс


Размер: 198.29 KB


bogatyr | Post:824919 - Date: 24.02.23(09:16)
Пока я в запое почитай букварь.
Функции комплексного переменного. Краснов М.Л. и к
И теория устойчивости на закуску.


mult | Post:824921 - Date: 24.02.23(09:24)
А от одного источника не хочет симулировать. Хитрый какой ИИ...


Размер: 116.19 KB


mult | Post:825188 - Date: 25.02.23(17:01)
Лев Давыдович, как вы там? Как самочувствие?
В общем у меня от одного источника в виде ЛАТРа ничего не получается. И дроссель был в одной первичке и нагрузка - результат ноль. Кроме резонанса одной первички с конденсатором ничего интересного не было. Звуковой барьер не преодолел! Осцила нет, что бы фазы токов посмотреть, всё на ощупь.
В симуле тоже не знаю куда нагрузку воткнуть, вся генерация сразу тухнет. Вроде бы примерно понятно, как УТ должен работать, но понять и сделать - это разные вещи...
Дайте ещё инфы для раздумий, пжлст!


mult | Post:825189 - Date: 25.02.23(17:02)
Кстати, забыл спросить! Лев Давыдовмч, дроссель в самом устройстве не двухобмоточный случайно нужен?


<] [ 1 | 2 | 3 | 4 | 5 | 6 | 7 | 8 | 9 | 10 | 11 | 12 | 13 | 14 | 15 ] [>
У Вас нет прав отвечать в этой теме.
Форум - Резонансные генераторы - Прочие резонансные генераторы - Трансформер-2!2 - Стр 12
🏠 Главная | 📚 Содержание | 💬 Форум | 📁 Файлы | 📩 Контакт