[ВХОД]

01.04.26(14:15)

mob.skif.biz

Альтернативная энергия. Оставь надежду, всяк сюда входящий...

🏠 Главная | 📚 Содержание | 💬 Форум | 📁 Файлы | 📩 Контакт

🖥️ | 🖨️

Форум - Магнитные генераторы - Генератор Хаббарда - Генератор Хабарда - Стр:13
<] [ 1 | ... 3 | 4 | 5 | 6 | 7 | 8 | 9 | 10 | 11 | 12 | 13 | 14 | 15 | 16 | 17 | 18 | 19 | 20 | 21 | 22 ] [>
Модератор: free_energy
Первый пост темы: free_energy Post: #29025 От:25.05.2006 (17:33)
Ладно, поступим так, это современная версия генератора Хаббарта.
Я не изобретал этот трансформатор. Сие воспроизводится без согласия автора.
Трансформатор уникальный, кроме нелинейного коэфициента трансформации, соотношением количеств витков обмотки, можно регулировать частоты первичной и вторичной цепей, а также соответственно напряжение. Сотни килогерц первого трансформатора настроенного в резонаннс с подобными, на третьем дают десятки герц. Трансформаторы можгут кратковременно работать в автономном режиме, но даже без этого, устройство дает коллосальную экономию на преобразовании. (По автору до 70%)

DL, ты меня слышишь? Ты знаешь чье это, не говори никому, пусть человек спокойно живет.

Если кто будет заниматься и изучать сее изобретение, я буду продолжать что-нибудь говорить по этому поводу, если нет... Ни одной здоровой идеи не увидите. Пустая трата времени.

Человек днями и ночами мотал свои трансформаторы, на ощупь подбирал конденсаторы... ну, на сколько вы уважаете чужой труд?
missioner | Post:809542 - Date: 11.11.22(00:20)
Мож быть... Главное нужно недостающие заряды для цикла перезарядки с одного конденсатора в другой найти. И позволить им пролезть...

_________________
Здесь хранится СЕ суперавтотрансгенератор https://www.skif.biz/index.php?name=Forums&file=viewtopic&p=875842#875842 https://disk.yandex.ru/d/T_H9tIHpXVb8dw Дополненная версия с видео: https://disk.yandex.ru/d/RUQMOtXIHzRo7Q


ФЕМЕ | Post:809543 - Date: 11.11.22(00:22)
missioner Пост: 809540 От 11.Nov.2022 (00:11)
Но это уже моя тема, в которой разряд с 1100 вольт до 1000 даёт гораздо больше энергий чем со ста до нуля...

Про это и речь. Ты в данном случае конденсаторы как источники питания пользуешь. Всего 10% просадка, хотя по идее просадка лучше вообще 0.

_________________
«Сколь горестно не знать свой ум!»


MSN | Post:809544 - Date: 11.11.22(00:35)
sharp Пост: 809532 От 10.Nov.2022 (23:38)
MSN Пост: 809529 От 10.Nov.2022 (23:27)
to sharo
Хотелось бы услышать твои комментарии касательно схемы в пост 809480
Там нечего обсуждать.
Ты перелил энергию из конденсатора в индуктивности, а потом ее же вернул обратно за исключением потерь.
Это похоже на Вариант 1, который был предложен мною самым первым для затравки.
Это просто демонстрация возможностей катушки, но энергию с нее не снять без потерь.
Мы уже ушли намного дальше.


Угу... значит схема N3 она правильнее правильной, и с ней таки будет получена заветная прибавка энергии, читай СЕ. Все так?

_________________
Говорите говорите, я всегда зеваю когда мне интересно. 99,9% всех СЕ устройств, - от неправильных измерений


street | Post:809559 - Date: 11.11.22(07:42)
MSN Пост: 809528 От 10.Nov.2022 (23:18)
sharp Пост: 809522 От 10.Nov.2022 (21:22)
MSN | Post: 809518 А на первом сколько останется?

Так все описано, нужно не лениться читать:
[ссылка]


Это как сравнивать х## с пальцем, перелив без индуктивности приводит к потере 50% энергии запасенной в первом, потери происходят на активном сопротивлении проводов и ESR конденсаторов.

Перелив через индуктивность, плюс диод, позволяет в теории перелить до 99 99% этой энергии.

Сравнивать разные схемы, которые приводят к разным условиям как минимум некорректно.

В данном случае ИМХО, корректно. Мы создаём условия для увеличения потерь(добавляя активного сопро на длину проводника катухи + сопро перехода диода), а потерь падает.😊
Парадокс?

MSN Пост: 809544 От 11.Nov.2022 (00:35)
Угу... значит схема N3 она правильнее правильной, и с ней таки будет получена заветная прибавка энергии, читай СЕ. Все так?

Не схема рулит, а направление устремления исследователя.

_________________
Главное в мелочах


олег-джан | Post:809560 - Date: 11.11.22(07:46)
Да, получается парадокс..
Но именно так во всех учебниках и прописано...мол, успокойтесь, всё ок...
Я не зря пытался заострить внимание на первый экс МСН-а, где он сопротивление шунта уменьшил в 10 раз, а прибавку напруги получил 10%...

_________________
Обьективная реальность-бред,вызванный недостатком алкоголя в крови...


sharp | Post:809563 - Date: 11.11.22(08:19)
Энергия конденсатора Е=CU2/2 и заряд на конденсаторе q=CU
Нам необходимы сравнения.
Поскольку конденсаторы одинаковые, то для упрощения вычислений все лишнее в расчетах отбрасываем и сравниваем только то, где есть напряжения.
Изначально энергия конденсатора была 100*100=10000
Когда напряжение опустилось до 50% энергия стала 50*50=2500
При снижении напряжения в 2 раза(и уменьшении заряда соответственно в 2 раза) энергия конденсатора снизилась в 4 раза.
Ну нихрена себе!
Для большей наглядности перельем всего лишь 1% заряда из С1 в С2.
Энергия С1 от 10000 опустится до 9801, разница составит 199.
Энергия С2 подымется с 0 до 1, разница составит 1.
Вроде бы одинаковый заряд q=1 перебросили с кондера на кондер, но первый потерял почти в 200 раз больше энергии, чем приобрел второй.
Поэтому, когда вы ради "чистоты эксперимента" требуете вместо батареи использовать конденсатор, должны понимать, что для измерения потерь энергии - он не годится.

ФЕМЕ | Post:809564 - Date: 11.11.22(08:34)
sharp Пост: 809563 От 11.Nov.2022 (08:19)
Изначально энергия конденсатора была 100*100=10000
Когда напряжение опустилось до 50% энергия стала 50*50=2500
При снижении напряжения в 2 раза(и уменьшении заряда соответственно в 2 раза) энергия конденсатора снизилась в 4 раза.
Ну нихрена себе!

Мне видится здесь всё еще проще для понимания. Мы "разгоняем" индуктивность посредством силы тока, а в случае просадки напряжения на конденсаторе падает линейно и "разгонный ток". Выходит: если в пример брать маховик, то ускорение происходит лишь в начальный момент, а далее, когда вроде бы напротив нужно наращивать силу в импульсе, сила импульса "сдувается".

_________________
«Сколь горестно не знать свой ум!»


street | Post:809565 - Date: 11.11.22(08:35)
sharp Пост: 809563 От 11.Nov.2022 (08:19)
Поэтому, когда вы ради "чистоты эксперимента" требуете вместо батареи использовать конденсатор, должны понимать, что для измерения потерь энергии - он не годится.

Он годится и очень хорошо, простотой и точностью оценки совершённых затрат(работы электрополя), а уж накуда то поле упиралось...
Внимательнее надо присматриваться.

_________________
Главное в мелочах


козлайский | Post:809594 - Date: 11.11.22(12:26)
характеристики конденсатора и аккумулятора не одинаковы,даже электрические,чтобы не лезть щас в химию. В аккумуляторе по мере накопления энергии напряжение не растёт(почти). Бедини это знал.

_________________
nature has given us ears which is always open,and a mouth which it is better to keep shut.


dedivan | Post:809595 - Date: 11.11.22(12:31)
sharp Пост: 809563 От 11.Nov.2022 (08:19)

При снижении напряжения в 2 раза(и уменьшении заряда соответственно в 2 раза) энергия конденсатора снизилась в 4 раза.
Ну нихрена себе!

В чем и весь цимус. У кого то стакан наполовин полон у кого наполовину пуст.
Смотри с другой стороны- если налить в кондер два раза по одинаковой порции- энергия вырастет в 4 раза!

_________________
я плохого не посоветую


sharp | Post:809609 - Date: 11.11.22(14:07)
zimnyaya | Post: 809584 Шарп, нет никаких "потерь энергии" и "относительных прибавок"
Видать плохо ты физику учила в школе - в физике всё и всегда относительно.😊
Забыла задачки про скорость пешехода относительно движущегося автобуса и неподвижного здания?
Все всегда относительно!
Ты можешь израсходовать батарею за час, а можешь за сутки. Экономия - та же прибавка.
Кроме того, понимая, что такое прибавка, можно скорректировать систему для получения полного самозапита.

MSN | Post:809700 - Date: 12.11.22(02:37)
sharp Пост: 809637 От 11.Nov.2022 (18:36)
Понятно.
Тогда просто ожидайте экспериментов МСНа.


Пока сверхзвуковая доставка мчит комплектуху, развлекся с LT_Spice.

На осциллограммах:

Первый скрин:
Красным - генератор V2, управляющий транзистором M1, синим - генератор V5, управляющий транзистором M2, зеленым напряжение на L1. Видим, выполняется условие Шарпа, отключить M1 когда напряжение на катушке L1 сравняется с напряжением источника питания.

Второй скрин: напряжение на конденсаторе С1. Видим что напряжение на конденсаторе достигает практически 2Uип ~ 24В; отключается М1 и включается М2, - начинается разряд С1 на нагрузку R5, - фиолетовым.

Третий и четвертый скрины:
мощность потребляемая из источника V1 (красным) и мощность выделившаяся на R5 (синим);






Размер: 41.56 KB


Размер: 40.32 KB


Размер: 28.51 KB


Размер: 28.46 KB

_________________
Говорите говорите, я всегда зеваю когда мне интересно. 99,9% всех СЕ устройств, - от неправильных измерений


sharp | Post:809707 - Date: 12.11.22(07:12)
А почему у тебя мощность источника расходуется весь период вплоть до слива в нагрузку?

street | Post:809710 - Date: 12.11.22(10:38)
А на что это влияет?
Вот другая модель. С1 в 1000раз более ёмкий, чем С2, считай батарейка.


Размер: 62.13 KB

_________________
Главное в мелочах


MSN | Post:809720 - Date: 12.11.22(13:54)
sharp Пост: 809707 От 12.Nov.2022 (07:12)
А почему у тебя мощность источника расходуется весь период вплоть до слива в нагрузку?



Все как ты просил: держать источник включенным до момента пока напряжение на катушке сравняется с напряжением источника.
А далее слив из конденсатора. Во время слива источник отключен.
Если повнимательнее посмотришь, в этот момент напряжение на конденсаторе -мах, если двигать синий импульс еще вправо, то напряжение на конденсаторе упадет до ноля.(М5)

Красным - генератор V2, синим - генератор V5, Зеленым - напряжение на L1, фиолетовым напряжение на С1.


Размер: 31.63 KB

_________________
Говорите говорите, я всегда зеваю когда мне интересно. 99,9% всех СЕ устройств, - от неправильных измерений


sharp | Post:809733 - Date: 12.11.22(15:38)
MSN | Post: 809720 - Все как ты просил: держать источник включенным до момента пока напряжение на катушке сравняется с напряжением источника.

Забавно. Театр абсурда.🤢
А ведь недели не прошло, а уже все перевернуто🤢
Вот так я просил (смотреть Вариант 3) [ссылка]

MSN | Post:809737 - Date: 12.11.22(16:05)
sharp Пост: 809733 От 12.Nov.2022 (15:38)
MSN | Post: 809720 - Все как ты просил: держать источник включенным до момента пока напряжение на катушке сравняется с напряжением источника.

Забавно. Театр абсурда.🤢
А ведь недели не прошло, а уже все перевернуто🤢
Вот так я просил (смотреть Вариант 3) [ссылка]


Ну, и что не так ?
Ты без загадок-то, прямо так и скажи, что и где не так.
Схема в симуляторе это аналог схемы которую мы согласовывали. Единственное , это верхний ключ N-канальный и включен он через оптодрайвер, вот и вся разница, а идеология, именно ядро схемы - не изменилось.
Укажи где и что не так включено.
Хде тут театр абсурда ?


Размер: 52.00 KB

_________________
Говорите говорите, я всегда зеваю когда мне интересно. 99,9% всех СЕ устройств, - от неправильных измерений


sharp | Post:809740 - Date: 12.11.22(17:06)
Вариант 3 позволяет отключать батарею в момент достижения конденсатором напряжения батареи, и дальнейший его заряд производится за счет работы индуктивности.

И вот у тебя:

MSN | Post: 809720 - Все как ты просил: держать источник включенным до момента пока напряжение на катушке сравняется с напряжением источника.


MSN | Post:809744 - Date: 12.11.22(18:20)
sharp Пост: 809740 От 12.Nov.2022 (17:06)
Вариант 3 позволяет отключать батарею в момент достижения конденсатором напряжения батареи, и дальнейший его заряд производится за счет работы индуктивности.

И вот у тебя:

MSN | Post: 809720 - Все как ты просил: держать источник включенным до момента пока напряжение на катушке сравняется с напряжением источника.


Хорошо, принимается, был невнимателен. Перестраиваем тайминги и смотрим.


Первый скрин:
-импульсы генератора V2 -зарядные (красным) , ключ М1 открыт, ключ М2 закрыт, конденсатор заряжается до Uип~12В;
-импульсы генератора V5 -разрядные (синим), ключ М1 закрыт, ключ М2 открыт, конденсатор разряжается ч/з нагрузку R5=50 Ом до ноля.;
-напряжение на конденсаторе зеленым, ток источника фиолетовым. Видим что ток источника прекращается когда напряжение на C1 достигает Uип~12В; и дальнейший рост до U~17В происходит через диод D1 за счет энергии накопленной в индуктивности.
- далее, по достижении напряжения на конденсаторе максимума=17В, происходит полный разряд конденсатора на нагрузку R5=50 Ом через открытый ключ М2.


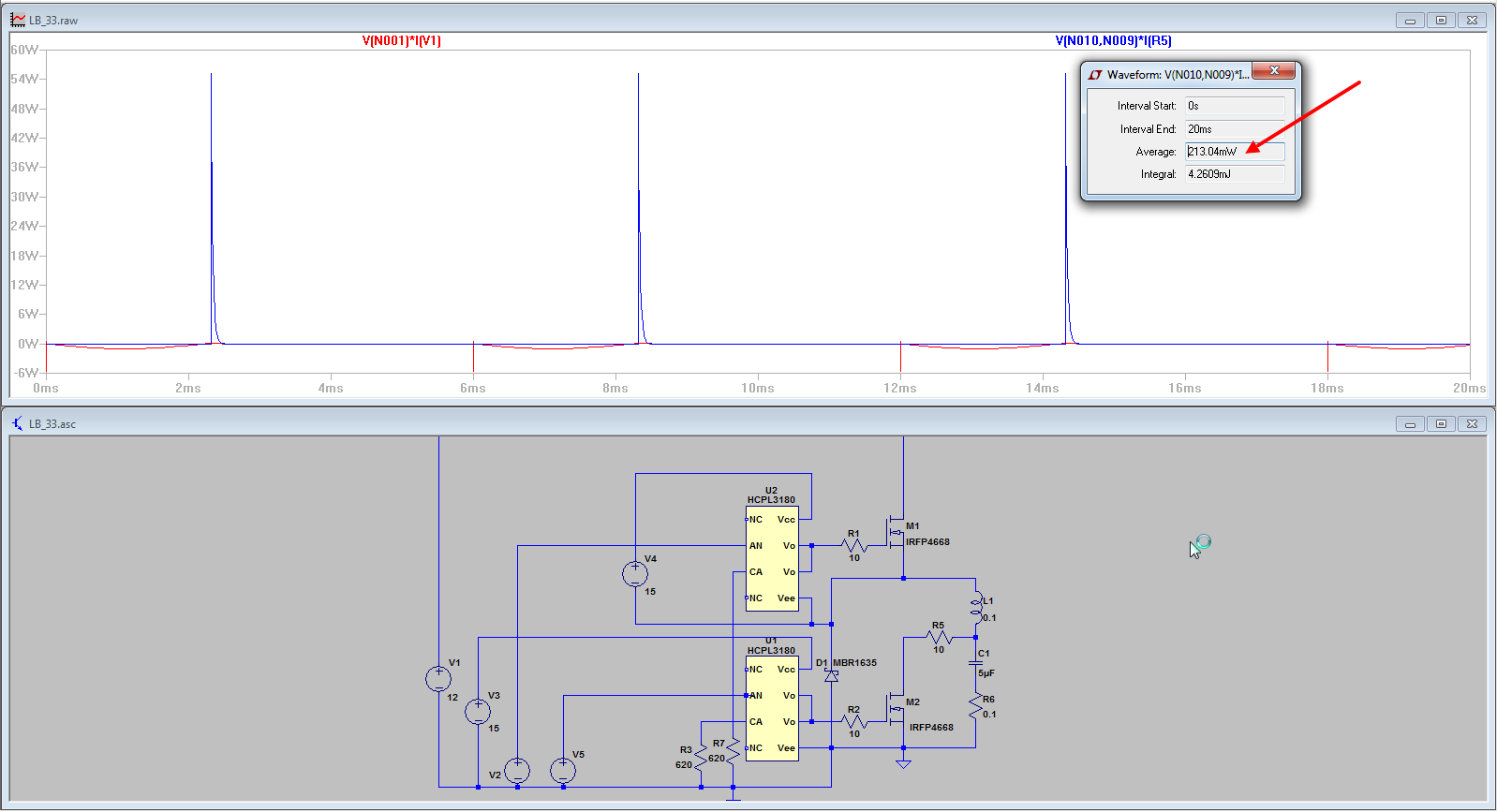
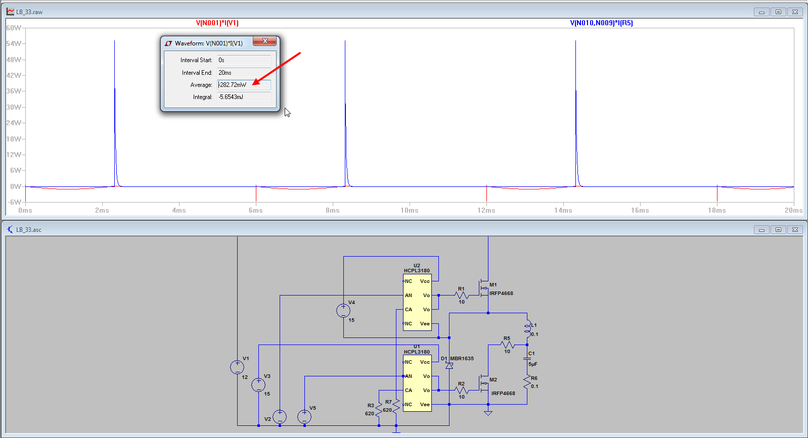
Следующих (2-й и 3-й)два скрина это измерение мощности потребляемой из источник(зеленым) и мощности выделившейся в нагрузке R5(фиолетовым).



Размер: 32.92 KB


Размер: 24.91 KB


Размер: 23.57 KB

_________________
Говорите говорите, я всегда зеваю когда мне интересно. 99,9% всех СЕ устройств, - от неправильных измерений


sharp | Post:809746 - Date: 12.11.22(18:54)
V4 - это что такое? Ничего не должно быть подключено к конденсатору до диода D1. Его нужно перенести выше.
Какой-то маленький прирост напряжения на конденсаторе... индуктивность не соответствует? Наверное нужно увеличить.
И R6 мы можем убрать?

MSN | Post:809747 - Date: 12.11.22(19:11)
sharp Пост: 809746 От 12.Nov.2022 (18:54)
V4 - это что такое? Ничего не должно быть подключено к конденсатору до диода D1. Его нужно перенести выше.
Какой-то маленький прирост напряжения на конденсаторе... индуктивность не соответствует? Наверное нужно увеличить.
И R6 мы можем убрать?


V4 - это источник напряжения драйвера ключа, он открывает ключ М1.
К схеме "перелива" он не касается никаким боком. Для открытия ключа он подсоединяется к цепи затвор-исток M1.

Маленький прирост, потому что введены реальных 0,5 Ома сопротивления катушки L1 и 0,01 Ома=ESR конденсатора С1 токосъемный резистор R6 . Есть падение на диоде D1=0,3В и некоторые небольшие падения на ключах.
Все это можно уменьшить и увеличить прирост, подтянув КПД ближе к 1, только это все мертвому припарки, ты баланс мощностей смотрел ?

P.S. Уменьшил емкость до 1мкФ, сопротивление катушки и шунта R6 до 0,01, изменил тайминги соответствующим образом и все равно напряжение на С1 не поднимается выше 17 Вольт, это примерно 1,5 раза от Uип.

_________________
Говорите говорите, я всегда зеваю когда мне интересно. 99,9% всех СЕ устройств, - от неправильных измерений


dedivan | Post:809749 - Date: 12.11.22(19:20)
MSN Пост: 809747 От 12.Nov.2022 (19:11)

V4 - это источник напряжения драйвера ключа, он открывает ключ М1.
К схеме "перелива" он не касается никаким боком.

Ты неправильно схему нарисовал- ключик это не просто ключик- к нему еще реально идут провода и они образуют замкнутый виток, вот когда по нему идет ток разряда- МП витка наводит в индуктивности эдс. Вот этот горб он и хочет увидеть.
Думает что там СЕ- а ее нет, на заряд кондера была потрачена энергия источника.
Так что рисуй к ключику катушечку и связывай ее магнитно с индуктивностью.

_________________
я плохого не посоветую


sharp | Post:809750 - Date: 12.11.22(19:23)
Нужно добиться увеличения напряжения на конденсаторе, поигравшись с индуктивностью и ее сопротивлением.
Какое соответствие индуктивности и емкости при резонансе, они должны быть одинаковые вроде?
Добавив к 17 всего один вольт, мы увидим прибавку мощности.
Также D1 надо перенести выше(там небольшие потери, но они есть) и R6 убрать.

MSN | Post:809752 - Date: 12.11.22(19:34)
sharp Пост: 809750 От 12.Nov.2022 (19:23)
Нужно добиться увеличения напряжения на конденсаторе, поигравшись с индуктивностью и ее сопротивлением.
Какое соответствие индуктивности и емкости при резонансе, они должны быть одинаковые вроде?
Добавив к 17 всего один вольт, мы увидим прибавку мощности.
Также D1 надо перенести выше(там небольшие потери, но они есть) и R6 убрать.


P.S. Уменьшил емкость до 1мкФ, сопротивление катушки и шунта R6 уменьшил до 0,01, изменил тайминги соответствующим образом и все равно напряжение на С1 не поднимается выше 17 Вольт, это примерно 1,5 раза от Uип.
В итоге получается: источник 11,1mW нагрузка 9mW, КПД=0,81;

Также D1 надо перенести выше(там небольшие потери, но они есть) и R6 убрать.


Куда выше ???
Дальше исток М1 он и так к нему подключен.

_________________
Говорите говорите, я всегда зеваю когда мне интересно. 99,9% всех СЕ устройств, - от неправильных измерений


dedivan | Post:809753 - Date: 12.11.22(19:38)
sharp Пост: 809750 От 12.Nov.2022 (19:23)
Нужно добиться увеличения напряжения на конденсаторе, поигравшись с индуктивностью и ее сопротивлением.

То же резонно. Насыпаешь в карман брюк мелочи, но достаешь не прямо, а через дырку в другом кармане. Регулируя размер дырки, можно достать больше чем насыпал.

_________________
я плохого не посоветую


<] [ 1 | ... 3 | 4 | 5 | 6 | 7 | 8 | 9 | 10 | 11 | 12 | 13 | 14 | 15 | 16 | 17 | 18 | 19 | 20 | 21 | 22 ] [>
У Вас нет прав отвечать в этой теме.
Форум - Магнитные генераторы - Генератор Хаббарда - Генератор Хабарда - Стр 13
🏠 Главная | 📚 Содержание | 💬 Форум | 📁 Файлы | 📩 Контакт