[ВХОД]
21.04.26(16:58)

mob.skif.biz

Альтернативная энергия. Оставь надежду, всяк сюда входящий...

🏠 Главная | 📚 Содержание | 💬 Форум | 📁 Файлы | 📩 Контакт
 
Резонансные генераторы
Магнитные генераторы
Механические центробежные (вихревые) генераторы
Электростатические генераторы
Водородные генераторы
Ветро- и гидро- и солнечные генераторы
Прочие идеи (разные)
О форуме
Транспорт
Оружие
Научные идеи, теории, предположения...
Экономия топлива
Коммерческие вопросы
Струйные технологии
Торсионные генераторы
Новые технологии
Барахолка
Патентный отдел
Конструкторское бюро
Нейтронная физика
Торнадо и смерчи
Гравитация и антигравитация
Сделай сам. Советы.
Медицина и здравоохранение

🖥️ | 🖨️

Форум - Прочие идеи (разные) - Схемотехника - Доверяй, но перепроверяй!!! - Стр:108
<] [ 1 | ... 98 | 99 | 100 | 101 | 102 | 103 | 104 | 105 | 106 | 107 | 108 | 109 | 110 | 111 | 112 | 113 | 114 | 115 | 116 | 117 | 118 | ... | 127 ] [>
Модератор: bazarov
Первый пост темы: bazarov Post: #249920 От:07.06.2010 (19:24)
Хочу завести себе свою ветку, чтобы не распыляться. Идей много, а на проверку времени мало. Вот захотелось проверять все вечняки в математике, а потом смотреть где ошибка закралась. Если есть интересующие - присоеденяйтесь.

Обсуждаться будет только один ЧЁРТЁЖ или ЭКСКИЗ единовременно. Пока один агрегат не будет расколупан до конца, дальше ни-ни. Если нет возможности рисовать - сам потом нарисую или картинку вставлю. Весь словесный понос подтверждать оффициальными ссылками. Ссылка на дурдомопедию (википедию) в крайнем случае давать. На сайтах производителей и институтов инфы хватает. Всяких дибилов самоназваных с Ахрененными межгалактическими дипломами не приводить в пример.

Надеюсь энергия потом с кондёра не порёт, и ахренесово колесо вечно не поедет - наука штука точная. КПД устройства для взлома искать больше 20% (КПД1,2).

Нельзя взламывать секреты приборов производимых на постсоветском пространстве. Ибо тут всё просто - турма (Поддержим отечественного производителя!). А заграничные стандарта ISO для нас практически недосягаемы, мы со своим ГОСТОМ на рынке условия не диктуем. Поэтому взлом иностранной технологии в нашей "Раше" приравнивается к шлепку буржую по заду - только щёчки порозовеют 😀 . Наши технологии "ломать" только с разрешения собственника либо если инфа открыта для пользования.

Ламачче невозможное проверить при помощи формул теоретически либо элементарно практически также не выкладывать.


Расшифровка предупреждений:
ПИП - первое израильское предупреждение;
ВИП - второе израильское предупреждение;
ТрИП - третье израильское предупреждение;
ЧИП - вставляем имплантант биоботу;
ППЦ - биоботу пипец.
Ghennady | Post:793205 - Date: 16.07.22(13:04)
bazarov Пост: 793155 От 16.Jul.2022 (00:39)
олег-джан Пост: 793154 От 16.Jul.2022 (00:38)
Умножители напряжения есть, а уменьшители...

В журнале Радио сетевой блок питания даже был...
Нет там чудес...
Нету. Зато есть опыт.

И в добавление к написанному. Преобразователи на подобном принципе уже давно разработаны. Первые микросхемы были уже сделаны в 80 годы прошлого века.
Набери в поисковике «Емкостные преобразователи напряжения». И заодно посмотри про эффективность данных схем.


Ghennady | Post:793207 - Date: 16.07.22(13:11)
rezoner Пост: 793187 От 16.Jul.2022 (09:41)
Кто-нибудь проверял на практике качалку Милковича?

Зайди на сайт x-faq.ru, скачай 21 диск по альтернативной энергии. Там все и найдешь. Заодно и 4 диска по Тесле можешь взять.

rezoner | Post:793209 - Date: 16.07.22(13:28)
Ghennady Пост: 793207 От 16.Jul.2022 (13:11)
rezoner Пост: 793187 От 16.Jul.2022 (09:41)
Кто-нибудь проверял на практике качалку Милковича?

Зайди на сайт x-faq.ru, скачай 21 диск по альтернативной энергии. Там все и найдешь. Заодно и 4 диска по Тесле можешь взять.

А можно одним словом? "Я на практике убедился: СЕ там есть." Да/нет?

bazarov | Post:793258 - Date: 17.07.22(02:02)
Ghennady Пост: 793095 От 15.Jul.2022 (19:20)
И кому же такая хрень может пригодится?
Вот так и рождаются "гении" на подобных форумах.
bazarov ты хоть не забыл, что любой импульсный понижающий блок питания можно сделать с такими параметрами, а так-же и простой понижающий транс - во сколько раз понижается напряжение и почти во столько же раз повышается ток.
Или ты про это забыл уже напрочь?
Вот такие гении рождаются на фоне других гениев. А ты уже забыл что аттенюатор тока уже вовсю пользуется во многих источниках пистания с высоким током и режимах близких к короткому замыканию? Или ты это уже совсем забыл?
Ghennady | Post: 793168 - Date: 15.07.2022 (18:52)
Какой опыт?
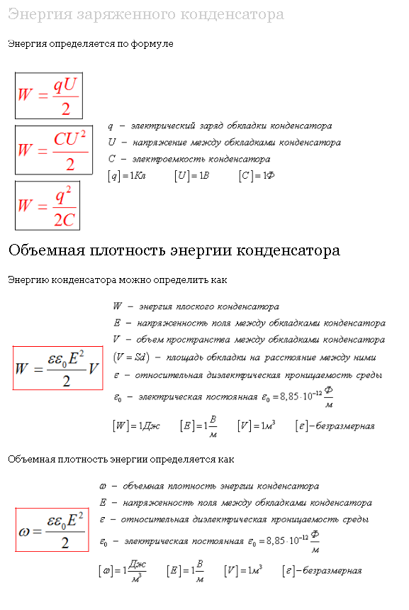
Там одно надо знать E=U2*C/2. Ради интереса посчитай какая емкость нужна при заданной энергии при разных напряжениях. Так что от тебя такого не ожидал.

Зачем ты мне формулы с ошибками пишешь? Ты же с двоешником разговор ведёшь, значит должен быть умнее. Зачем врёшь? Не знаешь как энергия конденсатора считается - просто спроси. Это не сложно.
[ссылка]

Sergej_ | Post: 793175 - Date: 15.07.2022 (22:47)
Какой опыт, глупости. Какие будут габариты у такого блока питания если надо например получить от сети 5В 1А?
Размером со спичечный коробок. Можно и в два раза меньше. Можно и в три. Ты конкретно скажи параметры и характеристики что тебе нужны. То вспичечном коробке можно уместить 200 Ватт на такой схемотехнике. Без радиаторов всяких.
Ghennady | Post: 793205 - Date: 16.07.2022 (04:04)
И в добавление к написанному. Преобразователи на подобном принципе уже давно разработаны. Первые микросхемы были уже сделаны в 80 годы прошлого века.
Набери в поисковике «Емкостные преобразователи напряжения». И заодно посмотри про эффективность данных схем.
Интересно... Нынче ИБП для питания светодиодных лент на 100 Вт всего спичечный коробок занимает. А раньше для телевизоров второго поколения ИБП на 60 Вт можно было только в коробку от обуви спрятать. Ты вообще за технологиями хоть следишь?

Расскажу тебе хохму. Думаю понравится. Мне по работе приходится восстанавливать уличные светильники на 36 Ватт. Ну те что на фонарных столбах висят. За последние два года примерно штук 50 восстановил. Там внутри преобразователь ДЦ-ДЦ. Проходит 2-4 года и он сгорает. Вместо него ставлю конденсаторный ограничитель тока. Ну там два кондёра, резистор и четыре диода. За два года ни один назад не вернулся. Всё работает как часики. ТЫ можешь что угодно говорить, но ночью людям есть свет. А кто думает что проще восстановить преобразователь - тот дибил или малолетка. Нужны те вещи, которые работают. Остальное всё мишура.

_________________
Не хватит никакого здоровья, чтобы приспособиться к этому глубоко больному обществу(Кришна Мурти)/Горшки не Боги обжигают (многовековая классика)


Sergej_ | Post:793262 - Date: 17.07.22(02:25)
bazarov Пост: 793258 От 17.Jul.2022 (02:02)
Sergej_ | Post: 793175 - Date: 15.07.2022 (22:47)
Какой опыт, глупости. Какие будут габариты у такого блока питания если надо например получить от сети 5В 1А?
Размером со спичечный коробок. Можно и в два раза меньше. Можно и в три. Ты конкретно скажи параметры и характеристики что тебе нужны. То вспичечном коробке можно уместить 200 Ватт на такой схемотехнике. Без радиаторов всяких.
Ты там совсем не просыхаешь? На схему то посмотри. Там кроме всего прочего 12 электролитов 2200 мкф на 25В. Ты как их всех в спичечный коробок засунешь? Может ты никогда не видел какого они размера?

bazarov | Post:793263 - Date: 17.07.22(02:29)
Sergej_ Пост: 793262 От 17.Jul.2022 (02:25)
bazarov Пост: 793258 От 17.Jul.2022 (02:02)
Sergej_ | Post: 793175 - Date: 15.07.2022 (22:47)
Какой опыт, глупости. Какие будут габариты у такого блока питания если надо например получить от сети 5В 1А?
Размером со спичечный коробок. Можно и в два раза меньше. Можно и в три. Ты конкретно скажи параметры и характеристики что тебе нужны. То вспичечном коробке можно уместить 200 Ватт на такой схемотехнике. Без радиаторов всяких.
Ты там совсем не просыхаешь? На схему то посмотри. Там кроме всего прочего 12 электролитов 2200 мкф на 25В. Ты как их всех в спичечный коробок засунешь? Может ты никогда не видел какого они размера?
Ну так замени их на 0,1 мкф 400 Вольт. Это же схема из 80х, там только 50 Гц были. Где твоя фантазия? Или ты думаешь я такие схемы не собирал? В моём детстве не было нужных деталей ,всё с помоек. Поэтому БП на 22 Вольта собирался из ТВК -110 ЛМ. На выходе конденсаторный удвоитель напряжения и стабилизатор. Всё. У тебя был такой опыт?

_________________
Не хватит никакого здоровья, чтобы приспособиться к этому глубоко больному обществу(Кришна Мурти)/Горшки не Боги обжигают (многовековая классика)


sbal | Post:793264 - Date: 17.07.22(03:03)
УКАЗ
ПРЕЗИДЕНТА РОССИЙСКОЙ ФЕДЕРАЦИИ

О Стратегии развития природоподобных

(конвергентных) технологий

_________________
в пути...


Ghennady | Post:793269 - Date: 17.07.22(04:48)
Расскажу тебе хохму. Думаю понравится. Мне по работе приходится восстанавливать уличные светильники на 36 Ватт. Ну те что на фонарных столбах висят. За последние два года примерно штук 50 восстановил. Там внутри преобразователь ДЦ-ДЦ. Проходит 2-4 года и он сгорает. Вместо него ставлю конденсаторный ограничитель тока. Ну там два кондёра, резистор и четыре диода. За два года ни один назад не вернулся. Всё работает как часики. ТЫ можешь что угодно говорить, но ночью людям есть свет. А кто думает что проще восстановить преобразователь - тот дибил или малолетка. Нужны те вещи, которые работают. Остальное всё мишура.

При такой мощности да согласен, он там нафиг не нужен. А на несколько киловатт ты тоже будешь делать на кондерах?
Ghennady | Post: 793205 - Date: 16.07.2022 (04:04)
И в добавление к написанному. Преобразователи на подобном принципе уже давно разработаны. Первые микросхемы были уже сделаны в 80 годы прошлого века.
Набери в поисковике «Емкостные преобразователи напряжения». И заодно посмотри про эффективность данных схем.
Интересно... Нынче ИБП для питания светодиодных лент на 100 Вт всего спичечный коробок занимает. А раньше для телевизоров второго поколения ИБП на 60 Вт можно было только в коробку от обуви спрятать. Ты вообще за технологиями хоть следишь?

Вообще то слежу. И тебе то же надо. Эти микросхемы и сейчас производят и применяют. Тебе не зря сказал
И заодно посмотри про эффективность данных схем.

А также прочти внимательно статью на которую ссылку давал. Там пол периода идет заряд, а другой период разряд через ключевую схему, которая один в один с современным импульсным БП. Как и сказал хрень полная.
При полном диодном мосте кондюк нужен меньше для получения той же мощности через ключевую схему DC преобразователя. И если не нужна гальваническая развязка, то схема вообще мизерная.
Ghennady | Post: 793168 - Date: 15.07.2022 (18:52)
Какой опыт?
Там одно надо знать E=U2*C/2. Ради интереса посчитай какая емкость нужна при заданной энергии при разных напряжениях. Так что от тебя такого не ожидал.

Зачем ты мне формулы с ошибками пишешь? Ты же с двоешником разговор ведёшь, значит должен быть умнее. Зачем врёшь? Не знаешь как энергия конденсатора считается - просто спроси. Это не сложно.

Зачем спрашивать у тебя, когда учебник под рукой, а так же можно спросить у интернета. А то что поторопился и одну букву изменил, это не повод говорить что я вру.


Размер: 66.73 KB

олег-джан | Post:793271 - Date: 17.07.22(04:56)
Вы оба забыли о современных требованиях к cos...
Так бы все гасящие кондеры ставили и не парились...

_________________
Обьективная реальность-бред,вызванный недостатком алкоголя в крови...


Sergej_ | Post:793429 - Date: 19.07.22(04:04)
олег-джан | Post: 793271 - Date: 17.07.22(04:56)
Вы оба забыли о современных требованиях к cos...
Так бы все гасящие кондеры ставили и не парились...

Так ведь и ставят... Вскрой обычную светодиодную лампочку, ты там именно гасящий конденсатор и обнаружишь. И никого твой теоретический cos не волнует, ни изготовителя, ни потребителя...

Sergej_ | Post:793430 - Date: 19.07.22(04:19)
bazarov | Post: 793263 - Date: 17.07.22(02:29)
Ну так замени их на 0,1 мкф 400 Вольт. Это же схема из 80х, там только 50 Гц были. Где твоя фантазия?

Фантазия говоришь? У тебя ее в избытке, но это даже фантазией назвать трудно, это просто понос. Почему то твоя фантазия снизила номинал с 2200мкф лишь до 0.1 мкф, а не до 1000 пф, что же тебе помешало? Блок питания совсем маленьким станет. Ведь габарит конденсатора 0.1мкф на 400 В не на много меньше чем у 2200 мкф... Но ток то БП напрямую зависит от этого номинала...
БП на 22 Вольта собирался из ТВК -110 ЛМ. На выходе конденсаторный удвоитель напряжения и стабилизатор. Всё. У тебя был такой опыт?

Был, в далекой школьной юности, еще в советские времена.

олег-джан | Post:793442 - Date: 19.07.22(10:58)
Вскрой обычную светодиодную лампочку, ты там именно гасящий конденсатор

Сам когда последний раз вскрывал?
Давно уже запрещены к продаже у нас такие.
Два года назад брал в леруа сааамые дешевые 6 штук.
Просто уверен был, что левак с гасящим кондером.
Вскрытие показало полноценный драйвер...
Кстати, всего одна и накернилась из шести...и то банальный контакт...

_________________
Обьективная реальность-бред,вызванный недостатком алкоголя в крови...


Sergej_ | Post:793449 - Date: 19.07.22(11:49)
олег-джан Пост: 793442 От 19.Jul.2022 (10:58)
Вскрой обычную светодиодную лампочку, ты там именно гасящий конденсатор

Сам когда последний раз вскрывал?
Давно уже запрещены к продаже у нас такие.
Два года назад брал в леруа сааамые дешевые 6 штук.
Просто уверен был, что левак с гасящим кондером.
Вскрытие показало полноценный драйвер...
Кстати, всего одна и накернилась из шести...и то банальный контакт...
Ты в какой стране живешь? Какое леруа, ау? С 27 июня леруа окончательно закрыт.
Ни одной лампочки с полноценным драйвером еще не встречал, все с гасящим конденсатором. Ни разу! Даже те что с м/с стабилизатора тока. Где это у вас запрещены, в какой стране, видимо в ЕС? Ничего другого, с полноценным драйвером в России и не продают, потому что цена будет неконкурентная, продавец разорится.

олег-джан | Post:793451 - Date: 19.07.22(12:08)
С 27 июня леруа окончательно закрыт.

Опять повторяю-ты слепой и глухой..и живешь в своём мире.....

_________________
Обьективная реальность-бред,вызванный недостатком алкоголя в крови...


neama | Post:793454 - Date: 19.07.22(12:52)
мда... если даже в нашей жопе мира российский гаус с драйвером...украинские лампы и даже местная сборка и то... драйвер правда гавно, но тем не менее...

мда и при чем тут два года и с 27 закрыт... чудны твои дела...

з.ы. у меня на гасящем кондюке хлопнула... кондюк вскипел и хлопнул но это лет 5-ть как... давно такого дерьма на рынке нет.

_________________
Раздражайтесь, это улыбает...


sbal | Post:793456 - Date: 19.07.22(13:20)
Китайский кондюк поди?
Эти могут.

_________________
в пути...


Sergej_ | Post:793615 - Date: 21.07.22(10:14)
олег-джан Пост: 793451 От 19.Jul.2022 (12:08)
С 27 июня леруа окончательно закрыт.

Опять повторяю-ты слепой и глухой..и живешь в своём мире.....
Т.е. не нравлюсь тебе лишь я, а со всем остальным чем я опровергал твои слова ты согласен. Ну что-ж, продолжай бодать свои собственные ворота, это всегда забавно, будет еще над чем посмеяться.

Sergej_ | Post:793616 - Date: 21.07.22(10:18)
neama Пост: 793454 От 19.Jul.2022 (12:52)
з.ы. у меня на гасящем кондюке хлопнула... кондюк вскипел и хлопнул но это лет 5-ть как... давно такого дерьма на рынке нет.
Тебе повезло, у меня гасящие кондюки не взрываются, у меня и знакомых исключительно сами светодиоды выгорают. ВСЕГДА, и гораздо быстрее чем дохнут лампы накаливания.

олег-джан | Post:793618 - Date: 21.07.22(10:31)
со всем остальным чем я опровергал твои слова ты согласен

Что кругом лампочки с гасящими кондюками?
Нет, конечно...может ты в такой заднице живешь, что они до сих пор у вас в широком ходу?
Такое тоже может сегодня быть...
П.с. не знаешь, почему у меня в зажопинске до сих пор Леруа работает?

_________________
Обьективная реальность-бред,вызванный недостатком алкоголя в крови...


Sergej_ | Post:793775 - Date: 22.07.22(23:33)
олег-джан Пост: 793618 От 21.Jul.2022 (10:31)
П.с. не знаешь, почему у меня в зажопинске до сих пор Леруа работает?
Знаю конечно. Лжешь обо всем, о лампочках в первую очередь. Ссылочку дай на закон по которому лампочки с гасящим конденсатором запрещены. Слабо?

олег-джан | Post:793871 - Date: 24.07.22(09:00)
Sergej_ | Post: 793775 - Date: Fri, 22 Jul 2022 (23:33)
Ссылочку дай на закон по которому лампочки с гасящим конденсатором запрещены. Слабо?

Как же я про тебя забыл...
ГОСТ Р 55705-2013
Надеюсь, гост для тебя является законодательным актом?
Ну, и про Леруа...мог бы и сам глянуть:
[ссылка]

_________________
Обьективная реальность-бред,вызванный недостатком алкоголя в крови...


Ghennady | Post:793963 - Date: 24.07.22(15:58)
олег-джан Пост: 793871 От 24.Jul.2022 (09:00)
Sergej_ | Post: 793775 - Date: Fri, 22 Jul 2022 (23:33)
Ссылочку дай на закон по которому лампочки с гасящим конденсатором запрещены. Слабо?

Как же я про тебя забыл...
ГОСТ Р 55705-2013
Надеюсь, гост для тебя является законодательным актом?

Нет не является. Те кто эти госты придумывают и иногда такое изменяют, за что просто голову надо отрывать.
Лет так 8 назад купил провод 10 мм2. Приехал домой проверяю а там 4 квадрата с небольшим. На следующий день приехал в этот магазин и заставил возврат оформить. Так ихний энергетик начал меня укорять что я гостов не знаю и провод все как и положено соответствует госту.
Пришлось ему объяснить что те кто эти госты пишут могут все что захотят в них изменить, но математическую формулу расчета сечения провода не вправе изменить.
И так же и всех других проводов сечение тоже было занижено. И в те года было слишком много пожаров и именно из-за проводки. После этих скандалов вернулись к тем сечениям как и положено.
А сейчас опять стали химичить. Месяц назад хотел купить провод 6 квадратов, там же в магазине меряю, а сечение даже 5 квадратов нет.

олег-джан | Post:793964 - Date: 24.07.22(16:02)
Так ихний энергетик начал меня укорять что я гостов не знаю и провод все как и положено соответствует госту.

При чем тут мудак-энергетик и Государственный стандарт?
Твои познания тоже оставляют желать лучшего, если у тебя ГОСТ могут переписать в подсобке...
Не позорься....

_________________
Обьективная реальность-бред,вызванный недостатком алкоголя в крови...


sbal | Post:793965 - Date: 24.07.22(16:04)
Ghennady Пост: 793963 От 24.Jul.2022 (15:58)
Так ихний энергетик начал меня укорять что я гостов не знаю и провод все как и положено соответствует госту.
Пришлось ему объяснить что те кто эти госты пишут могут все что захотят в них изменить, но математическую формулу расчета сечения провода не вправе изменить.
И так же и всех других проводов сечение тоже было занижено.

Ты так и не понял, дело не в ГОСТе, а в "энергетике", коий нанес 10 заместо 4.

_________________
в пути...


Ghennady | Post:793966 - Date: 24.07.22(16:14)
олег-джан Пост: 793964 От 24.Jul.2022 (16:02)
Так ихний энергетик начал меня укорять что я гостов не знаю и провод все как и положено соответствует госту.

При чем тут мудак-электрик и Государственный стандарт?
Твои познания тоже оставляют желать лучшего, если у тебя ГОСТ могут переписать в подсобке...
Не позорься....

Да ты бы сам не позорился заявляя, что я чего то не знаю. Ведь ясно сказал что этого электрика послал.
Тебе было сказано что госты могут менять как перчатки в зависимости от потребностей желающих на живиться на этом.
Сей час подобное творится повсеместно и не только в электрике но и в других областях.


<] [ 1 | ... 98 | 99 | 100 | 101 | 102 | 103 | 104 | 105 | 106 | 107 | 108 | 109 | 110 | 111 | 112 | 113 | 114 | 115 | 116 | 117 | 118 | ... | 127 ] [>
🔒 Тема закрыта. Добавление новых сообщений невозможно.
Форум - Прочие идеи (разные) - Схемотехника - Доверяй, но перепроверяй!!! - Стр 108
🏠 Главная | 📚 Содержание | 💬 Форум | 📁 Файлы | 📩 Контакт