[ВХОД]
22.05.26(15:51)

mob.skif.biz

Альтернативная энергия. Оставь надежду, всяк сюда входящий...

🏠 Главная | 📚 Содержание | 💬 Форум | 📁 Файлы | 📩 Контакт
 
Резонансные генераторы
Магнитные генераторы
Механические центробежные (вихревые) генераторы
Электростатические генераторы
Водородные генераторы
Ветро- и гидро- и солнечные генераторы
Прочие идеи (разные)
О форуме
Транспорт
Оружие
Научные идеи, теории, предположения...
Экономия топлива
Коммерческие вопросы
Струйные технологии
Торсионные генераторы
Новые технологии
Барахолка
Патентный отдел
Конструкторское бюро
Нейтронная физика
Торнадо и смерчи
Гравитация и антигравитация
Сделай сам. Советы.
Медицина и здравоохранение

🖥️ | 🖨️

Форум - Электростатические генераторы - Электростатика - Бифилярная катушка Никола Тесла (valeralap) - Стр:163
<] [ 1 | ... 153 | 154 | 155 | 156 | 157 | 158 | 159 | 160 | 161 | 162 | 163 | 164 | 165 | 166 | 167 | 168 | 169 | 170 | 171 | 172 | 173 | ... | 486 ] [>
Модератор: valeralap
Первый пост темы: valeralap Post: #626158 От:08.06.2019 (08:37)
Различного рода абстрактные не связанные с темой выступления, будут удалятся. Все конструктивное будет приветствоваться. Можно оказывать помощь в виде оформления или правки, если сочтете за необходимость. Если активность будет низкая, то-от этого будет зависеть скорость вашего продвижения.
Antek | Post:762214 - Date: 07.01.22(21:17)
Виталя Пост: 762208 От 07.Jan.2022 (20:39)
А ты подключи "ослика" к выводам этого "шайтан генератора" и посмотри, что там? Прекрасная "пила". Напряжение на конденсаторе "медленно" поднимается до напряжения пробоя разрядного промежутка и затем, резко падает до "0". Ещё чего нужно?

Нужна регулировка скважности-она элементарно осуществляется изменением смещения на ключе.И если читал Валерин пост-то он именно на схеме строчной развёртки запустил биф в режиме усиления мощности.Недавно тоже было в этой ветке.Прочитай первую страницу этой ветки,если забыл с чего начинал Валера.

_________________
А вы друзья как не садитесь-все в музыканты не годитесь.


missioner | Post:762218 - Date: 07.01.22(21:57)
Ну вы пока спорили я таки спалил видимо транзистор строчника в этой единственной исправной плате. Подключал к своей схеме,лампа 220 на 100 ватт загоралась вольт на 90, не как в в схеме с двумя моими транзисторами вольт на 30(по свечению) но через две секунды быстро гасла,похоже срабатывала какая то защита строчника и плата отключалась. Через секунды две можно было выключив и по новой включив плату вновь видеть эффект. Но после получаса игр плата однажды отключилась и больше не включается. Есть два режима работы строчника,один когда искра не искра а дуга как от постоянного по величине напряжения,оранжевая и второй- синие искры собственно при которых и загорается лампа,т.е. тогда как раз бифиляр вначале заряжается а потом пробой, тогда там и получается пила. Спалил когда проверял дугу.... Так и надо будет обязательно делать отдельную схему с минимумом деталей. Я согласен с Виталием в том что он сказал про получение пилы. И при этом здесь имеется одно очень хорошее "но", чем меньше зазор тем больше частота пилы, и как раз подбором зазора хорошо подстраивать бифиляр на максимум свечения лампы. Т.е. не нужно бифиляр настраивать под частоту строчника и разрядника а достаточно подогнать подбором зазора разрядника частоту пилы под резонансную частоту бифиляра,что намного проще и дешевле чем доматывать и отматывать катушку бифиляра.

Но Валера видимо для того чтобы рыбки модулировали несущую со строго одной частотой применил специальный настраиваемый генератор для строчника,при этом высоковольтное напряжение строго определённой частоты на которой ещё резонировал биф у него получалось промодулированным частотой 50 герц.
Стоит добавить что все эти ухищрения у него сделаны только для того чтобы потом на выходе можно было демодулировать усиленное по мощности бифом высоковольтное напряжение с рыбками и использовать как уже готовый переменный ток промышленной частоты
Если мы применим схему которую предложил Виталя то она не будет выдавать рыбки высокого напряжения на выходе ТДКС и чтобы при этом несущая частота была неизменной.
При всём при этом не понятно тогда как Валера применил разрядник в схеме и у него частота на выходе не стала гулять по собственному усмотрению, ведь если на выходе ТДКС напряжение снижало свою величину по огибающей рыбки то на разряднике у него уже частота тоже должна была начинать снижаться(зазор то оставался неизменным!),наверно ёмкость бифа не менялась при этом на какую то большую величину? Или за счёт чего он получал основную параметрическую накачку,за счёт изменения ёмкости бифа или его индуктивности? Хотя.... Если на максимуме выходного напряжения ТДКС настроить резонанс бифа с установленной для этого случая величиной зазора разрядника то при снижений этой величины по огибающей рыбки частота разрядов начнёт снижаться и уйдёт от резонансной,в итоге и на выходе бифа мы получаем пониженное напряжение,просто ещё с немного другой частотой. Т.е. на выходе мы имеем и частотно и амплитудно модулированное высокое напряжение. Может надо просто продетектировать частотно модулированное напряжение? Кто-нибудь знает как это сделать без диодов?



Но для того чтобы на выходе получать просто эффекты усиления мощности о которых пишет Валера схема от Виталика или ещё вот одна,которую я нашёл,по моему мнению, вполне должны подходить. Просто мы не будем на выходе иметь переменное напряжение промышленной частоты а какую-нибудь другую частоту или вообще постоянный ток. Мне лично для нужд отопления вполне хватило бы и этих двух вариантов. А чтобы получать с такими схемами частотно-амплитулно-модулированные рыбки можно сделать разрядник один из контактов которого вибрирует с чатотой 50 герц то немного приближаясь то немного удаляясь от второго контакта разрядника, просто в одном из крайних положений он должен обеспечивать частоту максимального резонанса бифа.

Далее:
Если на выходе мы будем иметь мощности хотя бы десяти а то и пятнадцатикратно превышающие мощности на входе то вопрос о КПД схемы раскачки ТДКС по-моему отпадает сам собой,пойдёт любая схема,лишь бы она обеспечивала высокое напряжение на выходе строчника которое как Виталя справедливо говорит, можно с помощью простого высоковольтного конденсатора и разрядника с регулируемым зазором превратить в пилу любой нужной частоты...
Однако где здесь Будёный?




Размер: 48.16 KB

_________________
Здесь хранится СЕ суперавтотрансгенератор https://www.skif.biz/index.php?name=Forums&file=viewtopic&p=875842#875842 https://disk.yandex.ru/d/T_H9tIHpXVb8dw Дополненная версия с видео: https://disk.yandex.ru/d/RUQMOtXIHzRo7Q


Antek | Post:762227 - Date: 07.01.22(23:10)
Скорее всего срабатывала защита в блоке питания.Проверь сначала работает ли он измерив напряжения по другую сторону импульсного трансформатора на электролитических конденсаторах выпрямителей и стабилизаторов.Также прозвони переходы транзисторного ключа,который коммутирует ТДКС.Там их два-второй используется для стабилизации напряжений с ТДКСа.Ты с присоской на конце ВВ провода экспериментировал или без?

_________________
А вы друзья как не садитесь-все в музыканты не годитесь.


missioner | Post:762231 - Date: 07.01.22(23:21)
Эксил с присоской. Скорее всего защита в блоке питания так как щёлкали релюшки, и при этом строчник отключался а релюшки вроде имеются только там. Лучше сделаю другой отдельный генератор и не буду мучиться. Скорее всего по вышеприведённой схеме. Кстати, какова ёмкость у конденсаторов настройки частоты приёма в старых радиоприёмниках?

_________________
Здесь хранится СЕ суперавтотрансгенератор https://www.skif.biz/index.php?name=Forums&file=viewtopic&p=875842#875842 https://disk.yandex.ru/d/T_H9tIHpXVb8dw Дополненная версия с видео: https://disk.yandex.ru/d/RUQMOtXIHzRo7Q


Antek | Post:762238 - Date: 07.01.22(23:33)
Одна секция-12-495пФ
В присоске-там сопротивление стоит.

_________________
А вы друзья как не садитесь-все в музыканты не годитесь.


missioner | Post:762244 - Date: 07.01.22(23:45)
Antek Пост: 762238 От 07.Jan.2022 (23:33)
Одна секция-12-495пФ
В присоске-там сопротивление стоит.
Блин.... И оно наверное какое-нить мегаомное.... Я и в схеме с двумя транзисторами присоску не удалял....
А переменник кондёр получается самое то для схемы из предпредыдущего поста.... А нет... там нужны нано....

_________________
Здесь хранится СЕ суперавтотрансгенератор https://www.skif.biz/index.php?name=Forums&file=viewtopic&p=875842#875842 https://disk.yandex.ru/d/T_H9tIHpXVb8dw Дополненная версия с видео: https://disk.yandex.ru/d/RUQMOtXIHzRo7Q


Antek | Post:762251 - Date: 08.01.22(00:05)
Там бывает 10К но в основном 100К.Но для бифиляра нужно исключать.Хотя оно облегчает режим для ключей при КЗ.Я тебе ранее писал,как нужно включать нагрузку.Ты сделал всё не так.Нельзя на биф вешать нагрузку.Там в схеме не переменник- а конденсаторы постоянной ёмкости,которые могут быть в таких пределах.
Эти схемы работать не будут,разве,что как источник высокого напряжения.Для бифа такое не подходит.

_________________
А вы друзья как не садитесь-все в музыканты не годитесь.


missioner | Post:762282 - Date: 08.01.22(11:41)
Antek Пост: 762251 От 08.Jan.2022 (00:05)
Там бывает 10К но в основном 100К.Но для бифиляра нужно исключать.Хотя оно облегчает режим для ключей при КЗ.Я тебе ранее писал,как нужно включать нагрузку.Ты сделал всё не так.Нельзя на биф вешать нагрузку... я включал нагрузку так как писал и показывал на схеме Валера.
Я подключал нагрузку так как писал и показывал на схеме Валера. Далее просто добавлял дополнительную ёмкость и видел что в некоторых пределах и одном варианте это добавляет эффективности.

P/S
Подключение нагрузки по твоему варианту лампу не зажигало.От слова: "нисколько".... И другого слова: "никак"

PS/PS
Проверка с пристрастием грибочка-присоски на наличие резисторов показала что там нет никаких резисторов. На других платах тоже.

PS/PS/PPSS
Может покажешь свои фотографий как сам проводишь опыт хотя бы с бифиляром? Если чё то камера есть в любом смартфоне.Есть даже приложение позволяющее обрезать фото,как я сделал выкладывая ниже снимок разрезанной присоски с вытащенным наконечником на котором нет никакого резистора.


Размер: 427.58 KB

_________________
Здесь хранится СЕ суперавтотрансгенератор https://www.skif.biz/index.php?name=Forums&file=viewtopic&p=875842#875842 https://disk.yandex.ru/d/T_H9tIHpXVb8dw Дополненная версия с видео: https://disk.yandex.ru/d/RUQMOtXIHzRo7Q


Antek | Post:762286 - Date: 08.01.22(12:20)
missioner Пост: 762282 От 08.Jan.2022 (11:41)

Может покажешь свои фотографий хотя бы как сам проводишь опыт с бифиляром? Если чё то камера есть в любом смартфоне.Есть даже приложение позволяющее обрезать фото,как я сделал выкладывая снимок разрезанной присоски с вытащенным наконечником на котором нет никакого резистора.

У меня и смартфона нет-старая лягушка и та без камеры,никак не добью- раз в день точно падает.Смартфоны для тех,кто проводит время в интернете и ручки как бы не для работы.
Рассказ Валеры и первые его схемы-это,как разогнать ТДКС на нужную мощность и частоту.Видео Валеры с бифилярной катушкой и рыбками на осциллограмме-уже с эффектом умножения мощности.Он там показывал-какой ток в разрыве земляного провода и что без него биф не настраивается.Вот именно этот ток и засвечивает лампочки нагрузки.Заземление-это точка опоры для устройства(насоса)-который качает заряды Если тока в проводе заземления нет-нет ни радиантной энергии ни прибавки.
В видео Валеры,где он показал доску,с запуском от сети-более сложный вариант-симметричный биф и каждая половинка как бы опирается на противоположную.
Я тебе рассказал как,но ты делаешь по своему.Все учатся только на своих ошибках.Вот поэтому Валера и твердит постоянно-знания передать в каком либо виде и в виде подсказок-не возможно.Нужно пройти этот путь самому от начала и до конца с получением навыков в процессе экспериментов.При этом потери всегда будут,но они помогают двигаться вперёд учитывая прошлый опыт.Вот видишь-умерла у тебя плата монитора и ты поступил не правильно-начал искать другие пути.Но можно было легко её отремонтировать и даже поставив более мощные ключи поднять её мощность и двигаться дальше.А так ты сейчас в исходном состоянии и опыта никакого не получил.Это путь в некуда-перебор уже существующих возможных вариантов.
Не увидел ты тока в проводе заземления и сразу вернулся к прежней схеме-так не поступают,если ищут новое.Моя подсказка тебе не помогла никак,как и многие другие.Когда ни будь до этого придёшь сам и лампочки там будут гореть.Любое познание нового-это 98% пота и всего лишь 2% везения или удачи.

_________________
А вы друзья как не садитесь-все в музыканты не годитесь.


missioner | Post:762288 - Date: 08.01.22(13:09)
Antek Пост: 762286 От 08.Jan.2022 (12:20)
-старая лягушка

и та без камеры,никак не добью-раз в день точно падает

Всё понятно, продолжу как писал Валера и подсказывает элементарная логика,думаю,тот же Виталя меня понял...

_________________
Здесь хранится СЕ суперавтотрансгенератор https://www.skif.biz/index.php?name=Forums&file=viewtopic&p=875842#875842 https://disk.yandex.ru/d/T_H9tIHpXVb8dw Дополненная версия с видео: https://disk.yandex.ru/d/RUQMOtXIHzRo7Q


vihr | Post:762291 - Date: 08.01.22(15:29)
Насчет кондёра переменной ёмкости от старых радиоприёмников - отличная вещь,но главный недостаток - пробойное напряжение около ста вольт всего лишь1😨

vodoprovodchik | Post:762293 - Date: 08.01.22(15:38)
vihr Пост: 762291 От 08.Jan.2022 (15:29)
Насчет кондёра переменной ёмкости от старых радиоприёмников - отличная вещь,но главный недостаток - пробойное напряжение около ста вольт всего лишь1😨

Можно аккуратно удалить через одну-2-е пластины …
Помнитца неплохо работает в контуре передатчика на ГУ50 - никаких пробоев…
А если брать переменник от "Балтики" то вообще неубойная вещь!!!

vodoprovodchik | Post:762294 - Date: 08.01.22(15:38)
11

олег-джан | Post:762301 - Date: 08.01.22(15:59)
Не сами пластины шьет, а изоляторы на оси...
Сами лопухи в масло погрузил и горя не знай...

_________________
Обьективная реальность-бред,вызванный недостатком алкоголя в крови...


Cosmogor | Post:762318 - Date: 08.01.22(20:40)
Слегка облегчу поиски генераторов.


Размер: 45.15 KB

_________________
Всё, что не делается, всё к лучшему. Раньше или позже это понимаешь


Cosmogor | Post:762326 - Date: 08.01.22(21:41)
Тут кое какие мои измышления, но вы их близко к сердцу не принимайте, могу вас и увести не туда.

Источником питания трансформатора Николы Теслы является положительное пульсирующее высокое напряжение.
При включении питания начинается заряд конденсатора. По достижению напряжения пробоя возникает искра, конденсатор разряжается.

Маленькая искра приводит не только к частичному разряду конденсатора, но и переводит схему в режим генерации другой энергии

Схема утилизации другой энергии

Генерация через диод не влияет на текущее потребление энергии от источника питания.
Эта энергия к ОЭДС никакого отношения не имеет, так как причиной её образования является прерывание тока в момент процессов энергообразования.


Размер: 11.73 KB


Размер: 12.36 KB

_________________
Всё, что не делается, всё к лучшему. Раньше или позже это понимаешь


Cosmogor | Post:762365 - Date: 09.01.22(10:16)
Что скажете насчёт вот такой схемы
С какой бы частотой не работал генератор, ток потребления от источника питания никогда не превысит половины тока свечения лампочки , если бы не было ёмкости -индуктивности-диода.
Но с увеличением частоты, увеличивается напряжение другой энергии, как бы выгода налицо.
Не помню кто сказал, но где то слышал такое выражение:
Превращать киловольты в киловатты, к этому принципу очень подходит.
Это как бы на практике себе доказал, вам ни чего доказывать не буду, сами эксите.
Знаю, что трудно понять что я тут наговорил.




Размер: 2.67 KB

_________________
Всё, что не делается, всё к лучшему. Раньше или позже это понимаешь


missioner | Post:762366 - Date: 09.01.22(10:24)
Зарядится конденсатор и выключится часть с диодом и ним из цепи.

_________________
Здесь хранится СЕ суперавтотрансгенератор https://www.skif.biz/index.php?name=Forums&file=viewtopic&p=875842#875842 https://disk.yandex.ru/d/T_H9tIHpXVb8dw Дополненная версия с видео: https://disk.yandex.ru/d/RUQMOtXIHzRo7Q


Cosmogor | Post:762368 - Date: 09.01.22(10:58)
missioner Пост: 762366 От 09.Jan.2022 (10:24)
Зарядится конденсатор и выключится часть с диодом и ним из цепи.


И ?
😕 😎

_________________
Всё, что не делается, всё к лучшему. Раньше или позже это понимаешь


Cosmogor | Post:762375 - Date: 09.01.22(11:25)
sharp, я вижу ты тоже поёшь под мою дудку 😬

Вот смотрите, если мы заряжаем конденсатор до определённой величины, то другая обкладка конденсатора создаёт уравновешивание системы, как бы образуется ток покоя.
А если выкинуть величину Время?

Это только мои догадки, за чистую монету их не принимайте.
Я тут вместе с вами решаю туже задачу с установкой Валеры.

_________________
Всё, что не делается, всё к лучшему. Раньше или позже это понимаешь


Cosmogor | Post:762416 - Date: 09.01.22(15:27)
есть две схемки, кто скажет по какой схеме будет меньшее потребление от источника питания?



Размер: 7.16 KB

_________________
Всё, что не делается, всё к лучшему. Раньше или позже это понимаешь


zimnyaya | Post:762418 - Date: 09.01.22(15:54)
sharp Пост: 762406 От 09.Jan.2022 (14:21)
Беда в том, что мелодии у него не выходит. Щеки надувает, а мелодии нет.
Если бы у него хоть что-то получалось, то отапливал бы он свой гаражик от своей разработки. Но пока, увы, не выходит... надувает щеки, а звук пока только с другой стороны выходит🤢

Шарп, ну про себя же пишешь.
На моей памяти последнее надувание щ0к было несколько месяцев назад, когда ты обещал (в третий раз, на моей памяти) в своей теме намотать неких катушек и таки показать Хаббарда.
В итоге, выражаясь твоими же терминами, звук с другой стороны вышел, а дальше то что? 🤬
Эта песня хороша, начинай сначала?
Когда ждать следующий приступ? 😈

_________________
Желудь-теоретик знает, как вырасти в дуб (c) Кнышев


missioner | Post:762420 - Date: 09.01.22(16:37)
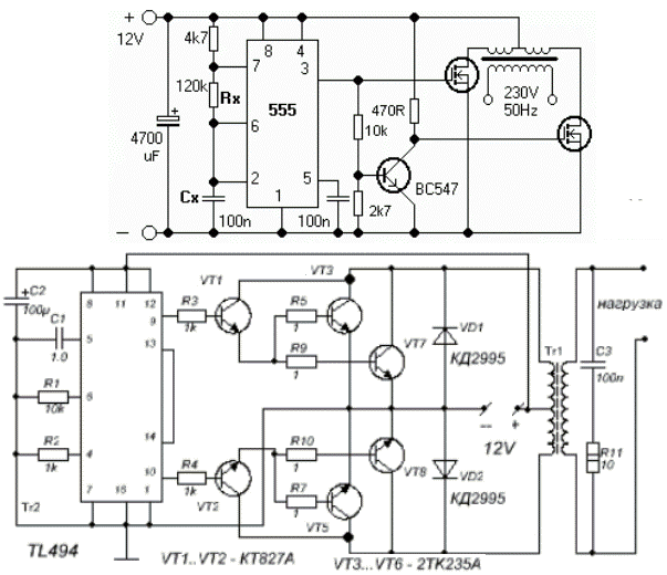
Ну пока вы тут общаетесь я проверял кое-какие схемы раскачки ТДКС на простых биполярниках. Самые интересные результаты показала схема из поста: [ссылка]
image
Дуга растягивается сантиметра на три-четыре после зажигания на полусантиметровом расстояний при питаний от моих 18 вольт, сразу начинает плавиться и загорается изоляция минусового провода ТДКС возле дуги. Почему плюсовой не загорается и не плавится не знаю. Потом пробило переход эммитер-колектор. Испортил в итоге на этой схеме два КТ908-ых. Однако при подаче на конденсатор с разрядником частота получающихся при этом искр не особо располагает к экспериментам. Как в телевизоре Рассвет 307,который я тоже попробовал использовать в качестве источника ВН.Схема работает хорошо только при одном из двух возможных подключений выводов обмоток.
Схема Виталика из поста: [ссылка]
image
вообще на имеющихся у меня транзисторах не работает,,даже минимальной искры нет.
Схема,которую использовал в эксах о которых писал в посте: [ссылка]
image
работает хорошо,от неё можно получать загорание лампы но интересно почему она провода то от ТДКС не плавит и не зажигает? Ведь энергий у неё получается больше чем от первой которую описал? Даже в режиме дуги... Питал все три схемы от одного источника.

_________________
Здесь хранится СЕ суперавтотрансгенератор https://www.skif.biz/index.php?name=Forums&file=viewtopic&p=875842#875842 https://disk.yandex.ru/d/T_H9tIHpXVb8dw Дополненная версия с видео: https://disk.yandex.ru/d/RUQMOtXIHzRo7Q


Oлег-джан | Post:762422 - Date: 09.01.22(16:45)
Почему плюсовой не загорается и не плавится не знаю.

Сварщику литр поставь - расскажет...
За поллитру только хитроумное лицо будет делать...

missioner | Post:762423 - Date: 09.01.22(16:50)
Oлег-джан Пост: 762422 От 09.Jan.2022 (16:45)
Почему плюсовой не загорается и не плавится не знаю.

Сварщику литр поставь - расскажет...
За поллитру только хитроумное лицо будет делать...
А он сможет объяснить почему в третьем варианте ничего не плавится а лампу зажечь можно? ТДКС то использовал один и тот же... Да, в этой схеме сильно греется 22-хомный резистор. Спрашивается--нахрена? С коллектора на базу что ли сильный ток течёт? Он же там не должен быть никак,это же транзистор!!!! Или базовый ток сильно увеличивается? Надо наверно витков на управляющей обмотке для моего транзистора поменьше делать?

_________________
Здесь хранится СЕ суперавтотрансгенератор https://www.skif.biz/index.php?name=Forums&file=viewtopic&p=875842#875842 https://disk.yandex.ru/d/T_H9tIHpXVb8dw Дополненная версия с видео: https://disk.yandex.ru/d/RUQMOtXIHzRo7Q


<] [ 1 | ... 153 | 154 | 155 | 156 | 157 | 158 | 159 | 160 | 161 | 162 | 163 | 164 | 165 | 166 | 167 | 168 | 169 | 170 | 171 | 172 | 173 | ... | 486 ] [>
У Вас нет прав отвечать в этой теме.
Форум - Электростатические генераторы - Электростатика - Бифилярная катушка Никола Тесла (valeralap) - Стр 163
🏠 Главная | 📚 Содержание | 💬 Форум | 📁 Файлы | 📩 Контакт