[ВХОД]

31.03.26(09:36)

mob.skif.biz

Альтернативная энергия. Оставь надежду, всяк сюда входящий...

🏠 Главная | 📚 Содержание | 💬 Форум | 📁 Файлы | 📩 Контакт

🖥️ | 🖨️

Форум - Электростатические генераторы - Электростатика - Бифилярная катушка Никола Тесла (valeralap) - Стр:162
<] [ 1 | ... 152 | 153 | 154 | 155 | 156 | 157 | 158 | 159 | 160 | 161 | 162 | 163 | 164 | 165 | 166 | 167 | 168 | 169 | 170 | 171 | 172 | ... | 464 ] [>
Модератор: valeralap
Первый пост темы: valeralap Post: #626158 От:08.06.2019 (08:37)
Различного рода абстрактные не связанные с темой выступления, будут удалятся. Все конструктивное будет приветствоваться. Можно оказывать помощь в виде оформления или правки, если сочтете за необходимость. Если активность будет низкая, то-от этого будет зависеть скорость вашего продвижения.
Cosmogor | Post:762089 - Date: 06.01.22(21:50)
YouTube: Смотреть видео

_________________
Всё, что не делается, всё к лучшему. Раньше или позже это понимаешь


Antek | Post:762090 - Date: 06.01.22(22:02)
missioner Пост: 762086 От 06.Jan.2022 (21:29)
Ну чё, я проверил бифиляр на предмет включения лампы,по схеме
image
пробовал вначале вместо бифа конденсатор на 470 пф, горение есть но не такое сильное как на видео и от искрения между ножками нельзя избавиться.
Потом пробовал включать лампу перед биффиляром,результат так же как с конденсатором, и в первом и втором варианте место включения разрядника роли почти не играет.
Далее сделал по схеме. Свечение стало чуть получше. Так же проверил роль места размещения разрядника в схеме, между землёй и лампой или между плюсом и лампой, она существенная,разница очень заметна,если делать между лампой и плюсом то от искрения между ножек хрен избавишься. Частоту разрядника как видите регулировал изменением расстояния между контактами разрядника,есть частота с наилучшим свечением... После добавил перед бифом между плюсом и землёй 470пф, горение стало ещё лучше и пошире диапазон частот при которых нет искрения между ножками,этот вариант и снял на видео.Добавление ещё одного конденсатора всё гасит.

Чем раскачиваешь ТДКС? Купи галогеновые лампы линейной конструкции-их между выводами не прошивает.Вообще биф грузить лампой не правильно.Включай лампочку в разрыв заземления.

_________________
А вы друзья как не садитесь-все в музыканты не годитесь.


missioner | Post:762091 - Date: 06.01.22(22:12)
Antek Пост: 762090 От 06.Jan.2022 (22:02)

Чем раскачиваешь ТДКС? Купи галогеновые лампы линейной конструкции-их между выводами не прошивает.Вообще биф грузить лампой не правильно.Включай лампочку в разрыв заземления.
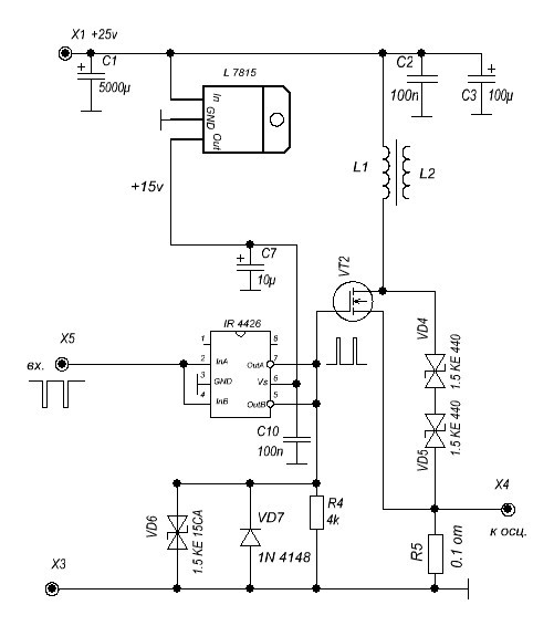
Что то ютуб вообще недоступным стал,не госкомнадзор буянит? Для проверки годятся и обычные лампы,тем более что подключение конденсатора до бифиляра параллельно ему видимо на резонансной частоте убирает дугу между ножками... При этом лампа горит особенно ярко(если это так можно назвыать). Ну у меня и бифиляр то не особо многовитковый.Но эффект,увеличения светимости лампы с ним есть,с этим я согласен. Раскачиваю этим,с двумя транзисторами КТ908А:


Размер: 35.01 KB

_________________
Здесь хранится СЕ суперавтотрансгенератор https://www.skif.biz/index.php?name=Forums&file=viewtopic&p=875842#875842 https://disk.yandex.ru/d/T_H9tIHpXVb8dw Дополненная версия с видео: https://disk.yandex.ru/d/RUQMOtXIHzRo7Q


Antek | Post:762093 - Date: 06.01.22(22:21)
missioner Пост: 762091 От 06.Jan.2022 (22:12)
Antek Пост: 762090 От 06.Jan.2022 (22:02)

Чем раскачиваешь ТДКС? Купи галогеновые лампы линейной конструкции-их между выводами не прошивает.Вообще биф грузить лампой не правильно.Включай лампочку в разрыв заземления.
Для проверки годится и обычные лампы,тем более что подключение конденсатора до бифиляра параллельно ему видимо на резонансной частоте убирает дугу между ножками... При этом лампа горит особенно ярко(если это так можно назвыать) Раскачиваю этим,с двумя транзисторами КТ908А:

Таким не получится.Нужно геном с регулировкой частоты и скважности.Также коммутировать ТДКС нужно ключом на полевике через драйвер или на тех транзисторах,что у тебя-через усилитель для обеспечения нужного тока базы этих транзисторов.Посмотри в даташите ток базы их и на этот ток нужно сделать усилитель мощности.Проще полевиком и драйвером.Если поставить драйвер 4427 то не будет инвертировать сигнал.


Размер: 33.58 KB

_________________
А вы друзья как не садитесь-все в музыканты не годитесь.


missioner | Post:762099 - Date: 06.01.22(22:52)
Есть три платы монитора, был бы силён в электронике сделал бы как Валера прямо от неё. но пока придётся отдельный генератор городить. Кстати, если посмотрите схему зажигания на зил 130 то там в коммутаторе установлен импульсный трансформатор 10 который намного ускоряет запирание транзистора [ссылка]
image


. Может что то подобное и здесь построить кто сумеет в схеме?

Насколько понимаю принцип Валеры все хитрые схемы тут делаются только для того чтобы создать рыбки которые потом ещё надо будет демодулировать после их усиления бифом... А для того чтобы увидеть сами эффекты достаточно и просто высоковольтного генератора с цепью создающей пилу нужной частоты...

_________________
Здесь хранится СЕ суперавтотрансгенератор https://www.skif.biz/index.php?name=Forums&file=viewtopic&p=875842#875842 https://disk.yandex.ru/d/T_H9tIHpXVb8dw Дополненная версия с видео: https://disk.yandex.ru/d/RUQMOtXIHzRo7Q


Antek | Post:762101 - Date: 06.01.22(23:04)
missioner Пост: 762099 От 06.Jan.2022 (22:52)
Есть три платы монитора, был бы силён в электронике сделал бы как Валера прямо от неё. но пока придётся отдельный генератор городить.


Системы зажигания не подходят.Включай плату монитора в сеть,как положено-а с высоковольтного провода(обрезав его предварительно у присоски на кинескопе)будешь брать высокое плюс -а с шасси-минус.

_________________
А вы друзья как не садитесь-все в музыканты не годитесь.


missioner | Post:762102 - Date: 06.01.22(23:11)
Antek Пост: 762101 От 06.Jan.2022 (23:04)
Включай плату монитора в сеть,как положено...
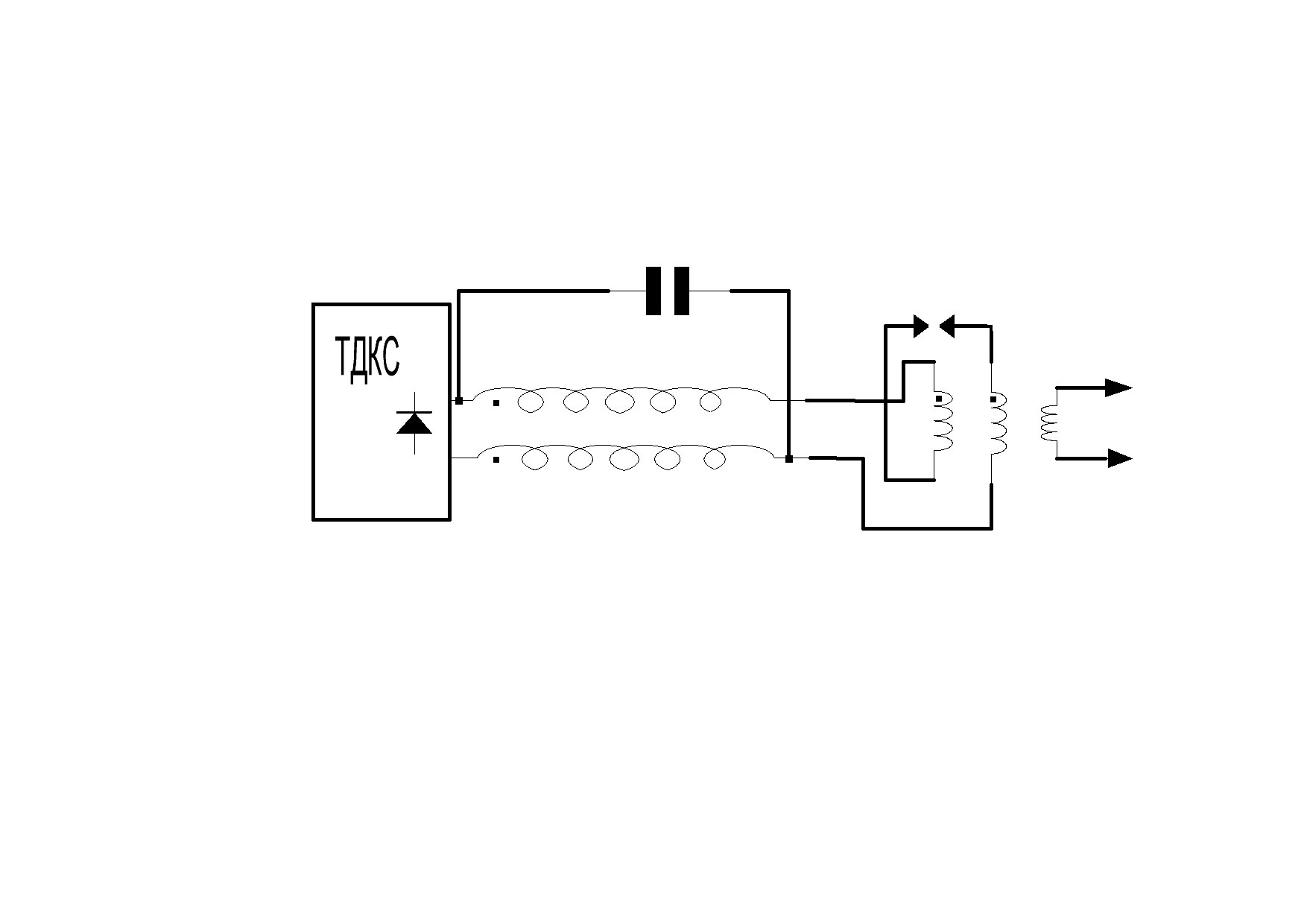
А нужно то всего отдельно строчник. А он вроде без ОС не должен работать,которых нет... Короче с этим у меня туго,лучше вытащу отдельно детали и спаяю по схемам которые на последних страницах,кстати, в них подключение бифиляра только на одной правильное.Итак,схема с дополнительным конденсатором о которой я писал в посте [ссылка] и снял на видео показана на рис1. Сейчас я попробовал тот же конденсатор 470 пф подключить как на рис2 и увидел что лампа горит ещё ярче.Если подключать между минусом ТДКС и плюсом после бифа то светимость наоборот сильно снижается, еле-еле видно.


Размер: 104.38 KB

_________________
Здесь хранится СЕ суперавтотрансгенератор https://www.skif.biz/index.php?name=Forums&file=viewtopic&p=875842#875842 https://disk.yandex.ru/d/T_H9tIHpXVb8dw Дополненная версия с видео: https://disk.yandex.ru/d/RUQMOtXIHzRo7Q


BAP | Post:762132 - Date: 07.01.22(12:26)
missioner Пост: 762102 От 06.Jan.2022 (23:11)
Antek Пост: 762101 От 06.Jan.2022 (23:04)
Включай плату монитора в сеть,как положено...
А нужно то всего отдельно строчник. А он вроде без ОС не должен работать,которых нет... Короче с этим у меня туго,лучше вытащу отдельно детали и спаяю по схемам которые на последних страницах,кстати, в них подключение бифиляра только на одной правильное.Итак,схема с дополнительным конденсатором о которой я писал в посте [ссылка] и снял на видео показана на рис1. Сейчас я попробовал тот же конденсатор 470 пф подключить как на рис2 и увидел что лампа горит ещё ярче.Если подключать между минусом ТДКС и плюсом после бифа то светимость наоборот сильно снижается, еле-еле видно.
Вместо лампы желательно трансформатор на чашках.


Размер: 72.01 KB

BAP | Post:762133 - Date: 07.01.22(12:29)
Подкину тебе ещё вариант, как поиздеваться над бифиляркой


Размер: 19.61 KB

missioner | Post:762134 - Date: 07.01.22(12:31)
Капанадзе, как я понял, делал вообще без осциллографов и выяснения частот,главное знать что ищешь и как искать а найдя можно соорудить для разных частот.

_________________
Здесь хранится СЕ суперавтотрансгенератор https://www.skif.biz/index.php?name=Forums&file=viewtopic&p=875842#875842 https://disk.yandex.ru/d/T_H9tIHpXVb8dw Дополненная версия с видео: https://disk.yandex.ru/d/RUQMOtXIHzRo7Q


Antek | Post:762136 - Date: 07.01.22(12:31)
Вот именно.Возможно и без горшка-прямо на концы бифа разрядник а лампочку цеплять или в разрыв провода заземления или емкостным способом с нескольких витков катушки снимая с одного её конца (другой никуда не подключен) -через лампочку в заземление.Всё,что будет гореть в разрыве провода заземления-это СЭ.И схема на тл494 должна регулировать не только частоту-но и скважность плюс хотя бы примитивные драйвера на транзисторах,как тут:
[ссылка]

_________________
А вы друзья как не садитесь-все в музыканты не годитесь.


Antek | Post:762137 - Date: 07.01.22(12:43)
missioner Пост: 762134 От 07.Jan.2022 (12:31)
Капанадзе, как я понял, делал вообще без осциллографов и выяснения частот,главное знать что ищешь и как искать а найдя можно соорудить для разных частот.

Капанадзе только катушки мотал и соединял уже готовые блоки,которые собирали и настраивали другие люди.Весь секрет в конструкции бифиляра- данных его намотки и настройке.Это главное в любом БТГ-устройстве.Именно по этому Капанадзе после каждой демонстрации разматывал бифиляр.В простейшем случае бифиляр можно настроить,как это сделал Валера-платой из старых кинескопных телевизоров или мониторов.Это самый лёгкий путь пролучения прибавки.Затем уже по настроенному бифу попробовать раскачку генераторами.

_________________
А вы друзья как не садитесь-все в музыканты не годитесь.


missioner | Post:762145 - Date: 07.01.22(13:31)
Antek Пост: 762137 От 07.Jan.2022 (12:43)
missioner Пост: 762134 От 07.Jan.2022 (12:31)
Капанадзе, как я понял, делал вообще без осциллографов и выяснения частот,главное знать что ищешь и как искать а найдя можно соорудить для разных частот.

Капанадзе только катушки мотал и соединял уже готовые блоки,которые собирали и настраивали другие люди....
Ага...другие люди ему и нашептали конструкцию..... Ютуб опять стал недоступен,искал как можно отдельно к схеме строчника питание подвести на плате монитора и запустить. Попробовал поиск на рутубе.Чудо,нашёл там всего одно видео по строчным трансформаторам. Вот где расплакаться можно!!!
RuTube: Смотреть видео
Варвары....
А вот что делают на 555-м таймере умные люди. Красота,как в самом мониторе дуга:
YouTube: Смотреть видео
Тоже частоту регулирует

_________________
Здесь хранится СЕ суперавтотрансгенератор https://www.skif.biz/index.php?name=Forums&file=viewtopic&p=875842#875842 https://disk.yandex.ru/d/T_H9tIHpXVb8dw Дополненная версия с видео: https://disk.yandex.ru/d/RUQMOtXIHzRo7Q


Antek | Post:762146 - Date: 07.01.22(13:37)
missioner Пост: 762145 От 07.Jan.2022 (13:31)
Вот где расплакаться можно!!! Варвары....

Возьми все свои платы и сходи к любому телемастеру.Он тебе подключит за 5 минут все три(или те,которые в рабочем состоянии).
Сам то пробовал подключать?Раскачивать возможно только положительными импульсами-или ТДКС или ТВС+ нужно покупать шустрые ВВ диоды Типа HER108 HER208 или подобными и делать на них выпрямительную цепь(подключая их последовательно с двух кратным запасом по напряжению).

_________________
А вы друзья как не садитесь-все в музыканты не годитесь.


missioner | Post:762148 - Date: 07.01.22(13:48)
Antek Пост: 762146 От 07.Jan.2022 (13:37)
.
Сам то пробовал подключать?
Нет конечно,надо знать схемы,что лишнее убирать от питания, где что закорачивать....Пойди ка поищи.... Лучше по отдельным схемам делать из набора имеющихся деталей

_________________
Здесь хранится СЕ суперавтотрансгенератор https://www.skif.biz/index.php?name=Forums&file=viewtopic&p=875842#875842 https://disk.yandex.ru/d/T_H9tIHpXVb8dw Дополненная версия с видео: https://disk.yandex.ru/d/RUQMOtXIHzRo7Q


Antek | Post:762152 - Date: 07.01.22(13:59)
Ничего не нужно убирать.Скорее всего нужно соединить два вывода разьёма ОС на плате,чтобы 130В с блока питания дошло до транзисторного ключа,к которому подсоединён ТДКС.Сфоткай платы со стороны деталей ,чтобы оценить их состояние.

_________________
А вы друзья как не садитесь-все в музыканты не годитесь.


missioner | Post:762162 - Date: 07.01.22(14:52)


[ссылка]

[ссылка]

[ссылка]

Тут ещё вопрос как сам блок питания запустить...

_________________
Здесь хранится СЕ суперавтотрансгенератор https://www.skif.biz/index.php?name=Forums&file=viewtopic&p=875842#875842 https://disk.yandex.ru/d/T_H9tIHpXVb8dw Дополненная версия с видео: https://disk.yandex.ru/d/RUQMOtXIHzRo7Q


Antek | Post:762163 - Date: 07.01.22(15:10)
В принципе все в нормальном состоянии.Контакт присоски на ВВ проводе -это будет +.Перевернёш плату и найдёшь массу(скорее всего алюминиевая полоса вокруг ТДКСа)-припаяешь провод-будет -. Припаяешь шнур питания.К электролитическому конденсатору-самый большой-припаяешь маломощную лампочку на 220в для безопасности и контроля нахождения платы под напряжением.На некоторых платах я видел тумблер для включения,попробуешь его нажать при запуске.В общем пробуй включать и зажигать ВВ дугу.Но долго не держи-сгорит дорогой транзистор ключа.В общем пробуй все по этой методике.Пронумеруй платы,чтобы различать их.

_________________
А вы друзья как не садитесь-все в музыканты не годитесь.


missioner | Post:762166 - Date: 07.01.22(15:45)
Одна плата оказалась с выковыренным каким то трансформатором,как раз импульсным блока питания..... Пробовал включать две другие,одна при включений в розетку искранула на тдкс и умолкла,пробовал выключателем поиграть тишина,третья заработала,заискрила на радиатор охлаждения
транзисторов,он вроде на массе,нормальная искра,бесшумная можно сказать. Т.е. генератор ВВ готовый один есть. горит даже зелёный светодиод включения.
Наверно второй анодный провод нужно отрезать от платы кинескопа?
Кстати,пока рассматривал разные варианты генераторов для раскачки узнал про способ не очень эффективный но которым раньше пользовались для выпрямления высоковольтного переменного тока. Основан он на том что переносчиками тока являются знаки одного заряда и они имеют свойство друг от друга отталкиваться. Т.е. берём пластину и над ним остриё. Итак,чисто логический вопрос, какой контакт источника переменного ВВ тока надо подавать куда чтобы ток в этом разряднике встречал наименьшее сопротивление?

_________________
Здесь хранится СЕ суперавтотрансгенератор https://www.skif.biz/index.php?name=Forums&file=viewtopic&p=875842#875842 https://disk.yandex.ru/d/T_H9tIHpXVb8dw Дополненная версия с видео: https://disk.yandex.ru/d/RUQMOtXIHzRo7Q


Antek | Post:762191 - Date: 07.01.22(19:10)
Провода к плате кинескопа откусывай по одному,например посередине и проверяй пропала ли искра.Если искра пропадает на ТДКСе-то восстанавливай-тот провод что перекусил проверяй восстановилось ли высокое и кусай следующий провод.Плата в итоге должна отсоединиться.
Такой выпрямитель из острия и пластины очень плохой.Я тебе ранее рассказал как он делается,но тебе он сейчас не нужен-у тебя же ТДКС и он сразу выдаёт пульсирующее выпрямленное ВВ напряжение.

_________________
А вы друзья как не садитесь-все в музыканты не годитесь.


Виталя | Post:762198 - Date: 07.01.22(19:58)
Бля Вас "штормит". С ТДКСом разобраться не могут, а туда же. Халявщики ипи его мать.

_________________
С ув. Виталий.


sbal | Post:762199 - Date: 07.01.22(19:59)
Виталя, не изводи себя, умоляю.😬

_________________
в пути...


Виталя | Post:762200 - Date: 07.01.22(20:00)
Пользуйтесь:


Размер: 23.88 KB

_________________
С ув. Виталий.


Antek | Post:762205 - Date: 07.01.22(20:32)
Виталя почитай тему выше и поймёшь,что нужен не просто источник ВВ напряжения-а генератор пилы на частоту строчной развёртки и телевизор или монитор подходит лучше всего.

_________________
А вы друзья как не садитесь-все в музыканты не годитесь.


Виталя | Post:762208 - Date: 07.01.22(20:39)
А ты подключи "ослика" к выводам этого "шайтан генератора" и посмотри, что там? Прекрасная "пила". Напряжение на конденсаторе "медленно" поднимается до напряжения пробоя разрядного промежутка и затем, резко падает до "0". Ещё чего нужно?

_________________
С ув. Виталий.


<] [ 1 | ... 152 | 153 | 154 | 155 | 156 | 157 | 158 | 159 | 160 | 161 | 162 | 163 | 164 | 165 | 166 | 167 | 168 | 169 | 170 | 171 | 172 | ... | 464 ] [>
У Вас нет прав отвечать в этой теме.
Форум - Электростатические генераторы - Электростатика - Бифилярная катушка Никола Тесла (valeralap) - Стр 162
🏠 Главная | 📚 Содержание | 💬 Форум | 📁 Файлы | 📩 Контакт