[ВХОД]
16.04.26(23:14)

mob.skif.biz

Альтернативная энергия. Оставь надежду, всяк сюда входящий...

🏠 Главная | 📚 Содержание | 💬 Форум | 📁 Файлы | 📩 Контакт
 
Резонансные генераторы
Магнитные генераторы
Механические центробежные (вихревые) генераторы
Электростатические генераторы
Водородные генераторы
Ветро- и гидро- и солнечные генераторы
Прочие идеи (разные)
О форуме
Транспорт
Оружие
Научные идеи, теории, предположения...
Экономия топлива
Коммерческие вопросы
Струйные технологии
Торсионные генераторы
Новые технологии
Барахолка
Патентный отдел
Конструкторское бюро
Нейтронная физика
Торнадо и смерчи
Гравитация и антигравитация
Сделай сам. Советы.
Медицина и здравоохранение

🖥️ | 🖨️

Форум - Электростатические генераторы - Электростатика - Бифилярная катушка Никола Тесла (valeralap) - Стр:74
<] [ 1 | ... 64 | 65 | 66 | 67 | 68 | 69 | 70 | 71 | 72 | 73 | 74 | 75 | 76 | 77 | 78 | 79 | 80 | 81 | 82 | 83 | 84 | ... | 482 ] [>
Модератор: valeralap
Первый пост темы: valeralap Post: #626158 От:08.06.2019 (08:37)
Различного рода абстрактные не связанные с темой выступления, будут удалятся. Все конструктивное будет приветствоваться. Можно оказывать помощь в виде оформления или правки, если сочтете за необходимость. Если активность будет низкая, то-от этого будет зависеть скорость вашего продвижения.
Vladimir37 | Post:699719 - Date: 22.11.20(00:38)
Achiever Пост: 699717 От 22.Nov.2020 (00:11)
Как-то купил я инвертор с синусоидой, он так же плавно после включения лампы зажигает. (никого ни к чему не призываю)😬

Да, есть инверторы которые плавно зажигают .
Но не мог же Валера Лап так пошутить.

valeralap | Post:699728 - Date: 22.11.20(06:24)
Vladimir37 Пост: 699719 От 22.Nov.2020 (00:38)
Achiever Пост: 699717 От 22.Nov.2020 (00:11)
Как-то купил я инвертор с синусоидой, он так же плавно после включения лампы зажигает. (никого ни к чему не призываю)😬

Да, есть инверторы которые плавно зажигают .
Но не мог же Валера Лап так пошутить.


Запуск от сети принудительно заставляет контур из трансформатора и конденсатора работать на частоте сети. Когда вилка вытаскивается схема вырабатывает привязку к частоте свободных колебаний контура, а она как оказалось не точно настроена. Настраивал на генераторе, а он немного врет.
Если все точно настроить, то будет просто запуск, даже плавность будет отсутствовать. (но красиво запускается) 😎

_________________
Чтобы слушать Иисуса Христа, нужно быть, хотя бы его апостолом!


kot-trydota | Post:699756 - Date: 22.11.20(12:13)
valeralap Пост: 699728 От 22.Nov.2020 (06:24)
Запуск от сети принудительно заставляет контур из трансформатора и конденсатора работать на частоте сети. Когда вилка вытаскивается схема вырабатывает привязку к частоте свободных колебаний контура, а она как оказалось не точно настроена. Настраивал на генераторе, а он немного врет.
Если все точно настроить, то будет просто запуск, даже плавность будет отсутствовать. (но красиво запускается) 😎


Здравия Валерий!
Проштудировал все ваши посты в разных темах, касаемо последних двух видео на вашем канале. Вы молодец, искренне благодарю вас за вашу информацию. Для себя много подчеркнул полезного и интересного.
Единственное с чем не сильно соглашаюсь, то что у Капанадзе такой же подход как у вас.
Вы нашли свой метод, конечно опираясь на труды и методику других изобретателей.
Если я правильно понял ваш метод, Вы ВВ/ВЧ контуром раскачиваете НЧ колебательный контур, выводя оный в самогенерацию.
Говоря о методе Капанадзе, я более склонен к тому что он совмещает два ЭДС. Одним усиливая другой. ИМХО

valeralap | Post:699769 - Date: 22.11.20(14:27)
kot-trydota Пост: 699756 От 22.Nov.2020 (12:13)
valeralap Пост: 699728 От 22.Nov.2020 (06:24)
Запуск от сети принудительно заставляет контур из трансформатора и конденсатора работать на частоте сети. Когда вилка вытаскивается схема вырабатывает привязку к частоте свободных колебаний контура, а она как оказалось не точно настроена. Настраивал на генераторе, а он немного врет.
Если все точно настроить, то будет просто запуск, даже плавность будет отсутствовать. (но красиво запускается) 😎


Здравия Валерий!
Проштудировал все ваши посты в разных темах, касаемо последних двух видео на вашем канале. Вы молодец, искренне благодарю вас за вашу информацию. Для себя много подчеркнул полезного и интересного.
Единственное с чем не сильно соглашаюсь, то что у Капанадзе такой же подход как у вас.
Вы нашли свой метод, конечно опираясь на труды и методику других изобретателей.
Если я правильно понял ваш метод, Вы ВВ/ВЧ контуром раскачиваете НЧ колебательный контур, выводя оный в самогенерацию.
Говоря о методе Капанадзе, я более склонен к тому что он совмещает два ЭДС. Одним усиливая другой. ИМХО


Все мы и я в том числе стремимся погреться в лучах чужой славы, то есть стремимся приписать Капанадзе свои какие-то находки в решении по бтг.
Может сам Капанадзе в обще все по другому делал. Если я заявляю, что так именно мыслил сам Капанадзе, да еще и Тесла со мной советовался авторитет мой вырастит среди альтернативщиков до непререкаемого.😏
Так что соглашусь, скорее всего нашел свои какие то решения, может в чем то и совпадающие ...
Да,- я ВВ - ВЧ раскачиваю НЧ.

_________________
Чтобы слушать Иисуса Христа, нужно быть, хотя бы его апостолом!


kau | Post:699771 - Date: 22.11.20(14:39)
Добрый день форумчане. Валера, тебе спасибо, периодически появляешься, вносишь ясность. Выскажу свое предположение относительно Валериной схемы, как это работает. Все же на входе имеется преобразователь, ограничивающий ток сети. Далее трансформатор согласования (как в ИЕП). Далее параллельно вторичке первый ключ, который может быть как магнитным, так и транзисторным, он замыкается в пике напряжения, в результате чего на вторичке начинает нарастать ток. Как только ток будет достаточным для поддержания дуги (в случае со сварочником), либо для питания нагрузки в данном случае, замыкается следующий ключ, подключенный также параллельно выходной обмотке. А на выход с задержкой подается ВВ импульс возбуждения обратной полярности. Суть настройки сводится к установке необходимой задержки импульса и времени фронта импульса. Так?

alcolyt | Post:699905 - Date: 23.11.20(13:29)
youtube.com/watch?feature=emb_title&v=Zum18ZrLLzA

Читаем название ролика и делаем выводы)
https://youtube.com/watch?feature=emb_title&v=Zum18ZrLLzA

kau | Post:699912 - Date: 23.11.20(14:15)
alcolyt Пост: 699905 От 23.Nov.2020 (13:29)
youtube.com/watch?feature=emb_title&v=Zum18ZrLLzA

Читаем название ролика и делаем выводы)
https://youtube.com/watch?feature=emb_title&v=Zum18ZrLLzA


Не. Такой эффект можно наблюдать при опыте тесла, разряжая конденсатор на кз шину. Лампы горят - приборы ток по нулям показывают. Тут иное.

vity66 | Post:699924 - Date: 23.11.20(14:51)
У Валеры я думаю и дрель нормально крутиться будет и амперметр с клещами ток покажут он же открытым текстом всё рассказывает. Да,- я ВВ - ВЧ раскачиваю НЧ. А у других сём сделан по другому.

kau | Post:699938 - Date: 23.11.20(15:28)
Я вообще так понимаю, если у Валеры по Буденному, то смысл в усилении тока. В трансформаторе Буденного ток вторички при замыкании первого ключа составлял в районе 5 А, а после второго магнитного ключа доходил до 200 А. Может за счет укорочения длительности фронта импульса, может еще какой эффект.

kot-trydota | Post:700009 - Date: 23.11.20(18:33)
kau Пост: 699938 От 23.Nov.2020 (15:28)
Я вообще так понимаю, если у Валеры по Буденному, то смысл в усилении тока. В трансформаторе Буденного ток вторички при замыкании первого ключа составлял в районе 5 А, а после второго магнитного ключа доходил до 200 А. Может за счет укорочения длительности фронта импульса, может еще какой эффект.

Вот без всяких фантазий, то что взял Валерий из схемы Будённого, просто внимательно читайте...


Размер: 710.78 KB

kau | Post:700040 - Date: 23.11.20(20:02)

Вот без всяких фантазий, то что взял Валерий из схемы Будённого, просто внимательно читайте...


Ну так а в чем тогда фантазия????? Всё как в патенте Будённого. Суть та же. Можете ознакомиться и сравнить.

vity66 | Post:700061 - Date: 23.11.20(21:30)
А то что на фотке это Валера Писал?

kot-trydota | Post:700066 - Date: 23.11.20(21:43)
vity66 Пост: 700061 От 23.Nov.2020 (21:30)
А то что на фотке это Валера Писал?

Да


kot-trydota | Post:700071 - Date: 23.11.20(22:00)
kau Пост: 700040 От 23.Nov.2020 (20:02)

Вот без всяких фантазий, то что взял Валерий из схемы Будённого, просто внимательно читайте...


Ну так а в чем тогда фантазия????? Всё как в патенте Будённого. Суть та же. Можете ознакомиться и сравнить.


С патентом Буденного давно ознакомился, особой параллели с девайсом Валерия не вижу. Я сам являюсь обладателем сварочного по Будённову "Русич turbo 200A", разбирал, смотрел, вникал.

Валерий не использует трансформатор в классическом варианте, он использует его как дроссель. Первичка (он же дроссель) с конденсатором в параллель составляют КК по току. Он же чётко говорит "нужно сделать силовой КК и получить большой ток". И этот же КК он раскачивает ВВ/ВЧ геном + биф + транс.тока с преобразовательной цепочкой.
Нагрузка в цепи первички трансформатора. ИМХО

vity66 | Post:700079 - Date: 23.11.20(22:38)
https://dfiles.eu/files/vi3vmqrdd там есть видио (самое последнее видео.пояснения) там говориться что для того чтобы при импульсе колебания не затухали надо добавлять слабый сигнал близкий по частоте затухающим колебаниям и получается мощный сигнал значительно сильнее поданного.

bazarov | Post:700096 - Date: 23.11.20(23:09)
valeralap Пост: 699769 От 22.Nov.2020 (14:27)
Все мы и я в том числе стремимся погреться в лучах чужой славы

Поэтому вопрос. Сможешь ли ты просчитать какая мощность с твоей конструкцией уместится примерно в устройстве как на картинке?
image

Размер как у точечного потолочного светильника. По факту это и будет прибор такой же массогабаритной проекции.

ПС. Думаю что пермаллой ещё продают, тогда до 80Вт можно выгнать. На низкочастотном феррите 20-40Вт. А ты что скажешь?

_________________
Не хватит никакого здоровья, чтобы приспособиться к этому глубоко больному обществу(Кришна Мурти)/Горшки не Боги обжигают (многовековая классика)


valeralap | Post:700104 - Date: 24.11.20(04:03)
bazarov Пост: 700096 От 23.Nov.2020 (23:09)
valeralap Пост: 699769 От 22.Nov.2020 (14:27)
Все мы и я в том числе стремимся погреться в лучах чужой славы

Поэтому вопрос. Сможешь ли ты просчитать какая мощность с твоей конструкцией уместится примерно в устройстве как на картинке?
image

Размер как у точечного потолочного светильника. По факту это и будет прибор такой же массогабаритной проекции.

ПС. Думаю что пермаллой ещё продают, тогда до 80Вт можно выгнать. На низкочастотном феррите 20-40Вт. А ты что скажешь?


Реализация может быть и без наличия сердечника как такового в виде железа, пермаллоя или феррита. Если не ошибаюсь, то мощность растет квадратичной зависимостью от частоты. Для каждого материала сердечников будут свои ограничения, а без них?

_________________
Чтобы слушать Иисуса Христа, нужно быть, хотя бы его апостолом!


kau | Post:700113 - Date: 24.11.20(08:22)
kot-trydota Пост: 700071 От 23.Nov.2020 (22:00)
kau Пост: 700040 От 23.Nov.2020 (20:02)

Вот без всяких фантазий, то что взял Валерий из схемы Будённого, просто внимательно читайте...


Ну так а в чем тогда фантазия????? Всё как в патенте Будённого. Суть та же. Можете ознакомиться и сравнить.


С патентом Буденного давно ознакомился, особой параллели с девайсом Валерия не вижу. Я сам являюсь обладателем сварочного по Будённову "Русич turbo 200A", разбирал, смотрел, вникал.

Валерий не использует трансформатор в классическом варианте, он использует его как дроссель. Первичка (он же дроссель) с конденсатором в параллель составляют КК по току. Он же чётко говорит "нужно сделать силовой КК и получить большой ток". И этот же КК он раскачивает ВВ/ВЧ геном + биф + транс.тока с преобразовательной цепочкой.
Нагрузка в цепи первички трансформатора. ИМХО


Спасибо конечно, но для меня совершенно очевидно, что Валера не использует трансформатор по прямому назначению, ранее я об этом уже писал и даже более подробно. Повторюсь: конденсатор с одной обмоткой трансформатора представляют собой индуктивно-емкостной преобразователь на резонансной частоте 50 Гц. Суть в преобразовании источника напряжения в источник тока. Ток нагрузки не зависит от подключаемой нагрузки и пропорционален напряжению входному. Да можно подать на вход АМ модуляцию 50 герцовую, поскольку на резонансной частоте ИЕП является фильтром этой частоты, сам выделит нужную частоту, но что толку от этого СИГНАЛА?? Какую нагрузку вы к нему подключите? Какое будет потребление? Без усиления тока ничего не выйдет, поэтому и делаю отсылку к патенту Буденного (и вероятнее всего не к тому с которым вы знакомы). Да и у Русича не много общего со сварочником Буденного, наверное только трансформатор и остался. Долго и упорно спорить не планирую, начал собирать, будут положительные результаты - озвучу.

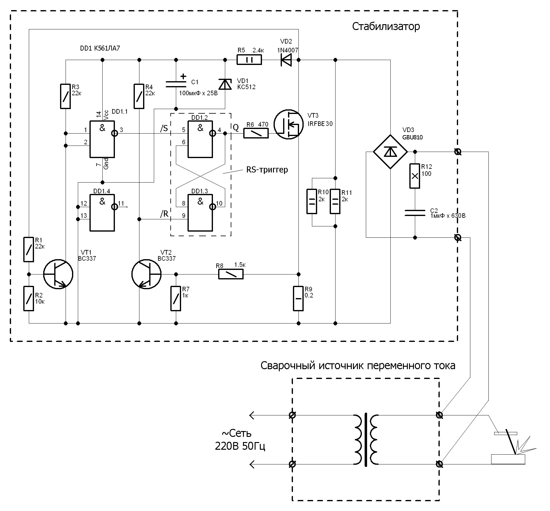
Vladimir37 | Post:700126 - Date: 24.11.20(11:11)
kau Пост: 699938 От 23.Nov.2020 (15:28)
Я вообще так понимаю, если у Валеры по Буденному, то смысл в усилении тока. В трансформаторе Буденного ток вторички при замыкании первого ключа составлял в районе 5 А, а после второго магнитного ключа доходил до 200 А. Может за счет укорочения длительности фронта импульса, может еще какой эффект.

Как получить токовый импульс для раскачки контура? Думаю что можно так как в этой схеме, отсюда:
[ссылка]
Если на вторичку стандартного трансформатора подключить вот этот стабилизатор, никакого эффекта не будет. Нужен Тр с большой индуктивностью рассеивания, но можно взять и стандартный Тр но включить Др последовательно вторичке. Конечно Др бифилярный даст больший эффект.


Размер: 213.71 KB

vity66 | Post:700128 - Date: 24.11.20(11:21)
Vladimir37 Пост: 700126 От 24.Nov.2020 (11:11)
kau Пост: 699938 От 23.Nov.2020 (15:28)
Я вообще так понимаю, если у Валеры по Буденному, то смысл в усилении тока. В трансформаторе Буденного ток вторички при замыкании первого ключа составлял в районе 5 А, а после второго магнитного ключа доходил до 200 А. Может за счет укорочения длительности фронта импульса, может еще какой эффект.

Как получить токовый импульс для раскачки контура? Думаю что можно так как в этой схеме отсюда:
[ссылка]
Схема интересная но в ней нет привязки токового импульса к максимуму 50гц и нет тока подмагничивания как в этом патенте [ссылка]

олег-джан | Post:700130 - Date: 24.11.20(11:23)
Привязка к максимуму есть...

_________________
Обьективная реальность-бред,вызванный недостатком алкоголя в крови...


Vladimir37 | Post:700157 - Date: 24.11.20(13:18)
vity66 Пост: 700128 От 24.Nov.2020 (11:21)
... Схема интересная но в ней нет привязки токового импульса к максимуму 50гц и нет тока подмагничивания как в этом патенте [ссылка]

Первый транзистор контролирует напряжение на вторичке и когда оно доходит почти до минимума, срабатывает VT3.
Получается что привязка к 50Гц есть но импульс возникает по минимуму напряжения. В той схеме что по ссылке из патента, там наоборот, по напряжению стабатывает тиристор но он же по первичке импульс генерирует. Процесс один но сделан на разных обмотках, как я понимаю. Тут нужно думать откуда возникнет больше энергии, почему уменьшатся потери от этих подкорачиваний обмоток. По логике одни потери только будут возникать? Сам процесс нужно понять. Например можно подумать. почему без стабилизатора дуги горят только электроды для переменного тока а со стабилизатором можно варить и электродами для постоянного тока. И самое главное влияет полярность подключения проводов к электроду. Ну как будто бы не переменка а постоянный ток. Есть еэектроды которые варят только при определенной полярности напряжения, например плюс на электроде, а когда минус на электрод подключить, гореть не будет. И вот со стабилизаторм эту полярность нужно соблюдать. Как думаете, почему?

bazarov | Post:700216 - Date: 24.11.20(23:23)
valeralap Пост: 700104 От 24.Nov.2020 (04:03)
Реализация может быть и без наличия сердечника как такового в виде железа, пермаллоя или феррита. Если не ошибаюсь, то мощность растет квадратичной зависимостью от частоты. Для каждого материала сердечников будут свои ограничения, а без них?

А как же промышленная частота? А вообще идея хорошая.... Сделать основную частоту как в 4G, тогда все увидят в СЕ "Аццкое Сатано", скажут что технология прислана рептилойдами и откажутся добровольно от СЕ 😀.

ПС. Тебя распнут.

_________________
Не хватит никакого здоровья, чтобы приспособиться к этому глубоко больному обществу(Кришна Мурти)/Горшки не Боги обжигают (многовековая классика)


bazarov | Post:700218 - Date: 24.11.20(23:29)
Stels Пост: 699291 От 19.Nov.2020 (09:21)
олег-джан Пост: 699276 От 19.Nov.2020 (08:38)
Нет....
В патенте отдельно насыщающийся транс и отдельно дроссель...

Да ладно!? А как же это? Вырезка из патента и газетки.

Видел над трансформатором урезанный немецкий крест? Это русские спёрли такой трансформатор у немеццких евреев.... Поэтому крес "купирован"....

ПС. Гистерезис изучи на досуге.... Точнее его виды...

_________________
Не хватит никакого здоровья, чтобы приспособиться к этому глубоко больному обществу(Кришна Мурти)/Горшки не Боги обжигают (многовековая классика)


vity66 | Post:700220 - Date: 24.11.20(23:51)
Vladimir37 Пост: 700157 От 24.Nov.2020 (13:18)
vity66 Пост: 700128 От 24.Nov.2020 (11:21)
... Схема интересная но в ней нет привязки токового импульса к максимуму 50гц и нет тока подмагничивания как в этом патенте [ссылка]

Первый транзистор контролирует напряжение на вторичке и когда оно доходит почти до минимума, срабатывает VT3.
Получается что привязка к 50Гц есть но импульс возникает по минимуму напряжения. В той схеме что по ссылке из патента, там наоборот, по напряжению стабатывает тиристор но он же по первичке импульс генерирует. Процесс один но сделан на разных обмотках, как я понимаю. Тут нужно думать откуда возникнет больше энергии, почему уменьшатся потери от этих подкорачиваний обмоток. По логике одни потери только будут возникать? Сам процесс нужно понять. Например можно подумать. почему без стабилизатора дуги горят только электроды для переменного тока а со стабилизатором можно варить и электродами для постоянного тока. И самое главное влияет полярность подключения проводов к электроду. Ну как будто бы не переменка а постоянный ток. Есть еэектроды которые варят только при определенной полярности напряжения, например плюс на электроде, а когда минус на электрод подключить, гореть не будет. И вот со стабилизаторм эту полярность нужно соблюдать. Как думаете, почему?
Подмагничивание в патенте помогает доменам развернуться в нужную сторону а корочение синусоиды в максимуме создает всплеск подобный эдс самоиндукции и нам больше нужно 1 о чем рассказывает Михаил в видио ссылку на которое я давал в недавних постах и патент и Валера недавно говорил - (Когда вилка вытаскивается схема вырабатывает привязку к частоте свободных колебаний контура, а она как оказалось не точно настроена. Настраивал на генераторе, а он немного врет.
Если все точно настроить, то будет просто запуск, даже плавность будет отсутствовать. (но красиво запускается)), что Валера называет привязкой к частоте свободных колебаний контура?

<] [ 1 | ... 64 | 65 | 66 | 67 | 68 | 69 | 70 | 71 | 72 | 73 | 74 | 75 | 76 | 77 | 78 | 79 | 80 | 81 | 82 | 83 | 84 | ... | 482 ] [>
У Вас нет прав отвечать в этой теме.
Форум - Электростатические генераторы - Электростатика - Бифилярная катушка Никола Тесла (valeralap) - Стр 74
🏠 Главная | 📚 Содержание | 💬 Форум | 📁 Файлы | 📩 Контакт