[ВХОД]
27.05.26(02:04)

mob.skif.biz

Альтернативная энергия. Оставь надежду, всяк сюда входящий...

🏠 Главная | 📚 Содержание | 💬 Форум | 📁 Файлы | 📩 Контакт
 
Резонансные генераторы
Магнитные генераторы
Механические центробежные (вихревые) генераторы
Электростатические генераторы
Водородные генераторы
Ветро- и гидро- и солнечные генераторы
Прочие идеи (разные)
О форуме
Транспорт
Оружие
Научные идеи, теории, предположения...
Экономия топлива
Коммерческие вопросы
Струйные технологии
Торсионные генераторы
Новые технологии
Барахолка
Патентный отдел
Конструкторское бюро
Нейтронная физика
Торнадо и смерчи
Гравитация и антигравитация
Сделай сам. Советы.
Медицина и здравоохранение

🖥️ | 🖨️

Форум - Прочие идеи (разные) - Схемотехника - Про детальки - Стр:27
<] [ 1 | ... 17 | 18 | 19 | 20 | 21 | 22 | 23 | 24 | 25 | 26 | 27 | 28 | 29 | 30 | 31 | 32 | 33 | 34 | 35 | 36 | 37 | ... | 66 ] [>
Модератор: dedivan
Первый пост темы: dedivan Post: #682422 От:08.07.2020 (22:26)
Тему нужно бы назвать почему у МСН ничего не получается, но мы и еще чего нибудь тут про детальки расскажем.
vasik | Post:691798 - Date: 13.09.20(18:13)
Все это конечно замечательно. С точки зрения науки очень интересно.
Но практическое применение требует необычных материалов или мощность получится малюсенькая.

Мне вот интересно как же вот это было сделано ?
Ссылка

Деда, что скажешь?


dedivan | Post:691801 - Date: 13.09.20(18:54)
Сказка- ложь, да в ней намек, добрым молодцам урок. АС Пушкин.
Намек правильный, обязательно должен быть триггерный эффект, или по научному положительная обратная связь.
Все остальное - реклама и завлекуха.
Ну еще кольцевой сердечник тоже реально может быть.
Еще насчет Тариэля тоже правильно- фокусник.
В принципе уже набирается довольно много правдивой информации.

Ну а остальное- чего ты хочешь от неграмотного пересказчика....

_________________
я плохого не посоветую


dedivan | Post:691802 - Date: 13.09.20(19:02)
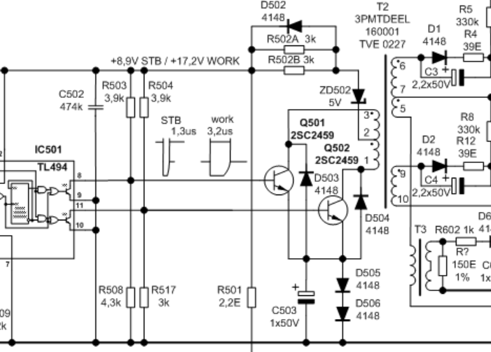
Для понимания фокусов магнитного поля давай посмотри на трансформатор раскачки обычного полумостового компового блока питания.
Два плеча на входе в исходном состоянии оба открыты. Ток ограничен резистором в питании. В плечах токи создают противоположные поля- в сердечнике поле ноль.

И вот при выключении одного из плеч на вторичке возникает выброс напряжения и тока, который нужен для быстрого открывания мощного транзистора моста.

Вопрос- откуда выброс, ведь поле в сердечнике было до этого ноль.


Размер: 115.83 KB

_________________
я плохого не посоветую


vasik | Post:691809 - Date: 13.09.20(19:50)
dedivan Пост: 691802 От 13.Sep.2020 (19:02)
Для понимания фокусов магнитного поля давай посмотри на трансформатор раскачки обычного полумостового компового блока питания.
Два плеча на входе в исходном состоянии оба открыты. Ток ограничен резистором в питании. В плечах токи создают противоположные поля- в сердечнике поле ноль.

И вот при выключении одного из плеч на вторичке возникает выброс напряжения и тока, который нужен для быстрого открывания мощного транзистора моста.

Вопрос- откуда выброс, ведь поле в сердечнике было до этого ноль.


Ха, зачем схему обрезал? было бы неплохо проверить что оба плеча открыты одновременно 😏

Согласен, магнитное поле интересно себя ведет, но противоположные поля отталкиваются и область сердечника где поле равно нулю очень маленькая.

Так что откуда выброс понятно.


Издалека | Post:691812 - Date: 13.09.20(20:29)
dedivan Пост: 691802 От 13.Sep.2020 (19:02)
Для понимания фокусов

Деда!
Зачем пионЭрам мозги засераешь?
Там ведь не про то . . .

vasik | Post:691817 - Date: 13.09.20(20:52)
Издалека Пост: 691812 От 13.Sep.2020 (20:29)
dedivan Пост: 691802 От 13.Sep.2020 (19:02)
Для понимания фокусов

Деда!
Зачем пионЭрам мозги засераешь?
Там ведь не про то . . .


Издалека, расскажи пионерам про что там ?

sbal | Post:691819 - Date: 13.09.20(20:59)
Издалека Пост: 691812 От 13.Sep.2020 (20:29)
dedivan Пост: 691802 От 13.Sep.2020 (19:02)
Для понимания фокусов

Деда!
Зачем пионЭрам мозги засераешь?
Там ведь не про то . . .
Тебе мама не говорила, что грубить старшим - харам?
Не мешай 😊

_________________
в пути...


dedivan | Post:691823 - Date: 13.09.20(21:23)
vasik Пост: 691809 От 13.Sep.2020 (19:50)

Согласен, магнитное поле интересно себя ведет, но противоположные поля отталкиваются и область сердечника где поле равно нулю очень маленькая.

Так что откуда выброс понятно.

Как это маленькое? Срочно бери старенький блок питания и смотри все внимательно как там это сделано и работает.
Только до 90-го года выпуска не бери. Там еще по старинке раскачивали каждое плечо транса по отдельности включали, в принципе сама ТЛка 494 под это сделана была. Патент на одновременное включение позже появился.
А мы еще в 70х годах так мощные импульсы получали, но это военная тайна была.
Сердечник весь находится в нуле поля целиком, пока оба ключа включены.
Тут был как то разговор, что поля не складываются и не вычитаются, а существуют сами по себе. Это вот как раз наглядный пример.
Вообще создать поле в сердечнике с нуля- нужно время, и иногда немалое. А вот выключение одного из противоположных полей происходит мгновенно и в сердечнике сразу появляется большое поле. И импульс ЭДС с фронтами лучше чем от прямой обычной раскачки.

Этот момент нужно обязательно хорошенько раскурить, потому как поле от магнита и от катушки одновременно в одном сердечнике по этим же законам работают.



_________________
я плохого не посоветую


zimnyaya | Post:691828 - Date: 13.09.20(21:55)
Для понимания фокусов магнитного поля давай посмотри на трансформатор раскачки обычного полумостового компового блока питания.
Два плеча на входе в исходном состоянии оба открыты. Ток ограничен резистором в питании. В плечах токи создают противоположные поля- в сердечнике поле ноль.


Деда!
Зачем пионЭрам мозги засераешь?
Там ведь не про то . . .

Ха, зачем схему обрезал? было бы неплохо проверить что оба плеча открыты одновременно

Как это маленькое? Срочно бери старенький блок питания и смотри все внимательно как там это сделано и работает.
Только до 90-го года выпуска не бери. Там еще по старинке раскачивали каждое плечо транса по отдельности включали, в принципе сама ТЛка 494 под это сделана была. Патент на одновременное включение позже появился.

Хахаха. Сейчас он вам докажет, что черное это белое 😬
Нанотехнологичные ТЛ-ки это только начало!

*Достает попкорн*

Где еще такой треш увидишь, как не на СКИФе..



_________________
Желудь-теоретик знает, как вырасти в дуб (c) Кнышев


vasik | Post:691831 - Date: 13.09.20(22:11)
dedivan Пост: 691823 От 13.Sep.2020 (21:23)
vasik Пост: 691809 От 13.Sep.2020 (19:50)

Согласен, магнитное поле интересно себя ведет, но противоположные поля отталкиваются и область сердечника где поле равно нулю очень маленькая.

Так что откуда выброс понятно.

Как это маленькое? Срочно бери старенький блок питания и смотри все внимательно как там это сделано и работает.
Только до 90-го года выпуска не бери. Там еще по старинке раскачивали каждое плечо транса по отдельности включали, в принципе сама ТЛка 494 под это сделана была. Патент на одновременное включение позже появился.
А мы еще в 70х годах так мощные импульсы получали, но это военная тайна была.
Сердечник весь находится в нуле поля целиком, пока оба ключа включены.
Тут был как то разговор, что поля не складываются и не вычитаются, а существуют сами по себе. Это вот как раз наглядный пример.
Вообще создать поле в сердечнике с нуля- нужно время, и иногда немалое. А вот выключение одного из противоположных полей происходит мгновенно и в сердечнике сразу появляется большое поле. И импульс ЭДС с фронтами лучше чем от прямой обычной раскачки.

Этот момент нужно обязательно хорошенько раскурить, потому как поле от магнита и от катушки одновременно в одном сердечнике по этим же законам работают.


Встречные катушки можно намотать по разному. Если намотать две рядом ну или на разных кернах сердечника, то поле будет примерно как на картинке. Получается что у нас как бы два не замкнутых сердечника и соответственно низкая индуктивность и ток быстро растет. Ноль будет в серединке между катушками.

Если намотать катушки "в два провода" то получается что каждая пара витков будет иметь противоположные поля и "отталкиваться". Можно сказать что похоже на ежика, но все равно поле не ноль.

Если намотать в два слоя то поля будут "выпирать" по краям катушек.

Наверное два последних варианта не очень интересные поэтому я и написал про первый.

Как по военному надо мотать ? 😀

PS Кажется что "мгновенно" потому что одна половинка сердечника уже намагничена по полю.



Размер: 116.27 KB

dedivan | Post:691838 - Date: 13.09.20(23:11)
vasik Пост: 691831 От 13.Sep.2020 (22:11)

Встречные катушки можно намотать по разному.

Так я тебе и говорю- бери старый блок. Смотри как работает, разбирай, разматывай...
В два провода обычно у них намотано.
Хотя для варианта с магнитом это роли не играет.

_________________
я плохого не посоветую


dedivan | Post:691839 - Date: 13.09.20(23:16)
vasik Пост: 691831 От 13.Sep.2020 (22:11)
Можно сказать что похоже на ежика, но все равно поле не ноль.



Ты похоже тему про мерности не читал.
МП находится не в нашей 3Д мерности, у него свое пространство и то, что у нас находится в одной точке- там в разных местах той мерности и не пересекается.
Как например 1 вольт и 100 вольт- могут быть в одной точке у нас а в пространстве электрическом это разные точки по определению.
Примерно как на графике или на экране ослика.

.

_________________
я плохого не посоветую


vasik | Post:691861 - Date: 14.09.20(08:03)
zimnyaya Пост: 691828 От 13.Sep.2020 (21:55)
Для понимания фокусов магнитного поля давай посмотри на трансформатор раскачки обычного полумостового компового блока питания.
Два плеча на входе в исходном состоянии оба открыты. Ток ограничен резистором в питании. В плечах токи создают противоположные поля- в сердечнике поле ноль.


Деда!
Зачем пионЭрам мозги засераешь?
Там ведь не про то . . .

Ха, зачем схему обрезал? было бы неплохо проверить что оба плеча открыты одновременно

Как это маленькое? Срочно бери старенький блок питания и смотри все внимательно как там это сделано и работает.
Только до 90-го года выпуска не бери. Там еще по старинке раскачивали каждое плечо транса по отдельности включали, в принципе сама ТЛка 494 под это сделана была. Патент на одновременное включение позже появился.

Хахаха. Сейчас он вам докажет, что черное это белое 😬
Нанотехнологичные ТЛ-ки это только начало!

*Достает попкорн*

Где еще такой треш увидишь, как не на СКИФе..


Попкорн не понадобился, пионер был послан 😎


СНК | Post:692115 - Date: 15.09.20(21:38)
https://www.ti.com/store/ti/en/p/product/?p=PWRSUPPLYBOOK
Вот эта книга содержит в себе материалы SEM-900?

_________________
Автор благодарит алфавит за любезно предоставленные буквы.(с)


dedivan | Post:692546 - Date: 19.09.20(17:24)
Похоже очень перспективные преобразователи тепла в электричество придумали.
[ссылка]

_________________
я плохого не посоветую


Syava | Post:692559 - Date: 19.09.20(21:20)
dedivan Пост: 692546 От 19.Sep.2020 (17:24)
Похоже очень перспективные преобразователи тепла в электричество придумали.
[ссылка]

Может совместили топливную ячейку с модулем Пельтье ?
Говорят что используют водный электролит, про расход "электролита" молчат .

inkan | Post:692817 - Date: 21.09.20(12:57)
Вставлю в копилку по поводу ферритовых устройств (может для кого-то это и очевидные факты из учебника, но я их понял далеко не сразу):
1. Любые дефекты ферритового сердечника (сколы, трещинки, вышлифовки и т. д.)
приводят к изменению формы кривой тока через дроссель на этом феррите.
Он менее резко входит в насыщение - практически прямоугольный перелом
сглаживается, это приводит к возрастанию потерь.
2. Толстые КЗ-бандажи (толщина по меди как минимум - сечение сердечника) действуют
как индуктивность для магнитного потока (не электрического тока). По-видимому, магнитное сопротивление тоже комплексная величина. Что такое емкость для магнитного потока - не знаю, возможно феррит с остаточной намагниченностью
(вроде магнитофонной ленты).

олег-джан | Post:692822 - Date: 21.09.20(13:29)
А ты релюшки никогда не видел со временем срабатывания несколько секунд?
Ну, или, хоть любое реле переменного тока...или пускатель?

_________________
Обьективная реальность-бред,вызванный недостатком алкоголя в крови...


inkan | Post:692840 - Date: 21.09.20(15:00)
Как действуют кз-бандажи на контакторах и реле с задержкой понятно, а вот их действие на микросекундных импульсах и особенно на ортогональных сердечниках нигде не описано и вообще предполагается что кому это нужно смогут выполнить достаточно сложный расчет самостоятельно.

олег-джан | Post:692844 - Date: 21.09.20(15:13)
А ты попробуй букварик по расчетам релющек найти..не помню уже точно, как назывался....
Там все есть....
По релюшкам тоже целая наука была....

А еще....лет много тому была работка в сети интересная...но там и менно не слошной экран прямо на кольцо ферритовое, а разрезной по грани....я и сам забыл про это...надо поискать....

_________________
Обьективная реальность-бред,вызванный недостатком алкоголя в крови...


dedivan | Post:692882 - Date: 21.09.20(18:06)
inkan Пост: 692817 От 21.Sep.2020 (12:57)

1. Любые дефекты ферритового сердечника (сколы, трещинки, вышлифовки и т. д.)
приводят к изменению формы кривой тока через дроссель на этом феррите.
Он менее резко входит в насыщение - практически прямоугольный перелом
сглаживается, это приводит к возрастанию потерь.

Да, это особенно заметно на старых советских ферритах- серых, крупнозернистых, более крупные фракции порошка, меньше давление формовки... а где взять больше- сальники прессов текут. Более мелкая фракция порошка- цвет темнее но требует больше давления при формовке.
Разница в потерях на таких ферритах достигает трех раз.

_________________
я плохого не посоветую


inkan | Post:692937 - Date: 22.09.20(09:57)
Еще по поводу ферритов открытием для меня было, что они чувствительны
к морозу, у перемороженных несколько раз ферритов те же признаки что и у дефектных. Причем ухудшается даже внешний вид - появляется как бы расферриченная
фракция типа крупных кристаллов на поверхности, выбоины, бугры, выкрашивание.
Кривая тока также становится более плавной. Умные книжки пишут что причина в доокислении марганца и процесс необратим.

dedivan | Post:692945 - Date: 22.09.20(10:54)
Спасибо,интересно.

_________________
я плохого не посоветую


Forex | Post:694027 - Date: 01.10.20(02:24)
dedivan Пост: 692945 От 22.Sep.2020 (10:54)
Спасибо,интересно.

Как там с фулеренами? Вроде уже какое-то время прошло, чтобы проявились какие-нибудь результаты. Или побочные эффекты.
Можно инкогнито.

sbal | Post:694029 - Date: 01.10.20(02:32)
В профильной ветке.

_________________
в пути...


<] [ 1 | ... 17 | 18 | 19 | 20 | 21 | 22 | 23 | 24 | 25 | 26 | 27 | 28 | 29 | 30 | 31 | 32 | 33 | 34 | 35 | 36 | 37 | ... | 66 ] [>
У Вас нет прав отвечать в этой теме.
Форум - Прочие идеи (разные) - Схемотехника - Про детальки - Стр 27
🏠 Главная | 📚 Содержание | 💬 Форум | 📁 Файлы | 📩 Контакт