[ВХОД]

27.03.26(03:55)

mob.skif.biz

Альтернативная энергия. Оставь надежду, всяк сюда входящий...

🏠 Главная | 📚 Содержание | 💬 Форум | 📁 Файлы | 📩 Контакт

🖥️ | 🖨️

Форум - Прочие идеи (разные) - Схемотехника - Источник высокого напряжения - Стр:30
<] [ 1 | ... 20 | 21 | 22 | 23 | 24 | 25 | 26 | 27 | 28 | 29 | 30 | 31 | 32 | 33 | 34 | 35 | 36 | 37 | 38 | 39 | 40 | ... | 47 ] [>
Модератор: MSN
Первый пост темы: MSN Post: #677942 От:09.06.2020 (10:25)
Накопилось немало идей в том числе по тесластроению и другим интересным искрениям и для воплощения их в жизнь, стало ясно, в хозяйстве просто необходим источник высокого напряжения. Универсального и готового, по вменяемым ценам я не нашел, поэтому решил создавать самому. Чтобы в процессе создания такого источника не пропадали ценные идеи, мысли и схемотехнические решения написанные во флудилке, решил завести такую, вне всякого сомнения полезную многим тему. Тем более поиск на просторах интернета, дал не очень-то большой выбор воплощенных конструкций, а готовые изделия стоили бессовестно дорого. Ну оно и понятно, такие источники - не ширпотреб и делаются как правило на заказ, штучно, поэтому и стоят дорого.
Создания источника нужно начинать с написания ТЗ. Мысль такая: каждый решивший изготовить такой источник ВН, для себя ТЗ будет задавать самостоятельно, сообразно своим требованиям и бюджету и сможет использовать идеи и готовые части схем публикующихся схем.

Итак, мои основные требования таковы(еще будут шлифоваться в процессе):
1. Источник ВВ должен быть напряжением (25-50)кВ;
2. Ток отдаваемый источником (10-50)мА;
3. Источник должен иметь регулировку напряжения и ограничение по току.
4. Измерительные приборы на борту (киловольтметр и миллиамперметр);

Статья которая подвигла меня на изготовление такого лабораторного источника находится здесь.

Куча ссылок, которые я накопал в интернете интересуясь темой, возможно кому-то они пригодятся и устройства подойдут без переделки:

Самый простой высоковольтный генератор на базе старого телевизора
Простое устройство получения высокого напряжения
Генератор высокого напряжения из строчника на транзисторе
Стабильный источник высокого напряжения для питания ФЭУ
Схема высоковольтного преобразователя (вход 12В, вых - 700В)
Высоковольтный блок питания
Блок питания для люстры "Чижевского"
Варианты блока питания “Люстры Чижевского”
Мощные высоковольтные ИП статья в 4-х частях; Ланцов_Владимиров
Высоковольтные генераторы напряжения с емкостными накопителями энергии
Высоковольтный ИП микрофокусной Рентгеновской установки

Было бы хорошо, "накрутить" Скиф так, чтобы первая тема оставалась модерируемой постоянно. Очень удобно добавлять полезные ссылки именно в первую тему.
Издалека | Post:681200 - Date: 30.06.20(22:04)
dedivan Пост: 681199 От 30.Jun.2020 (21:28)
Снабберы это уже на следующий год.
Ещё пол ведра?


dedivan | Post:681201 - Date: 30.06.20(22:05)
Так я же сразу сказал- целое ведро должно быть.

_________________
я плохого не посоветую



MSN | Post:681202 - Date: 30.06.20(22:28)
Издалека Пост: 681197 От 30.Jun.2020 (21:13)
Хочешь адын умный мысл скажу?
У тебя нужно полевик от перенапруги защитить и много энергии не отбирать?
Правилно? Полевик на 1500?
Ну тогда берош цепочку стабилитронов на 1400В и последовательно 1к резюк.
Посоединяш это к кондёру 0,15-0,47 и через диод к стоку.
Получаешь снаб, который до 1400 не работает никак.
А после 1400 - это 1к.
Работает.


Было, все равно что греть, что транзистор, что снабы. В транзисторе защитный диод тоже открывается только начиная с 1500В, он там тоже Зенера. Неинтересно. вот они, но они рассчитаны на СЛУЧАЙНОЕ перенапряжение, а не на штатное, постоянное и ежедневное.
КЕ`шки

Снабы это костыли, вопрос нужно решать кардинально, или вообще не решать 😎
df5a9a.pdf
Размер: 137.06 KB

_________________
Говорите говорите, я всегда зеваю когда мне интересно. 99,9% всех СЕ устройств, - от неправильных измерений



MSN | Post:681203 - Date: 30.06.20(22:37)
dedivan Пост: 681201 От 30.Jun.2020 (22:05)
Так я же сразу сказал- целое ведро должно быть.


А хрен вы угадали, насчет ведра.
Даже если я решу вопрос с полевиком, и выбросом, а это решаемо. Все равно ток на выходе я поднять до своих требуемых 10мА, так чтобы не было серьезной просадки напряжения для штатного включения я не смогу, а что-то мотать сбоку и колхозить, не хочу, ленивый я.
Поэтому на теме ТДКСа я ставлю крест. Кто хочет - вперед. Но что-то мне подсказывает, что желающих сильно нету.
Тут, так понимаю идет борьба между зубрами от электроники за то, кто даст самый ценный совет 😎

_________________
Говорите говорите, я всегда зеваю когда мне интересно. 99,9% всех СЕ устройств, - от неправильных измерений



MSN | Post:681205 - Date: 30.06.20(22:45)
dedivan Пост: 681199 От 30.Jun.2020 (21:28)
Издалека Пост: 681197 От 30.Jun.2020 (21:13)
Хочешь адын умный мысл скажу?

Отстань. он все равно не понимает почему у него только 30вт .
Снабберы это уже на следующий год.


Деду
Ну расскажи умный мне дураку, почему при штатном включении 140В 0,5А у меня на выходе только 30Вт, и сколько там по твоему должно быть 🤢🤢🤢

P.S. при своих потребяемых 70Вт он был уже заметно теплый, это так к слову, вдруг ты забыл про выделение тепла на сопротивлении обмоток 🤢🤢🤢

_________________
Говорите говорите, я всегда зеваю когда мне интересно. 99,9% всех СЕ устройств, - от неправильных измерений



Издалека | Post:681206 - Date: 30.06.20(23:12)
MSN Пост: 681203 От 30.Jun.2020 (22:37)
Поэтому на теме ТДКСа я ставлю крест.
Это сразу предлагалось.
Но цель - ведро.
Но своё . . .
Тут с самого начала я писАл и советовал как и что делать.
На собственном опыте основано - я этих самых разных ВВ БП понастроил туеву хучу.
На как всегда русский вариант - на скамейке в парке лавочка и на ней бумажка - "Свежая краска!"
Но надо обязательно подойти и попробовать своим пальцем. . .


dedivan | Post:681207 - Date: 30.06.20(23:24)
MSN Пост: 681205 От 30.Jun.2020 (22:45)
при штатном включении 140В 0,5А у меня на выходе только 30Вт,

Так я тебе и сказал- все правильно. На 400 вт нужно по другому включать.
В учебниках написано как. страниц 300 как что для чего и почему.
Коротенько.

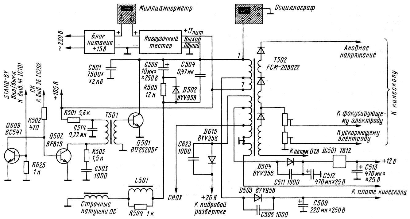
ЗЫ. Если глянешь на схему строчной развертки то снаббера там не увидишь. Это уже на третий год.

_________________
я плохого не посоветую



MSN | Post:681209 - Date: 30.06.20(23:30)
dedivan Пост: 681207 От 30.Jun.2020 (23:24)
MSN Пост: 681205 От 30.Jun.2020 (22:45)
при штатном включении 140В 0,5А у меня на выходе только 30Вт,

Так я тебе и сказал- все правильно. На 400 вт нужно по другому включать.
В учебниках написано как. страниц 300 как что для чего и почему.
Коротенько.

ЗЫ. Если глянешь на схему строчной развертки то снаббера там не увидишь. Это уже на третий год.


Ага, как обычно ла-ла-ла
прочитай книжку и получи 400вт из ТДКС`а, на какое время Дедушка на 30 секунд, потому что потом расплавится ? 🤢🤢🤢

Удивительный ты сказочник 🤢

_________________
Говорите говорите, я всегда зеваю когда мне интересно. 99,9% всех СЕ устройств, - от неправильных измерений



MSN | Post:681210 - Date: 30.06.20(23:31)
Ну точно, списслисты сюда ходят давать ценные советы и меряться писюнами🤢🤢🤢

_________________
Говорите говорите, я всегда зеваю когда мне интересно. 99,9% всех СЕ устройств, - от неправильных измерений



dedivan | Post:681211 - Date: 30.06.20(23:34)
Издалека Пост: 681206 От 30.Jun.2020 (23:12)

Но надо обязательно подойти и попробовать своим пальцем. . .

Это обязательно. Обязательно попробуй- вторичка ТДКС и диоды нормально выдают 50 ма и не кашляют.

_________________
я плохого не посоветую



sbal | Post:681212 - Date: 30.06.20(23:36)
Эх, вспомнил Лази...

_________________
в пути...



dedivan | Post:681214 - Date: 30.06.20(23:37)
MSN Пост: 681210 От 30.Jun.2020 (23:31)
списслисты сюда ходят давать ценные советы

Да, у нас ценные а у тебя платные.
Могем и тебе платный совет дать.

_________________
я плохого не посоветую



Forex | Post:681217 - Date: 30.06.20(23:48)
Лузеры вы все короче.. 😭


MSN | Post:681220 - Date: 01.07.20(00:20)
dedivan Пост: 681211 От 30.Jun.2020 (23:34)
Издалека Пост: 681206 От 30.Jun.2020 (23:12)

Но надо обязательно подойти и попробовать своим пальцем. . .

Это обязательно. Обязательно попробуй- вторичка ТДКС и диоды нормально выдают 50 ма и не кашляют.


Кроме 50мА выдай еще 30кВ (1500Вт)
Если не закашляешь, 100% - списслист.
А так это все трындежь по типу 1л на 100км. 🤢🤢🤢

_________________
Говорите говорите, я всегда зеваю когда мне интересно. 99,9% всех СЕ устройств, - от неправильных измерений



Издалека | Post:681230 - Date: 01.07.20(11:55)
Прямо облом!
Вчера написал целый трактат, а Скиф грохнулся и всё пропало . . .
Коротко так
1. Дед тут конечно в пролёте с 50 ма - наверно при КЗ. Габаритная там ватт 50.
50 ма на 50 кв у меня был на 6ти 90мм сердечниках звездой поставленных.
2. Все преобразователи с регулировкой длительности импульса требуют интегрирования по выходу и, соответственно, обратной связи с ВВ стороны. У них появляются времена, когда первичка не подключена к источнику и неопределённость в нагрузке. Ну и всякие снаберы, высоковольтные делители и другие танцы с бубном
3. Реально работающая схема - 50% скважность духтактная - выходное чётко связано в напряжением питания/обмотки, выходной ток идёт постоянно, выбросов практически нет, интегрирование не нужно, низкоомный прогнозируемый выход.
4. На выходе умножитель - при этом мы снижаем требуемое напряжение на вторичке и её ёмкость/индуктивность и требования к изоляции. При этом можно резко повысить рабочую частоту и выходную мощность.
5. Выходное регулируем питанием нашего моста при 50% скважности.
Грубо говоря это эквивалент старого дубового варианта - ЛАТР - повышающий трансформатор - выпрямитель.
Никаких выбросов и выходное замеряем на низкой стороне.
Всё остальное - это для заполнения ведра кружковцами . . .



dedivan | Post:681231 - Date: 01.07.20(12:14)
Издалека Пост: 681230 От 01.Jul.2020 (11:55)

1. Дед тут конечно в пролёте.... Габаритная там ватт 50.


Это ты не деду. это начинающему пионЭру расскажи что такое габаритная мощность. чем она определяется.
Я гляжу ты тоже похоже схемку строчника не понимаешь.



Размер: 69.08 KB

_________________
я плохого не посоветую



Издалека | Post:681233 - Date: 01.07.20(12:33)
dedivan Пост: 681231 От 01.Jul.2020 (12:14)
Я гляжу ты тоже похоже схемку строчника не понимаешь.
Ну куда уж мне до Ленина . . .


dedivan | Post:681236 - Date: 01.07.20(12:42)
Ну так и Ленин с азов начинал. Тыкал пальчиком в картинку и спрашивал- это чего, а это чего...


Размер: 53.37 KB

_________________
я плохого не посоветую



MSN | Post:681237 - Date: 01.07.20(12:46)
Издалека Пост: 681230 От 01.Jul.2020 (11:55)
Прямо облом!
Вчера написал целый трактат, а Скиф грохнулся и всё пропало . . .
Коротко так
1. Дед тут конечно в пролёте с 50 ма - наверно при КЗ. Габаритная там ватт 50.
50 ма на 50 кв у меня был на 6ти 90мм сердечниках звездой поставленных.
2. Все преобразователи с регулировкой длительности импульса требуют интегрирования по выходу и, соответственно, обратной связи с ВВ стороны. У них появляются времена, когда первичка не подключена к источнику и неопределённость в нагрузке. Ну и всякие снаберы, высоковольтные делители и другие танцы с бубном
3. Реально работающая схема - 50% скважность духтактная - выходное чётко связано в напряжением питания/обмотки, выходной ток идёт постоянно, выбросов практически нет, интегрирование не нужно, низкоомный прогнозируемый выход.
4. На выходе умножитель - при этом мы снижаем требуемое напряжение на вторичке и её ёмкость/индуктивность и требования к изоляции. При этом можно резко повысить рабочую частоту и выходную мощность.
5. Выходное регулируем питанием нашего моста при 50% скважности.
Грубо говоря это эквивалент старого дубового варианта - ЛАТР - повышающий трансформатор - выпрямитель.
Никаких выбросов и выходное замеряем на низкой стороне.
Всё остальное - это для заполнения ведра кружковцами . . .



По Деду уже все сказал выше, это он ляпнул не подумав, как обычно. Сейчас ему или съзжать, или держать марку, что есть такой хитрый метод который спислисты знают, а пионэры нет и за деньги он его может подсказать. Пусть соберет 50мА - 30кВ на ТДКС` я ему сам денег заплачу, но что-то мне подсказывает что "...а в ответ тишина..."
Ну да бог с ним.

ПО ТДКС` вроде все сказано, когда придут транзюки, настрою и выложу окончательную схему, может кому то она и понадобится. Решение есть там простое и красивое, с минимальными потерями на тепло, потом выложу и жечься там ничего не будет.

Со всеми остальными пунктами согласен, даже спорить не буду.
Однако п4. буду организовывать по другому:
Один строчник - один источник, без никаких умножителей, только двухполупериодное выпрямление и минимально необходимый фильтрующий конденсатор. Строчник выдает на вторичке до 10кВ, на штатной обмотке и изоляция её рассчитана на двукратное превышение этого напряжения. Ток легко выдаст (10-50мА); вторичка у ТВС намотана проводом 0,14мм сечение 0,015мм2 свои 50мА даст при плотности тока 3,3А/мм2 это нормально, будет чуть теплый;
Каждый строчник должен иметь свой выпрямитель и свой сглаживающий конденсатор, что тоже понижает требования к Uмах диодов и кондеров уровнем 10кВ, далее методом последовательного сложения источников, кому три (30кВ), кому нужно четыре (40кВ), а кому пять(50кВ)
Перематывать буду ТОЛЬКО первичку под напряжение первичного источника питания, по моим расчетам от сети (312В) Ктр должен получаться что-то около 32, вторичку трогать не буду, поэтому пока занят поиском строчников с ОТДЕЛЬНОЙ заводской вторичкой.

_________________
Говорите говорите, я всегда зеваю когда мне интересно. 99,9% всех СЕ устройств, - от неправильных измерений



dedivan | Post:681239 - Date: 01.07.20(13:21)
MSN Пост: 681237 От 01.Jul.2020 (12:46)
это он ляпнул не подумав, как обычно.

Это ты, как всегда, поторопился ляпнуть.
Вон наш друг задумался- а нет ли на картинке чего то с габаритной мощностью больше киловатта? Подождал бы ответа старших.

_________________
я плохого не посоветую



dedivan | Post:681240 - Date: 01.07.20(13:28)
MSN Пост: 681237 От 01.Jul.2020 (12:46)
далее методом последовательного сложения источников, кому три (30кВ), кому нужно четыре...

кому куклу полосатую....
Ты нижний конец вторички ТДКС видел? Какое напряжение можно на него подать?

_________________
я плохого не посоветую



MSN | Post:681241 - Date: 01.07.20(13:30)
dedivan Пост: 681239 От 01.Jul.2020 (13:21)
MSN Пост: 681237 От 01.Jul.2020 (12:46)
это он ляпнул не подумав, как обычно.

Это ты, как всегда, поторопился ляпнуть.
Вон наш друг задумался- а нет ли на картинке чего то с габаритной мощностью больше киловатта? Подождал бы ответа старших.


Ты сделай, рассказывать можно много чего, уши есть свободные, а бумага все стерпит.

_________________
Говорите говорите, я всегда зеваю когда мне интересно. 99,9% всех СЕ устройств, - от неправильных измерений



MSN | Post:681242 - Date: 01.07.20(13:34)
dedivan Пост: 681240 От 01.Jul.2020 (13:28)
MSN Пост: 681237 От 01.Jul.2020 (12:46)
далее методом последовательного сложения источников, кому три (30кВ), кому нужно четыре...

кому куклу полосатую....
Ты нижний конец вторички ТДКС видел? Какое напряжение можно на него подать?


А при чем тут нижний конец ТДКС`а ?? О ТДКС` речь в этом посте не идет ВООБЩЕ. Читай нормально а не по диагонали, а свои фантазии не нужно проецировать сюда.
Там для хфантазеров есть в конце приписка:
поэтому пока занят поиском строчников с ОТДЕЛЬНОЙ заводской вторичкой.

_________________
Говорите говорите, я всегда зеваю когда мне интересно. 99,9% всех СЕ устройств, - от неправильных измерений



dedivan | Post:681244 - Date: 01.07.20(13:41)
MSN Пост: 681242 От 01.Jul.2020 (13:34)
поэтому пока занят поиском строчников с ОТДЕЛЬНОЙ заводской вторичкой.

Пусть с отдельной. Как конструктивно у них выполнен нижний вывод?
Сколько на него можно подать напряжение?

_________________
я плохого не посоветую



MSN | Post:681251 - Date: 01.07.20(14:01)
dedivan Пост: 681244 От 01.Jul.2020 (13:41)
MSN Пост: 681242 От 01.Jul.2020 (13:34)
поэтому пока занят поиском строчников с ОТДЕЛЬНОЙ заводской вторичкой.

Пусть с отдельной. Как конструктивно у них выполнен нижний вывод?
Сколько на него можно подать напряжение?


столько же сколько и на верхний, читай правильные книжки, а свои хфантазии оставь для других веток, где ты всегда найдешь свободные уши.

Трансформаторы бытовой радиоэлектронной аппаратуры-
Справочник Сидоров И.Н., Скорняков С.В


начинай с 276 стр. и вдумчиво продвигайся вниз. Результат доложишь.

_________________
Говорите говорите, я всегда зеваю когда мне интересно. 99,9% всех СЕ устройств, - от неправильных измерений



<] [ 1 | ... 20 | 21 | 22 | 23 | 24 | 25 | 26 | 27 | 28 | 29 | 30 | 31 | 32 | 33 | 34 | 35 | 36 | 37 | 38 | 39 | 40 | ... | 47 ] [>
У Вас нет прав отвечать в этой теме.
Форум - Прочие идеи (разные) - Схемотехника - Источник высокого напряжения - Стр 30
🏠 Главная | 📚 Содержание | 💬 Форум | 📁 Файлы | 📩 Контакт