[ВХОД]
11.04.26(07:05)

mob.skif.biz

Альтернативная энергия. Оставь надежду, всяк сюда входящий...

🏠 Главная | 📚 Содержание | 💬 Форум | 📁 Файлы | 📩 Контакт
 
Резонансные генераторы
Магнитные генераторы
Механические центробежные (вихревые) генераторы
Электростатические генераторы
Водородные генераторы
Ветро- и гидро- и солнечные генераторы
Прочие идеи (разные)
О форуме
Транспорт
Оружие
Научные идеи, теории, предположения...
Экономия топлива
Коммерческие вопросы
Струйные технологии
Торсионные генераторы
Новые технологии
Барахолка
Патентный отдел
Конструкторское бюро
Нейтронная физика
Торнадо и смерчи
Гравитация и антигравитация
Сделай сам. Советы.
Медицина и здравоохранение

🖥️ | 🖨️

Форум - Прочие идеи (разные) - Схемотехника - Источник высокого напряжения - Стр:13
<] [ 1 | ... 3 | 4 | 5 | 6 | 7 | 8 | 9 | 10 | 11 | 12 | 13 | 14 | 15 | 16 | 17 | 18 | 19 | 20 | 21 | 22 | 23 | ... | 47 ] [>
Модератор: MSN
Первый пост темы: MSN Post: #677942 От:09.06.2020 (10:25)
Накопилось немало идей в том числе по тесластроению и другим интересным искрениям и для воплощения их в жизнь, стало ясно, в хозяйстве просто необходим источник высокого напряжения. Универсального и готового, по вменяемым ценам я не нашел, поэтому решил создавать самому. Чтобы в процессе создания такого источника не пропадали ценные идеи, мысли и схемотехнические решения написанные во флудилке, решил завести такую, вне всякого сомнения полезную многим тему. Тем более поиск на просторах интернета, дал не очень-то большой выбор воплощенных конструкций, а готовые изделия стоили бессовестно дорого. Ну оно и понятно, такие источники - не ширпотреб и делаются как правило на заказ, штучно, поэтому и стоят дорого.
Создания источника нужно начинать с написания ТЗ. Мысль такая: каждый решивший изготовить такой источник ВН, для себя ТЗ будет задавать самостоятельно, сообразно своим требованиям и бюджету и сможет использовать идеи и готовые части схем публикующихся схем.

Итак, мои основные требования таковы(еще будут шлифоваться в процессе):
1. Источник ВВ должен быть напряжением (25-50)кВ;
2. Ток отдаваемый источником (10-50)мА;
3. Источник должен иметь регулировку напряжения и ограничение по току.
4. Измерительные приборы на борту (киловольтметр и миллиамперметр);

Статья которая подвигла меня на изготовление такого лабораторного источника находится здесь.

Куча ссылок, которые я накопал в интернете интересуясь темой, возможно кому-то они пригодятся и устройства подойдут без переделки:

Самый простой высоковольтный генератор на базе старого телевизора
Простое устройство получения высокого напряжения
Генератор высокого напряжения из строчника на транзисторе
Стабильный источник высокого напряжения для питания ФЭУ
Схема высоковольтного преобразователя (вход 12В, вых - 700В)
Высоковольтный блок питания
Блок питания для люстры "Чижевского"
Варианты блока питания “Люстры Чижевского”
Мощные высоковольтные ИП статья в 4-х частях; Ланцов_Владимиров
Высоковольтные генераторы напряжения с емкостными накопителями энергии
Высоковольтный ИП микрофокусной Рентгеновской установки

Было бы хорошо, "накрутить" Скиф так, чтобы первая тема оставалась модерируемой постоянно. Очень удобно добавлять полезные ссылки именно в первую тему.
detector | Post:679164 - Date: 18.06.20(15:49)
МСН, есть у меня вот такой блок [ссылка] Параметры не знаю и с какого устройства тоже не знаю. Если ту живёшь в БУ, то могу за символичную цену продать. Подарить не могу. Надо какую-никакую сумму отдать хозяину. Это,если он тебе нужен,конечно.

dedivan | Post:679168 - Date: 18.06.20(15:53)
Издалека Пост: 679159 От 18.Jun.2020 (15:25)

Как замеры в ОС делать быстро и аккуратно?
Эти высокоомные вопротивления имеют совершенно поганую ЧХ за счёт ёмкостей и пр. . . .

В флаях часто регулировку делают по сигналу с первички или с дополнительной обмотки- там хорошее совпадение со вторичкой.
А уже точнее не торопясь доводят по делителю с вторички.
Это уже стандартная схема.

_________________
я плохого не посоветую


МSN | Post:679171 - Date: 18.06.20(15:58)
Издалека Пост: 679121 От 18.Jun.2020 (11:01)
Forex Пост: 679118 От 18.Jun.2020 (10:54)
Да говно вопрос. Два шима последовательно... Один в плюс другой в минус 🤢
Управление - суть мелкие детали. Только нах это нужно...
Схемку нарисуй и посмотри куда какой ток пойдёт
Это просто для тренировки мозгов.
Ну и в науке разное бывает нужно.

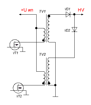
Ну так это можно организовать на двух флайбэках, а ШИМ для них можно сформировать подав на компаратор пилу и двигать пороговое напряжение со среднего движка того самого переменного резистора. Дальше доформировать, - но это уже детали. Идея понятна.
Суть в т ом что от (-) до ноля работает один флайбэк, от ноля до (+) второй. Ну и это вполне может сидеть на одном магнитопроводе.
Ну еще как вариант можно обойтись одним трансформатором, а полярность диодов переключать ваккумным реле.


Размер: 3.93 KB

_________________
Говорите говорите, я всегда зеваю когда мне интересно. 99,9% всех СЕ устройств, - от неправильных измерений


dedivan | Post:679180 - Date: 18.06.20(17:10)
МSN Пост: 679171 От 18.Jun.2020 (15:58)
от (-) до ноля работает один флайбэк, от ноля до (+) второй.

Неужели не видишь коротец на выходе?

_________________
я плохого не посоветую


Forex | Post:679186 - Date: 18.06.20(18:19)
Да не... Там просто в лоб не получается. Либо коза либо разрыв при последовательном включении.
Давно уже было . Я придумал какой-то обходной манёвр, но тема отпала и я про это забыл. Где-то на работе бумажки валяются. Доберусь туда вспомню.
Можно конечно тупо поставить ключ на закоротку выходной обмотки на время работы в другую полярность при последовательном включении, но где я возьму такой ключ? На 15 кВольт? 🤢
Короче там был какой-то способ это обойти...

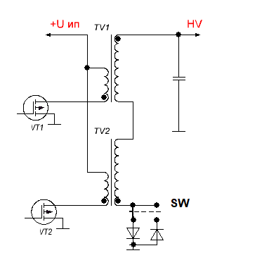
МSN | Post:679188 - Date: 18.06.20(20:16)
dedivan Пост: 679180 От 18.Jun.2020 (17:10)
МSN Пост: 679171 От 18.Jun.2020 (15:58)
от (-) до ноля работает один флайбэк, от ноля до (+) второй.

Неужели не видишь коротец на выходе?

Ну да. Есть такое дело. Значит в лоб не катит.
Тут нужно делать по схеме двух встречно-последовательно включенных источников. Тогда если V1=V2 то на выходе ноль, если V1=0 то на выходе полное положительное V2. Если V2=0, то на выходе полное отрицательное V1.
В режиме от 0 до +U и от 0 до -U, у одного источника на выходе Uмах, а у второго от 0 до Uмах и наоборот для другой полярности.


Размер: 978 Bytes

_________________
Говорите говорите, я всегда зеваю когда мне интересно. 99,9% всех СЕ устройств, - от неправильных измерений


zimnyaya | Post:679195 - Date: 18.06.20(22:05)
Почему этот ИП нельзя сделать вообще без выпрямителя?
Два независимых инвертора с регулируемой фазой между ними, а выходные обмотки последовательно

_________________
Желудь-теоретик знает, как вырасти в дуб (c) Кнышев


rezoner | Post:679196 - Date: 18.06.20(22:05)
МSN Пост: 679171 От 18.Jun.2020 (15:58)
Издалека Пост: 679121 От 18.Jun.2020 (11:01)
Forex Пост: 679118 От 18.Jun.2020 (10:54)
Да говно вопрос. Два шима последовательно... Один в плюс другой в минус 🤢
Управление - суть мелкие детали. Только нах это нужно...
Схемку нарисуй и посмотри куда какой ток пойдёт
Это просто для тренировки мозгов.
Ну и в науке разное бывает нужно.


Ну так это можно организовать на двух флайбэках, а ШИМ для них можно сформировать подав на компаратор пилу и двигать пороговое напряжение со среднего движка того самого переменного резистора. Дальше доформировать, - но это уже детали. Идея понятна.
Суть в т ом что от (-) до ноля работает один флайбэк, от ноля до (+) второй. Ну и это вполне может сидеть на одном магнитопроводе.
Ну еще как вариант можно обойтись одним трансформатором, а полярность диодов переключать ваккумным реле.



Размер: 5.88 KB

МSN | Post:679202 - Date: 18.06.20(23:52)
zimnyaya Пост: 679195 От 18.Jun.2020 (22:05)
Почему этот ИП нельзя сделать вообще без выпрямителя?
Два независимых инвертора с регулируемой фазой между ними, а выходные обмотки последовательно

Нельзя наверное потому, что выходное напряжение трансформатора в принципе не может быть однополярным, оно по определению двуполярно, даже если на первичку подавать однополяр...

_________________
Говорите говорите, я всегда зеваю когда мне интересно. 99,9% всех СЕ устройств, - от неправильных измерений


zimnyaya | Post:679215 - Date: 19.06.20(08:00)
МSN Пост: 679202 От 18.Jun.2020 (23:52)
zimnyaya Пост: 679195 От 18.Jun.2020 (22:05)
Почему этот ИП нельзя сделать вообще без выпрямителя?
Два независимых инвертора с регулируемой фазой между ними, а выходные обмотки последовательно

Нельзя наверное потому, что выходное напряжение трансформатора в принципе не может быть однополярным, оно по определению двуполярно, даже если на первичку подавать однополяр...

Нам не нужно "выходное напряжение трансформатора", я говорю про разность фаз между обмотками.
Возьмите две близкие точки на синусоиде и раздвигайте их - получится 0->+max->0->-max
Минус такого подхода в том, что относительно виртуальной земли или сети эти напряжения будут колебаться с максимальной амплитудой, что в ряде случаев будет неприемлемо.

Ваша схема с встречными источниками как раз про это, только в источниках есть диоды выпрямителя, делающие реализацию этой затеи невозможной.
Ток не потечёт из одного источника в другой в обратной полярности.
В случае же простых обмоток ничего не мешает одной обмотке быть источником, а другой "поглотителем", в зависимости от фазы между ними

_________________
Желудь-теоретик знает, как вырасти в дуб (c) Кнышев


олег-джан | Post:679216 - Date: 19.06.20(08:24)
Чет Лумумба отвлек всех от темы...возвращаемся...
У меня еще столько идей!(с)

_________________
Обьективная реальность-бред,вызванный недостатком алкоголя в крови...


Издалека | Post:679219 - Date: 19.06.20(10:56)
Ну во первых того дядьку звали Лулумба . . .
Во вторых про плавный переход через ноль - это просто для тренировки ума. MSN дал правильный ответ. Остальное просто вымыслы кривых теоретиков.
В третьих - я ориентировался на условия автора, описанные в шапке.
Оказалось, что нужна штука для кружка юных пионэров - просто машинка для замера пробойного и с защитой от короткого. Ну flyback автору в руки и вперёд с песней! Дл язамера пробойного ничего больше и не нужно.
Если и правда нужен лабораторный ИП - то не вижу (из моей практики) других вариантов, как запитка от тупого мощного моста меандром и регулировка выходного питанием этого моста.
Только давйте не будем про теоретичекие идеи, а то тут уже про сдвиг фаз девушка заговорила (а что будет во второй половине импульса?), что бы получить постоянку с обмоток без выпрямления . . .

олег-джан | Post:679220 - Date: 19.06.20(11:22)
Привет!
Правильный ответ вроде СНК озвучил,а не МСН...
Ну, да ладно...
Вариант с регулировкой питания моста я так понимаю латром?
Если да, то интересный вариант...латр-покупной на пару ампер, остается качественный транс один намотать....и ни каких нах обратных связей...

_________________
Обьективная реальность-бред,вызванный недостатком алкоголя в крови...


Издалека | Post:679221 - Date: 19.06.20(11:35)
Можно и так для тупого блока.
Может даже дешевле ЛАТРа какой БП на 48 ил 72В и завести в него обратную связь, если нужно - они спокойно почти от 0 регулируются.
В серьёзных вообще есть клеммы для подключения внешнего управления.
С ЛАТРом у тебя гальваника с сетью.
Обнуть может дюже

олег-джан | Post:679222 - Date: 19.06.20(11:44)
Так латр на стороне питания моста от сети...
Перед входным мостом...
Там так и так фаза...

_________________
Обьективная реальность-бред,вызванный недостатком алкоголя в крови...


олег-джан | Post:679223 - Date: 19.06.20(11:49)
Причем, опять же, это может быть и флай,чтобы про коротыши голова не болела...расчитывается транс(и два) на макс. Выходное при сетевом 220,
А далее латром играем в нижнюю сторону...я, кстати, много линейников таких делал..с латром, очень удобно и практично..

_________________
Обьективная реальность-бред,вызванный недостатком алкоголя в крови...


Издалека | Post:679224 - Date: 19.06.20(11:52)
Не знаю, как у вас там, а у нас ЛАТР стоит в разы больше БП.
Ну развязка от сети автоматом + возможность ОС ввести.

олег-джан | Post:679226 - Date: 19.06.20(12:01)
Ну, у вас блоки питания тоже только менвэллы дорогие завозят...у нас китай завалил всем, да и советские латры вполне еще есть в продаже не дорого...мало кто их сейчас использует...
Насчет габарита и веса тут думаю не место вообще голову ломать...это не из той оперы оборудование, главное дубовая надежность...

_________________
Обьективная реальность-бред,вызванный недостатком алкоголя в крови...


Forex | Post:679253 - Date: 19.06.20(17:24)
Э-! Алё! Весь вопрос запутали который решали. Как делать ВВ это вообще не вопрос. По ходу болтовни возник дополнительный вопрос:
Как сделать так, что бы ручкой или управлением от генератора можно было менять полярность на выходе!
А вы куда поскакали? 🤢

МSN | Post:679254 - Date: 19.06.20(17:24)
Издалека Пост: 679219 От 19.Jun.2020 (10:56)
Ну во первых того дядьку звали Лулумба . . .
Во вторых про плавный переход через ноль - это просто для тренировки ума. MSN дал правильный ответ. Остальное просто вымыслы кривых теоретиков.
В третьих - я ориентировался на условия автора, описанные в шапке.
Оказалось, что нужна штука для кружка юных пионэров - просто машинка для замера пробойного и с защитой от короткого. Ну flyback автору в руки и вперёд с песней! Дл язамера пробойного ничего больше и не нужно.
Если и правда нужен лабораторный ИП - то не вижу (из моей практики) других вариантов, как запитка от тупого мощного моста меандром и регулировка выходного питанием этого моста.
Только давйте не будем про теоретичекие идеи, а то тут уже про сдвиг фаз девушка заговорила (а что будет во второй половине импульса?), что бы получить постоянку с обмоток без выпрямления . . .


Именно так все и было задумано реализовывать. Однако... после некоторых прикидок оказалось НЕРАЦИОНАЛЬНЫМ совмещать в одном блоке функционал "пробойника" с Высоковольтным БП.
ПОэтому было принято, делать два девайса: пробойник и потомм ВВ БП.
Однако БП для своего функционала совсем необязательна стабилизация тока. Там нужна регулировка выходного, защита от КЗ и как можно больше киловаттов 😀 (ток). Эдакий спартанский стиль, Собсно для более быстрой зарядки емкостей. Ибо первый кандидат уже нарисовался: К41И-7.
5кВ, 100мкФ.

Так вот именно так мощный БП скорее всего и будет собираться, Только ЛАТР конечно это 18 век, есть решения посовременннее, тем более нет условия изменять напряжение именно от ноля. Это самая большая заморока в данном случае.

_________________
Говорите говорите, я всегда зеваю когда мне интересно. 99,9% всех СЕ устройств, - от неправильных измерений


Forex | Post:679256 - Date: 19.06.20(17:28)
Ибо первый кандидат уже нарисовался: К41И-7 5кВ, 100мкФ.

Где? На выходе? Ты чё рухнул? 🤢 🤢

МSN | Post:679257 - Date: 19.06.20(17:29)
олег-джан Пост: 679222 От 19.Jun.2020 (11:44)
Так латр на стороне питания моста от сети...
Перед входным мостом...
Там так и так фаза...


Так кривые руки могут так подключить ЛАТР, что фаза окажется на земляном проводе(корпусе)девайса, вот тогда начнется веселуха 😀

_________________
Говорите говорите, я всегда зеваю когда мне интересно. 99,9% всех СЕ устройств, - от неправильных измерений


МSN | Post:679258 - Date: 19.06.20(17:31)
Forex Пост: 679256 От 19.Jun.2020 (17:28)
Ибо первый кандидат уже нарисовался: К41И-7 5кВ, 100мкФ.

Где? На выходе? Ты чё рухнул? 🤢 🤢


Нет, не на выходе. Этот кондер для чтобы зарядить, и чтобы искрануть 🤢🤢🤢

_________________
Говорите говорите, я всегда зеваю когда мне интересно. 99,9% всех СЕ устройств, - от неправильных измерений


Forex | Post:679259 - Date: 19.06.20(17:32)
5кВ, 100мкФ.

а ты его размеры видел? 😀 😀
К тому же я уже обьяснял. Что бы с такими возиться, для управления, надо развязку оптоволокном делать. Иначе кто мне тогда потом коньяк будет отдавать? 😀 🤢

МSN | Post:679260 - Date: 19.06.20(17:34)
угу, полметра в высоту и 15 кг живого весу 🤢
Жаль не нашел на 10кВ (30кг) 🤢
Усе в курсе шеф, меры безопасности продумаю.
Разрядный резистор придется смастырить. Но это не сложно гирлянда 23 лампы 220В-100Вт.

_________________
Говорите говорите, я всегда зеваю когда мне интересно. 99,9% всех СЕ устройств, - от неправильных измерений


<] [ 1 | ... 3 | 4 | 5 | 6 | 7 | 8 | 9 | 10 | 11 | 12 | 13 | 14 | 15 | 16 | 17 | 18 | 19 | 20 | 21 | 22 | 23 | ... | 47 ] [>
У Вас нет прав отвечать в этой теме.
Форум - Прочие идеи (разные) - Схемотехника - Источник высокого напряжения - Стр 13
🏠 Главная | 📚 Содержание | 💬 Форум | 📁 Файлы | 📩 Контакт