[ВХОД]

ЛИЧНЫЕ СООБЩЕНИЯ 📝
МОЯ АНКЕТА 📋
ВЫЙТИ 🚪

🏠 Главная | 📚 Содержание | 💬 Форум | 📁 Файлы | 📩 Контакт

🖥️ | 🖨️

Форум - Резонансные генераторы - Электронные генераторы (схемотехника) - Резонансный генератор - Стр:1
[ 1 | 2 | 3 ] [>
Модератор: viknel
viknel | Post: #671260 - Date: 25.04.20(16:48)
Резонансный генератор предназначен для обеспечения работы параллельного LC
контура на его резонансной частоте.Генератор устойчиво работает при напряжении питания от 5 до 15 вольт. Частота генератора зависит от LC контура и поддерживается автоматически при изменении нагрузки. "Раскачиваются" контура в диапазоне от 20 кГц до 400 кГц. Схема простая и не требует настройки. Просто подключаем контур и подаем питание на схему.
Подробное описание в прилагаемом файле.

3648c8.pdf
Размер: 128.49 KB

[ответить][с цитатой]
vihr | Post: #671297 - Date: 25.04.20(19:03)
Да для любой цели... Правильно сделал что опубликовал!Еще бы печатку... совсем былоб хорошо!

[ответить][с цитатой]
Ihtiandr | Post: #671318 - Date: 25.04.20(19:46)
Я бы взял компаратор типа LM311, а выход на полумосте из комплементарных биполярников.
Дешево и мощно.

И поискать баланс фаз-амплитуд, для запуска без крутилок-вертелок.

_________________
Человек создан для счастья, как птица для работы


[ответить][с цитатой]
viknel | Post: #671325 - Date: 25.04.20(19:57)
Пока отрабатывал схему на монтажной плате. Повторил на второй плате. Теперь буду делать печать. Выложу. Вообще можно монтировать навесным монтажом. Один корпус микросхемы, один транзистор и несколько резисторов. В приложенном файле не учел один резистор между объединенным выходом микросхем и базой транзистора нужен резистор 370 ом. Присоединяю исправленный вариант описания.
b927e5.pdf
Размер: 128.49 KB

[ответить][с цитатой]
viknel | Post: #671327 - Date: 25.04.20(20:01)
Попробуйте. Если получится, выкладывайте. Сравним результаты. Совершенству нет предела!


[ответить][с цитатой] - Правка 25.04.20(17:02) - viknel
detector | Post: #671335 - Date: 25.04.20(20:44)
Хорошая схемка. Для катушки Мишина годится. Какой размах синусоиды на выходе получается?

[ответить][с цитатой]
viknel | Post: #671337 - Date: 25.04.20(20:47)
На выходе амплитуда примерно 2 напряжения питания.

[ответить][с цитатой]
detector | Post: #671338 - Date: 25.04.20(20:51)
viknel Спасибо.Регулировку выходного напряжения желательно встроить.

[ответить][с цитатой]
viknel | Post: #671340 - Date: 25.04.20(20:56)
Регулируем питающим напряжением. От 5 вольт до 15. Более высокое напряжение не проверял, но думаю, что будет работать. Потребуется замена транзистора. По напряжению пробоя и повышенной мощности.

[ответить][с цитатой]
detector | Post: #671344 - Date: 25.04.20(21:25)
viknel Пост: #671340 От 25.Apr.2020 (20:56)
Регулируем питающим напряжением. От 5 вольт до 15. Более высокое напряжение не проверял, но думаю, что будет работать. Потребуется замена транзистора. По напряжению пробоя и повышенной мощности.


Да,я подумал о регулировке напругой, но это не всегда удобно.Например, если на выходе мне нужно 1-2 вольта.

[ответить][с цитатой]
zilk | Post: #671366 - Date: 25.04.20(23:56)
Можно вопрос автору - зачем нужен этот геморрой? Обыкновенный ZVS генератор на двух мосфетах дает всё, что только может придумать самый воспаленный мозг - работает от десятков герц и до мегагерц, от 5 вольт и до пробоя транзисторов, реактивную мощность в контуре раскачивает до многих десятков киловатт, контур раскаичвается короткими токовыми импульсами... что еще надо? 😀

_________________
Возможно вы считаете что всё это полнейший бред, а чё бля если нет? что будет если нет?


[ответить][с цитатой]
elektron_blin | Post: #671374 - Date: 26.04.20(00:26)
zilk Пост: #671366 От 25.Apr.2020 (23:56)
Обыкновенный ZVS генератор на двух мосфетах дает всё, что только может придумать самый воспаленный мозг....
Сбрось схемку, мне для катушки Мишина, чтоб не замарачиваться с подстройкой в резонанс.

[ответить][с цитатой]
viknel | Post: #671403 - Date: 26.04.20(10:47)
ZVS генератор конечно это хорошо, НО! Он рассчитан на большие мощности, много потребляет, стоит дорого в изготовлении и требует тщательной настройки. Предлагаемый генератор рассчитан на токи потребления миллиамперы. Микросхема стоит 10 руб, транзистор 3 руб и остальное копейки. Каждой разработке свои области применения. С катушкой Мишина предлагаемый генератор, думаю, справится.
Кстати: в сети полно схем этих генераторов, а на Алиэкспресс продаются наборы и собранные генераторы.

[ответить][с цитатой] - Правка 26.04.20(08:10) - viknel
zimnyaya | Post: #671454 - Date: 26.04.20(14:26)
Ihtiandr Пост: #671318 От 25.Apr.2020 (19:46)
Я бы взял компаратор типа LM311, а выход на полумосте из комплементарных биполярников.
Дешево и мощно.

И поискать баланс фаз-амплитуд, для запуска без крутилок-вертелок.
Это для последовательного контура, а автору зачем то потребовался параллельный.
А на большую мощность такая схема всё равно вырождается в индукционную плиту

_________________
Желудь-теоретик знает, как вырасти в дуб (c) Кнышев


[ответить][с цитатой]
Forex | Post: #671468 - Date: 26.04.20(15:11)
Вот как все любят всё усложнять? И зачем?
На такие частоты тригер шмидта на токовом опере. + резистор и одна ёмкость.

ЗЫ. Кстати. И какова же измеренная нестабильность всей этой хламидо-манады?

[ответить][с цитатой]
Pavel1 | Post: #671470 - Date: 26.04.20(15:27)
zilk Пост: #671366 От 25.Apr.2020 (23:56)
Можно вопрос автору - зачем нужен этот геморрой? Обыкновенный ZVS генератор на двух мосфетах дает всё, что только может придумать самый воспаленный мозг - работает от десятков герц и до мегагерц, от 5 вольт и до пробоя транзисторов, реактивную мощность в контуре раскачивает до многих десятков киловатт, контур раскаичвается короткими токовыми импульсами... что еще надо? 😀


В ZVS генераторах есть много подводных камней.
1)Отсутствие защиты от КЗ.
2)Ограничение максимального тока.
3)Время открытия и закрытия МОСФЕТОВ зависит от частоты, что не есть гуд.
А отсюда и КПД.
4)Для полноценного управления затворами МОСФЕТОВ необходим драйвер с
питанием не менее 12V. Например IR2110, IR2113.
Вот примерная схема управления мощными МОСФЕТАМИ, срисована с
силового блока ZAPI ACE2, 300 Ампер в легкую.




Размер: 18.32 KB

[ответить][с цитатой]
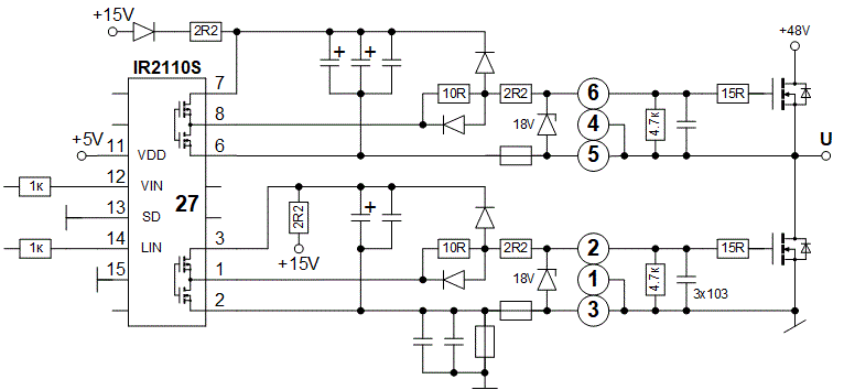
MSN | Post: #671494 - Date: 26.04.20(17:18)
Петрович, слушай... а не пояснишь назначение элементов 1,2,3.4
Особенно 3 и 4, это что, "замедлители" фронтов ? 🤢

image



Размер: 184.83 KB

_________________
Говорите говорите, я всегда зеваю когда мне интересно. 99,9% всех СЕ устройств, - от неправильных измерений


[ответить][с цитатой] - Правка 26.04.20(14:20) - MSN
vihr | Post: #671496 - Date: 26.04.20(17:23)
Я гляжу тут некоторые не понимают чем отличается синус генератор от импульсного. Автор как раз предложил синус,не все знают что чистенький синус получить не так просто как некоторым кажется. А импульсных схем в тырнете как грязи!

[ответить][с цитатой]
Ihtiandr | Post: #671500 - Date: 26.04.20(18:06)
vihr Я гляжу тут некоторые не понимают чем отличается синус генератор от импульсного. Автор как раз предложил синус,не все знают что чистенький синус получить не так просто как некоторым кажется. А импульсных схем в тырнете как грязи!


А ты на схему вообще смотрел?
Автор качает контур меандром. Однополярными импульсами.
Синус снимается со вторички от кутухи с контура.
О его "чистоте" в виде количества гармошек можно сильно поспорить.
Она будет висеть от скважности и нагрузки.

На мой взгляд, решение аляповатое и мало где востребованное.
Нагрузка будет сильно влиять, надо развязывать.
Отдельный принудительный запуск то же, не пойми зачем.

Вообщем, учится, учится и еще раз учится!

П.С. Непонятно, какую задачу ставил перед собой автор.
Возможно ему нужно было повторить какую-то конкретную схему или использовать определенный ограниченный набор комплектухи.
Только эти варианты оправдывают выбранный путь.

Хотя, мне встречались гораздо более нерациональные и даже безумные схемотехнические решения.

_________________
Человек создан для счастья, как птица для работы


[ответить][с цитатой] - Правка 26.04.20(15:11) - Ihtiandr
viknel | Post: #671501 - Date: 26.04.20(18:16)
Ihtiandr
А ты на схему вообще смотрел?
Автор качает контур меандром. Однополярными импульсами.
Синус снимается со вторички от кутухи с контура.
О его "чистоте" в виде количества гармошек можно сильно поспорить.
Она будет висеть от скважности и нагрузки.

Перед тем как что-то критиковать, следует разобраться. Индуктивность "раскачивается" отнюдь не меандром. Запуск коротким 0,5 - 1 микросекунда импульсом. Синусоида практически чистая на основной обмотке. Вторичная обмотка для подключения нагрузки.
Принудительный запуск нужен при превышении нагрузки - происходит срыв генерации.
Читайте текст!

[ответить][с цитатой]
Ihtiandr | Post: #671505 - Date: 26.04.20(18:39)
viknel Перед тем как что-то критиковать, следует разобраться. Индуктивность "раскачивается" отнюдь не меандром. Запуск коротким 0,5 - 1 микросекунда импульсом.


И что, поясни?
Чем так хороша малая скважность накачки?

Был бы контур не нагружен и высокодобротен, мог бы звенеть много периодов от одного импульса.

Синусоида практически чистая на основной обмотке. Вторичная обмотка для подключения нагрузки.


Ты раскачиваешь колебательный контур, снимаешь через трансформаторную связь. Визуально и должен быть синус.
Про гармоники слыхал?

Принудительный запуск нужен при превышении нагрузки - происходит срыв генерации.
Читайте текст!


Какая мощь тебе нужна на выходе?
На какую нагрузку работаешь?

Если задача качать мощно сам контур, то это одно.
Если он только частотозадающий, то другое.

У тебя какой-то промежуточный вариант.

_________________
Человек создан для счастья, как птица для работы


[ответить][с цитатой]
viknel | Post: #671509 - Date: 26.04.20(18:55)
Короткий импульс запуска служит для компенсации потерь в контуре. Снимать можно как с самого контура, так и со вторичной обмотки - в зависимости от поставленной задачи. Нужно напряжение при малом токе - снимаем с контура. Нужен ток при малом напряжении - снимаем со вторичной понижающей обмотки. Вторичная обмотка может быть и повышающей. Разные задачи диктуют разное техническое решение. Основная цель это отслеживание резонанса контура при изменении его параметров. Эта задача достигнута.

[ответить][с цитатой]
Pavel1 | Post: #671511 - Date: 26.04.20(19:12)
MSN | Post: 671494 - Date: 26.04 (17:18)

Без 3 и 4 идет выброс напряжения емкости между стоком и затвором
в конструктивном исполнении самого транзистора.
В самой схеме полевиков 7 штук запаралелено на полу фазу.
Итого 14 штук на фазу. Монтаж SMD на алюминеевой подложке, которая крепится
на радиатор через термопасту.
Перепайка без электроплитки не возможна.
1,2,3,4 защита драйвера IR2110S от перенапряжения, осциллографом видны пики выброса и вот эти элементы их и срезают.
Часть сгоревших транзисторов выпаяна, перегорели дорожки и напаивал с медной фольги.


Размер: 277.86 KB

[ответить][с цитатой] - Правка 26.04.20(16:30) - Pavel1
Pavel1 | Post: #671528 - Date: 26.04.20(19:47)
MSN Пост: #671494 От 26.Apr.2020 (17:18)
Петрович, слушай... а не пояснишь назначение элементов 1,2,3.4
Особенно 3 и 4, это что, "замедлители" фронтов ? 🤢


Да к стати, назначение я объяснил постом выше.
С задачей разрядки конденсаторов 3,4 вполне справляется двух амперный драйвер IR2110S. Читай даташиты.

[ответить][с цитатой]
Ihtiandr | Post: #671536 - Date: 26.04.20(20:13)
viknel Короткий импульс запуска служит для компенсации потерь в контуре.


Мне такая логика непостижима.
Короткая накачка, в контуре энергии мало.
Длительная - амплитуда растет.
Фазовая задержка будет сильно влиять.

Какая там компенсация?

Если надо минимизировать влияние внешних элементов на контур, то это совсем другая история, с развязкой от влияния нагрузки

По взрослому будет примерно так
image


И еще один ОУ для буфера.

_________________
Человек создан для счастья, как птица для работы


[ответить][с цитатой]
[ 1 | 2 | 3 ] [>

Форма ответа

😊 😛 😕 😀 😬 😎 🤔 😘 😕 🥴 😏 😶 😡 🙄 😭 😈 🤢 🤮 😁 😨 🤬 😝
Добавить файл: ≤ 1.95 MB
Описание файла:
Можно загружать только - jpg, jpeg, png, gif, pdf, doc, docx, zip
Если картинка больше чем 600х600, то отобразится ссылкой.
Форум - Резонансные генераторы - Электронные генераторы (схемотехника) - Резонансный генератор - Стр 1

🏠 Главная | 📚 Содержание | 💬 Форум | 📁 Файлы | 📩 Контакт