[ВХОД]

🏠 Главная | 📚 Содержание | 💬 Форум | 📁 Файлы | 📩 Контакт

🖥️ | 🖨️

Форум - Магнитные генераторы - Генератор Хаббарда - Генератор Хаббарда - проведем эксперименты - Стр:25
<] [ 1 | ... 15 | 16 | 17 | 18 | 19 | 20 | 21 | 22 | 23 | 24 | 25 | 26 | 27 | 28 | 29 | 30 | 31 | 32 | 33 | 34 | 35 | ... | 57 ] [>
Модератор: sharp
Первый пост темы: sharp Post: #532085 От:16.03.2017 (14:39)
Тема о генераторе Хаббарда развивается вяло.
Тема сама по себе интересная, древняя, и вроде бы простая, судя по времени создания устройства, но результатов пока нет. Кое кто утверждает, что получил результат, но это всего лишь слова.
Я решил придать некоторую динамику этому интересному направлению, украсив треп и размышления о токе с напряжением реальными экспериментами.
Все лишнее естественно нужно удалять, но модераторы соответствующих веток давно ими не занимаются, поэтому позвольте создать новую ветку.
Прошу всех включаться в работу.
street | Post: #542602 - Date: 24.05.17(08:16)
sharp Пост: #542601 От 24.May.2017 (08:10)
Где видно, какой график у какой катушки?
Какие сопротивления катушек?

Все прочие равные. У бОльшей индуктивности выброс - меньше.

_________________
Главное в мелочах



sharp | Post: #542603 - Date: 24.05.17(08:24)
Это некорректно, поскольку участвует сопротивление катушки и влияет на потенциал выброса.
Нужна вторичка, обратный диод на ней(как для обратнохода) и активная нагрузка небольшого номинала.


street | Post: #542604 - Date: 24.05.17(08:30)
sharp Пост: #542601 От 24.May.2017 (08:10)
Где видно, какой график у какой катушки?
Какие сопротивления катушек?

Да и вообще это некорректно, поскольку участвует сопротивление катушки и влияет на потенциал выброса.
Нужна вторичка, обратный диод на ней(как для обратнохода) и активная нагрузка небольшого номинала.

Тогда понадобится две вторички для обоих случаев сравнения. Так пойдёт?😊
У Вас нет прав скачивать этот файл. Зарегистрируйтесь .

_________________
Главное в мелочах



sharp | Post: #542605 - Date: 24.05.17(08:34)
Чего у тебя вторичка не одинакового размера?
И вторичка чтобы была меньше...

В симуляторе есть возможность корректировать активное сопротивление катушки?


street | Post: #542606 - Date: 24.05.17(08:43)
Да без проблем😊
Все прочие равные.
Есть возможность корректировать всё , что только можно.

Там вроде даже газовые разрядники можно моделями представлять и связанные контура с разной связью, но делать это надо правильно.
У Вас нет прав скачивать этот файл. Зарегистрируйтесь .

_________________
Главное в мелочах



sharp | Post: #542608 - Date: 24.05.17(08:45)
Вторички все также разные

И какие сопротивления первичек?


street | Post: #542609 - Date: 24.05.17(08:48)
Сопротивления всех катушек 0.1 Ом независимо от индуктивности.

Вторички все также разные

Сколько вешать в граммах ровно? Пока окно симуля не закрыл.
У Вас нет прав скачивать этот файл. Зарегистрируйтесь .

_________________
Главное в мелочах



sharp | Post: #542611 - Date: 24.05.17(08:51)
первички одинакового активного сопротивления (0,1 годится) индуктивности разные.
вторички одинаковые по сопротивлению, чтобы сопротивление меньше первички 0,05 например.
Индуктивности вторичек одинаковые маленькие 0,1 например

Меряем напряжение на резисторе?


street | Post: #542615 - Date: 24.05.17(08:55)
Угу.
У Вас нет прав скачивать этот файл. Зарегистрируйтесь .

_________________
Главное в мелочах



sharp | Post: #542618 - Date: 24.05.17(08:59)
Зеленый - это кто из них?


street | Post: #542620 - Date: 24.05.17(09:02)
У бОльшей индуктивности при одинаковом времени накачки выброс энергии меньше.

_________________
Главное в мелочах



sharp | Post: #542621 - Date: 24.05.17(09:03)
Т.е. зеленый - это второй транс?


street | Post: #542624 - Date: 24.05.17(09:22)
Да.

Говорю тебе... Раз уж опытничаешь , то ставь опыты там , где симуль безсилен.
Опосредованные взаимодействия.
По индукции на шарабан электроскопа. По притяжению и отталкиванию кз-соленоидов с током.

Опыт должен быть таким , чтоб любой исход экперимента приносил полезный результат.
Если электроскоп шевельнётся - можно начинать лепить безтопливник. Если не шевельнётся - можно топать за нобелем.😎

В любом случае - выгодно.😬

_________________
Главное в мелочах



sharp | Post: #542628 - Date: 24.05.17(09:35)
По расчетам совсем не так - я перепроверю в железе.



street | Post: #542632 - Date: 24.05.17(09:46)
И по расчётам оно также точно. Ты , где-нить там накосячил в своих расчётах.
Энергия в индуктивности пропорциональна индуктивности и квадрату тока в ней. Индуктивность увеличилась вдвое, по энергии зависимость линейная, а ток упал вдвое потому, что индуктивное сопротивление возросло вдвое(закон Ома), но зависимость энергии от тока квадратичная.
В итоге надо ждать на 65% дольше.

_________________
Главное в мелочах



sharp | Post: #542665 - Date: 24.05.17(12:36)
В катушке переходный LR процесс. Это значит, что кривая тока не линейная, а экспонента.
Если экспонента, то ток в первичках падает не в 2 раза, а экспоненциально.
Причем предел у них одинаков I=U/R, поскольку напряжение одинаково и активное сопротивление одинаково.
По моим расчетам при длине импульса равном:
1*тау(меньшей первички) соотношение токов 1,61
2*тау(меньшей первички) соотношение токов 1,37
3*тау соответственно 1,22
Дальше еще меньше... подбирается к 1
Соотношение магнитных потоков наоборот наоборот растет: 0.8 ; 0.68 ; 0.61 и т.д.
Когда же длина импульса превысит 5тау, токи в обоих первичках будут почти одинаковыми(поскольку реактивное сопротивление станет мизерным), а магнитный поток соответственно должен будет равняться Ф1=L1*(U/R) и Ф2=L2*(U/R).
Поскольку U и R одинаковы, то магнитный поток большей индуктивности будет больше ровно в 2 раза.
Это те пределы, к которым стремятся графики магнитных потоков обеих первичек.
Это все говорит о том, что мои расчеты верны.

Почему у тебя не так - это вопрос.
Наверняка у тебя присутствует коэффициент связи между катушками трансформатора, равный 0,8... или даже меньше.
Но тогда нужно длину импульса использовать такую, чтобы превысить потери на токосцепление обмоток... например, 3 или 4 тау.




street | Post: #542676 - Date: 24.05.17(13:11)
коэффициент связи между катушками трансформатора, равный 0,8... или даже меньше.

Там написано 0.99

Увеличение времени импульса накачки ничего не меняет качественно. Только количественно. Увеличивается значение напряжения выброса на резюке.

Но тогда нужно длину импульса использовать такую, чтобы превысить потери на токосцепление обмоток... например, 3 или 4 тау.

Длительность импульса находится в зависимости с энергией потока.
Но это ничего не меняет при сравнении . По прежнему, чтоб уравнять энергии надо на 65% больше длительность.
Ну, это если не ждать пока кривая нарастания станет горизонтальной прямой. Чем больше наклон к горизонтальному положению, тем больше потери на тепло.

Если же подождать, то таки да. Но это не оттого , что питальник на бОльшую индуктивность тратит меньше энергии , а оттого , что меньшая индуктивность уже красная от нагрева и продолжает краснеть , пока бОльшая доберётся до такой же энергии потока.


_________________
Главное в мелочах



street | Post: #542735 - Date: 24.05.17(17:14)
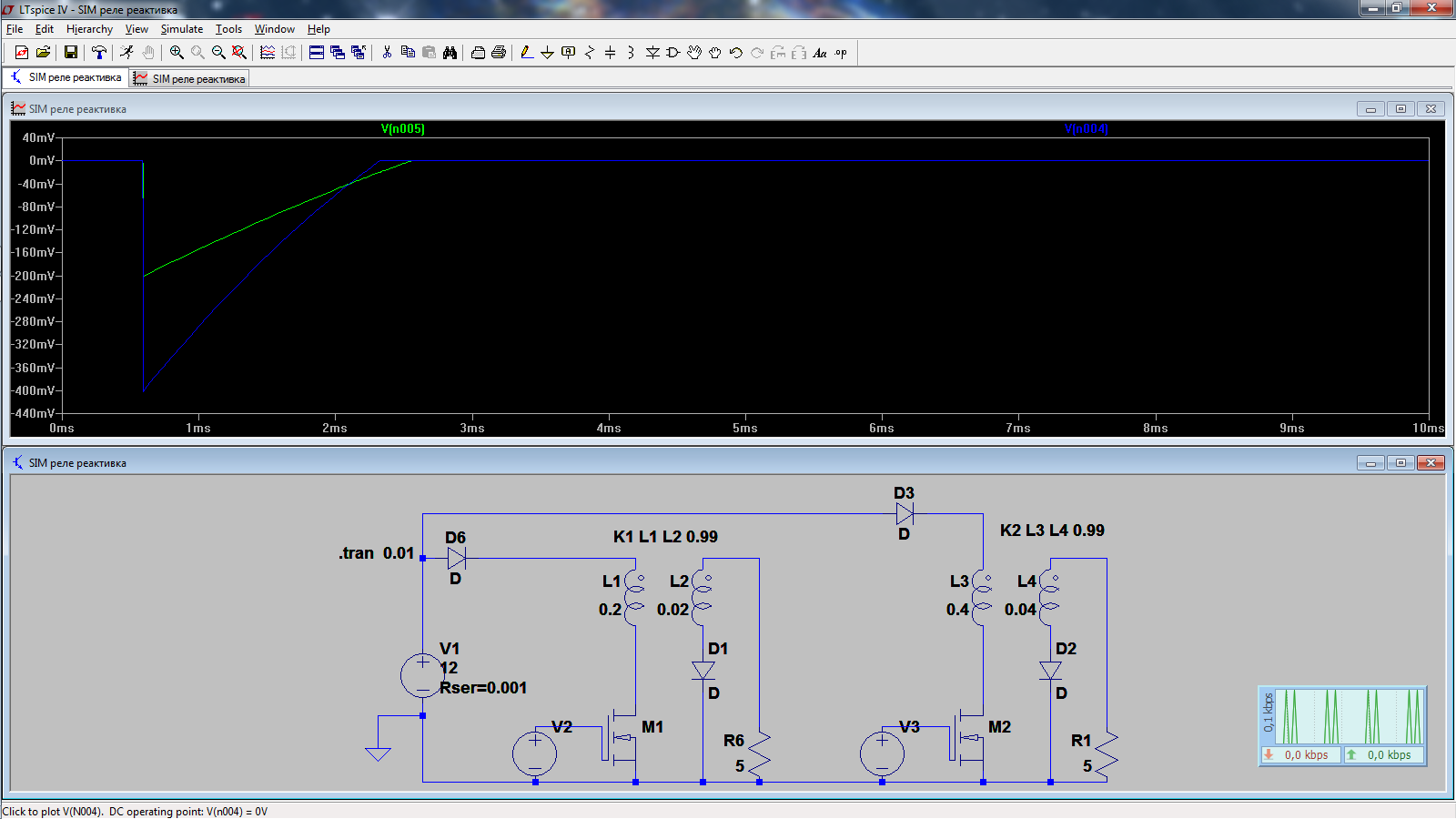
Вот смотри. При одинаковых сопротивлениях 0.1 Ом обе катухи имеют одинаковый по энергии выброс при такой разнице в токах.

У Вас нет прав скачивать этот файл. Зарегистрируйтесь .

_________________
Главное в мелочах



sharp | Post: #542738 - Date: 24.05.17(17:26)
Т.е. напряжение на выходящем резисторе одинаковое?


street | Post: #542739 - Date: 24.05.17(17:33)
Да.


Если уменьшить сопротивление обмоток в сто раз, то у катухи с бОльшей индуктивностью выброс станет меньше.

Вывод?
Т.е. при одинаковых сопротивлениях для бОльшей индуктивности всегда надо больше времени для такой же энергии в потоке. Ну или надо мотать бОльшую индуктивность - с меньшим сопротивлением.

Вот только... для чего?

У Вас нет прав скачивать этот файл. Зарегистрируйтесь .

_________________
Главное в мелочах



sharp | Post: #542740 - Date: 24.05.17(17:36)
Если на выходящем напряжение одинаковое, а ток на большей индуктивности меньше при одинаковом импульсе - значит и расход энергии на большей индуктивности меньше.

Кстати, это у тебя не обратноход судя по точкам на катушках.


street | Post: #542741 - Date: 24.05.17(17:40)
Нет. Это значит что расход на реактивку одинаковый, поскольку выброс одинаковый.

А вот расход на тепло - разный.

_________________
Главное в мелочах



sharp | Post: #542742 - Date: 24.05.17(17:47)
street Пост: #542741 От 24.May.2017 (17:40)
Нет. Это значит что расход на реактивку одинаковый, поскольку выброс одинаковый.

А вот расход на тепло - разный.

Выброс одинаковый на активном сопротивлении - это не реактивка, это активка.
А вот чтобы создать эту активку, нам понадобилось меньше ток, меньше затрат энергии при том же времени(только за счет увеличения индуктивности).



SIM | Post: #542743 - Date: 24.05.17(17:50)
sharp Пост: #542389 От 23.May.2017 (07:49)
Первая причина - наклон, следствие - перепад высот, вторая причина - перепад высот, следствие поток и т.д. так же можно применить и к емкости. Вывод - энергия переходит из одного вида в другой, но это та же самая энергия. Прибавки нет.

Я не перестаю вам улыбаться🤢
Берут две несовместимые вещи и делают вывод, что энергия переходит.
Если ты возьмешь рукой хлеб, положишь в рот и съешь... энергия перейдет?🤢
Наклон банки - это движение.
Движение могло быть не наклонным, а просто параллельным - тогда не произошло бы вытекание... и ты не смог бы сделать свои многозначительные выводы.
Энергия не переходит, не перетекает, не трансформируется, не преобразуется!!!
Энергия - это всего лишь описание предполагаемого процесса... описание работы, которую могла бы совершить система при таких раскладах сил, если бы все пошло по твоему сценарию (ну или уже совершила).
Прикинь, если банка стоит на краю стола и ее центр тяжести еле удерживает. Тогда любой даже крохотный перекос не наклонит ее, а свалит нахрен вниз.
Тоже энергия перешла из одного вида в другой?


Внесу свои пять копеек. Это все хорошо, если мы говорим о том, как малой энергией мы сможем запустить некий внешний более мощный процесс, с которого возможно получение энергии, превышающей наши собственные затраты на этот запуск. То есть махоньким камешком уроним огромную банку и в процессе полета этой банки сможем взять "налога" столько, что с лихвой окупит наши действия по подбрасыванию камешка. Ну или еще аналогия- как мы спичкой подожгли груду угля, и пламя, которое выделилось при этом, многократно превышает затраченное стартовое пламя.

Но! Все это имеет смысл лишь тогда, когда процесс у нас идет циклично, т.е. постоянно повторяющаяся последовательность действий- кинули камешек- полетела банка, еще раз кинули- еще раз полетела. И при этом банка должна каким-то образом сама возвращаться в свое исходное состояние, т.е. прилететь на тот самый верхний край стола.

Так и в описываемых схемах- да, мы получим для данного конкретного источника питания (скажем, аккумулятора на 12 вольт 7 ампер-часов) наиболее энергоэффективное значение витков/диаметра катушек, чтобы за некий оптимум затрат энергии (скажем, 1 джоуль) получить максимально возможный магнитный поток в сердечнике (скажем, 1 Вб). Можно же, в самом деле, намотать 20 витков и получить в них ток от этого аккумулятора в 10 ампер, а можно и 2000 витков с током 0,1 ампер- затраты от аккумулятора будут сильно, на порядки, отличаться, хотя итоговая намагниченность сердечника вполне может быть одинаковой (Формулу Ф=L*I вроде бы никто не отменял). Время, правда, установки такого режима будет резко отличаться (и мгновенная мощность тоже).

Но дальше-то что? Ты же не считаешь, что если на этой катушке сделать обратноходовый преобразователь, то при этом сможешь вернуть назад не энергию, затраченную в случае 2000 витков и 0,1 ампера, а в случае 20 витков и 10 ампер?


sharp | Post: #542745 - Date: 24.05.17(18:00)
Но дальше-то что?

Так ты мне скажи, что.
Я показал идею, показал расчеты...
street, по сути, подтвердил мои расчеты.
Теперь нужно придумать, как это использовать.


<] [ 1 | ... 15 | 16 | 17 | 18 | 19 | 20 | 21 | 22 | 23 | 24 | 25 | 26 | 27 | 28 | 29 | 30 | 31 | 32 | 33 | 34 | 35 | ... | 57 ] [>
У Вас нет прав отвечать в этой теме.
Форум - Магнитные генераторы - Генератор Хаббарда - Генератор Хаббарда - проведем эксперименты - Стр 25

🏠 Главная | 📚 Содержание | 💬 Форум | 📁 Файлы | 📩 Контакт