[ВХОД]

Главная | Содержание | Форум | Файлы | Контакт
NAVIG
Резонансные генераторы
Магнитные генераторы
Механические центробежные (вихревые) генераторы
Электростатические генераторы
Водородные генераторы
Ветро- и гидро- и солнечные генераторы
Прочие идеи (разные)
О форуме
Транспорт
Оружие
Научные идеи, теории, предположения...
Экономия топлива
Коммерческие вопросы
Струйные технологии
Торсионные генераторы
Новые технологии
Барахолка
Патентный отдел
Конструкторское бюро
Нейтронная физика
Торнадо и смерчи
Гравитация и антигравитация
Сделай сам. Советы.
Медицина и здравоохранение
немобильная версия
Печатать страницу
Форум - Транспорт - Электромобили - 3х фазного АС контролер по себестоимости. - Стр.1
Koly | Post: 449826 - Date: 15.10.14(00:35)
В этой теме я буду описывать сборку 3х фазного АС контролера для ЭМ. Покупать «куртис» за 2000$... он того не стоит. Я всю сознательную жизнь занимаюсь ремонтом радиоаппаратуры поэтому я в этом не случайный человек.
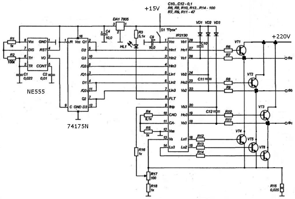
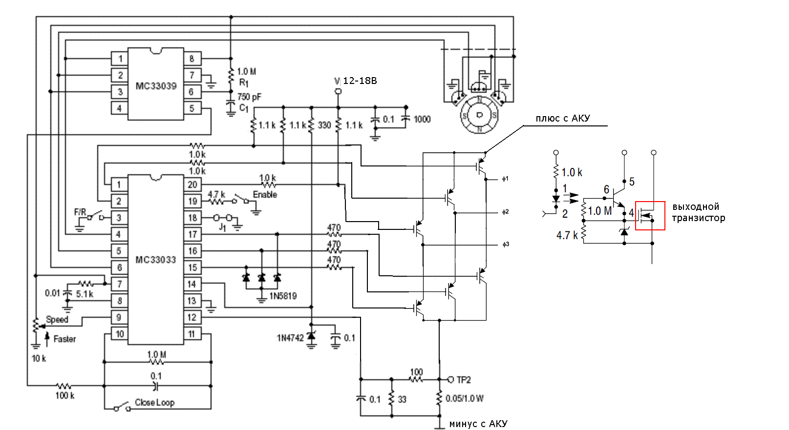
Первый вариант на IR 2130,74175N и 555 он проще и быстрее. Второй на МС33033 и МС33039 но здесь надо будет повозиться с датчиком оборотов на валу. В выходном каскаде IGBT транзисторы IKW75N60T.
Мотор «славянка» на 5 – 10кВт 200Гц, может авиационный на 400Гц ММТ-3000М.
Если кто работал с IR 2130 и МС33033 пишите. Варианты с прошивкой не предлагайте, чем проще тем надёжней. Счас ожидаю детали.
Как вариант ещё есть этот контролер, усилить/изменить выходной каскад.[ссылка] цена реальная + 6 транзисторов.


У Вас нет прав скачивать этот файл. Зарегистрируйтесь .
- Правка 15.10.14(00:36) - Koly
kriotron | Post: 449852 - Date: 15.10.14(10:49)
одних транзюков на 5-6 тыров пожечь можно. а igbt сборки для 5кВт от 2 тыров-штука( Я тоже гиморился-собирал, потратил месяц и 9 тыров примерно. Потом плюнул, купил весперовский за 16тыров на 5.5кВт, и плавный пуск, и rs422, и концевики навесить можно, ПИД-регулировку ввернуть. А эти все бегущие огни с igbt на выходе-ебола одна,imho. Ну ежели транзюки вёдрами валяются и токовую защиту на резюках хороших, надёжных да операх прецизионных сделать кто умеет на коленке-пжалста.

_________________
Не бойся делать то, чего не знаешь. Ковчег построил любитель - профи создали Титаник.
Koly | Post: 449910 - Date: 16.10.14(13:04)
kriotron Пост: 449852 От 15.Oct.2014 (11:49)
. ... купил весперовский ..., и rs422, ПИД-регулировку ввернуть.

Подправь пожалуйста свой пост и напиши без сленга. Что такое rs422? весперовский? ПИД-регулировку ввернуть?

Даже если по максимальной перегрузке 7,5кВт : 220В = 34,..A : 3ф = 12А на фазу, на два IGBT который при 100 градусах держат 75А а их 2. Как можно умудритса их спалить? Ты не правильно подобрал комплектующие.

Если что-то делал выложи схему, а абы что не пиши.

trigan | Post: 449912 - Date: 16.10.14(13:25)
Контроллера без прошивки не получится, получится генератор трёхфазный. По паре лет люди тратят на разработку именно контроллера, с прошивками, есс-но.

_________________
Татарский, конечно, ненавидел советскую власть , но все же ему было непонятно — стоило ли менять Империю Зла на Банановую Республику Зла импортирующую бананы из Финляндии. Пелевин. В
dedivan | Post: 449915 - Date: 16.10.14(13:38)
Да и электротехнику почитать сначала - движок- не чисто активная нагрузка
а значит будут моменты когда на транзюки и 220 и 75 одновременно действуют.
А уж чтобы этого избежать и нужны умные контроллеры.
И люди, которые их разрабатываюь, знают про сдвиг фаз всё.

_________________
я плохого не посоветую
kriotron | Post: 449959 - Date: 17.10.14(08:32)
To Koly
вот здесь есть описание.
[ссылка]
просто, чтобы на мои грабли не наступать-рекомендую скопить около 20 тыров и приобрести нормальный девайс, причём с фильтром, дабы остальное по сети не пожечь выбросами в 600В с движка.
rs-422/rs-485 -это интерфейсы связи преобразователя с компом, можно по программе управлять, следить за параметрами работы движка и преобразователя. ПИД(пропорционально-интегрально-дифференциальное)регулирование - в общих чертах позволяет настроить разгон, торможение, удержание оборотов под нагрузкой по замкнутому контуру(если датчики холла применять). Движок может вообще заданное кол-во оборотов сделать, потом ускориться, тормознуться...сдвинуть-повернуть чего на нужный угол.

И еще: крутить 3 фазы более 3кВт от однофазной сети в домашнем хозяйстве-не особо приветствуется. Всё пожечь можно и себе и людям.

_________________
Не бойся делать то, чего не знаешь. Ковчег построил любитель - профи создали Титаник.
Koly | Post: 450337 - Date: 25.10.14(17:43)
Про прошивки спорить не буду, но я не теслу собираю а рабочий Э.М.

Ладно. Экспериментировать буду. А такой вариант.
[ссылка] Если взять этот контроллер, транзисторы оставляю, прорезаю дорожки, развязка по питанию и на IGBT. Прошит с завода для развлечения больших детей, а если взять по дороже за 15-20евро то там наворотов как на тесле, а прошиваютса с карточек за 8 евро. Что по существу скажите.

У Вас нет прав скачивать этот файл. Зарегистрируйтесь .
trigan | Post: 450398 - Date: 27.10.14(09:30)
тебя не смущает, что это контроллер совсем других движков?
вообщем купи готовое:
http://www.into.pl/silniki/

[ссылка]

_________________
Татарский, конечно, ненавидел советскую власть , но все же ему было непонятно — стоило ли менять Империю Зла на Банановую Республику Зла импортирующую бананы из Финляндии. Пелевин. В
Koly | Post: 450430 - Date: 27.10.14(21:58)
trigan Пост: 450398 От 27.Oct.2014 (09:30)
вообщем купи готовое:
http://www.into.pl/silniki/

Я не думаю что в Польше налог на импорт больше 100%, на сайте контроллер 500$ а в Польше 1200$, цены не реальные. Он и 500$ не стоит. На телевизор и фото и схема, а на контролеры ничего.
Я нашёл в Днепропетровске делают авиационные моторы и хороший крутящий момент.

У Вас нет прав скачивать этот файл. Зарегистрируйтесь .
- Правка 28.10.14(00:22) - Koly
Koly | Post: 450438 - Date: 28.10.14(00:54)
http://www.into.pl/silniki/#regulator300b

[ссылка]
То что поляки торгаши никто не сомневается, но на ровном месте в Европе счас с 212 на 470 евро это уже ...

[ссылка]
Или этот моторчик за 60евро, 2,2кВт, его можно ставить на мотоколяску. Товары из хобби сигмента ещё не вытащили на электромобильный рынок, обвал цен будет сразу. Для вело-мото можно брать из хобби магазинов. Контроллеры и для машин подходят.

Eduard | Post: 450443 - Date: 28.10.14(01:20)
Готовый обойдется дешевле. Единственный гемор - если умудришься спалить фирменный, то уже хрен починишь. Но на моей памяти на производстве за 3 года не сгорело ни одного частотника мощностями от 0.4 кВт до 55 кВт, большинство типа LG SV, и несколько Дельта. Работали в тяжелых условиях - высокая запыленность, нагрузка под 80%, круглосуточно.

[ссылка]

_________________
И мню аз яко то имать быть, что сам себе всяк может учить.
- Правка 28.10.14(01:40) - Eduard
Koly | Post: 450518 - Date: 29.10.14(00:20)
Eduard Пост: 450443 От 28.Oct.2014 (01:20)
Готовый обойдется дешевле.

У тебя на входе переменка, а у нас постоянка с аку. Или ты хочеш поставить ещё и инвертор. Ну и посчитай что дешевле и во сколько раз.
Не пишите глупостей. Начну вытирать.

Eduard | Post: 450521 - Date: 29.10.14(00:45)
Тогда в заглавном посту не применяй сокращений. Не все день и ночь озабочены твоей заботой. Сходу я подумал, что речь идет о частотном преобразователе для асинхронного двигателя на 3 кВт, питающемся от однофазной сети 220в. Какие ИГБТ могут быть в низковольтном приводе, только полевики.


_________________
И мню аз яко то имать быть, что сам себе всяк может учить.
Koly | Post: 450653 - Date: 31.10.14(18:50)
Так это раздел для электробилей. Злого умысла не было. Извини.
Мне надо на входе постоянки 220 а на выходе 380 3фазы.

олег-джан | Post: 450654 - Date: 31.10.14(19:14)
Мне надо на входе постоянки 220 а на выходе 380 3фазы


Блин...так корми постоянкой своей покупной частотник и не парься...
Правильно тебе выше говорят-не сделаешь на коленках ты
путное устройства...знаю людей,которые годы на это потратили...зря..

_________________
Обьективная реальность-бред,вызванный недостатком алкоголя в крови...
У Вас нет прав отвечать в этой теме.
Форум - Транспорт - Электромобили - 3х фазного АС контролер по себестоимости. - Стр 1

Главная | Содержание | Форум | Файлы | Контакт