[ВХОД]
28.05.26(14:50)

mob.skif.biz

Альтернативная энергия. Оставь надежду, всяк сюда входящий...

🏠 Главная | 📚 Содержание | 💬 Форум | 📁 Файлы | 📩 Контакт
 
Резонансные генераторы
Магнитные генераторы
Механические центробежные (вихревые) генераторы
Электростатические генераторы
Водородные генераторы
Ветро- и гидро- и солнечные генераторы
Прочие идеи (разные)
О форуме
Транспорт
Оружие
Научные идеи, теории, предположения...
Экономия топлива
Коммерческие вопросы
Струйные технологии
Торсионные генераторы
Новые технологии
Барахолка
Патентный отдел
Конструкторское бюро
Нейтронная физика
Торнадо и смерчи
Гравитация и антигравитация
Сделай сам. Советы.
Медицина и здравоохранение

🖥️ | 🖨️

Форум - Новые технологии - Сделай сам - Простейшая зарядка на береттере - Стр:1
[ 1 | 2 | 3 ] [>
Модератор: vodoprovodchik
vodoprovodchik | Post:432316 - Date: 19.11.13(09:42)
Походив по форумам ВДРУХ дошло , что народ вааще не прёт в зарядках . Не весь , конечно, народ, но подавляющая часть .
В одном приватном разговоре с клиентом ВДРУХ выяснилось , что необязательно ставить большой , громоздкий трансформатор....ну ведь нуно то всего десятую часть тока брать на зарядку 😀 . В другом случае выяснилось , что ставить переменный резистор и вообще городить сложную схему по удержанию зарядного тока далеко не всем под силу.
Поэтому открыл тему ПРОСТЕЙШЕЙ зарядки на лампочке т.к. слово "бареттер" похоже уже вымылось из сознания подрастающего поколения.
Смысл такой зарядки - полная автоматика без применения сложной схемы, простота.
В прищепке -
пример такой зарядки для акуума 12 вольт10А/час
транс около 60 ватт габбаритной мощности
Диоды мелкие на 1А
Конец заряда контролируется по остановке набора потенциала (для свинцового ...КРИТИЧНО! ) , щелочного - по остановке времени набора потенциала + до 50%(некритично)
Осваивать напряжёметр всёже придётся! 😏



Размер: 14.81 KB

Виталя | Post:432317 - Date: 19.11.13(10:19)
Вод, шо то "тут" НЕ ТАК😕. 15 В переменки на вторичке трансформатора, это - 15 В * 1,42 = 21,3 В постоянки на ёмкости 1000,0 МФ. На АКБ нужно 14,2 В. "Перепад" в 7 В, слишком уж "круто"😕. Этот АКБ будет заряжаться ВСЮ ЖИЗНЬ, пока весь электролит не превратиться в газы.
Либо понадобиться "постоянная слежка" за напряжением на клеммах АКБ.
Но, ЭТО ведь не "наш метод"😊. ЭТО, не для ЛЕНИВЫХ. ТАКИМ "Макаром" можно и от "розетки " заряжать, через диод и лампочку накаливания (ограничитель тока заряда).

_________________
С ув. Виталий.


tera | Post:432319 - Date: 19.11.13(10:29)
Просто многие не знают, что лампа накаливания стабилизатор тока. Вот и весь сказ.



Размер: 4.25 KB

_________________
“Я есмь и путь, и истина, и жизнь. Никто не приходит к Отцу иначе, кроме как через Я”


stasis2 | Post:432321 - Date: 19.11.13(10:44)
Виталя то прав , придурки вы ....😎
Высоким напряжением вы просто повредите батарею , вызывая электролиз вместо заряда ) стабилизируйте ток сколько угодно, так можно и от 220 заряжать через прожектор и мост😬
Зарядка свенцового акб о 12 вольтах закончена при напряжении на клеммах более 15.5 вольт , далее разлагается электролит.
Для хорошей зарядки нужно выходное напряжение 16 и контроль напруги на клеммах.
Если напряжение на клемках ползёт за 15.5 то акбшник при смерти

tera | Post:432325 - Date: 19.11.13(11:49)
stasis2 Пост: 432321 От 19.Nov.2013 (10:44)
Виталя то прав , придурки вы ....😎
Это промышленность выпускала в 60-70х. Так что правильный вывод. 🤢

_________________
“Я есмь и путь, и истина, и жизнь. Никто не приходит к Отцу иначе, кроме как через Я”


vodoprovodchik | Post:432326 - Date: 19.11.13(12:52)
Виталя
можно и от "розетки " заряжать,

Пральна , но,,,это для соображающих, а начинающий запросто под фазу попадёт! 15вольт переменки дадут на конденсаторе 20 вольт постоянки. Конденсатор служит ещё как и "разгрузка " для диодного моста. Так что вполне хватит для зарядки.
Тут ещё есть и положительное свойство - вначале , когда лампочка светит ярче то видно что акуум разряжен , а к окончанию разряда - свет гораздо тусклее. Какой -никакой а индикатор! 😏
У tera рисунок правильный.
Я когдато даже графики для разных лампочек составлял. Ведь вполне можно какую то универсалку на лампочках сделать . У меня досих пор 2-е таких зарядки работают - одна на акуумуляторной дрели и другая на электробритве.
Бывает , что и забываю вовремя выключить, но акуумы щелочные - допускают ещё пол/времени просто "на кипение"

stasis2 | Post:432327 - Date: 19.11.13(12:55)
вместо лампочки канает LM317 , стоит 20руб 3 вывода и резистор
Ты бы для начинающих хоть один диод нарисовал что ли , а лучше сфотал))
А то плюс с минусом у диода найти тож моск надо иметь , а 4 соединить по схемке ваще караул😳

vodoprovodchik | Post:432331 - Date: 19.11.13(13:37)
stasis2

Насчёт диодов- таки да , оплошал , но есть и сборки целиком - там уже всё расписано где плюс/минус/переменка 😏
Вааще интересно с простыми схемами возится - нет-нет да выплывает чтото интересное ...вот насчёт "разгрузки" конденсатором - не будет кондея,- работать то будет, но диоды будут греться, а если ассиметрию применятъ то показания амперметра нужно на 4 умножать ....Век живи...;-) ,но это уже для продвинутых!!

Виталя | Post:432350 - Date: 19.11.13(18:49)
Два года, верой и правдой. Подключил к АКБ и "забыл"😊.


Размер: 84.01 KB

_________________
С ув. Виталий.


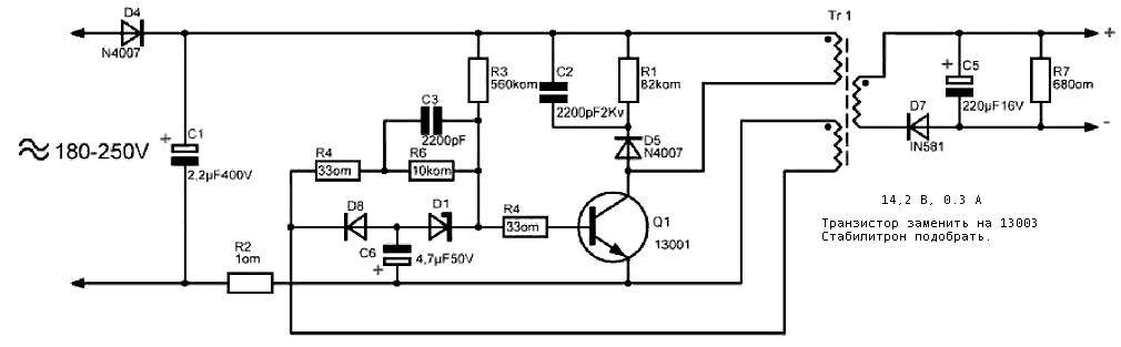
Виталя | Post:432361 - Date: 19.11.13(20:08)
Хотя сейчас, больше по душе китайские ЗУ для мобилок. Готовый корпус, готовая схема с монтажём. Осталось только припаять пару "крАкодилов" и заменить две деталюшки. С-5 и R-7, можно удалить. Либо заменить.


Размер: 34.94 KB

_________________
С ув. Виталий.


vodoprovodchik | Post:432372 - Date: 20.11.13(06:25)
Виталя
В первой схеме у тебя стоит стабилизатор с подпоркой на 14,2вольта очевидно?!.
Дело в том что эта величина - 14,2 волъта никого и ничему не обязывает - это средне статистическая величина.
Акуумы как и люди имеют своё время старения и поэтому одному акууму хватает и 13 вольт на клеммых чтобы он был полностъю заряжен , а другому и 15 вольт мало.
Поэтому по напряжению можно смотреть только время конца заряда и время окончание разряда(при формовке). Разряд ,кста, довольно стабилен на всех акуумах = 10,8вольта
Если прекращать заряд по достижении 14,2в то есть вероятность недозаряда с его последствиями.
Вторая схема - обычный БП.
Обе эти схемы бараттерная схема за "пояс затыкает" 😏 т.к. Не следит за напругой на клеммах - чел должен сам тестером уметь пользоваться , а следит только за током , что и требуют вообще все акуумы.
Из всей электроники мне ндравятся только импульсные зарядки, но и они хорошо работают при условии стабильности сети 220вольт. Здесь она как вкопанная держит. А вот неставильность сети для бареттерной зарядки никакого значения не имеет - лампочка всё скомпенсирует.
Большие акуумы(55а/час) я заряжал через лампу фары (50-60ватт).

stasis2 | Post:432373 - Date: 20.11.13(07:12)
хренота эти зарядники , горять как спички )
проще транс от галоген ламп юзать , куда надёжнее . Тока мост добавить
Правда выпрямляют эту херь только шотки идеал - 1n5819 , sb160 можно но хуже.
Простой нч мост работает на нём как грелка.
На галогеновый транс нельзя вешать кондёры посля моста , дросселя тоже табу)
Я хз зачем вообще для зарядки акб кондюки 😊
Ток запуска можно менять путём добавления одного витка на внутренний дроссель связи , но начинает гретцо сцука.
Я пользовал эти трансы для питания светодиодной подсветки.
транс на 60ватт запускается под мизерной нагрузкой ватта 2 если всё же поставить кондюки но не более 500 мф.
Для зарядника идеальный транс , для БП геморой 😎
Большие акуумы(55а/час) я заряжал через лампу фары (50-60ватт).

скоро мля баластники от сварочника вспомним))
Устарела эта фуета!!!!!!!!! возьми ёпт диммер обычный кабельный цена 50 руб на первичку его повесь и всё😎
Если надо могу дать схему (моя разработка) защищает от кз и переполюсовки и состоит из 7 ми деталей ))
надёжна как танк 😊

vodoprovodchik | Post:432374 - Date: 20.11.13(07:32)
stasis2
Я хз зачем вообще для зарядки акб кондюки smile

Когдато я тожитьбыл такого мнения ...но кондей после моста является как бы согласующим элементом - без кондея диодный мост работает как нагревательный элемент /гасящий/. Поэтому очень желателъно его ставить !
-------------------
///
Правда выпрямляют эту херь только шотки идеал - 1n5819 , sb160 можно но хуже.
///
Разумеется ! Есть такой параметр - время рассасывания порога . Применять какие попало диоды в конструкции , работающей на частоте 50Кгц не получится - они не успевают закрываться и греются от сквозных токов.
Когдато народ буквально стоял от этого на ушах!! 😏 - просто не понимали такого да и диоды были в то время максимум на 1кгц , а ставили их в конструкции с частотами до 20-25кгц.

Я себе сляпал проверялку диодов по частотным свойствам - иногда пользую чтобы на грабли не наступать ! 😏
Точно такаяже картина наблюдается когда применяют не те транзюки в оконечном 2-х тактнике. А я вот столкнулся с ещё одной проблемой - если сделать расхождение фронтов то сквозных токов не будет, но КПД каскада(отдача) резко падает- пока разбираюсь....

stasis2 | Post:432375 - Date: 20.11.13(07:42)
Виталя , я заметил у тебя стабилитрон стоит через светодиод напрямую на мост )
как его не рвёт ?
Или у тебя стаб с диодом на 5 ампер ???
= по секрету скажу если ето фсё не порвало , то оно просто не работает)
диодик может и горит канешна , но стаб не в режиме....
без кондея диодный мост работает как нагревательный элемент /гасящий/.

греетцо однохственно что с что без оного.
Может и меньше нагрев изза растягивания во времени тока потребления при зарядке кондюка.
Если разнести полупериоды конечно сквозить будет много меньше , тока нах так извращатцо?
А кпд каскада у тебя падает скорее всего изза наличия ёмкостей может внутренних даже. Оне банально не успевают перезаряжатцо на разнесённых полупериодах.

psih | Post:432376 - Date: 20.11.13(07:45)
Что за нищебродство? Почему нельзя использовать универсальные зарядные комбайны типа imax за 20$?... Пишете про устаревшие технологии и предлагаете диммер, который стоит половину этой стоимости? ну не идиоты ли? Занятся нечем? Ищите СЕ!

shkaf | Post:432378 - Date: 20.11.13(07:58)
Нормальная, ДЛЯ простой ЗАРЯДКИ ВПОЛНЕ НОРМАЛЬНО.!!
Лампа в некотором диаппазоне будет поддерживать оптимальный зарядный ток.
яРЧЕ СВЕТИТ ЛАМПА-больше сопротивление спирали лампы-меньше ток. Ежели лампа светит слабее спираль имеет меньше сопротивление.. ток подростает.
Авторегулировка при изменении нестабильнотси питания в сети и зарядного тока.
Для простого устройства очень даже хорошо.!!
КПД не обсуждаем при 10 ваттах это не имеет никакого значения.

_________________
На Бога уповаем. http://www.skif.biz/files/e5a7f3.jpg


stasis2 | Post:432379 - Date: 20.11.13(08:01)
ШИза , ты моск не епи пжалста !!!!!!!
НЕту у меня в городке IMAX , тем более по 20 баксов.
Есть китайская хъета по 1000 р , которой жить год и то при хранении отдельно от розетки .
СЕ ему искать ёптыть)) Есть у меня идейка одна , стучи в личку если интересно
яРЧЕ СВЕТИТ ЛАМПА-больше сопротивление спирали лампы-меньше ток. Ежели лампа светит слабее спираль имеет меньше сопротивление.. ток подростает.

книжки меньше читай ёптыть , песдуй и замерь пилять!!!!!!!!!!!
включи лампу на 10 вольт и на 12 сцуко , или на 3 и 5 и отчитайся))))
НА пуске она увеличивает сопротивление , на пуске и всё это 1 вольт наверное вот и вся стабилизация

psih | Post:432381 - Date: 20.11.13(08:34)
stasis2 Пост: 432379 От 20.Nov.2013 (08:01)
ШИза , ты моск не епи пжалста !!!!!!!


Зачем? Ты сам это отлично себе делаешь и без меня! 😀


НЕту у меня в городке IMAX , тем более по 20 баксов.
Есть китайская хъета по 1000 р , которой жить год и то при хранении отдельно от розетки .


У меня их в городе тоже нет! Я выписал, мне почтой пришло! ИНТЕРНЕТ!


СЕ ему искать ёптыть)) Есть у меня идейка одна , стучи в личку если интересно


Твои идеи недалеко ушли от того прогресса, который ты тут продвигаешь! В космос летать еще рано! Хотя бы болото перед подъездом форсировать!

Если хочешь помочь, то поскажи как лучше синусоиду апроксимировать на STM32F4, а то памяти жалко, чтобы всю таблицу загнать. Каким лучше алгоритмом? Пытался вот коэффициенты полинома квадратичного по 3-м точкам вычислить, да вот только не получилась - формула косячная получилась. Но может ты знаешь как?


Vivtor | Post:432384 - Date: 20.11.13(09:22)
Я купил себе китайский дивайс:
[ссылка]
и уже три года радуюсь.
Он у меня в летние месяцы пашет каждую неделю, заряжая по несколько различных аккумуляторов от 12 а/ч до 80 а/ч. Устройство цифровое, весит не более 2 кг. Есть встроенная розетка 13,5 вольт, 12 ампер. И стоит не дорого.
Тут реклама и отзывы
[ссылка]

vodoprovodchik | Post:432388 - Date: 20.11.13(10:13)
А shkaf таки прав! Характеристика достаточно криволинейна чтобы поддерживать стабильный заряд и при сетевой болтанке, и от состояния акуума,,, при такой простоте.
Я только не пробовал лампочку ставить последовательно с первичкой транса... должно вроде сработать ,но тут уже нужно арихметику знать т-е- если по вторичке 14в х 5А (для 55а/час акуума) = 60 ватт ,,,,,то по первичке нужна лампа с током около 0,3А т.е. гдето на 75ватт.
Тут явное приемущество должно получится - габбариты транса должны резко уменьшится.
Экспериментить надо ! 😏

stasis2 | Post:432390 - Date: 20.11.13(10:19)
Если хочешь помочь, то поскажи как лучше синусоиду апроксимировать на STM32F4, а то памяти жалко, чтобы всю таблицу загнать. Каким лучше алгоритмом? Пытался вот коэффициенты полинома квадратичного по 3-м точкам вычислить, да вот только не получилась - формула косячная получилась. Но может ты знаешь как?

конечно знаю ! через квадрупольный хренопроцессор😬 методом котангенса апроксимированного числом авогадро в 16 степени!!!!!!!!!😬
Ты хренов програмист а не искатель , памяти ему жалко на чистый синус.........
А ты знаешь как сделать нагрузку повышающего преобразователя одновременно выключателем питания этого преобразователя ????
В шоке падла ? А у меня этот девайс 5 лет уже работает )))
и без апроксимирования 16 степени....


stasis2 | Post:432391 - Date: 20.11.13(10:26)
Тут явное приемущество должно получится - габбариты транса должны резко уменьшится.
Экспериментить надо !

методом котангенса , я вычислил шта напруга то упадёть вследствии кореляции дивергенции нагрузки транса , кароче просадка будет пшта получится делитель напряжения на первички и делить он будет тем больше чем выше нагрузка вторички а напруга будет Экспоненциально!!! просаживатцо нахрен и лампочко понадобитцо вам на 200-300 ватт ) пилите шура , диммеры отменили😬

psih | Post:432394 - Date: 20.11.13(10:46)

конечно знаю ! через квадрупольный хренопроцессор😬 методом котангенса апроксимированного числом авогадро в 16 степени!!!!!!!!!😬
Ты хренов програмист а не искатель , памяти ему жалко на чистый синус.........


В контроллере память та, которая внутри кристалла. Внешней нет. 190кб. А надо еще буферы для TCP/IP, и работу USB обеспечить. Задачка так себе. Но с ходу не получилось... Устройство, кстати для целей CE

А ты знаешь как сделать нагрузку повышающего преобразователя одновременно выключателем питания этого преобразователя ????
В шоке падла ? А у меня этот девайс 5 лет уже работает )))


насколько я понял речь идет об устройстве распределения нагрузки.
Описание невнятное и непонятно для чего такая хрень нужна.
Если это нагрузка повышающего преобразователя. То нагружая его, ты повышаешь ток на входе этого преобразователя - делаешь его обмоткой реле и вуаля. Преобразователь нагрузил - ток на входе повысил. МП повысил - реле щелкнуло. Умнее ничего не придумал в своей жизни? А еще делают доп. обмотку на трансе этого преобразователя для управления. Вариантов масса. Только умнее от этого в моих глазах ты не стал 😛

У колхозников есть предел, даже если колхозник умнее, чем другие колхозники и способен даже что-то с электричеством сотворить, помимо КЗ...

dedivan | Post:432396 - Date: 20.11.13(11:04)
psih Пост: 432381 От 20.Nov.2013 (08:34)
как лучше синусоиду апроксимировать на STM32F4, а то памяти жалко, чтобы всю таблицу загнать.

Для синусоиды с искажениями порядка 1% достаточно 8 разрядов.
И таблица нужна всего для одной четвертушки- остальные получаются из нее.
Итого четыре отсчета в одном слове - 5 слов достаточно.
Или 20 байтов. Никакая программа короче не будет.

_________________
я плохого не посоветую


psih | Post:432400 - Date: 20.11.13(11:10)
dedivan Пост: 432396 От 20.Nov.2013 (11:04)
psih Пост: 432381 От 20.Nov.2013 (08:34)
как лучше синусоиду апроксимировать на STM32F4, а то памяти жалко, чтобы всю таблицу загнать.

Для синусоиды с искажениями порядка 1% достаточно 8 разрядов.
И таблица нужна всего для одной четвертушки- остальные получаются из нее.
Итого четыре отсчета в одном слове - 5 слов достаточно.
Или 20 байтов. Никакая программа короче не будет.


У меня ЦАП 24-х битный... поэтому таблица в double. Храню я и так четвертушку, а апроксимировать надо (вернее я запланировал, хотя может и не нужно) под частоту дискретизации 96кГц. Т.е. планировал хранить в узловых точках значение синуса и коэффициенты полинома для аппроксимации на лету. Это нужно для синтеза половинки синусоиды, к примеру 10гц-40кгц при максимальной частоты дискретизации. Понятно, что на высоких частотах можно всю таблицу запихнуть, а на низких планировал апроксимировать

[ 1 | 2 | 3 ] [>
У Вас нет прав отвечать в этой теме.
Форум - Новые технологии - Сделай сам - Простейшая зарядка на береттере - Стр 1
🏠 Главная | 📚 Содержание | 💬 Форум | 📁 Файлы | 📩 Контакт