[ВХОД]

31.03.26(20:08)

mob.skif.biz

Альтернативная энергия. Оставь надежду, всяк сюда входящий...

🏠 Главная | 📚 Содержание | 💬 Форум | 📁 Файлы | 📩 Контакт

🖥️ | 🖨️

Форум - Электростатические генераторы - Электростатика - Схемотехника ( Valeralap) - Стр:16
<] [ 1 | ... 6 | 7 | 8 | 9 | 10 | 11 | 12 | 13 | 14 | 15 | 16 | 17 ] [>
Модератор: valeralap
Первый пост темы: valeralap Post: #296456 От:22.03.2011 (18:10)
В этой теме, выкладываются схемы и пояснительное описание к ним. Назначение, в связи с чем разрабатывалась, откуда взята и с какой целью. К некоторым схемам будут прилагаться фотографии опытов. Схемотехника будет разная и не привязанная к одной тематике. Выкладывать буду по мере собственного продвижения и наличия времени. На интересующие вопросы постараюсь отвечать. Если какая-то тема вызовет интерес в разработке схем, удачные свои схемы так- же можете выкладывать. Цель накопить базовую схемотехнику с доступом в одном месте. На сайте в различных ветках так же много приличных схем, если у кого-то есть свободное время, можете выбрать и разместить на данной ветке.
xx0 | Post:422182 - Date: 12.07.13(13:45)
БП 0..30В 0..10А из компьютерного блока питания на микросхеме TL494, KA7500
[ссылка]

_________________
http://xx0ru.livejournal.com/


Ivani | Post:422192 - Date: 12.07.13(20:30)
xx0 Пост: 422182 От 12.Jul.2013 (14:45)
БП 0..30В 0..10А из компьютерного блока питания на микросхеме TL494, KA7500
[ссылка]


Оно обеспечивает зарядку батареи током до 10 А, стабилизацию напряжения на ней по мере зарядки на уровне 13,9 В

Для получения выходного напряжения 30 В в качестве выпрямителя используется мост из диодных сборок, подключённых к 12-вольтной обмотке трансформатора Т2.

Все как я и казал - 15В с полуобмотки = +-15В или однополярное 30В

_________________
[url=http://ivan-work.ucoz.ru/index/na_obmen_ili_prodam/0-4]Продам, обменяю[/url], [url=http://ivan-work.ucoz.ru/index/khochu/0-16]ищу[/url]


xx0 | Post:422213 - Date: 13.07.13(10:08)
Все как обычно не так как ты сказал 😕 На обмотке двухполярное +-50В

_________________
http://xx0ru.livejournal.com/


valeralap | Post:422243 - Date: 14.07.13(02:22)
Нашел в сети, собрал на макете для пробы. Очень качественно работает, но к источнику питания жесткие требования.


Размер: 21.88 KB


Размер: 16.37 KB

_________________
Чтобы слушать Иисуса Христа, нужно быть, хотя бы его апостолом!


valeralap | Post:422244 - Date: 14.07.13(02:40)
Интересная модификация понравившийся мне цепью обратной связи. Такая схема уже выкладывалась, но на этой схеме есть плавное изменение характеристики.


Размер: 33.02 KB

_________________
Чтобы слушать Иисуса Христа, нужно быть, хотя бы его апостолом!


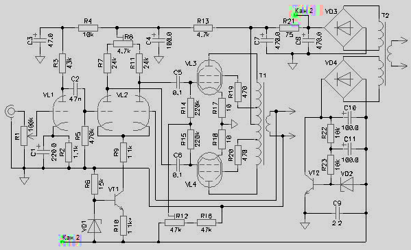
valeralap | Post:422261 - Date: 14.07.13(12:02)
Ламповый однотактный, можно попробовать на очень мощных лампах. Схема пригодится как драйвер по Тесла конструкциям.


Размер: 32.06 KB

_________________
Чтобы слушать Иисуса Христа, нужно быть, хотя бы его апостолом!


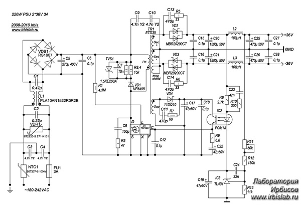
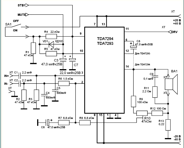
Ivani | Post:422277 - Date: 15.07.13(06:08)
По TDA7293-7294 много хороших отзывов.

Ламповый однотактный, можно попробовать на очень мощных лампах. Схема пригодится как драйвер по Тесла конструкциям.

Ламповый усилитель - это всегда сложно - высокие напряжения, намотка трансформаторов, стабилизация режимов ламп и нагрев, однотоктный сложней двухтактного - трансформатор подмагничивается и его расчет и изготовление усложняется.
В данной схеме есть как миниум 1 ошибка, потребуется 4 питающих напряжения и выходная лампа постоянно работает на пределе...

Себе для эксперементов выбрал лампу ГУ50, живучая и достаточно мощная [ссылка]

_________________
[url=http://ivan-work.ucoz.ru/index/na_obmen_ili_prodam/0-4]Продам, обменяю[/url], [url=http://ivan-work.ucoz.ru/index/khochu/0-16]ищу[/url]


valeralap | Post:422315 - Date: 15.07.13(13:09)
У каждой схемы есть изюминка и ее можно внедрить или перенести в другую схему. Удачные схемные решения соединяя друг - другом повышают общее качество и достоинство гибридного решения. Это,- мое увлечение. Находки бывают которым нет цены... Вот схема совсем не броская но в ней есть очень хорошая подсказка потому и кидаю в копилку. Нарыл в сети, мне описание совершенно ненужно, если кому-то интересно повторить.- смотрите оригинал.


Размер: 15.26 KB


Размер: 17.32 KB

_________________
Чтобы слушать Иисуса Христа, нужно быть, хотя бы его апостолом!


valeralap | Post:422316 - Date: 15.07.13(13:16)
Ivani | Post: 422277 Себе для эксперементов выбрал лампу ГУ50, живучая и достаточно мощная.

У меня по задумке ГУ-50 будет стоять во входном каскаде, а на выходе "рогатая королева ламп"... ГУ-81...!

_________________
Чтобы слушать Иисуса Христа, нужно быть, хотя бы его апостолом!


Ivani | Post:422338 - Date: 15.07.13(18:20)
Вот схема совсем не броская но в ней есть очень хорошая подсказка потому и кидаю в копилку.

Схема простая, мощная, но в ней невозможно застабилизировать сквозной ток выходного каскада....

Вот популярный, мощьный усилитель на дискретных элементах [ссылка]

А мне хватит и 60 Вт на канал с TDA7294

_________________
[url=http://ivan-work.ucoz.ru/index/na_obmen_ili_prodam/0-4]Продам, обменяю[/url], [url=http://ivan-work.ucoz.ru/index/khochu/0-16]ищу[/url]


valeralap | Post:422409 - Date: 16.07.13(14:13)
Ivani | Post: 422338 - Date: 15 Jul 2013 20:20Вот популярный, мощьный усилитель на дискретных элементах [ссылка]

А мне хватит и 60 Вт на канал с TDA7294

В чем то-ты интуитивно прав, любые схемные решения это шаг к интегральным технологиям...

_________________
Чтобы слушать Иисуса Христа, нужно быть, хотя бы его апостолом!


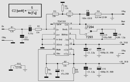
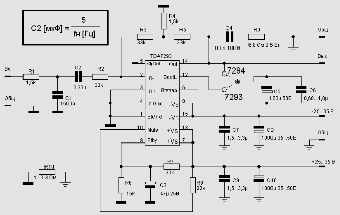
xx0 | Post:422428 - Date: 17.07.13(05:43)
Еще одна схема для усилка +-25В 200-300Вт
[ссылка]
Блок питания
Блок питания
Размер: 41.23 KB


Размер: 40.56 KB
Схема
Схема
Размер: 22.34 KB

_________________
http://xx0ru.livejournal.com/


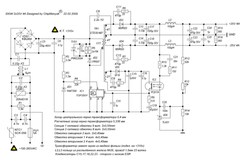
xx0 | Post:422429 - Date: 17.07.13(05:53)
Сетевой импульсный блок питания ±36 В мощностью 220 Вт
[ссылка]

Блок питания
Размер: 59.17 KB

Схема
Размер: 61.58 KB

_________________
http://xx0ru.livejournal.com/


xx0 | Post:422430 - Date: 17.07.13(06:17)
На обоих схемах типичные ошибки:
1) Фильтр на входе L1, полярность нужна обратная
2) Трансформатор TR1, полярность нужна прямая
3) Магнитный экран на второй схеме не на обмотках

_________________
http://xx0ru.livejournal.com/


xx0 | Post:422436 - Date: 17.07.13(09:31)
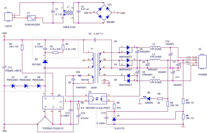
Импульсный БП 300W ±30V на основе TOP250
[ссылка]
Блок питания
Блок питания
Размер: 32.33 KB

Схема
Размер: 52.08 KB

_________________
http://xx0ru.livejournal.com/


Ivani | Post:422437 - Date: 17.07.13(09:33)
xx0 Пост: 422430 От 17.Jul.2013 (07:17)
На обоих схемах типичные ошибки:
1) Фильтр на входе L1, полярность нужна обратная
2) Трансформатор TR1, полярность нужна прямая
3) Магнитный экран на второй схеме не на обмотках

Ошибок 1 и 2 на схеме нет и тебе уже 5 раз сказано об этом, видимо у тебя ошибка в ДНК.
Для аудиотехники в трансе преобразователя делается 2-4 экрана, но это отдельная история...

[ссылка] в наставление

_________________
[url=http://ivan-work.ucoz.ru/index/na_obmen_ili_prodam/0-4]Продам, обменяю[/url], [url=http://ivan-work.ucoz.ru/index/khochu/0-16]ищу[/url]


xx0 | Post:422438 - Date: 17.07.13(09:43)
Ошибки есть на схемах, а в железе многие их исправляют, а с фильтрами это вообще повальная ошибка во всех бп, многие просто собирают, повторяют и не думают, что собрали, сунули и думают, что все будет нормально, а про днк ты перегнул двоечник, учится никогда не поздно 😕

_________________
http://xx0ru.livejournal.com/


Ivani | Post:422439 - Date: 17.07.13(11:34)
xx0 Пост: 422438 От 17.Jul.2013 (10:43)
Ошибки есть на схемах, а в железе многие их исправляют, а с фильтрами это вообще повальная ошибка во всех бп, многие просто собирают, повторяют и не думают, что собрали, сунули и думают, что все будет нормально, а про днк ты перегнул двоечник, учится никогда не поздно 😕

Синфазные сигналы - не неслыал 😀
В отличии от тебя я считал в ручную накопление энергии в индуктивности и понимаю как работают прямоход и обратноходовик на ФИЗИЧЕСКОМ а не на радио уровне.

_________________
[url=http://ivan-work.ucoz.ru/index/na_obmen_ili_prodam/0-4]Продам, обменяю[/url], [url=http://ivan-work.ucoz.ru/index/khochu/0-16]ищу[/url]


valeralap | Post:422446 - Date: 17.07.13(13:48)
Простой двухтактный (настоящий) УНЧ.
[ссылка]

Довольно интересный ламповый усилитель, привожу схему.





Размер: 24.91 KB

_________________
Чтобы слушать Иисуса Христа, нужно быть, хотя бы его апостолом!


xx0 | Post:422460 - Date: 17.07.13(19:39)
Внутренности микросхемы усилителя STK, четыре силовых транзистора на выходе
[ссылка]


Размер: 56.81 KB

_________________
http://xx0ru.livejournal.com/


Ivani | Post:422476 - Date: 18.07.13(04:01)
Внутренности микросхемы усилителя STK, четыре силовых транзистора на выходе

Это больше похоже на микросборку чем на микросхему:)
А 4 транзистора потому что стерео, схема хорошо читается.

В копилку [ссылка]

_________________
[url=http://ivan-work.ucoz.ru/index/na_obmen_ili_prodam/0-4]Продам, обменяю[/url], [url=http://ivan-work.ucoz.ru/index/khochu/0-16]ищу[/url]


Издалека | Post:422478 - Date: 18.07.13(05:48)
Ivani Пост: 422476 От 18.Jul.2013 (05:01)
Внутренности микросхемы усилителя STK, четыре силовых транзистора на выходе

Это больше похоже на микросборку чем на микросхему:)
А 4 транзистора потому что стерео, схема хорошо читается.

Это гибрид. 4 - потому, как расчитана для моста.
У меня на таких усилитель для низов. В мосте даёт 300Вт RMS спокойно.

Издалека | Post:422479 - Date: 18.07.13(06:09)
Ivani Пост: 422456 От 17.Jul.2013 (19:20)
статья 😀
[ссылка]

Вот это есть правильно - БЕЗ обратной межкаскадной связи !!!!!
Обратная связь может быть только внутри самого каскада.

Ivani | Post:422495 - Date: 18.07.13(13:21)
Издалека Пост: 422478 От 18.Jul.2013 (06:48)
Это гибрид. 4 - потому, как расчитана для моста.
У меня на таких усилитель для низов. В мосте даёт 300Вт RMS спокойно.

Это не тот вариант - 300 Вт не делают алюминевыми проводами D 0,25 мм 😀

_________________
[url=http://ivan-work.ucoz.ru/index/na_obmen_ili_prodam/0-4]Продам, обменяю[/url], [url=http://ivan-work.ucoz.ru/index/khochu/0-16]ищу[/url]


Издалека | Post:422500 - Date: 18.07.13(16:46)
Ivani Пост: 422495 От 18.Jul.2013 (14:21)
Это не тот вариант - 300 Вт не делают алюминевыми проводами D 0,25 мм 😀

У меня не конкретно эта, но нечто подобное от Sanyo. Размер солидный - так полпачки сигарет на алюминии с дырками под М4.

<] [ 1 | ... 6 | 7 | 8 | 9 | 10 | 11 | 12 | 13 | 14 | 15 | 16 | 17 ] [>
У Вас нет прав отвечать в этой теме.
Форум - Электростатические генераторы - Электростатика - Схемотехника ( Valeralap) - Стр 16
🏠 Главная | 📚 Содержание | 💬 Форум | 📁 Файлы | 📩 Контакт