[ВХОД]
23.05.26(22:19)

mob.skif.biz

Альтернативная энергия. Оставь надежду, всяк сюда входящий...

🏠 Главная | 📚 Содержание | 💬 Форум | 📁 Файлы | 📩 Контакт
 
Резонансные генераторы
Магнитные генераторы
Механические центробежные (вихревые) генераторы
Электростатические генераторы
Водородные генераторы
Ветро- и гидро- и солнечные генераторы
Прочие идеи (разные)
О форуме
Транспорт
Оружие
Научные идеи, теории, предположения...
Экономия топлива
Коммерческие вопросы
Струйные технологии
Торсионные генераторы
Новые технологии
Барахолка
Патентный отдел
Конструкторское бюро
Нейтронная физика
Торнадо и смерчи
Гравитация и антигравитация
Сделай сам. Советы.
Медицина и здравоохранение

🖥️ | 🖨️

Форум - Сделай сам. Советы. - Домашнему мастеру - Импульсная зарядка - Стр:57
<] [ 1 | ... 47 | 48 | 49 | 50 | 51 | 52 | 53 | 54 | 55 | 56 | 57 | 58 | 59 | 60 | 61 | 62 | 63 | 64 | 65 | 66 | 67 | ... | 137 ] [>
Модератор: dedivan
Первый пост темы: dedivan Post: #404100 От:13.12.2012 (16:30)
Скоро зима, морозы, машина плохо заводится, аккумуляторы мрут как мухи.
Надо их заряжать и лечить.
Виталя | Post:419222 - Date: 29.05.13(12:23)
goliaf Пост: 419207 От 29.May.2013 (10:51) А можно ссылку на оригинал?

Можно. Пост №407928.

_________________
С ув. Виталий.


Виталя | Post:419223 - Date: 29.05.13(12:24)
dedivan Пост: 407928 От 18.Jan.2013 (08:45)
Не, все не так страшно , как малюют.
Вот простая схемка - в общих чертах.
На колечке 60 витков. Это значит при токе накачке 4 ампера
на акк пойдет импульс 240 ампер а при накачке 20 - 1200 в импульсе.
200- это для маленьких банок , соответственно 1200 для автомобильного.
Переключатель в первичке - ставим либо зарядные импульсы- для подъема
коротнувшей банки , а потом подключаем обычную зарядку а импульсы ставим
разряд- тоже хороший режим.
Красным- зарядные импульсы, синим - разрядные.



Размер: 20.08 KB

_________________
С ув. Виталий.


goliaf | Post:419241 - Date: 29.05.13(14:35)
dedivan
Да это просто- ток в первичке маленький накачен.
Увеличь накачку до 100 мкс- увидишь 14 ампер и так далее.

А как определить в схеме, когда кольцо входит в насыщение? До какой степени можно увеличивать накачку? По его нагреву ? Или пока растет напряжение на контрольном резисторе последовательно с нагрузкой?

Виталя | Post:419243 - Date: 29.05.13(15:19)
goliaf Пост: 419241 От 29.May.2013 (15:35)А как определить в схеме, когда кольцо входит в насыщение?

Когда луч, на экране "Ослика", при измерении ТОКА через ПЕРВИЧКУ, перестанет подыматься ВВЕРХ, во время ПРЯМОГО ХОДА (открытое состояние транзистора) и начнёт своё ГОРИЗОНТАЛЬНОЕ передвижение по экрану. Но, допускать ЭТОГО, НЕ НАДО😊.

_________________
С ув. Виталий.


goliaf | Post:419245 - Date: 29.05.13(15:31)
Спасибо, понятно. Вот только "ослик" у меня хромает.😕
А есть тут схема вот этого, не понятно, что там ещё в цепи на заднем плане:
dedivan Пост: 407260 От 12.Jan.2013 (17:49)
Можно сказать бесконтактная зарядка, если не считать диоды.
Реально восстанавливает убитые банки.
Появляется емкость, иногда даже выше паспортной.



Размер: 263.39 KB

Виталя | Post:419246 - Date: 29.05.13(15:48)
goliaf Пост: 419245 От 29.May.2013 (16:31) А есть тут схема вот этого, не понятно, что там ещё в цепи на заднем плане:

Как?, не понятно???😕 Ну, ТАМ же САМ "Генка"😕. На фото:
Дроссель/трансформатор на феррите с РАСПРЕДЕЛЁННЫМ магнитным зазором, аккумулятор (одЫн штука 😊, УНУТРИ СЕРДЕШНАГО), от "Шурика", токовый трансформатор и "Идиоты"😊.

_________________
С ув. Виталий.


goliaf | Post:419247 - Date: 29.05.13(15:56)
Во-во, про токовый транс можно подробнее, эту лекцию я пропустил. Для чего он тут и как сделать ? На фото плохо видно. "Генка", я так понял, это генератор ? Все остальное понятно.😶

andy8mm | Post:419250 - Date: 29.05.13(16:21)
goliaf, здесь целая страничка:
[ссылка]
image


Виталя | Post:419251 - Date: 29.05.13(16:22)
goliaf Пост: 419247 От 29.May.2013 (16:56) Во-во, про токовый транс МОЖНО подробнее?, эту лекцию я пропустил. Для чего он тут и как сделать ?

Эт МОЖНО😊. Я именно ТАК и мотал. Дед, правда, "раздолбал" меня 😊. Сказал, что не на ТОМ феррите я мотал😊. Но, работает ИСПРАВНО, перематывать не стал.😊

9c0770.doc
Размер: 47.00 KB

_________________
С ув. Виталий.


andy8mm | Post:419252 - Date: 29.05.13(16:23)
Токовый транс подборка здесь:
[ссылка]
Виталя, опередил 😊
Извини за задержку с подопытными... пытаюсь 7ач ещё добыть для посылки.

Виталя | Post:419256 - Date: 29.05.13(16:44)
andy8mm Пост: 419252 От 29.May.2013 (17:23) Извини за задержку с подопытными...
ЖДУ😊.

_________________
С ув. Виталий.


elektron_blin | Post:419286 - Date: 29.05.13(21:24)
goliaf, может пригодится стендик, глянь.


Размер: 51.31 KB

goliaf | Post:419322 - Date: 30.05.13(16:30)
andy8mm
goliaf, здесь целая страничка:

Виталя
Эт МОЖНО😊. Я именно ТАК и мотал. Дед, правда, "раздолбал" меня 😊. Сказал, что не на ТОМ феррите я мотал😊. Но, работает ИСПРАВНО, перематывать не стал.😊

Спасибо, с этим разобрался. А вот с самим зарядом не очень понятно.
Сегодня приобрел алмазный диск на барахолке и сделал нормальные колечки. И импортную 4011 - аналог 561ла7. Она тут лучше работает. Попробовал резистор нагрузки 0.2Ом нагревается не по детски.
Пробую зарядить акб. Взял для начала свинцовый, т.н. необслуживаемый на 7а/ч. Питание ген. ЛА7 - 12в (на ключ пока тоже 12в). Период импульсов - 500мкс. Регулирую ток заряда длительностью импульса. Можно выставить ток так, что напряжение на акб. в итоге поднимается и будет держаться любым. Скорость нарастания естественно тоже. Если ток маленький, акб. почти не заряжается, если увеличиваю, то напряжение на акб. может зашкалить (более 14.4в). Но в итоге все равно получится недозарядка. Как правильно заряжать ? 😶 Или эта схема все таки лучше применима для десульфатации ?

СНК | Post:419323 - Date: 30.05.13(16:33)
У не обслуживаемых акков часто клеммы близко друг к другу.. это не критично?

_________________
Автор благодарит алфавит за любезно предоставленные буквы.(с)


goliaf | Post:419324 - Date: 30.05.13(16:34)
elektron_blin Пост: 419286 От 29.May.2013 (22:24)
goliaf, может пригодится стендик, глянь.

Интересная схема, получается смешанная зарядка. А где можно почитать об этой схеме подробней ? Правда на таймере 555 если регулировать длительность, уходит период и наоборот. Но там форма сигнала лучше, хотя наверное для данной схемы не критично. На ЛА7 от dedivan все регулируется норм. как положено 😎

elektron_blin | Post:419331 - Date: 30.05.13(22:17)

b>goliaf, может пригодится стендик, глянь.
Интересная схема, получается смешанная зарядка. А где можно почитать об этой схеме подробней ? Правда на таймере 555 если регулировать длительность, уходит период и наоборот. 😎


Основа сх. взята отсюда, но при режиме дэсульфатации (заряд постоянкой, а разряд импульсный - всё по ДедИвану) схема собирается по верхнему голубому квадрату. А при режиме зарядки (тоже по дедИвану)- перенастраивается по нижнему голубому квадрату, ферштэйн, то-есть две разные сх.😊
На управляющем генераторе 555 стоят 2 развязывающих диода, которые не дают уходить частоте при регулировках, поставь времено электролит 10,0мкф параллельно С, и визуально на светодиоде увидишь.


goliaf | Post:419340 - Date: 31.05.13(06:01)
elektron_blin

Основа сх. взята отсюда, но при режиме дэсульфатации (заряд постоянкой, а разряд импульсный - всё по ДедИвану) схема собирается по верхнему голубому квадрату. А при режиме зарядки (тоже по дедИвану)- перенастраивается по нижнему голубому квадрату, ферштэйн, то-есть две разные сх.😊

А можно ссылку на источник?
На управляющем генераторе 555 стоят 2 развязывающих диода, которые не дают уходить частоте при регулировках, поставь времено электролит 10,0мкф параллельно С, и визуально на светодиоде увидишь.

Эта схема на 555 с диодами классическая, давно известная. Собери и увидишь - период влияет на длительность. Хотя для этой схемы в целом, наверное не критично.
Доработка от Павла Галашевского:
[ссылка]

goliaf | Post:419355 - Date: 31.05.13(14:20)
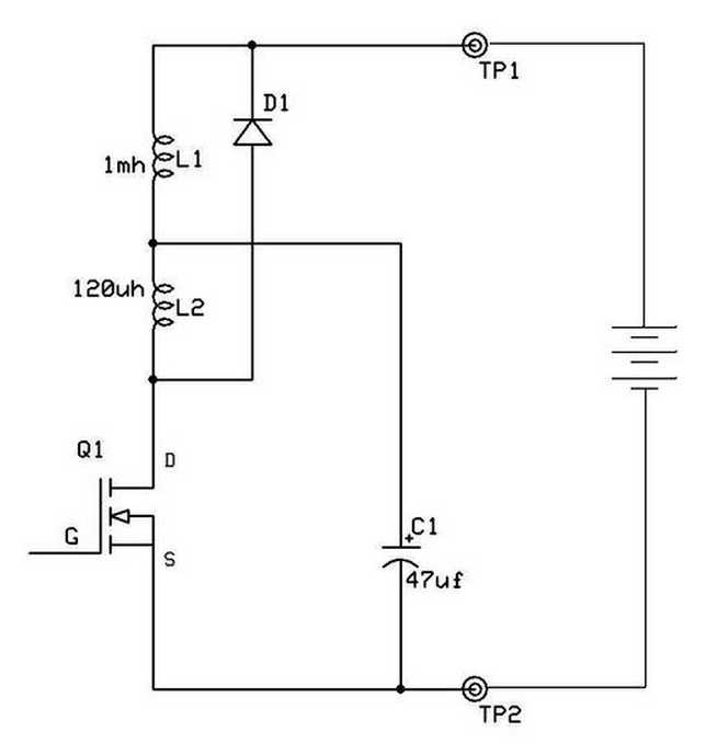
Вопрос знатокам. Что лучше работает при десульфатации аккумулятора, оконечник как у dedivan, или такой ?


Размер: 21.48 KB

goliaf | Post:419409 - Date: 01.06.13(08:54)
И ещё вопрос умельцам, ферритовое кольцо с зазором и обмоткой, противно пищит. Можно ли его залить в эпоксидную смолу ? Сделать одним монолитом с выводами, может так будет не слышно.

Виталя | Post:419419 - Date: 01.06.13(14:46)
Виталя Пост: 417549 От 06.May.2013 (18:16)
Дед Иван, такая схема?, имеет "право на существование"???
Амплитуда импульса напряжения на АКБ - 150 В.
Амплитуда импульса тока через АКБ - 200 А.
Частота следования импульсов - 20 Гц.
Длительность импульса - 10 мкс.
Средний ток заряда, если я правильно считал, равен - 20 мА. Импульс, ну почти, треугольник. Задняя часть, у основания, немного растянута.

Так это именно то чего и нельзя делать.
Высокое напряжение- это пробой двойного электрического слоя- плазма,электролиз воды, и прочие ненужные вещи.
Так то больно просто было бы- на высоковольтку кинул провод от аккума-
шарахнуло и поехал.

Кёрлинг видел? Там гранитную шайбу потихоньку по льду разгоняют- и поехала.
А теперь представь кувалдой по ней шарахнуть.
Может и поедет, а может и рассыпется.
Так вот током- это разгон мягко потихоньку.
А напряжением- это кувалда.

Дед Ваня, такая ХРЕНЬ вот. Вчерась, цельную ночь, пытался зарядить одну из банок АКБ от "Саньки"😊 (шуруповёрта), ток в импульсе 40 А, "посмотрел" вольтметром, после пуска "твоей" Фукусимы - 0,05 В на банке, ну и уснул. Утром просыпаюсь, ПИ-СЕЦ думаю😳, взорвалась наверное, ну - забыл о ней, то на ЗАРЯД, то на СКИФ, то на СТРАННИК, то в ТИМСПИК, "замотался"😊 вечером, короче😊. Прихожу в "раболаторию" - не, "тихо" всё, взрывов не было, на "Ослик" глянул" - те же 40 А вимпульсе, АКК - холодный😳😳😨😨, на вольтметре - те же самые 0,05 В. "Почесал РЕПУ"😳, дай думаю подключу к своему ДЕФИБРИЛЯТОРУ. Подключил, буквально через несколько секунд, напряжение на аккумуляторе начало подыматься и "остановилось" на уровне 1,45 В.
Выключил ДЕФИБРИЛЯТОР и снова поставил в твою "Фукусиму", Ток в импульсе вырос до 50 А, напруга держится на уровне 1,45 В.
Думаю, всё же ДЕФИБРИЛЯТОР - имеет право на ЖИЗНЬ😊.


Размер: 47.89 KB

_________________
С ув. Виталий.


dedivan | Post:419421 - Date: 01.06.13(17:48)
Умеешь ты наговорить кучу слов и ничего не сказать.
Чего ты делал импульсами? Просто подавал зарядные импульсы ?
А почему только 40А ? А 200 А никак?
Если восстановил кз- дальше заряжать чистыми импульсами вредно.


_________________
я плохого не посоветую


Виталя | Post:419432 - Date: 01.06.13(19:30)
dedivan Пост: 419421 От 01.Jun.2013 (18:48) Просто подавал зарядные импульсы ?
А почему только 40А ? А 200 А никак?

Просто подавал импульсы. Почему только 40? А Х.З.??? Так получается ("уметь" надо😊).
В первичке - 10 А и 400 В, в импульсе. 40 витков. Во вторичке, должно быть - 400 А. Почему 40??? Не знаю. Может на диоде Шоттки и на проводах теряется???
Завтра посмотрю при КЗ вторички.

_________________
С ув. Виталий.


Forex | Post:419434 - Date: 01.06.13(20:13)
А кто знает чем бодрить никель-кадмиевые аккумуляторы? Тут притащили дрель, а там половину сдохли. В инете кака-то херня. Мол имульсы и все. А какие оптимальные? Ток там, частота, скважность. Я конечно и от балды могу выставить . Но лучше с априори информацией.


andy8mm | Post:419436 - Date: 01.06.13(22:31)
Forex Пост: 419434 От 01.Jun.2013 (21:13)
А кто знает чем бодрить никель-кадмиевые аккумуляторы?
1.Начало один пост [ссылка]
2. Продолжение подборка [ссылка]
Forex , расскажешь потом что получилось?

goliaf | Post:419462 - Date: 02.06.13(14:32)
Перелопатил несколько веток, где хоть как-то упоминается схема Деда. В голове каша. Никто, ничего вразумительного не говорит. Другого и не ожидал. Сама схема работает, следовательно имеет право на жизнь. Dedivan - прими очередное спасибо за схему! Виталя, ещё раз спасибо за помощь. Буду по старинке заряжать (СС-СV)с добивкой и если потребуется, использовать классическую (проверенную) схему десульфатора.

<] [ 1 | ... 47 | 48 | 49 | 50 | 51 | 52 | 53 | 54 | 55 | 56 | 57 | 58 | 59 | 60 | 61 | 62 | 63 | 64 | 65 | 66 | 67 | ... | 137 ] [>
У Вас нет прав отвечать в этой теме.
Форум - Сделай сам. Советы. - Домашнему мастеру - Импульсная зарядка - Стр 57
🏠 Главная | 📚 Содержание | 💬 Форум | 📁 Файлы | 📩 Контакт