[ВХОД]
24.04.26(19:56)

mob.skif.biz

Альтернативная энергия. Оставь надежду, всяк сюда входящий...

🏠 Главная | 📚 Содержание | 💬 Форум | 📁 Файлы | 📩 Контакт
 
Резонансные генераторы
Магнитные генераторы
Механические центробежные (вихревые) генераторы
Электростатические генераторы
Водородные генераторы
Ветро- и гидро- и солнечные генераторы
Прочие идеи (разные)
О форуме
Транспорт
Оружие
Научные идеи, теории, предположения...
Экономия топлива
Коммерческие вопросы
Струйные технологии
Торсионные генераторы
Новые технологии
Барахолка
Патентный отдел
Конструкторское бюро
Нейтронная физика
Торнадо и смерчи
Гравитация и антигравитация
Сделай сам. Советы.
Медицина и здравоохранение

🖥️ | 🖨️

Форум - Барахолка - Предложение - РЗУ. Особенности практического применения. - Стр:33
<] [ 1 | ... 23 | 24 | 25 | 26 | 27 | 28 | 29 | 30 | 31 | 32 | 33 | 34 | 35 | 36 | 37 | 38 | 39 | 40 | 41 | 42 | 43 | ... | 47 ] [>
Модератор: alexkor345
Первый пост темы: alexkor345 Post: #284260 От:13.01.2011 (09:24)
Данная ветка предназначена для публикации и обсуждения практических аспектов эксплуатации РЗУ-радиантного зарядного устройства различных модификаций.

Для чего нужно РЗУ-кратко на сайте "www.radiant4you.net".
andy8mm | Post:377102 - Date: 19.06.12(21:33)
street, вот начало
[ссылка]
водичку поровну ввожу в каждую банку,
обкалываю сепараторы которые видны через пробку.

street | Post:377141 - Date: 20.06.12(06:53)
Говоришь, поровну...
Но по факту , емкость банок разная. Там, где пробки вылетают - меньше. Что-то с площадью пластин. Вероятно - капец батарейке.

_________________
Главное в мелочах


andy8mm | Post:377184 - Date: 20.06.12(15:20)
емкость банок разная. Там, где пробки вылетают - меньше. Что-то с площадью пластин
Значит меньше площадь пластин, что бы увеличить рабочую площадь пластины, надо её размочить...
Если капец - тогда поздно пить боржоми.😊
Вопрос:
1. Можно ли капилярно добовлять воду в сепараторы?
Что бы сепараторы сами напитывались водой.
Иначе шприцом лишку насильно впихиваю невпихуемое...😕

street | Post:377187 - Date: 20.06.12(15:32)
Не скажу, с гелевыми не приходилось общаться.
Могу предложить способ определения уровня и плотности электролита в зависимости от температуры. Определи акк в морозилку, рядом положи градусник. Выставь темпер , ну например , 15мороза, жди. Когда акк приобретёт температуру морозилки , вытаскивай его на воздух в тенёк. По количеству образовавшегося инея и скорости его оттаивания, можно судить о массе свинца в корпусе, плотности и уровне электролита, по банкам. Оценка, естесственно приблизительная... для герметичных стартерных кислотников кое-какую инфу даёт. Для гелевого - не пробывал.

_________________
Главное в мелочах


andy8mm | Post:377600 - Date: 23.06.12(08:42)
street, спасибо, и нтересный способ. Можно тепловизором этот вариант попробовать.
Что будет если в аккум электролита добавить?

andy8mm | Post:379932 - Date: 08.07.12(00:37)
Дахлый АКБ 1,5 вольта осталось от 12 вольт.
Подключил правильно - РЗУ неонкой светит.
Подключил с обратной полярностью - нормалёк - РЗУ-шка долбит.
До утра оставлю посмотрим чего будет,
по идее надо ионами долбить в обе стороны по сульфатам(фитам)- вопрос как эти ионы развести на разные тропинки?
Магнитным полем?

alexkor | Post:379938 - Date: 08.07.12(08:49)
andy8mm Пост: 379932 От 08.Jul.2012 (01:37)
Дахлый АКБ 1,5 вольта осталось от 12 вольт.
Подключил правильно - РЗУ неонкой светит.
Подключил с обратной полярностью - нормалёк - РЗУ-шка долбит.
До утра оставлю посмотрим чего будет,
по идее надо ионами долбить в обе стороны по сульфатам(фитам)- вопрос как эти ионы развести на разные тропинки?
Магнитным полем?


Если неока горит при подключенной АКБ-обычно пациент труп. Можно попробовать с нормальным охлаждением транзисторов и часиков 10 помурыжить батарею-вдруг оживет.

_________________
Радиантное зарядное устройство- "www.radiant4you.net" Низкоэнергетические ядерные реакции- "www.lenr4you.net"


dedivan | Post:379946 - Date: 08.07.12(11:55)
alexkor Пост: 379938 От 08.Jul.2012 (09:49)
-вдруг оживет.

Оживет- это громко. Типа зомбика из покойничка можно сделать.

_________________
я плохого не посоветую


alexkor | Post:381306 - Date: 17.07.12(09:21)
Для любителей переполюсовок.

Если перепутался желтый/черный-ничего страшного для РЗУ не будет. АКБ замена "+" на "-" не очень нравится, но терпимо...

Отключаем ИП, включаем АКБ по инструкции и всё ОК.

_________________
Радиантное зарядное устройство- "www.radiant4you.net" Низкоэнергетические ядерные реакции- "www.lenr4you.net"


andy8mm | Post:382114 - Date: 23.07.12(14:27)
Диагностика АКБ:
[ссылка]
Кто что скажет по данному приборчику?

xx0 | Post:382120 - Date: 23.07.12(16:56)
А кто тебе скажет?) Проверять приборчик надо 🤢

_________________
http://xx0ru.livejournal.com/


alexkor | Post:382150 - Date: 23.07.12(22:53)
andy8mm Пост: 382114 От 23.Jul.2012 (15:27)
Диагностика АКБ:
[ссылка]
Кто что скажет по данному приборчику?


Для обычных АКБ вполне. Правда распечатка результатов не в тему...

Для "радиантных АКБ" будет показывать удельный индекс мнения Нострадамуса по вопросам генетики касательно селекции роликовых подшипников...

_________________
Радиантное зарядное устройство- "www.radiant4you.net" Низкоэнергетические ядерные реакции- "www.lenr4you.net"


xx0 | Post:382315 - Date: 25.07.12(14:42)
Потом было обнаружено, что если заряженный первоначально прибор(см. рис выше) разрядить, затем пропустить через него ток в обратном направлении, да еще проделать эту операцию не один раз, то увеличивается слой окисла на электродах и емкость вторичного элемента возрастает. Этот процесс получил название формовки пластин и занимал у изобретателя Камилла Фора около трех месяцев.

Кто нибудь пробовал переплюсовку? Какие результаты?
Поставил Varta на пару часов переплюсовку током 2 Ампера.
Ждемс результатов! 🤢

_________________
http://xx0ru.livejournal.com/


xx0 | Post:382359 - Date: 25.07.12(18:56)
Прошло пару часиков, поставил на заряд, результат положительный, стал набирать емкость! Думаю еще несколько прокачать, нужно еще несколько циклов и проверка под нагрузкой.😊

_________________
http://xx0ru.livejournal.com/


xx0 | Post:382467 - Date: 26.07.12(13:18)
Старенькие GP 1.2B NiMh после получасовой переплюсовки приняли заряд до 1.46-1.48В, на короткое отдают 6А, что совсем не плохо, у меня двухлетки пилипс 3А выдали, нужно с ними что то срочно делать.

_________________
http://xx0ru.livejournal.com/


xx0 | Post:382469 - Date: 26.07.12(13:22)
По поводу долбежных зарядок, которые кипятят электролит, могу сказать одно, что кипячение разрушает электроды и уменьшает емкость. А тренировка разрядом тренирует акк хорошо разряжаться и чистит электроды.

_________________
http://xx0ru.livejournal.com/


alexkor | Post:382774 - Date: 29.07.12(09:15)
Познавательная переписка.

" Меня интересуют экономичные вещи для дома. Это: освещение,

--Светодиоды.

обогрев,

--Теплый пол или ИК.

горячая вода,

--Гелиосистема/тепловой насос/дрова.

холодильник, морозильник,электрический чайник, насос, поддерживающий давление в системе водоснабжения, стиралка, утюг, телевизор, компьютер и тд. В целом это киловатты. Но можно разделить задачу. Светодиоды и ИК-диоды - для освещения и обогрева.

--Пока дороговато...

Воду у меня греет бойлер 1500 Вт. Чем заменить? Речь идет о возможности создания полноценного резервного питания. Около 10 кВт.
Если исходить из "линии РЗУ", то это работа с ННО, однако для меня здесь начинаются трудности: тренировка катодов, стальные резервуары, трубки - мне все это просто негде взять и не под силу: где-то Вы писали, что тренировка катодов - месяц, а расстояние между ними - 1 мм. Нечем даже измерить - не линейкой же школьной! Не говорю о том, что их надо еще и как-то закрепить. Вот если бы ННО-установка "под ключ" поставлялась!

--Обычно заказывают под трубчатые коаксиальные электроды. Вообще ННО-очень опасная штука и только для вменяемых пользователей.

Начну с освещения ))) Подскажите, пожалуйста, схему подключения к РЗУ-70 светодиодов (3 В). Как подключить? Сколько шт? Какое питание?

--Нужно начинать с включения "вилка Авраменко". Но такой путь не очень удобен. Нужно добавить диодиков-переделывай всю систему. Гораздо проще диодики цеплять на привычные АКБ 12В, а их заряжать РЗУ.

И еще раз разъясните "для тех, кто в танке": заряжать экономнее меньшим больший или большим меньший?

--Для линейки РЗУ-GIPER нужно ёмкость АКБ подбирать под ток потребления. Если больше 0.12-0.15А на транзистор-ёмкость увеличить. "Безопасная" ёмкость около 10-20 а.ч. на транзистор."

_________________
Радиантное зарядное устройство- "www.radiant4you.net" Низкоэнергетические ядерные реакции- "www.lenr4you.net"


alexkor | Post:385569 - Date: 12.08.12(23:02)
Напряжение на заряжаемой гелевой АКБ при зарядке РЗУ-70G.

YouTube: Смотреть видео

_________________
Радиантное зарядное устройство- "www.radiant4you.net" Низкоэнергетические ядерные реакции- "www.lenr4you.net"


alexkor | Post:389931 - Date: 04.09.12(16:39)
Вариант РЗУ.

YouTube: Смотреть видео





Размер: 14.65 KB

_________________
Радиантное зарядное устройство- "www.radiant4you.net" Низкоэнергетические ядерные реакции- "www.lenr4you.net"


alexkor | Post:389933 - Date: 04.09.12(16:41)
Линейное увеличение мощности.


Размер: 8.46 KB

_________________
Радиантное зарядное устройство- "www.radiant4you.net" Низкоэнергетические ядерные реакции- "www.lenr4you.net"


dedivan | Post:389938 - Date: 04.09.12(17:42)
.

_________________
я плохого не посоветую


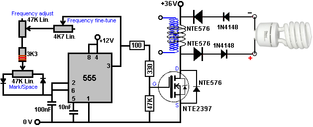
alexkor | Post:394201 - Date: 27.09.12(20:55)
Версия РЗУ на полевичке "http://www.chipdip.ru/product/irf840.aspx" для экономичного освещения с помощью светодиодов "http://www.chipdip.ru/product/bl-l102uwc.aspx".

Диапазон напряжения ИП до 20В.


Размер: 46.08 KB

_________________
Радиантное зарядное устройство- "www.radiant4you.net" Низкоэнергетические ядерные реакции- "www.lenr4you.net"


alexkor | Post:395135 - Date: 02.10.12(21:13)
Конструктив РЗУ для АКБ на полевичке...


Размер: 22.85 KB

_________________
Радиантное зарядное устройство- "www.radiant4you.net" Низкоэнергетические ядерные реакции- "www.lenr4you.net"


AlexKP | Post:395173 - Date: 03.10.12(08:14)
Минус на втором диоде?
Какой удалось получить зарядный ток?

alexkor | Post:395219 - Date: 03.10.12(14:31)
На выходе "радиантные" плюс и минус.

Какой зарядный ток-ХЗ...

_________________
Радиантное зарядное устройство- "www.radiant4you.net" Низкоэнергетические ядерные реакции- "www.lenr4you.net"


<] [ 1 | ... 23 | 24 | 25 | 26 | 27 | 28 | 29 | 30 | 31 | 32 | 33 | 34 | 35 | 36 | 37 | 38 | 39 | 40 | 41 | 42 | 43 | ... | 47 ] [>
У Вас нет прав отвечать в этой теме.
Форум - Барахолка - Предложение - РЗУ. Особенности практического применения. - Стр 33
🏠 Главная | 📚 Содержание | 💬 Форум | 📁 Файлы | 📩 Контакт