[ВХОД]
23.05.26(21:04)

mob.skif.biz

Альтернативная энергия. Оставь надежду, всяк сюда входящий...

🏠 Главная | 📚 Содержание | 💬 Форум | 📁 Файлы | 📩 Контакт
 
Резонансные генераторы
Магнитные генераторы
Механические центробежные (вихревые) генераторы
Электростатические генераторы
Водородные генераторы
Ветро- и гидро- и солнечные генераторы
Прочие идеи (разные)
О форуме
Транспорт
Оружие
Научные идеи, теории, предположения...
Экономия топлива
Коммерческие вопросы
Струйные технологии
Торсионные генераторы
Новые технологии
Барахолка
Патентный отдел
Конструкторское бюро
Нейтронная физика
Торнадо и смерчи
Гравитация и антигравитация
Сделай сам. Советы.
Медицина и здравоохранение

🖥️ | 🖨️

Форум - Резонансные генераторы - Прочие резонансные генераторы - Генератор Эдвина Грея - практическая реализация - Стр:68
<] [ 1 | ... 58 | 59 | 60 | 61 | 62 | 63 | 64 | 65 | 66 | 67 | 68 | 69 | 70 | 71 | 72 | 73 | 74 | 75 | 76 | 77 | 78 | ... | 118 ] [>
Модератор: GRiO
Первый пост темы: GRiO Post: #61419 От:13.03.2007 (00:45)
Остановил свой выбор на генераторе Эдвина Грея. Это один из наиболее полно описанных генераторов. Этап подготовки позади и сейчас осталась самая малость - заставить его работать, так как надо 😀

Схема собрана, устойчивая искра идет. Генерацию импульса сделал на вакуумном триоде. Импульсы шириной 20msec, частота импульсов 120Hz. Напряжение на разряднике ~2.5KV
Т.е. все условия для возникновения радиального электричество созданы.
Дело за малым, осталось снять его и преобразовать в обычное электричество.

Нормального описания выходного транса мне найти не удалось, поэтому делал руководствуясь фотографиями стендов г-на Грея и Гарри Магрэттена.
Диаметр трубы - 110мм, Первичная обмотка ~500 витков, медный провод 0.5, уложены друг к другу в один слой, вторичная (силовая) - 34 витка антенным проводом.

При работе на вторичной обмотке выходного транса - 3.2 вольта переменки. Скорее всего, просто наводки. Пытаюсь разобраться в чем причина. Что нужно исправить, что бы система заработала.

Сейчас играюсь с частотой импульсов, пока без интересных результатов.

Фотки и схему прилагаю.
dedivan | Post:365652 - Date: 16.04.12(18:38)
Я всем говорю- СКОРОСТЬ НЕ ПРЕВЫШАЙ.
А 50 грам/час это потом появилось, из некоторых опытов. 😶

_________________
я плохого не посоветую


Виталя | Post:365654 - Date: 16.04.12(18:43)
sbal Пост: 365647 От 16.Apr.2012 (19:16)

Виталя дело в том, что ближний к зрителю "маятник" имел большую амплитуду ...🤢

Но и МЕНЬШИЙ ВЕС(МАССУ). К дальнему "маятнику" (металлический гвоздик), был присоединён неодимовый магнит. Ну, что бы гвоздик "стал" комПасом.😊

_________________
С ув. Виталий.


sbal | Post:365663 - Date: 16.04.12(19:28)
Прадед, ну смотри, с перегару ...


Размер: 27.37 KB

_________________
в пути...


FEME | Post:365664 - Date: 16.04.12(19:35)
Т.е. что, электрон подобие антенны с круговой поляризацией?

_________________
\\\"Если ты не умеешь владеть собой, тобой завладеют другие\\\" (Кроното—Сумус)


dedivan | Post:365665 - Date: 16.04.12(19:36)
Ну ка нука, нука ну ка
Я из лука ...нука 😬

Ага, а теперь еще как они в рядок на обкладке кондера встанут?

_________________
я плохого не посоветую


sbal | Post:365666 - Date: 16.04.12(19:38)
Счас курну правильного, ручки успокоятся, дух переведу 😎

_________________
в пути...


sbal | Post:365668 - Date: 16.04.12(19:56)
Вот, что вышло, атомы внизу 😊
Естественно, много "править" надобно...


Размер: 49.71 KB


Размер: 60.64 KB

_________________
в пути...


sbal | Post:365671 - Date: 16.04.12(20:19)
FEME Пост: 365664 От 16.Apr.2012 (20:35)
Т.е. что, электрон подобие антенны с круговой поляризацией?


выходит да, только прикол: и "вверх", и "вниз" - правая (?)
в бублике два "кольца тока"-волны встречных, отсюда, из-за ПТС=137,2(?) возникает разностная бегущая. Вот последняя и ответственна за магнетизм (спины(?) электрона, но тут без Прадеда не вкурить мне пока.

_________________
в пути...


sbal | Post:365695 - Date: 16.04.12(21:21)
dedivan хотел спросить, да не знал в какой ветке.
Попалось на глаза:
"...сверхузкое окно прозрачности атмосферы в инфракрасном диапазоне 30-40о С приходится именно на температуру нормального тела - 36,6о С, что даже обычным пирометром позволяет контролировать "количество нормальной биомассы" землян."
Есть такое окно?

_________________
в пути...


Кубич | Post:365775 - Date: 17.04.12(09:08)
Вот эту статейку я сохранил несколько лет назад. Она была в одном из постов

" ЭНЕРГИЯ НУЛЕВОЙ ТОЧКИ.
Занимаясь исследованием альтернативной энергетики пытаясь понять работу того или иного устройства опубликованных в интернете, а также из разных патентов сталкиваешься с вопросом, откуда данное устройство черпает энергию и какую. Неизбежно, такой вопрос возникает перед всеми, кто занимается этой темой. Так как классическая физика не дает ответа на поставленный вопрос, сторонники теорий ЭФИРА быстро узрев свободу, тем более что нельзя опровергнуть, без всяких на то доказательств надо не надо на все вопросы о халявной энергий говорят, что она черпается из ЭФИРА. На мой взгляд, это не ответ, а просто подмена понятий, которая опять же нечего не дает для продвижения в альтернативной энергетики. Какой выход? Искать разумное объяснение, эмпирический путь тупиковый и много затратный. Попытка привлечь внимание к этой проблеме не вызвала интереса, все как тратили свое драгоценное время попусту так и продолжают тратить. Пишут совсем о не реальных вещах, не имея свободной энергии, пишут об антигравитаций, ядерном синтезе в домашних условиях и вообще черт знает о чем, абы отойти от истинной проблемы и забывают, что они находятся на сайте альтернативной энергетики, а не на сайте фантастики. Проанализировав, пришел к выводу, что надо искать разумное объяснение работе альтернативных устройств. Размышления на эту тему привели меня к двум фундаментальным классическим понятиям ЭТО ДВИЖЕНИЕ МАТЕРИЙ и ТЕМПЕРАТУРА. Это два кита, на которых я хочу заострить внимание, но это не значит, что больше нет других фундаментальных понятий, просто на данном этапе мне нужны только эти. Движение, присущее всему материальному миру, в особом разъяснений не нуждается. Все находится в не прерывном движение, от микро структур до макро структур нашего материального мира. Температура занимает в нашей жизни, на мой взгляд, самое главное место и таит в себе не мало загадок; достаточно объемно изучена в классической физике, понятней не становится. Я же хочу рассмотреть только универсальность этой формы энергий применительно альтернативной энергетики. Впервые я задал себе вопрос, почему в колебательном контуре происходит усиление? В физике есть ответ, это явление резонанса. Если больше не задавать вопросов, то вроде все понятно. Но стоит только продолжить думать, быстро приходишь к выводу, что объяснения нет, где в контуре берется энергия и какая? В этом вопросе, одни скромно пытаются молчать, а другие шумно начинают высказывать различные теорий. Постараюсь высказать свой взгляд на данную проблему. У температуры есть универсальная величина -это абсолютный ноль, минус 273 градуса по Кельвину. В лабораторных условиях можно создать условия близкие к минус 273 градусам, но абсолютный ноль невозможен. Нам же для рассуждения нужно только одно любое материальное тело, имеющее температуру отличную от абсолютного нуля является нагретым. Тоесть в материале имеющий температуру отличную от абсолютного нуля происходит ЭНЕРГО ОБМЕН! Этот факт неопровержимо доказывает наличие халявной энергий вокруг нас в любом материальном теле. И этот феномен- то есть энергообмен подчиняется природному закону рядам чисел ФИББАНАЧИ. Возьмем две частицы которые обрели температуру отличную от абсолютного нуля они обретут движение и столкнутся получив при столкновений другой вектор движения они столкнутся с другой частицей и так далее согласно рядам ФИББАНАЧИ в расчете на одну частицу при ноль градусов ЦЕЛЬСИЯ она столкнется 6765 раз разумеется в расчете не преследовалась точность. Это одна материальная частица а сколько их будет одновременно находится все они испытывают в сумме гигантское количество взаимодействий который физики называют тепловым шумом. Радиотехнике тепловыми шумами ограничивается чувствительность самого первого входного каскада. С тепловыми шумами в ответственных местах бурятся путем охлаждения первичного колебательного контура до получения сверх проводимости. Возьмите любой чувствительный милливольтметр поставьте его значение на самый чувствительный предел это у хорошего прибора 500микровольт и замкните концы прибора сами на себя. И вы обнаружите, что стрелка не будет стоять на нуле, а постоянно будет прыгать около значения микровольт 100 до 300. Это вы столкнулись с тепловым шумом! На Skife кто-то задал вопрос. Резонанс - это сочетание параметров системы, при котором система очень восприимчива к впитыванию энергии, но откуда она ее берет? Наступил момент ответить на него. ЭТО ЭНЕРГИЯ ТЕПЛОВОГО ШУМА, которая в результате РЕЗОНАНСА обретает упорядоченное движение этим самым, увеличивая энергию в колебательном контуре. Это мною сказанное напрямую имеет отношение ко всем электрическим резонансным системам - то есть асинхронный двигатель в режиме резонанса генератор ХАБАРДА и.т.д. Отсюда еще есть одно очень интересное наблюдение: все устройства вырабатывающие электроэнергию, это, по сути, солнечные батарейки, но работающие в своем окне прозрачности, а смысл преобразования един. Это высказывание требует большого пояснительного текста и примеров. Прав был ТЕСЛА, когда говорил, энергия вокруг нас только надо уметь ее взять. Вот к такому выводу я пришел, самая универсальная, самая гибкая, везде сущая, это энергия тепла. Так понимаю энергию нулевой точки. Это мои мысли и я ими поделился."

Мысли интересные и по моему заслуживают внимания.

_________________
Кнопка с крестиком в правом верхнем углу экрана - портал в реальный мир.


sbal | Post:365778 - Date: 17.04.12(09:19)
Три сосны: "время-движение-энергия". Святая троица...

_________________
в пути...


MSN | Post:365802 - Date: 17.04.12(12:53)
ух-ты, какие веники у вас красивые в теме понарисованы.🤢
Ну и как, секрет Эдвина Грея помогло разгадать?

_________________
Говорите говорите, я всегда зеваю когда мне интересно. 99,9% всех СЕ устройств, - от неправильных измерений


yurinikolaev | Post:365811 - Date: 17.04.12(13:54)
To Кубич.А кто тебе сказал, что с помощью колебательного контура в резонансе можно увеличить мощность.Токи и напряжения в нем бегают действительго гораздо большего размаха чем подводимые,но в РАЗНОЕ время.А мощность на выходе контура будет даже меньше ,за счет потерь.Это как в транформаторе-можно получить или напругу,или ток, а одновременно-фигу,иначе и делали бы усилители мощности на контурах,цепочкой друг за другом.

yurinikolaev | Post:365812 - Date: 17.04.12(13:54)
To Кубич.А кто тебе сказал, что с помощью колебательного контура в резонансе можно увеличить мощность.Токи и напряжения в нем бегают действительго гораздо большего размаха чем подводимые,но в РАЗНОЕ время.А мощность на выходе контура будет даже меньше ,за счет потерь.Это как в транформаторе-можно получить или напругу,или ток, а одновременно-фигу,иначе и делали бы усилители мощности на контурах,цепочкой друг за другом.

sbal | Post:365814 - Date: 17.04.12(14:49)
MSN Пост: 365802 От 17.Apr.2012 (13:53)
ух-ты, какие веники у вас красивые в теме понарисованы.🤢
Ну и как, секрет Эдвина Грея помогло разгадать?


А чем тебе венички не по душе, а?
Вот венички правильно оформим, отработаем технологию и выметем весь сор с черепков. 🤢

_________________
в пути...


dedivan | Post:365818 - Date: 17.04.12(15:07)
sbal Пост: 365668 От 16.Apr.2012 (20:56)
Естественно, много "править" надобно...

Это природа сама поправит.
Если найдешь кучу таких магнитиков от динамиков и положишь на плоскость- они выстроятся не в линеечку- а образуют шестигранники- соты.
Тут дальше столько всего в природе совпадает- не на одну тему разговоров хватит

sbal Пост: 365671 От 16.Apr.2012 (21:19)
но тут без Прадеда не вкурить мне пока.


Дык а чего скромничать- я именно тоже самое подозреваю.
А просто никак иначе не складывается.

Но конечно это все упрощения.
На самом деле несколько сложнее, но не намного.
Все проводники имеют лишние незанятые связями электроны на внешней оболочке.
Атомную решетку образуют валентные электроны, но их больше чем надо
для образования связей - поэтому часть электронов образует как бы свабодный газ внутри решетки.
И решетка и газ могут смещаться относительно друг друга под действием внешнего эл поля.
Если учесть , что решетка без свободных электронов имеет
положительный заряд , то это смещение и образует видимый нами
плюс и минус на разных сторонах пластины.
То есть на положительно заряженной стороне нет каких то отдельных
положительных зарядов- просто электроны утоплены в атомной решетке
которая имеет общий положительный заряд.

_________________
я плохого не посоветую


FEME | Post:365824 - Date: 17.04.12(15:28)
dedivan Пост: 365818 От 17.Apr.2012 (16:07)
sbal Пост: 365668 От 16.Apr.2012 (20:56)
Естественно, много "править" надобно...

Это природа сама поправит.
Если найдешь кучу таких магнитиков от динамиков и положишь на плоскость- они выстроятся не в линеечку- а образуют шестигранники- соты.
Тут дальше столько всего в природе совпадает- не на одну тему разговоров хватит

sbal Пост: 365671 От 16.Apr.2012 (21:19)
но тут без Прадеда не вкурить мне пока.


Дык а чего скромничать- я именно тоже самое подозреваю.
А просто никак иначе не складывается.

Но конечно это все упрощения.
........


Очень советую посмотреть фильм по ссылке что Vid выложил. Сам фильм на любителя, но там используется анимация именно того, о чем мы здесь разговариваем.

[ссылка]

_________________
\\\"Если ты не умеешь владеть собой, тобой завладеют другие\\\" (Кроното—Сумус)


sbal | Post:365825 - Date: 17.04.12(15:31)
dedivan да, да, согласен и понял. Изобразил упрощенно в разрезе, бублики только ~изометрически.
Наверно эту часть ветки в "Кольцегранку" перенести и продолжить?

_________________
в пути...


Кубич | Post:365833 - Date: 17.04.12(16:27)
yurinikolaev Пост: 365811 От 17.Apr.2012 (14:54)
To Кубич.А кто тебе сказал, что с помощью колебательного контура в резонансе можно увеличить мощность.Токи и напряжения в нем бегают действительго гораздо большего размаха чем подводимые,но в РАЗНОЕ время.А мощность на выходе контура будет даже меньше ,за счет потерь.Это как в транформаторе-можно получить или напругу,или ток, а одновременно-фигу,иначе и делали бы усилители мощности на контурах,цепочкой друг за другом.


Для начала скажу более внятно, что этот текст не мой, а я его лишь процетировал. Я скопировал этот текст здесь, на Скифе несколько лет назад.

Дальше насчёт токов... Резонанс токов возникает в цепях переменного тока состоящих из источника колебаний и параллельного колебательного контура. Резонанс тока это увеличение тока проходящего через элементы контура при этом увеличение потребление тока от источника не происходит.
Для возникновения резонанса токов необходимо чтобы реактивные сопротивления емкости и индуктивности контура были равны. А также частота собственных колебаний контура была равна частоте колебаний источника тока.
Во время наступления резонанса токов или так называемого параллельного резонанса напряжение на элементах контура остается неизменным и равным напряжению, которое создает источник. Поскольку он подключен параллельно контуру. Потребление тока от источника будет минимально, так как сопротивление контура при наступлении резонанса резко увеличится.
Сопротивление колебательного контура относительно источника колебаний будет иметь чисто активный характер. То есть не будет, провялятся ни емкостная, ни индуктивная составляющая. И сдвиг фаз между током и напряжением будет отсутствовать.
В тоже время ток через индуктивность будет отставать от напряжения на 90 градусов. А ток в емкости буде опережать напряжение на те же 90 градусов. Таким образом, токи в реактивных элементах контура будут сдвинуты по фазе на 180 градусов друг относительно друга.
В итоге получается, что в параллельном колебательном контуре протекают реактивные токи достаточно большой величины, но при этом он от источника напряжения потребляет малый ток необходимый лишь для компенсации потерь в контуре. Эти потери обусловлены наличием активного сопротивления сосредоточенного по большей части в индуктивности.
Источник затрачивает энергию при включении, заряжая емкость.

Далее энергия, накопленная в электрическом поле конденсатора, переходит в энергию магнитного поля индуктивности. Индуктивность возвращает энергию емкости, и процесс повторяется снова. Источник напряжения лишь должен компенсировать потери энергии в активном сопротивлении контура.


_________________
Кнопка с крестиком в правом верхнем углу экрана - портал в реальный мир.


yurinikolaev | Post:365850 - Date: 17.04.12(17:38)
Все правильно.Резонанс позволяет увеличить кпд системы,но СЕ тут нет.

Кубич | Post:365851 - Date: 17.04.12(17:58)
yurinikolaev Пост: 365850 От 17.Apr.2012 (18:38)
Все правильно.Резонанс позволяет увеличить кпд системы,но СЕ тут нет.


Конечно нет. А что где-то намёк был? Я не заметил...

_________________
Кнопка с крестиком в правом верхнем углу экрана - портал в реальный мир.


shkaf | Post:365878 - Date: 17.04.12(20:14)
http://www.ntpo.com/patents_electricity/electricity_7/electricity_53.shtml#вверх
Трансформатор с регулируемым коэффициентом трансформации работает следующим образом: при включении первичной обмотки 2 в сеть, во вторичной 3 обмотке наводится ЭДС, определяемая отношением чисел витков первичной 2 и вторичной 3 обмоток. При подаче на обмотку управления 4 переменного напряжения от постороннего источника ЭДС вторичной обмотки изменяется, что является результатом изменения коэффициента трансформации. Направление изменения коэффициента трансформации в большую или меньшую сторону определяется фазой напряжения, подаваемого на обмотку управления 4, а величиной этого напряжения определяется глубина регулирования ЭДС во вторичной обмотке 3. Наблюдаемые эффекты регулирования коэффициента трансформации сохраняются при любых режимах работы трансформатора - от холостого хода до максимальной потребляемой мощности.

321
321
Размер: 3.55 KB

_________________
На Бога уповаем. http://www.skif.biz/files/e5a7f3.jpg


shkaf | Post:365891 - Date: 17.04.12(21:28)
Про падение тока намагничивающей катушки после его быстрого увеличения.
image

Ток естественно уменьшиться за счет того что магнитные поле будет замыкаться через магнитопровод который внутри витков катушки накачки. Но магнитопровод при этом намагнитится не до уровня насыщения, а до какого то Нулевого значения!!! И после нулевой отметки начнется как и положено плавный рост тока уже до отметки насыщения магнитопровода.

А что это за нулевая отметка между концом спада тока и началом плавного роста тока??? И если эту отметку принять за нулевую то получается что индуктивные свойства магнитопровода до нулевой отметки имели отрицательную величину. Вот она, та самая дедова отр. индуктивность.
Внешне как отрицательная величина магн. проницаемости магнитопровода.
И если в качестве намагничивающей катушки используется одна катушка (традиционно) то время действия отрицательных значений инд. маскируется за плавно увеличивающимся током катушки и ее просто не видно и не слышно.

_________________
На Бога уповаем. http://www.skif.biz/files/e5a7f3.jpg


Кубич | Post:365936 - Date: 18.04.12(08:11)
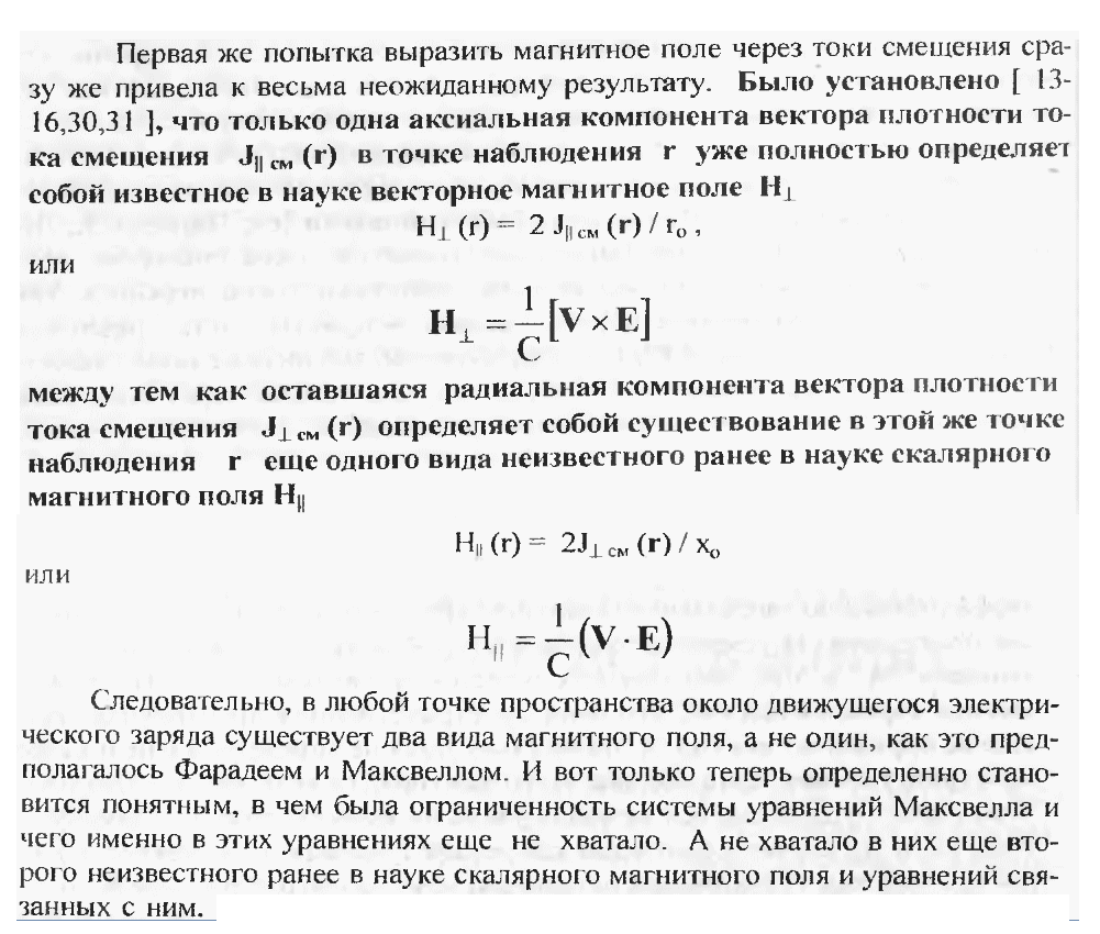
Настоящий переворот зреет в электродинамике. Скалярное магнитное поле реальность.

Николаев Геннадий_Тайна электромагнетизма и свободная энергия/http://magichand.ru/books-palmistry-and-not-only/1044-----2011- / в списке...


Размер: 211.13 KB

_________________
Кнопка с крестиком в правом верхнем углу экрана - портал в реальный мир.


Кубич | Post:365937 - Date: 18.04.12(08:28)
"...как показывает теперь история, ближе всех в понимании ограниченности уравнений электродинамики был только сам Максвелл, который и определил , что полученная им система уравнений не является полной , так как многие другие видные теоретики 19 и 20 века были озабочены, в основном, лишь обустройством и украшением фасада "прекрасного здания электродинамики", т.е. - прекрасного здания формально - математической теории электромагнетизма, которое мы и имеем до настоящего времени как "величайшее достижение человечества". Геннадий Николаев.

_________________
Кнопка с крестиком в правом верхнем углу экрана - портал в реальный мир.


<] [ 1 | ... 58 | 59 | 60 | 61 | 62 | 63 | 64 | 65 | 66 | 67 | 68 | 69 | 70 | 71 | 72 | 73 | 74 | 75 | 76 | 77 | 78 | ... | 118 ] [>
У Вас нет прав отвечать в этой теме.
Форум - Резонансные генераторы - Прочие резонансные генераторы - Генератор Эдвина Грея - практическая реализация - Стр 68
🏠 Главная | 📚 Содержание | 💬 Форум | 📁 Файлы | 📩 Контакт