[ВХОД]

01.04.26(14:04)

mob.skif.biz

Альтернативная энергия. Оставь надежду, всяк сюда входящий...

🏠 Главная | 📚 Содержание | 💬 Форум | 📁 Файлы | 📩 Контакт

🖥️ | 🖨️

Форум - Барахолка - Предложение - РЗУ. Особенности практического применения. - Стр:14
<] [ 1 | ... 4 | 5 | 6 | 7 | 8 | 9 | 10 | 11 | 12 | 13 | 14 | 15 | 16 | 17 | 18 | 19 | 20 | 21 | 22 | 23 | 24 | ... | 47 ] [>
Модератор: alexkor345
Первый пост темы: alexkor345 Post: #284260 От:13.01.2011 (09:24)
Данная ветка предназначена для публикации и обсуждения практических аспектов эксплуатации РЗУ-радиантного зарядного устройства различных модификаций.

Для чего нужно РЗУ-кратко на сайте "www.radiant4you.net".
street | Post:328851 - Date: 28.09.11(10:14)
Может быть обусловлено снижением внутреннего сопротивления аккумулятора .
Возможно , отсюда и растут ноги у разговоров о "холодном" токе. Акк меньше греется под той же или даже большей нагрузкой.
Есть такое , подтверждаю. Но точных замеров не осуществлял , субъективно только.

На снижение внутреннего сопротивления также может указывать тот факт , что при заряде от РЗУ Li-ion акка от сотового телефона , даже при отстёгнутом и пристёгнутом уже после заряда контроллере, штатная система зарядки иногда не позволяет зарядить телефон , требует сменить акку. Хотя телефон ещё работает. Контроллер отслеживает напряжение и не учитывает ток при минимальном напряжении. А вот при подключении зарядки отслеживает ток , а он будет больше в начале заряда. Поэтому контроллер блокирует работу зарядки.
Заботливый😊.

_________________
Главное в мелочах


street | Post:328853 - Date: 28.09.11(10:33)
Прошло немного времени...
Проверим подопытные конденсаторы.
Слегка, увеличившаяся после опыта , ёмкость одного из конденсаторов вернулась к первоначальному значению - 64мкФ.
Второй кондёр , получивший меньше РЗУ , но и меньше разряда , по прежнему имеет около полувольта с пособен отдавать очень малый ток. Время отдачи тока не определял.

Берём два бумажно-масляных КБГ-МН 6мкФ/600в.
Цепляем один к РЗУ. Быстренько заряжается до неонки , как оказалось 300вольт.
Коротим. Как и положено - щелчок. Смотрим напр - нуль. Ждём пару минут , смотрим напр - примерно 0.01вольта. Смотрим напр на другом таком же , но вообще не заряженного уже лет пять-то точно. Те же 0.01вольта. Отдаваемый ток не улавливается , но возможно это следствие малой ёмкость бумажного кондёра. Величина ёмкости по прибору не изменилась и составляет 5.84мкФ у одного и 5.81мкФ у другого.

Выводы:
Адсорбция в диэлектрике - не подтвердилось на бумаге.
Процесс кроется в электролите. На изменение свойств электролита косвенно указывает и статистика зарядки батареек от РЗУ. В разных батарейках разный состав электролита .

_________________
Главное в мелочах


олег-джан | Post:328855 - Date: 28.09.11(10:48)
Выводы:
Адсорбция в диэлектрике - не подтвердилось на бумаге.

ну,раз у Стрита на бумаге не подтвердилось-так и запишем:
наука потратила годы и миллионы зря!😬

_________________
Обьективная реальность-бред,вызванный недостатком алкоголя в крови...


street | Post:328856 - Date: 28.09.11(11:00)
наука потратила годы и миллионы зря!

Отрицательный результат - тоже результат.

у Стрита на бумаге не подтвердилось-так и запишем:


Не..., запишем так:

Между зарядом от РЗУ и разрядом , необходимо выждать время. Целесообразнее , как и говорил dedivan , делать паузы в следовании импульсов зарядного тока.
Исходя из результатов на электролитических кондёрах , примерно 1 к 3-4.

_________________
Главное в мелочах


олег-джан | Post:328859 - Date: 28.09.11(11:22)
street | Post: 328856
Исходя из результатов на электролитических кондёрах , примерно 1 к 3-4.

Японы лет 30 назад точно вычислили...пропорция 1 к 10...
а асимметрия тока 3 к 5....
п.с. я же еще позавчера пИсал,что в электролитических кондерах
почти то же,что и в аккумах происходит...
А если хочется абсорбцию в чистом виде посмотреть-найди
коаксиал с полиэтиленовой изоляцией (внутри),заряди-разряди...
померяй...потом в тазик с кипятком его погрузи..нагреется-еще раз
заряд-разряд-замер....
потом в кипятке без доп.заряда посмотри,как растет напряжение...
тестер не сожги...
п.с 300 вольт может маловато быть для полиэтилена...не пробовал...
на киловольтах-точно хорошо видать....

_________________
Обьективная реальность-бред,вызванный недостатком алкоголя в крови...


avtoel | Post:328919 - Date: 28.09.11(19:12)
street Пост: 328851 От 28.Sep.2011 (11:14)
Может быть

обусловлено снижением внутреннего сопротивления аккумулятора

.
Возможно , отсюда и растут ноги у разговоров о "холодном" токе. Акк меньше греется под той же или даже большей нагрузкой.
Есть такое , подтверждаю. Но точных замеров не осуществлял , субъективно только.

...при заряде от РЗУ Li-ion акка от сотового телефона , даже при отстёгнутом и пристёгнутом уже после заряда контроллере, штатная система зарядки иногда не позволяет зарядить телефон , требует сменить акку...


Я тоже так думаю, А так же и десульфатация и уменьшение двойного электрического слоя на пластинах. Кроме того "двойной электрический слой можно рассматривать как своеобразный микроконденсатор, расстояние между обкладками к-рого определяется молекулярными размерами. Образование двойного электрического слоя оказывает существенное влияние на скорость электродных процессов, адсорбцию ионов и нейтральных молекул..." взято отсюда [ссылка] Преодолеть такой конденсатор и позволяет короткий импульс. И мне показалось, что аккум после такой тренеровки имеет станлартное напряжение не 12.6в, а побольше. Когда в начале зарядов разрядов подключал нагрузку, то до 12.6в напряжение падало за несколько минут. В конце цикла до того же напряжения целый час. Может потому при переходе на обычное ЗУ и заряде автоматом до 14.1в время разряда было меньше А уже второй заряд/разряд стал больше?
Может и с телефоном так? Аккум становится "другим", его свойства не совпадают со стандартным.

avtoel | Post:329330 - Date: 01.10.11(10:56)
Я что убил ветку своими "откровениями"? Или народ испугался призрака снижения ёмкости при применении РЗУ? А как вам, мысль о снижении ёмкости при зарядке обычным способом. Количество зарядов/разрядов не бесконечно и для аккумов составляет примерно 500, после чего остаточной ёмкости (какой?), не достаточно для прокрутки мотора . Если считать упрощённо, что за каждый полный заряд разряд по причине износа умирает 0.5% ёмкости, то за 10 раз получим 5%. Учитывая нелинейность данного процесса в середине и к концу жизни всё может быть намного хуже. Если РЗУ оттянет этот конец, то честь ему и хвала. Ведь один из факторов выхода из строя аккума это нагрев. А при заряде РЗУ Я лично нагрева не заметил, даже при напряжении 14.7в. Не исключаю, что при заряде РЗУ заряд может быть не до 14в а до большего и это может быть нормой. Надо проверять. Надо оставить тренированный РЗУ аккум на несколько дней и померить остаточное напряжение. Или может с нагрузкой в несколько килоОм. У кого какие мысли?

street | Post:329331 - Date: 01.10.11(11:05)
Надо проверять. пришла мысль Что надо оставить тренированный РЗУ аккум на несколько дней и померить остаточное напряжение.

Так и делаю. Через некоторое время напряжение снизиться. Я для чего электролиты приборчегом тыкал?

Я что убил ветку своими "откровениями"?

Нормальный процесс. Некоторые ветки и через годы оживают.
К сказанному тобой добавить особо нечего. Да и озвучено всё это было ранее.
Увеличения ёмкости по мтодике её определения - необнаружено , при сравнительном разряде под малым током - обнаруживается. Дохлые аккумуляторы и батарейки - поднимаются , несколько раз , но не бесконечно.

Теперь актуальны решения по автоматизации процесса заряда. Есть , что предолжить?

P.S. Что с плотностью электролита в акке с напряжением на клеммах 14.7?

_________________
Главное в мелочах


avtoel | Post:329333 - Date: 01.10.11(11:18)
street Пост: 329331 От 01.Oct.2011 (12:05)
Увеличения ёмкости по мтодике её определения - необнаружено , при сравнительном разряде под малым током - обнаруживается. Дохлые аккумуляторы и батарейки - поднимаются , несколько раз , но не бесконечно.

Теперь актуальны решения по автоматизации процесса заряда. Есть , что предолжить?

P.S. Что с плотностью электролита в акке с напряжением на клеммах 14.7?

Методика определения ёмкости не совершенна.

по автоматизации процесса заряда есть идеи. Главное компаратор конца заряда необходимо развязывать диодом, делать измеритель пикового напряжения и играться с постоянной времени измерения. Надо контролировать два параметра одновременно. Величину выброса (сульфатация) и напряжение после выброса (степень зарядки). Позже выложу есть готовые решения.
Плотность электролита при 14.7 не достигала максимума. Тогда не стал заморачиваться, но в памяти отложилось.

street | Post:329334 - Date: 01.10.11(11:28)
Величину выброса (сульфатация)

В целом - неактуально.

напряжение после выброса (степень зарядки)

А вот то , что нужно. Отключение РЗУ , сразу после того как напряжение на клеммах перестанет нарастать. ТОлько вот это напряжение у разных акков, разное.

_________________
Главное в мелочах


alexkor | Post:329336 - Date: 01.10.11(11:53)
avtoel Пост: 329330 От 01.Oct.2011 (11:56)
А как вам, мысль о снижении ёмкости при зарядке обычным способом. Количество зарядов/разрядов не бесконечно и для аккумов составляет примерно 500, после чего остаточной ёмкости (какой?), не достаточно для прокрутки мотора . Если считать упрощённо, что за каждый полный заряд разряд по причине износа умирает 0.5% ёмкости, то за 10 раз получим 5%. Учитывая нелинейность данного процесса в середине и к концу жизни всё может быть намного хуже. Если РЗУ оттянет этот конец, то честь ему и хвала.


Привет!

Специально для проверки поведения сравнительно новой АКБ приобрёл новый аккум на 60 а.ч. и сейчас тренирую РЗУ.
Первый разряд под нагрузкой дал реальную ёмкость 48 а.ч. Разряжал до 10.8В.

Тренировка РЗУ продолжается, по окончании сообщу влияние га новую АКБ...

_________________
Радиантное зарядное устройство- "www.radiant4you.net" Низкоэнергетические ядерные реакции- "www.lenr4you.net"


dedivan | Post:329339 - Date: 01.10.11(12:20)
Для стартера важнее не емкость а изменение внутреннего сопротивления акка.
Вот его и надо мерять.
Схема такая- ключик с нагрузкой на 10 ампер на ключик подаются короткие импульсы
на аккумуляторе измеряется милливольты переменного напряжения.

_________________
я плохого не посоветую


alexkor | Post:329381 - Date: 01.10.11(15:56)
avtoel Пост: 329330 От 01.Oct.2011 (11:56)
Количество зарядов/разрядов не бесконечно и для аккумов составляет примерно 500, после чего остаточной ёмкости (какой?), не достаточно для прокрутки мотора . Если считать упрощённо, что за каждый полный заряд разряд по причине износа умирает 0.5% ёмкости, то за 10 раз получим 5%. Учитывая нелинейность данного процесса в середине и к концу жизни всё может быть намного хуже.


Вот дословно-"Современные герметизированные свинцово-кислотные аккумуляторные батареи обладают достаточно высокими удельными энергетическими характеристиками (до 40 Втч/кг и 100 Втч/л). Они работоспособны в буферном режиме при нормальной температуре в течение продолжительного периода (более 10 лет)"...

_________________
Радиантное зарядное устройство- "www.radiant4you.net" Низкоэнергетические ядерные реакции- "www.lenr4you.net"


street | Post:329383 - Date: 01.10.11(16:08)
в буферном режиме при нормальной температуре в течение продолжительного периода (более 10 лет)

Что за режим?

alexkor, у avtoel речь о полных циклах. Очевидно , в буферном о полных циклах ничего не подразумевается.

dedivan | Post: 329339 - Date: Sat Oct 01, 2011 8:06 pm
Для стартера важнее не емкость а изменение внутреннего сопротивления акка.
Вот его и надо мерять.


Потому и не лезу в необслуживаемый ATLAS. Хоть и не более половины емкость восстановилась , но функцию свою в автомобиле выполняет на "ура".

_________________
Главное в мелочах


avtoel | Post:329424 - Date: 01.10.11(21:30)
dedivan Пост: 329339 От 01.Oct.2011 (13:20)
Для стартера важнее не емкость а изменение внутреннего сопротивления акка.
Вот его и надо мерять.
Схема такая- ключик с нагрузкой на 10 ампер на ключик подаются короткие импульсы
на аккумуляторе измеряется милливольты переменного напряжения.

Ключом аккум дёргать конечно можно. Вот пока готовая осциллограмма переходного процесса при включении лампочки. Верхняя это напряжение. Начало соответствует 13.23в. Нижняя (2)ток, начало соответствует 0 Ампер. Мерил напряжение на шунте 0.1 Ом. цена деления внизу.

добавлю, это первый замер, до тренировки.


Размер: 560.27 KB

bes | Post:329425 - Date: 01.10.11(21:37)
Дергать ключем не надо. Есть такая простейшая штука, которая называется НАГРУЗОЧНАЯ ВИЛКА.
Простейшая настроена только на обычный разрядный ток.
Стартерная - можно менять ток от 50 до 300 ампер.
К ней есть таблица величины внутреннего сопротивления аккумулятора.


avtoel | Post:329426 - Date: 01.10.11(21:38)
Сразу же осциллограмма переходного процесса при включении лампочки, но уже в конце тренировки, после 11 раз. Начало верхней - напряжение 12.87в начало нижней - ток 0 Ампер. Но в этом замере шунт 0.05 Ом.



Размер: 566.69 KB

avtoel | Post:329427 - Date: 01.10.11(21:43)
Есть ещё продолжение первой осциллограммы, первого замера, начала цикла. в ней два включения отключения подряд. Лампочка уже прогрелась и её сопротивление меняется не так сильно как в начале.


Размер: 558.09 KB

dedivan | Post:329431 - Date: 01.10.11(21:54)
Лампочка это извращение- ток нагрузки в 10 раз меняется.
2х ватные МЛТ по 50 ом 30 штучек впаралель- самое оно.
И не релюшкой конечно включать, а транзистором.

_________________
я плохого не посоветую


avtoel | Post:329434 - Date: 01.10.11(22:09)
А по существу? Это уже сделанные замеры, с ключами и резисторами (где их в таком количестве взять?), можно не один день провозиться. А тут хоть и не совсем корректно, но разница ведь в момент включения приличная и нагрузку держит по разному (правда и замеры тоже не идентичны), но всё же.

avtoel | Post:329436 - Date: 01.10.11(22:37)
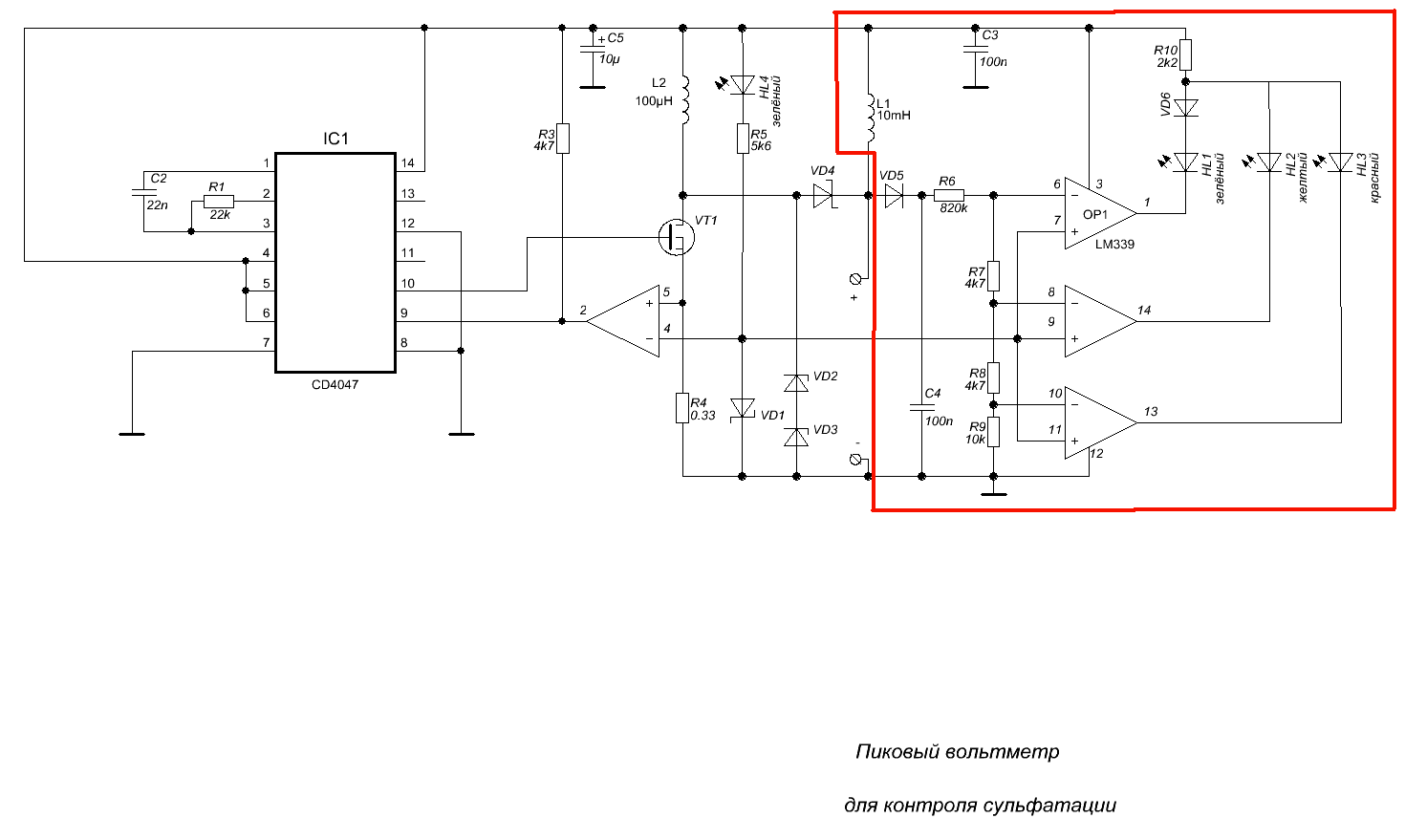
Вот десульфататор с пиковым вольтметром. Берёт от аккума 1А в импульсе, и сливает его обратно. На глазах поднимает напряжение. В результате имеет отрицательный баланс по току 10-15МА и аккум почти не разряжает. можно использовать непрерывно и даже на ходу. Я его использовал с обычным зарядным. И заряд и от сульфатации профилактика. Красным выделил часть которую стоит прицепить к РЗУ. Ешё Д1 тоже. По ошибке не внёс в красную зону.


Размер: 26.38 KB

Кулибинъ | Post:329452 - Date: 02.10.11(01:58)
.

Кулибинъ | Post:329453 - Date: 02.10.11(01:59)
alexkor Пост: 325331 От 10.Sep.2011 (22:11)
Кулибинъ Пост: 325327 От 10.Sep.2011 (22:07)
а как РЗУ подключить к телефону не пойму? Что распоряхать шнур зарядки припаять клемы а к нему крокодильчиками присосатся? есть ли какой-то более простой способ?


Ничего "распоряхать" не нужно. Просто берётся универсальная зарядка для мобилок-"лягушка" или "крабик". В ней можно нормально прицепить крокодильчики...


можно ссылку на зарядку, я в гугле не нашёл

alexkor | Post:329500 - Date: 02.10.11(12:12)
Кулибинъ Пост: 329453 От 02.Oct.2011 (02:59)
alexkor Пост: 325331 От 10.Sep.2011 (22:11)
Кулибинъ Пост: 325327 От 10.Sep.2011 (22:07)
а как РЗУ подключить к телефону не пойму? Что распоряхать шнур зарядки припаять клемы а к нему крокодильчиками присосатся? есть ли какой-то более простой способ?


Ничего "распоряхать" не нужно. Просто берётся универсальная зарядка для мобилок-"лягушка" или "крабик". В ней можно нормально прицепить крокодильчики...


можно ссылку на зарядку, я в гугле не нашёл


[ссылка]

_________________
Радиантное зарядное устройство- "www.radiant4you.net" Низкоэнергетические ядерные реакции- "www.lenr4you.net"


avtoel | Post:329713 - Date: 03.10.11(20:47)
avtoel Пост: 328696 От 27.Sep.2011 (15:13)
file=viewtopic&p=328659#328659'>328659 От 27.Sep.2011 (10:47)
Второй заряд обычным зарядным прошёл нормально.

Прошла неделя после второго заряда обычным зарядным устройством. Аккумулятор не использовался, стоял в сторонке, пару раз цеплял лампу 60Вт на несколько секунд. На клеммах 12.94в.

<] [ 1 | ... 4 | 5 | 6 | 7 | 8 | 9 | 10 | 11 | 12 | 13 | 14 | 15 | 16 | 17 | 18 | 19 | 20 | 21 | 22 | 23 | 24 | ... | 47 ] [>
У Вас нет прав отвечать в этой теме.
Форум - Барахолка - Предложение - РЗУ. Особенности практического применения. - Стр 14
🏠 Главная | 📚 Содержание | 💬 Форум | 📁 Файлы | 📩 Контакт