[ВХОД]

03.04.26(00:19)

mob.skif.biz

Альтернативная энергия. Оставь надежду, всяк сюда входящий...

🏠 Главная | 📚 Содержание | 💬 Форум | 📁 Файлы | 📩 Контакт

🖥️ | 🖨️

Форум - Электростатические генераторы - Электростатика - Аккум в мобиле умер. Сижу в лесу. Как зарядить? - Стр:1
[ 1 | 2 | 3 | 4 | 5 | 6 ] [>
Модератор: alexkor
alexkor | Post:290987 - Date: 25.02.11(22:26)
Привет!

Такая тема. Чел ушел в поход. К розетке идти 100 км. Сел аккум в GPS или мобиле. Как зарядить аккум?

Ветро и гидрогенераторы, фото и термоэлементы не катят. Крутить генератор мускулами тоже не вариант...

Есть деревья, руки/ноги, инструмент, любые провода, любые полупроводники-что слепить? Чтобы лег спать, а утром аккум залит?

Подойдёт небольшая коробочка до 1 кг-каждый грамм в рюкзаке на входе это центнер на выходе...

Есть варианты?

_________________
Радиантное зарядное устройство- "www.radiant4you.net" Низкоэнергетические ядерные реакции- "www.lenr4you.net"


Виталя | Post:290990 - Date: 25.02.11(22:45)
У меня есть (пока не проверенный). Берёш отрезок провода, метров 10, натягиваеш между стволами деревьев, "ориентировка" - север - юг. С одной стороны, "заземляеш", с другой - тоже "заземляеш", но уже через АКБ "мобилы". Для начала, в "домашних условиях" проверить "фазировку", то есть где "+", где "-", относительно сторон света???
Откуда "мысли"???
Да Дед как то "обмолвился", что магнитное поле Земли - не "привязано" к её поверхности, а "само по себе"??? Следовательно - "антена" и "земля" = витку провода движущемуся в магнитном поле.😊.(Униполярный генератор).
А вообще то у тебя ведь с собой (в тур походе), может и "бединька" быть?
Берёш и от одного аккумулятора - заряжаеш два 😊. И т.д. и т.п.😊

_________________
С ув. Виталий.


Виталя | Post:290991 - Date: 25.02.11(22:50)
Ещё один. Раз у тебя "с собой в походе", диоды, кондексаторы, инструменты...
Опять таки, проволочная антена - штырь в землю - диодный "мост" - кондексатор - "мобила" 😊.

PS. Лучше использовать УН (умножитель напряжения).

_________________
С ув. Виталий.


Виталя | Post:290992 - Date: 25.02.11(22:53)
Ещё один: в любое, рядом стоящее дерево (на разной высоте), забиваеш два гвоздика, натягиваеш между ними провод и в "разрыв" включаеш "мобилу"😊.

_________________
С ув. Виталий.


alexkor | Post:290993 - Date: 25.02.11(22:53)
Виталя Пост: 290991 От 25.Feb.2011 (22:50)
Ещё один. Раз у тебя "с собой в походе", диоды, кондексаторы, инструменты...
Опять таки, проволочная антена - штырь в землю - диодный "мост" - кондексатор - "мобила" 😊.


Получится типа детекторный приёмник без наушников...

Какой провод? Какой длины? Какой кондёр, чем коммутировать?

Видится два варианта-статика и радиоволны...

_________________
Радиантное зарядное устройство- "www.radiant4you.net" Низкоэнергетические ядерные реакции- "www.lenr4you.net"


dmit-riy-k | Post:290994 - Date: 25.02.11(22:55)
Ну , поскольку alexkor выдвигал темы радиантной зарядки ( не знаю что это такое) то наверняка он будет пользоваться чем-то таким хитроумным...
Ждём схем и описаний !!! чтобы было понятно всем !
Ну а так можно зарядить , если есть два разнородных металла ...( например медь и железо) Воткнуть в землю последовательно несколько пар и получить нужный вольтаж....

_________________
Ютуб поиск - Аквадевайс


FEME | Post:290995 - Date: 25.02.11(23:05)
Где-то здесь недавно проскакивала ссылка на информацию что японцы придумали батарейку которая подзаряжается при ходьбе от ударений по пьезоэлементу, как я понимаю. Так же, вроде бы там говорилось, что именно батарейка с такой зарядкой новая, а сам принцип такой зарядки давно уже используется. Вот пока круги нарезаешь, идет зарядка, ну или можно на месте прыгать😊, или просто в руке трясти, коль срочно позвонить нужно. А вообще такое ударное динамо бы на пьезоэлементах, было бы хорошо, оно будет намного легче электромагнитного.

_________________
\\\"Если ты не умеешь владеть собой, тобой завладеют другие\\\" (Кроното—Сумус)


Виталя | Post:290997 - Date: 25.02.11(23:20)
alexkor Пост: 290993 От 25.Feb.2011 (22:53)
Виталя Пост: 290991 От 25.Feb.2011 (22:50)
Ещё один. Раз у тебя "с собой в походе", диоды, кондексаторы, инструменты...
Опять таки, проволочная антена - штырь в землю - диодный "мост" - кондексатор - "мобила" 😊.


Получится типа детекторный приёмник без наушников...

Какой провод? Какой длины? Какой кондёр, чем коммутировать?

Видится два варианта-статика и радиоволны...


Провод - любой, длина - ХЗ ???, но метров десять-двадцать, не в "помеху" будет, кондёр - любой, можно вместо него АКБ (то же кондёр, только большей ёмкости, типа ионистор). Коммутировать - ничего не надо, там и так постоянка.
По крайней мере, дома на двух диодах (вч, "вилка Авраменко"), конденсаторе - 100 МФ * 25 В, и отрезке медного провода длиной 1 м, получал до 20 В.
Но у меня в полукилометре ретранслятор стоит. ??? 😊

_________________
С ув. Виталий.


Fema | Post:290998 - Date: 25.02.11(23:22)
Медную и Аллюминевую пластины втыкаешь в землю, а между ними соленый раствор (или просто нассать). Между пластинами будет 1.4v к ним подключаешь любой преобразователь-зарядник телефона от батарейки из магазина что бы поднять напряжение до 5v (стоит 300руб размером с флешку). Вообщето есть такие фонарики, в которых нужно залить соленый раствор и они дают электричество оочень долго.

Виталя | Post:291001 - Date: 25.02.11(23:25)
Fema Пост: 290998 От 25.Feb.2011 (23:22)
Между пластинами будет 1.4v к ним подключаешь любой преобразователь-зарядник телефона от батарейки из магазина что бы поднять напряжение до 5v


Или качер Бровина на КТ315 + выпрямитель.


_________________
С ув. Виталий.


OteЦ | Post:291002 - Date: 25.02.11(23:29)
"Подойдёт небольшая коробочка до 1 кг"

вот в эту коробочку - положи кило батареек из магазина (перед выходом в поход) - ими и зарядишь аккум.🤢
или яблоков килограмчик - из них говорят тоже неплохие батарейки получаются. то что в утиль - сьесть.

FEME | Post:291004 - Date: 25.02.11(23:36)
OteЦ Пост: 291002 От 25.Feb.2011 (23:29)
"Подойдёт небольшая коробочка до 1 кг"

вот в эту коробочку - положи кило батареек из магазина - ими и зарядишь аккум.🤢
или яблоков килограмчик - из них говорят тоже неплохие батарейки получаются. то что в утиль - сьесть.

У яблок и батареек срок годности ограничен. В условии задачи ведь не оговорено, через сколько лет, из лесу нужно будет сделать звонок другу.🤢

_________________
\\\"Если ты не умеешь владеть собой, тобой завладеют другие\\\" (Кроното—Сумус)


Yarston | Post:291005 - Date: 25.02.11(23:37)
Поддерживаю. Щелочная батарейка типа D, то ли энерджайзер, то ли дюрасел, имеет ёмкость 22 а/ч.

OteЦ | Post:291006 - Date: 25.02.11(23:43)
а ещё есть аккумы для шуруповёртов и фонарей всяких... - можно как донора использовать.

bes | Post:291009 - Date: 25.02.11(23:58)
Да все довольно посто.
Где-то во второй половине 70х мы с братишкой сделали элемент.
Размер примерно 80х100х250-300мм. Сейчас плохо помню.
Элеменеты пластины алюминия или алюмомагниемый сплав. Точно не помню. Вторые пластины- медные. Секций было около 10 или чуть больше.
Заливается раствор соли. Можно даже нассать. Давал примерно 16-18 вольт.
За час заряжал аккум чтобы запустить движок.
Если крутить ручкой (у меня был москвич 408), запускался сразу.
После электролит выливали, высушивали и до следующего разу.
В инете сейчас масса таких устройств.


Eduard | Post:291014 - Date: 26.02.11(00:45)
Заряжалка от костра на элементе Пельтье.

_________________
И мню аз яко то имать быть, что сам себе всяк может учить.


missioner | Post:291023 - Date: 26.02.11(02:37)
dmit-riy-k Пост: 290994 От 25.Feb.2011 (22:55)
Ну а так можно зарядить , если есть два разнородных металла ...( например медь и железо) Воткнуть в землю последовательно несколько пар и получить нужный вольтаж....
Представляю алекскора вгоняющего в январской стуже в промёрзшую насквозь землю медные,железные или аллюминиевые пластины😬😳😬😳🙄

_________________
Здесь хранится СЕ суперавтотрансгенератор https://www.skif.biz/index.php?name=Forums&file=viewtopic&p=875842#875842 https://disk.yandex.ru/d/T_H9tIHpXVb8dw Дополненная версия с видео: https://disk.yandex.ru/d/RUQMOtXIHzRo7Q


andy8mm | Post:291024 - Date: 26.02.11(02:43)
Подойдёт небольшая коробочка до 1 кг

Может с ноута старую литеевую батарейку восстановить и брать с собой в поход?
фото и термоэлементы не катят.
Есть телефоны с фотоэлементами или ты в пещеры лазишь?

andy8mm | Post:291025 - Date: 26.02.11(02:45)
Новая тема - электрогенерирующий памперс.
Отлил и зарядил мобилку. 😊

Vivtor | Post:291028 - Date: 26.02.11(03:09)
А в моем блокноте есть схема походной электростанции разработанная мною специально для дачников. Она заводится с помощью ног за одну минуту а потом дает свет в течении 3-5 часов, можно заряжать мобилу, слушать радио и т.д. Ток постоянный. Вес устройства 1кг.
Ближайший аналог
[ссылка]

Gobsek | Post:291029 - Date: 26.02.11(04:15)


Электричество из деревьев



[ссылка]
[ссылка]
[ссылка]
[ссылка]
[ссылка]

Стволов таких десять за ночь думаю зарядят аккум.

Я бы не маялся дурью, и фонарик с ручным динамо взял. 15 мин жамкаешь - 2 говоришь. У меня валяется такой китайский с ФМ-приемничком внутри.

олег-джан | Post:291033 - Date: 26.02.11(09:58)
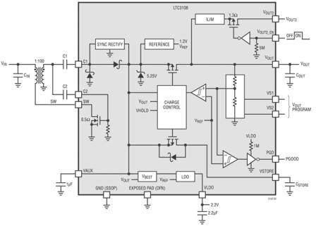
Компания Linear Technology представила повышающий DC/DC - преобразователь с высокой степенью интеграции LTC3108, рассчитанный на работу от источников с очень низкими напряжениями, такими как термоэлектрические генераторы, термоэлементы и небольшие солнечные элементы. Компонент работоспособен при входном напряжении от 20 мВ. Выходное напряжение может быть установлено равным 2.35 В, 3.3 В, 4.1 В или 5 В. Ток потребления менее 6 мкА.

А если смотрим внимательно именно на входную часть,
то видим очень популярный у самоделкиных однотранзисторный
преобразователь для питания белых светодиодов..
а ноги растут вообще отсюда:
[ссылка]
интереснее использовать германий или современные полевики
с практически нулевым напряжением открывания...
.
.
Размер: 15.35 KB
.
.
Размер: 21.86 KB

_________________
Обьективная реальность-бред,вызванный недостатком алкоголя в крови...


alexkor | Post:291034 - Date: 26.02.11(10:17)
Вырисовывается схема из двух компонентов.

Для повышения напруги подойдёт вариант от "олег-джан | Post: 291033 - Date: Sat Feb 26, 2011 8:58 am"-5 вольт на выходе.

Или этот:

"На рисунке приведена схема полевого проволочного телеграфа для игры "Зарница". Основа ее -генератор, собранный на транзисторе V1. Выходное напряжение генератора без нагрузки достигает 80 В при напряжении питания всего лишь 0,2-0,3 В. Это одна из особенностей схемы: как известно "по науке", для работы транзистору обычно необходимо напряжение питания в несколько вольт (полуторавольтовый источник питания в данном случае выбран только потому, что сухой элемент или аккумулятор с напряжением питания в доли вольта трудно найти). Другая, не менее удивительная особенность этой схемы - необычное включение транзистора: между его базой и коллектором нет привычного сопротивления, задающего транзистору смещение. После подключения наушников (их сопротивление должно быть не ниже 1 кОм) амплитуда сигнала падает до 30В. Этого напряжения вполне достаточно для громкого звукового сигнала. Схема может работать до полного разряда элемента.

Трансформатор Тр1 имеет два обмотки, намотанные на броневом ферритовом сердечнике с магнитной проницаемостью 2000, диаметром 13 мм. Обмотка 1 содержит 200 витков провода ПЭВ-2 диаметром 0,13 мм; обмотка 2 - 20 витков того же провода диаметром 0,3 мм."


Размер: 14.88 KB

_________________
Радиантное зарядное устройство- "www.radiant4you.net" Низкоэнергетические ядерные реакции- "www.lenr4you.net"


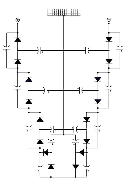
alexkor | Post:291036 - Date: 26.02.11(10:22)
А генерирующая часть схемы такая:


Размер: 27.09 KB

_________________
Радиантное зарядное устройство- "www.radiant4you.net" Низкоэнергетические ядерные реакции- "www.lenr4you.net"


alexkor | Post:291037 - Date: 26.02.11(10:28)
В поход нужно взять кусочек провода-метров 100-принимающая часть. Развесить его повыше и подключить к схемке накопителя с ёмким кондёром.

А из кондёра "DC/DC - преобразователь с высокой степенью интеграции LTC3108" выдаёт 5 вольт-заряжаем аккум.

Есть мысли?

_________________
Радиантное зарядное устройство- "www.radiant4you.net" Низкоэнергетические ядерные реакции- "www.lenr4you.net"


[ 1 | 2 | 3 | 4 | 5 | 6 ] [>
У Вас нет прав отвечать в этой теме.
Форум - Электростатические генераторы - Электростатика - Аккум в мобиле умер. Сижу в лесу. Как зарядить? - Стр 1
🏠 Главная | 📚 Содержание | 💬 Форум | 📁 Файлы | 📩 Контакт