[ВХОД]
18.04.26(01:10)

mob.skif.biz

Альтернативная энергия. Оставь надежду, всяк сюда входящий...

🏠 Главная | 📚 Содержание | 💬 Форум | 📁 Файлы | 📩 Контакт
 
Резонансные генераторы
Магнитные генераторы
Механические центробежные (вихревые) генераторы
Электростатические генераторы
Водородные генераторы
Ветро- и гидро- и солнечные генераторы
Прочие идеи (разные)
О форуме
Транспорт
Оружие
Научные идеи, теории, предположения...
Экономия топлива
Коммерческие вопросы
Струйные технологии
Торсионные генераторы
Новые технологии
Барахолка
Патентный отдел
Конструкторское бюро
Нейтронная физика
Торнадо и смерчи
Гравитация и антигравитация
Сделай сам. Советы.
Медицина и здравоохранение

🖥️ | 🖨️

Форум - Резонансные генераторы - Резонанс Мельниченко - Резонансный усилитель мощности тока пром. частоты Громова - Стр:12
<] [ 1 | 2 | 3 | 4 | 5 | 6 | 7 | 8 | 9 | 10 | 11 | 12 | 13 | 14 | 15 | 16 | 17 | 18 | 19 ] [>
Модератор: stok
Первый пост темы: stok Post: #32042 От:06.07.2006 (01:09)
Громов Н.Н. Нижний Новгород 2006 г.
Резонансный усилитель мощности тока промышленной частоты.
Резонансный усилитель мощности тока промышленной частоты – это статический электромагнитный аппарат, предназначенный для усиления мощности тока промышленной частоты 50 Гц.
Размер файла: 362.89 KB Дата публикации: 17.01.2006 Скачали: 654 Рейтинг: 5.0/1
[ссылка]

Хочю собрать упрощенные схему для работы на неизменную нагрузку , но в приведенном алгоритме расчета не даны формулы рассчета:
1.комплексного сопротивления трансформатора под нагрузкой,
2.индуктивного сопротивления трансформатора под нагрузкой,
3.методика рассчета регулируемого магнитного реактора (сердечник,толщина провода, к-во витков).

В качестве силового транса хочу применить старый самодельный сварочный, у которого:
1.ток первичной при заданной нагрузке(220В)-30А,
2.активн. сопротивление(первичн.обм.) 0,5 ома,

Буду благодарен за помощь в рассчетах.

Vexx | Post:276765 - Date: 21.11.10(10:17)
Вопрос ко всем. Допустим мы имеем последоватльный RLC контур. Где R допустим чайник 1 киловат, C Конденсатор, L скажем обмотка трансформатора. Так как это в розетку не сунешь напрямую. Как просчитать такое? А лучше в чем просимулировать.

С ув.

Fil | Post:276767 - Date: 21.11.10(10:53)
А лучше в чем просимулировать

например LTSpise

Не понял как Степанов считает КПД с аккум. Там на разрядку идет 36А, а на красном проводе (вроде как на зарядку) 8А ??

MSN | Post:276770 - Date: 21.11.10(13:08)
Vexx Пост: 276765 От 21.Nov.2010 (10:17)
Вопрос ко всем. Допустим мы имеем последоватльный RLC контур. Где R допустим чайник 1 киловат, C Конденсатор, L скажем обмотка трансформатора. Так как это в розетку не сунешь напрямую. Как просчитать такое? А лучше в чем просимулировать.

С ув.

Симулировать можно в симуляторах 😀 , а лишнего если просто RLC да в розетку, - нет и быть не может.

_________________
Говорите говорите, я всегда зеваю когда мне интересно. 99,9% всех СЕ устройств, - от неправильных измерений


DED | Post:276774 - Date: 21.11.10(13:29)
Всё у Степанова должно работать, если
выход на режим резонанса
происходит гораздо раньше, чем ,по идее, должны накопится
возбуждающие колебания.

Но как такое возможно пока понять не могу.

turist1 | Post:276775 - Date: 21.11.10(13:40)
А как это-„накапливаются возбуждающие колебания”?:)

street | Post:276776 - Date: 21.11.10(13:46)
а лишнего если просто RLC да в розетку, - нет и быть не может.


Дык ведь тама и не просто..., тама под принуд охлаждением контур(часть контура - тен электрокотла).
Имеем параллельный КК , ток растёт -> растёт сопротивление цепи контура -> ток падает на возросшем сопротивлении (потери растут), рано или поздно уровень потерь сравняется с энергией подкачки контура.
Охолождаем цепь контура (электрокотёл) у тока пропадает возможность падать.
Потери растут .., а ток не падает... Если сопротивление цепи остаётся неизменным при любом уровне потерь , то и ток неизменный.., а что надо для КК?
Если ток в нём не меняется? Надо ли его подкачивать?

Надо , на величину теплопроводности проводника(тена). И на величину теплопроводности на границе сред. Потери для контура будут только там.

Если симулятор этого не чтёт , а для идеальных компонентов он этого не чтёт..., то и в симуле всё получиться.
Я Ому доверяю..., парик у него был знаете ли..., мне б такой...

_________________
Главное в мелочах


MSN | Post:276807 - Date: 21.11.10(17:04)
street Пост: 276776 От 21.Nov.2010 (13:46)
Дык ведь тама и не просто..., тама под принуд охлаждением контур(часть контура - тен электрокотла).

Чушь. Какие параметры этой части контура ?
Имеем параллельный КК , ток растёт -> растёт сопротивление цепи контура -> ток падает на возросшем сопротивлении (потери растут), рано или поздно уровень потерь сравняется с энергией подкачки контура.
Охолождаем цепь контура (электрокотёл) у тока пропадает возможность падать.

Вторая чушь. Когда потери контура равны энергии подкачки, это говорит о КПД 100% 😀
Потери растут .., а ток не падает... Если сопротивление цепи остаётся неизменным при любом уровне потерь , то и ток неизменный.., а что надо для КК?
Если ток в нём не меняется? Надо ли его подкачивать?

Das ist fantastich! Ja,Ja ! Расскажи как это может происходить 😀

Надо , на величину теплопроводности проводника(тена). И на величину теплопроводности на границе сред. Потери для контура будут только там.
Если симулятор этого не чтёт , а для идеальных компонентов он этого не чтёт..., то и в симуле всё получиться.
Я Ому доверяю..., парик у него был знаете ли..., мне б такой...

Симулятор учитывает R,L,C , больше ему знать нет надобности, и с каких средах эти RLC находятся.

Парни, вы наверное тему читаете по диагонали ? Я ведь рецепт уже сказал. Нужно чтобы ток(источник тока) произвел намагничивание магнитопровода, того, что Степанов называет трансформатором тока, а ЭДС от тока нагрузки на первичной обмотке возникать не должна, ибо именно она уменьшает ток источника, в итоге получается что нагрузка все равно потребит из источнка, в какую бы среду вы R не погружали. 😀

_________________
Говорите говорите, я всегда зеваю когда мне интересно. 99,9% всех СЕ устройств, - от неправильных измерений


Vexx | Post:276810 - Date: 21.11.10(17:23)
Вообщем подтверждаю слова Сергея, трансформатор тока по схеме степанова как мертвому припарка. Нужен хитрый трансформатор. Условие оговорено выше. Но конструкция .... загадка. Кстати пробовал в лоб запустить тен в резонанснсный контур, добиться при имеющихся деталях ничего не смог. В связи с чем вопрос к PSRS900. На что был похож тот ящик у тенов? какие габариты хоть приблизительные, и возможно ли с тем человеком связаться?

С ув.

MSN | Post:276819 - Date: 21.11.10(18:41)
Патент сделан на полезную модель, а не на принцип генерации, иначе бы эксперты из них все кишки вымотали бы. Там обман не проходит. А в патенте на полезную модель трансформатор можно назвать как угодно. Кто будет вникать в его конструкцию ? Работает, и ладно, параметры и полезность соответствует формуле, и ладно...Вот и назвали его трансформатором тока. В итоге убиты два зайца. И патент получен, и Ноу-Хау осталось у авторов нераскрыто, т.е. вне описания патента. НО в таком случае парни здорово рискуют . Тот кто запатентует принцип аналогичный Степановскому, будет иметь все права, и может в принципе предъявлять претензии производителю оборудования 😀 А возможен еще один разворот событий. Деталь №6 (трансформатор тока по Степанову) уже кем-то запатентована, и запатентовать ее вторично уже невозможно... Тогда покупатели лицензии на производство (производитель) рискуют спустя время получить судебный иск от еще какого-нибудь патентообладателя. Аналогичные примеры в практике не единичны.
Вот такая вот интересная ситуация получается.....

_________________
Говорите говорите, я всегда зеваю когда мне интересно. 99,9% всех СЕ устройств, - от неправильных измерений


FEME | Post:276831 - Date: 21.11.10(19:59)
MSN Пост: 276819 От 21.Nov.2010 (18:41)
Патент сделан на полезную модель, а не на принцип генерации, иначе бы эксперты из них все кишки вымотали бы. Там обман не проходит.

В патенте на полезную модель можно патентовать что угодно, хоть что придумал способ использования колеса, что оно катиться может! Заявка проходит только формальную экспертизу, на правильность оформления документа. Экспертизы по существу нет, поэтому и эксперты ничего возразить не смогут.

_________________
\\\"Если ты не умеешь владеть собой, тобой завладеют другие\\\" (Кроното—Сумус)


bazarov | Post:276846 - Date: 22.11.10(02:01)
Кароче так! ША, блин!!

МСН, видео твоё глюченое остановилось на загрузке 98,8%, за что огромное спасибо. Но это первое. Вторе, там под коробочкой.... Короче этот товарищ с сокращением индуктивноести играется. На эту тему уже есть вроде как тема. У Фемы в архиве это есть - зырь. Чего они с 3я фазами намутили не понял, но скорее всего они их расщепили в отдельные 220, иначе там был бы не такой дохлый кондюк. Думаю ответом тебя удовлетворил, подробнее совесть не позволяет 😀 .

Товарищам мёрзнущим.... Если надо, то могу дать принцип печки, которая работает на всех воспламеняющихся ГСМ, и, даже, ацетоне или спирте(этого добра у нас навалом...)!! На день для отопления квартиры понадобится не более 0,5 л ГСМ.

Считаем:
Зимний сезон составляет 4 месяца ==> 4*30=120 дней.
Расход при постоянном отоплении =120*0,5=60 литров ГСМ (спитра 🤢).
Если у нас один литр бензина стоит 1$, то на зиму понадобится 60у.ё..

Вывод: для обогрева помещений в зимний период нужно всего-навсего бросить пить 🤢.

МИР и уют Вашим семьям 🤢.

_________________
Не хватит никакого здоровья, чтобы приспособиться к этому глубоко больному обществу(Кришна Мурти)/Горшки не Боги обжигают (многовековая классика)


MSN | Post:276847 - Date: 22.11.10(02:34)
to bazaroff
1.Видео закачивай любым менеджером с возможностью докачки, типа Download manager и тогда любые порывы не страшны.
2. Вообще то количество энергии нужной для обогрева жилища зависит от объема помещения и от его теплопотерь; в среднем для хрущобы считается достаточным 100вТ/м2. Посему если твой апартмент имеет 45м2, то за 120 дней он попросит: 120*24*45*0,1=12960кВт/ч или 46656000000 Дж; теплота сгорания одного литра бензина 44000000Дж; ну и скока как ты думаешь надо сжечь тебе билизина ? Ни в жизнь не догадаешься,- 1060 Л, и это при КПД твей буржуйки 100%, спирта в два раза больше. Никулин бы тебя, да за такие слова 🤢 Правда, если ты под жилищем подразумеваешь чум площадью в 2,5м^2, то твои расчеты более-менее верны 🤢
3. Ну и еще. Говоришь, - говори. Нет,- лучше жуй. От подобных заявлений, ужимок, намеков и отмазок про совесть уже тошнит.

_________________
Говорите говорите, я всегда зеваю когда мне интересно. 99,9% всех СЕ устройств, - от неправильных измерений


bazarov | Post:276851 - Date: 22.11.10(02:56)
МСНищу.
3. Лопать сборник Фемы, так веселее 😀 .
2. Ты какую систему отопления считаешь, с батареями или воздушную?? Воздухом помещение до 100м2 допустим обогреется до 20и градусов за 40 минут, а при централизованой системе отопления? Лучше спроси у сибиряков почему они стены изнутри ещё утепляют.
1. Поговорю со своим донвалдмастером, вдруг поможет.... А "Опера" хоть и удобная, но хрень полная при закачке.

Всео наилучшего(ПУХ).

_________________
Не хватит никакого здоровья, чтобы приспособиться к этому глубоко больному обществу(Кришна Мурти)/Горшки не Боги обжигают (многовековая классика)


Vexx | Post:276854 - Date: 22.11.10(05:15)
базаров есть у меня фемы архив, где копать то? А про снижение индуктивности еще Громов писал.

street | Post:276856 - Date: 22.11.10(08:32)
Das ist fantastich! Ja,Ja ! Расскажи как это может происходить

Ну , вот оверклокеры, например при тех же затратах получают больше производительности от кристалла , поливая его жидким азотом или гелием. Или при той же производительности снижают потребление.
Производительность(потери) - та же , а потребляет меньше, но надо поливать холодненьким...

_________________
Главное в мелочах


DED | Post:276857 - Date: 22.11.10(08:40)
Да, действительно, где у FEMA это искать. 😀

FEMA - Федерального агентства по оказанию помощи населению и управлению в чрезвычайных ситуациях.

[ссылка] 🤢

PSRS900 | Post:276869 - Date: 22.11.10(12:34)
Vexx Пост: 276810 От 21.Nov.2010 (17:23)
Вообщем подтверждаю слова Сергея, трансформатор тока по схеме степанова как мертвому припарка. Нужен хитрый трансформатор. Условие оговорено выше. Но конструкция .... загадка. Кстати пробовал в лоб запустить тен в резонанснсный контур, добиться при имеющихся деталях ничего не смог. В связи с чем вопрос к PSRS900. На что был похож тот ящик у тенов? какие габариты хоть приблизительные, и возможно ли с тем человеком связаться?

С ув.

Котёл был такой [ссылка]
Я уже пол года переговариваюсь по поводу покупки ,но они не продают ни за какие деньги этот резонансный усилитель пока не получат международный патент.И патент с опытным образцом тоже не продают.
Обещают после получения патента изготовить для всех желающих.
Лично моё мнение: после продажи первого устройства китаёзам это будет в свободной продаже на следующий день и не очень дорого,они
не показывают внутренности ни кому т.к. любой электрик при наличии деталей соберёт всё за 30 минут.По их словам устройство настолько простое что все будут смеяться над собой и не понимать как это сам не догадался. Вот то что знаю написал.

jonifer | Post:276870 - Date: 22.11.10(12:43)
PSRS900 - про лохотрон ты никогда не слышал?

PSRS900 | Post:276872 - Date: 22.11.10(12:59)
jonifer Пост: 276870 От 22.Nov.2010 (12:43)
PSRS900 - про лохотрон ты никогда не слышал?

Не хочу обсуждать лохотрон т.к. даже без приборов меня трудно обмануть,а уж приборы привезённые с собой вообще не обманешь.Поэтому могу обсуждать только принцип работы схему и т.д. Может это работать или нет не хочу обсуждать - это работает.Моя давняя мечта послать приемников Чубайса в лес собирать грибы отсосиновики.

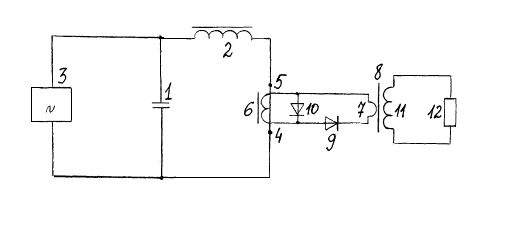
turist1 | Post:276887 - Date: 22.11.10(16:34)
Кстати.
По этой схеме.
А с чего кто взял что на контур подается именно синусоида из розетки?


Размер: 14.63 KB

turist1 | Post:276890 - Date: 22.11.10(16:44)
По трем фазам думаю вообще все просто. На каждую фазу свой контурПитание на контура через диоды-импульсы одной полярности Вторички трансформаторв тока с контура каждой фазы последовательно. На выходе почти постоянка.

FEME | Post:276892 - Date: 22.11.10(16:58)
turist1 Пост: 276887 От 22.Nov.2010 (16:34)
Кстати.
По этой схеме.
А с чего кто взял что на контур подается именно синусоида из розетки?

Ссылка не работает.

_________________
\\\"Если ты не умеешь владеть собой, тобой завладеют другие\\\" (Кроното—Сумус)


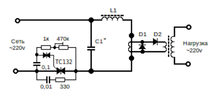
Fema | Post:276904 - Date: 22.11.10(18:58)
Действительно, колебательный контур наиболее эффективно запитывать короткими импульсами в момент максимального напряжения на его конденсаторе. Для чего наиболее простой вариант для 50 герц это использовать например стандартный симисторный регулятор мощности. Но совместно с конденсатором колебательного контура это позволит быстро закрыть силовой симистор и создать короткий импульс нужной полярности, поэтому один симистор, который явно заметен на некоторых кадрах фильма повидимому и используется как генератор одиночных импульсов на каждый полупериуд 50гц, но впринципе можно использовать только один тиристор, и формировать импульс только в один полупериуд, а второй полупериуд колебательный контур и сам по инерции прокачает.


Размер: 18.48 KB


Размер: 196.18 KB

adgjlzcbm | Post:276907 - Date: 22.11.10(19:21)
Обратите на то как Тарасов свой мим подключает и как я понял с помощью мима он автоматически поддерживает резонас в контуре. Схему старую можно посмотреть здесь [ссылка] Как я понимаю это тоже самое, что показал FEMA.
Еще подскажите как картинки непосредственн в сообщеие всталять?



Размер: 95.46 KB

Fema | Post:276910 - Date: 22.11.10(19:37)
To "adgjlzcbm" - во всех фильмах которые Тарасов выставил в сеть четко видно что свой МИМ он подключал в цепь сетевого провода, а конденсаторы в цепь нагрузки, то есть у вас на схеме перепутаны вход-выход. Но может у него появились новые разработки о которых пока ничего не известно?
------------
Чтобы вставить картинку нужно после написания текста, ниже под тектом внизу выбрать у себя на компе файл картинки и нажать кнопку вставить файл и только затем кнопку отправить сообщение. Только картинка не должна превышать некоторый размер, иначе она заменяется на значек-ссылкой

<] [ 1 | 2 | 3 | 4 | 5 | 6 | 7 | 8 | 9 | 10 | 11 | 12 | 13 | 14 | 15 | 16 | 17 | 18 | 19 ] [>
У Вас нет прав отвечать в этой теме.
Форум - Резонансные генераторы - Резонанс Мельниченко - Резонансный усилитель мощности тока пром. частоты Громова - Стр 12
🏠 Главная | 📚 Содержание | 💬 Форум | 📁 Файлы | 📩 Контакт