[ВХОД]
14.04.26(19:43)

mob.skif.biz

Альтернативная энергия. Оставь надежду, всяк сюда входящий...

🏠 Главная | 📚 Содержание | 💬 Форум | 📁 Файлы | 📩 Контакт
 
Резонансные генераторы
Магнитные генераторы
Механические центробежные (вихревые) генераторы
Электростатические генераторы
Водородные генераторы
Ветро- и гидро- и солнечные генераторы
Прочие идеи (разные)
О форуме
Транспорт
Оружие
Научные идеи, теории, предположения...
Экономия топлива
Коммерческие вопросы
Струйные технологии
Торсионные генераторы
Новые технологии
Барахолка
Патентный отдел
Конструкторское бюро
Нейтронная физика
Торнадо и смерчи
Гравитация и антигравитация
Сделай сам. Советы.
Медицина и здравоохранение

🖥️ | 🖨️

Форум - Магнитные генераторы - Генератор Хаббарда - Испытания генератора Хаббарда - Стр:90
<] [ 1 | ... 80 | 81 | 82 | 83 | 84 | 85 | 86 | 87 | 88 | 89 | 90 | 91 | 92 | 93 | 94 | 95 | 96 | 97 | 98 | 99 | 100 | ... | 201 ] [>
Модератор: Gecko
Первый пост темы: Gecko Post: #108 От:08.04.2004 (17:49)
Насчет отрицательных результатов - могу вас порадовать, я лично пробовал собрать генератор Хаббарда( Если кому-то интересно могу рассказать, что я брал, сколько витков мотал, в общем все числовые данные на эту тему. Для неверующих могу прислать фотку, он у меня еще где-то лежит smile ), так вот, он успешно не работает. Второй конденсатор для резонанса я не ставил, мне и так стало ясно, что не выйдет. Может, конечно, я что-то не так собрал, или материалы у меня не те были (сердечники, к примеру, надо какие-то особые или еще чего), не работает он у меня, и все тут !
Вам бы на форуме надо добавить раздел теоретических рассуждений,
для обсуждения общих принципов работы всех этих сверьединичных устройств, а так же принципов, из-за которых они не работают
Vladimir | Post:258549 - Date: 26.07.10(22:49)
ПОвторяю для тех кто не видел.
Сходил на matrix-x.ru и в ветке про TPU натолкнулся на интересное видео.

Free Energy Self Running Micro TPU Closed Loop

[ссылка]

Посмотрев его и оценив схемку (приводится ниже) пошла аналогия с теорией Ильдуса. Схемка-то простенькая- обычный блокинг с дополнительной катушкой L2- обратноходовик!. А теперь его теория:
"Катушка - что это? Кусок проволки намотанной на цилиндр. Известно, что источником энергии в проводнике с током является не двигающиеся электроны(кинетическая энергия получаемая при их "движении" крайне мала), а то смещение которое возникает в структуре атома проводника при наведении в нем разности потенциалов. Происходит как бы дисбаланс в связке протон-электрон(как бы "смещение орбиты" последнего). Так как электрон и протон это сгустки энергии( спокойной, сбалансированной ЭП и МП состовляющими). При возникновении внешнего ЭП пространство компенсирует его генерацией МП. Таким образом при "движении" электрона под действием внешнего ЭП возникает как бы внутреннее МП.
Итак мы пускаем ток по проводу и получаем вдоль его длинны МП. Закольцевав провод в катушке мы искуственно создаем локальную зону с аномальным МП. Получаем "S" и "N" полюса. Исследуем эту зону!
Как она себя ведет? Зону для наглядности можно сравнить с маятником. "Берем уравновешанный маятник и придаем ему импульс с использованием определенной силы. Мощность которую мы затрачиваем в строгой зависимости от времени в течении которого оказывает действие сила. В результате у маятника появляется инерция которая откланяет маятник на растояние чуть большее чем если бы мы отклоняли маятник только с использованием силы. То же примерно происходит с прстранством внутри катушки. Мы как бы формируем деформацию пространства и эта деформация продолжается по инерции после прекращения действия силы(тока). Потом возникает обратный ход. В отличии от маятника энергия выделяемая при этом в катушке может быть больше эатраченной опять таки за счет инерции. Традиционно эта энергия называется ЭДС самоиндукции. Мы произвели действие и получили противодействие. Допустим они равны. Однако берем катушку ставим ее в колекторную цепь транзистора. На базу подаем ипмульс. Что видим?
"И вот здесь мы увидим очень интересный эффект. При одинаковой длительности отрицательного импульса на коллекторе и импульса ЭДС самоиндукции, последний многократно превышает по амплитуде уровень подводимого напряжения. И если считать площадь импульсов кратной энергии, то энергия ЭДС самоиндукции превышает энергию ставшей причиной ее возникновения. Итак действие вызвало большее противодействие. То есть пространство на восстановление своей целостности тратит энергии больше, чем было потрачено на его деформацию."
Попробовать-то найдётся кому? У меня возможности к сожалению нет.




Размер: 5.79 KB

sharp | Post:258580 - Date: 27.07.10(09:25)
И если считать площадь импульсов кратной энергии, то энергия ЭДС самоиндукции превышает энергию ставшей причиной ее возникновения.

Неправильный подход!!!
Есть два момента:
1. Подаваемый импульс и снимаемый имеют разное активное сопротивление, т.е. на прямом ходе и на обратном система находится в разных условиях. И прежде, ченм сравнивать, их нужно привести к единой системе.
2.Площадь осциллограммы не эквивалентна мощности!
Мощность - это ток, умноженный на скорость изменения этого тока.
Осциллограмма показывает либо зависимость тока от времени, либо зависимость скорости изменения тока от времени.
Чтобы посчитать мощность, необходимо построить две осциллограммы(одну токовую, а вторую напряжения), а потом их перемножить (в соответствующие моменты времени).
Оба графика(токовый и напряжения) хоть и имеют одинаковую функцию изменения, но обратны друг другу, поэтому нельзя говорить о кратности результирующего в отношении одного из них.


Kunakh | Post:258587 - Date: 27.07.10(10:09)
Есть информация, что используя одинаковые по номиналу резисторы, один включенный последовательно в цепь накачки, а второй на обратную ЭДС через диод, дают разное выделение тепла (тот что на обратную ЭДС больше тепла)..

Sharp, поделитесь информацие по Хаббарду с Ильдуса ветки, каких результатов достигли?

street | Post:258592 - Date: 27.07.10(10:21)
надо бы уточнять. относительно чего больше. относительно резистора в последовательно накачке или относительно потраченной из источника энергии.

_________________
Главное в мелочах


Azazello | Post:258599 - Date: 27.07.10(10:38)
street Пост: 258592 От 27.Jul.2010 (11:21)
надо бы уточнять. относительно чего больше. относительно резистора в последовательно накачке или относительно потраченной из источника энергии.
Потери на управление полевым тр-ом очень большая величина однако 🤢
Да-да, и падение на переходе сток-исток тоже имеет место.
----
Калориметрический метод - вот то, что расставит точки над и. Как же сразу не догадались?


shaddar | Post:258604 - Date: 27.07.10(10:59)
поделитесь информацие по Хаббарду с Ильдуса ветки, каких результатов достигли?

Катушки у нас не той системы 🙄

street | Post:258617 - Date: 27.07.10(12:08)
Azazello Пост: 258599 От 27.Jul.2010 (11:38)

Калориметрический метод - вот то, что расставит точки над и. Как же сразу не догадались?

Не просто это для объективной оценки , на "колене". Потери на последовательном резюке на прямом ходе и тепло на таком же резюке на обратном ходе - разные условия. Сравнение должно проводить при прочих равных.
Потери на управление полевым тр-ом очень большая величина однако

Вполне может быть большой. От выбранного режима зависит . Не надо далеко ходить , в компьютерном БП это весьма наглядно.
Да-да, и падение на переходе сток-исток тоже имеет место.

И излучение имеет место и собственное сопротивление источника (аккума например) кушать хочет и даже соединительные провода голодными не остануться.😎

_________________
Главное в мелочах


street | Post:258638 - Date: 27.07.10(12:42)
Vladimir Пост: 258549 От 26.Jul.2010 (23:49)
Зону для наглядности можно сравнить с маятником. "Берем уравновешанный маятник и придаем ему импульс с использованием определенной силы. Мощность которую мы затрачиваем в строгой зависимости от времени в течении которого оказывает действие сила. В результате у маятника появляется инерция которая откланяет маятник на растояние чуть большее чем если бы мы отклоняли маятник только с использованием силы .

Вот откуда эта хрень? С чего это инерция от импульса больше , чем от приложенной силы? Мощность меньше , поскольку время меньше , а работа от времени не зависит.
В механике , мощный и короткий импуль может вообще не придать телу инерции движения в направлении приложенной силы. Тело расколется на куски оставаясь на месте. То есть , если и вести речь об оценке приложенной импульсом силы , то лишь в контексте смены направления реакции массы на направление приложенной силы.
Если считать эфир абсолютно упругим , то смены направления не произойдёт , но и инерции не прибавится.
И потом .., что значит инерция появляется ? Инерция не появляется и не исчезает , инерция это свойство массы , покоящееся тело имеет ту же инерцию , что и движущееся.

_________________
Главное в мелочах


TIP | Post:258671 - Date: 27.07.10(17:58)
Kunakh | Post: 258587 - Date: 27.07 (18:09)
Есть информация, что используя одинаковые по номиналу резисторы, один включенный последовательно в цепь накачки, а второй на обратную ЭДС через диод, дают разное выделение тепла (тот что на обратную ЭДС больше тепла)..

У меня при проведении такого опыта, выделение тепла на обратке выше на два градуса, что с этим делать дальше пока не придумал.


MSN | Post:258676 - Date: 27.07.10(18:30)
TIP Пост: 258671 От 27.Jul.2010 (18:58)
Kunakh | Post: 258587 - Date: 27.07 (18:09)
Есть информация, что используя одинаковые по номиналу резисторы, один включенный последовательно в цепь накачки, а второй на обратную ЭДС через диод, дают разное выделение тепла (тот что на обратную ЭДС больше тепла)..

У меня при проведении такого опыта, выделение тепла на обратке выше на два градуса, что с этим делать дальше пока не придумал.

.. сколько уже можно об одном и том-же ? Бля... учить всем закон Ома срочно...

_________________
Говорите говорите, я всегда зеваю когда мне интересно. 99,9% всех СЕ устройств, - от неправильных измерений


TIP | Post:258683 - Date: 27.07.10(18:54)
MSN | Post: 258676 - Date: 28.07 (02:30)
.. сколько уже можно об одном и том-же ? Бля... учить всем закон Ома срочно...

MSN, ладно я тупой и не могу объяснить даже сам себе, откель взялись эти лишние два градуса. Вы же признанный спец по расчетам, растолкуйте всем нам в доходчивой форме где мы ошибаемся, и на этом поставим точку.


Azazello | Post:258686 - Date: 27.07.10(19:00)
Да, кстати, сопротивление диода в открытом состоянии?:) Ведь если, даже при его наличии резюк греется больше от обратки, дас ист гут.

У меня при проведении такого опыта, выделение тепла на обратке выше на два градуса, что с этим делать дальше пока не придумал.

Воодушевиться и работать, работать, работать😬

TIP | Post:258687 - Date: 27.07.10(19:09)
Кстати диод тоже греется прилично, и если его засунуть вместе с сопротивлением в воду, то разница температур будет еще больше.

JohnZ | Post:258705 - Date: 27.07.10(20:32)
TIP Пост: 258687 От 27.Jul.2010 (20:09)
Кстати диод тоже греется прилично, и если его засунуть вместе с сопротивлением в воду, то разница температур будет еще больше.


Дык у тебя диод только на обратку ? Для уравнивания условий прямого и обр-го хода, - "прикрути" ещё диод и на прямой ход. Тогда, по разнице температур на резисторах, можно будет _более_точно_ оценить "приход" ... 😊
К стати, а резюки _абсолютно_идентичны_ ?

Удачи !

MSN | Post:258707 - Date: 27.07.10(20:35)
TIP Пост: 258683 От 27.Jul.2010 (19:54)
MSN | Post: 258676 - Date: 28.07 (02:30)
.. сколько уже можно об одном и том-же ? Бля... учить всем закон Ома срочно...

MSN, ладно я тупой и не могу объяснить даже сам себе, откель взялись эти лишние два градуса. Вы же признанный спец по расчетам, растолкуйте всем нам в доходчивой форме где мы ошибаемся, и на этом поставим точку.

А вот для этого дарагой, вам прийдется выложить точную схему эксперимента, да параметры источника не забудьте.

_________________
Говорите говорите, я всегда зеваю когда мне интересно. 99,9% всех СЕ устройств, - от неправильных измерений


JohnZ | Post:258709 - Date: 27.07.10(20:52)
... и желательно, чем и как мерял температуру ?

Удачи !

TIP | Post:258779 - Date: 28.07.10(10:43)
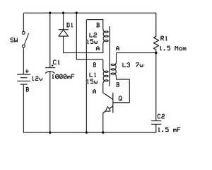
Схема опыта, сердечник феррит от ТВС черно белых телеков 13*13*67мм.
Обмотка четыре слоя, бифилярка Теслы. Шаг намотки 0,5-0,6мм. Провод диам 0,4мм. ключ IRF540.
Сигнал прямоугольник, частота до 200КГц. Мой дореволюциооный генератор больше не выдает. Аккумулятор 12 вольт 55Ач. кислотный, диоды КД213А. температуру воды измерял спиртовыми термометрами. И сопротивления и термометры менял местами не однократно, результат одинаков. Если не получится повторить, значит считайте что я проживаю в аномальной зоне.



Размер: 7.09 KB

turist1 | Post:258791 - Date: 28.07.10(11:34)
TIP Пост: 258779 От 28.Jul.2010 (11:43)
Схема опыта, сердечник феррит от ТВС черно белых телеков 13*13*67мм.
Обмотка четыре слоя, бифилярка Теслы. Шаг намотки 0,5-0,6мм. Провод диам 0,4мм. ключ IRF540.
Сигнал прямоугольник, частота до 200КГц. Мой дореволюциооный генератор больше не выдает. Аккумулятор 12 вольт 55Ач. кислотный, диоды КД213А. температуру воды измерял спиртовыми термометрами. И сопротивления и термометры менял местами не однократно, результат одинаков. Если не получится повторить, значит считайте что я проживаю в аномальной зоне.

Просто там все:)
У тебя на прямом и обратном ходе две разных цепи с разными полными сопротивлениями.:)

street | Post:258807 - Date: 28.07.10(12:40)
TIP Пост: 258779 От 28.Jul.2010 (11:43)
И сопротивления и термометры менял местами не однократно, результат одинаков.

А реактивное сопротивление в цепи обратного хода .., хде? Их тож местами менял?😊

_________________
Главное в мелочах


s_chechel | Post:258809 - Date: 28.07.10(12:51)
street Пост: 258807 От 28.Jul.2010 (13:40)
А реактивное сопротивление в цепи обратного хода .., хде? Их тож местами менял?😊

А зачем все подгонять к единому? Может какраз и использовать эту разницу?

street | Post:258810 - Date: 28.07.10(13:05)
А зачем все подгонять к единому?

Затем , что сравнение должно осуществлять при прочих равных .
Иначе , какое ж это сравнение?
На прямом ходе , в схеме TIP 'а примерно 80% потреблённой из аккума энергии накапливается в реактивном у катухи , соответственно 20% потери , которые распределяются между внутренним сопротивлением аккума, диодом, резюком, ключом и омическим катухи. На обратном ходе, эти 80% накомпленных в катухе, полностью преобразуются в тепло , распределяясь между диодом , резюком и омическим катухи.
Очевидно , что тепла в цепи обратного хода, выделится больше.

_________________
Главное в мелочах


MSN | Post:258811 - Date: 28.07.10(13:18)
TIP Пост: 258779 От 28.Jul.2010 (11:43)
Схема опыта, сердечник феррит от ТВС черно белых телеков 13*13*67мм.
Обмотка четыре слоя, бифилярка Теслы. Шаг намотки 0,5-0,6мм. Провод диам 0,4мм. ключ IRF540.
Сигнал прямоугольник, частота до 200КГц. Мой дореволюциооный генератор больше не выдает. Аккумулятор 12 вольт 55Ач. кислотный, диоды КД213А. температуру воды измерял спиртовыми термометрами. И сопротивления и термометры менял местами не однократно, результат одинаков. Если не получится повторить, значит считайте что я проживаю в аномальной зоне.


А сопротивение резисторов какое , или будем выдавливать информацию по капле ? Также нужны осциллограммы тока потребления и во втором резисторе, по выходу который.
НО в основном, Белка выше, тебе правильно ответила.

_________________
Говорите говорите, я всегда зеваю когда мне интересно. 99,9% всех СЕ устройств, - от неправильных измерений


s_chechel | Post:258812 - Date: 28.07.10(13:22)
street Пост: 258810 От 28.Jul.2010 (14:05)
Очевидно , что тепла в цепи обратного хода, выделится больше.

Логично. Не подумал сразу.

TIP | Post:258820 - Date: 28.07.10(14:06)
Сопротивления по 5 ом, обрезанная нихромовая спиралька от китайских фенов. А вот с осциллограммой не получится. Во первых, фотик не выдержал жары и представился. Во вторых, живой осцил я увидел всего полгода назад и вам такое намерять смогу что сам черт не разберет, крючки всякие вижу а их смысл пока не понимаю. Получите температуру на выходе выше вот и посмотрите сами.

Kunakh | Post:258870 - Date: 28.07.10(23:59)
street Пост: 258810 От 28.Jul.2010 (14:05)
А зачем все подгонять к единому?

Затем , что сравнение должно осуществлять при прочих равных .
Иначе , какое ж это сравнение?
На прямом ходе , в схеме TIP 'а примерно 80% потреблённой из аккума энергии накапливается в реактивном у катухи , соответственно 20% потери , которые распределяются между внутренним сопротивлением аккума, диодом, резюком, ключом и омическим катухи. На обратном ходе, эти 80% накомпленных в катухе, полностью преобразуются в тепло , распределяясь между диодом , резюком и омическим катухи.
Очевидно , что тепла в цепи обратного хода, выделится больше.

При прямом ходе происходит нагрев резистора током из аккумулятора, этот же ток протекает и через катушку. Если последовательный резистор нагревается меньше, а такого же номинала резистор нагрузки обратного хода катушки больше, делаю вывод, что энергии во втором случае выделяется больше. Так? 😨

<] [ 1 | ... 80 | 81 | 82 | 83 | 84 | 85 | 86 | 87 | 88 | 89 | 90 | 91 | 92 | 93 | 94 | 95 | 96 | 97 | 98 | 99 | 100 | ... | 201 ] [>
У Вас нет прав отвечать в этой теме.
Форум - Магнитные генераторы - Генератор Хаббарда - Испытания генератора Хаббарда - Стр 90
🏠 Главная | 📚 Содержание | 💬 Форум | 📁 Файлы | 📩 Контакт