[ВХОД]
11.04.26(12:13)

mob.skif.biz

Альтернативная энергия. Оставь надежду, всяк сюда входящий...

🏠 Главная | 📚 Содержание | 💬 Форум | 📁 Файлы | 📩 Контакт
 
Резонансные генераторы
Магнитные генераторы
Механические центробежные (вихревые) генераторы
Электростатические генераторы
Водородные генераторы
Ветро- и гидро- и солнечные генераторы
Прочие идеи (разные)
О форуме
Транспорт
Оружие
Научные идеи, теории, предположения...
Экономия топлива
Коммерческие вопросы
Струйные технологии
Торсионные генераторы
Новые технологии
Барахолка
Патентный отдел
Конструкторское бюро
Нейтронная физика
Торнадо и смерчи
Гравитация и антигравитация
Сделай сам. Советы.
Медицина и здравоохранение

🖥️ | 🖨️

Форум - Экономия топлива - Экономайзеры - Свеча зажигания: из обыкновенной - форкамерная - Стр:12
<] [ 1 | 2 | 3 | 4 | 5 | 6 | 7 | 8 | 9 | 10 | 11 | 12 | 13 | 14 | 15 | 16 | 17 | 18 | 19 | 20 | 21 | 22 | ... | 27 ] [>
Модератор: tansai
Первый пост темы: tansai Post: #226592 От:24.01.2010 (00:04)
Идея не моя - я содрал её с прикреплённого мной файла. Читайте и задавайте вопросы.
От себя. Занимаюсь изготовлением даных свечей более 8 лет: я езжу, друзья и знакомые ездят - только плюсы. Есть уже постоянные (платные) клиенты, а это показатель.
Все необходимые по изготовлению даные есть в статье - даже фотки (только надо уметь читать). Что не понятно - спрашивайте, подскажу.
dedivan | Post:236142 - Date: 15.03.10(14:57)
Это с первым вариантом трамблера попалась.
У меня была со вторым вариантом. Тупизна полная.
Думаешь ВАЗ отозвал такие машины по причине своей недоработки?
Знаю, что не думаешь так.

_________________
я плохого не посоветую


dedivan | Post:236143 - Date: 15.03.10(14:59)
Издалека Пост: 236137 От 15.Mar.2010 (14:46)
Бесплодную дискуссию с дедом прекращаю

То есть честно так и стесняешься сказать.
Да, вакуум оставил.
Он так же регулярно отваливатся будет.
И так же регулярно люфтить. и все суперточности схемы нафик не нужны.

_________________
я плохого не посоветую


dedivan | Post:236153 - Date: 15.03.10(15:33)
Почему все автомагазины завалены ДХ от жигулей, и нет такого от иномарок.
Хотя тех уже больше?
Потому что умные люди не дергают датчик, он у них неподвижно стоит.
И не ломается.

Контрапупить надо вакуум.
А может без него хуже будет?
Можно сделать даже лучше.
У вакуума тоже есть недостаток.
Он врет при нажатии тапки. То есть сначала разрежение падает при резком открытии заслонки.
и только с ростом оборотов опять нарастает.
И в первый момент он делает зажигание позднее, а надо раньше,
потому что смесь идет богаче- она горит дольше.
Таракану это под силу.

_________________
я плохого не посоветую


Издалека | Post:236177 - Date: 15.03.10(16:50)
Дед! Постыдился бы такое городить!
Почитай для начала учебники по теории.
Богатая смесь горит быстрее. Поэтому и позже поджигается.
Стыдно за тебя перед молодняком. Очень.

dedivan | Post:236182 - Date: 15.03.10(17:18)
Издалека Пост: 236177 От 15.Mar.2010 (16:50)
Почитай для начала учебники по теории.
Богатая смесь горит быстрее.

Дык я уж глазами слаб стал.
Взял бы да и зачитал, что там в учебнике.
Помню что быстрее всего горит смесь оптимального- стехиометрического состава.
А богаче или беднее - те медленнее горят.
Вот такой казус.

Почитай, мож чего напутал.

_________________
я плохого не посоветую


AlexP59 | Post:236189 - Date: 15.03.10(17:34)
Мужики! Вы своим спором всю ветку убьете. Остыньте.

"Издалека". Твоя система очень даже хорошая, особенно для "Жиги". У меня подобная стояла на "семерке" 1.6л лет двадцать пять назад, и я делал такие мелкой партией на заре кооперации, продавал и устанавливал. Правда еще зажигание было типа "дедовского" с длинной искрой. Так вот, расход на 100кмч - 4.5, на 140кмч - 7.1, макс. скорость на полной тапке - 210кмч (только не говорите что "Жига" на такой скорости рассыпится).
Подсказка. Заряд-разряд кондера по экспоненте (без сброса) почти идеально отражает время горения как функцию оборотов. Я называю это - analog combustion emulator. Т.е. начинаем заряд по сигналу положения, скажет ВМТ, до порогового напряжения, неважно какого, но постоянного. Далее разряжаем до ВМТ. И т.д. На больших оборотах кондер разряжается гораздо меньше чем на малых, а значит время горения меньше, как и положено. Подцепив зарядное сопротивление к тапке - учет нагрузки. Ну и оно же для коррекции на ходу, скажем состоит из двух независимых. Ну а остальное дело техники, я использовал счетчик и пару триггеров.

В зажигании большая роль - начальное пробивное напряжение. Поэтому "дедовское" зажигание в лоб на машине работать не будет, называется - хрен заведешь. Особенно на горячей! Не буду вдаваться в подробности, очень много нюансов. Кто будет пробовать - учтите.

Всем привет. Я человек занятой, поэтому особо в дисскуссии не учавствую, уж простите если не отвечу.

dedivan | Post:236191 - Date: 15.03.10(17:46)
AlexP59 Пост: 236189 От 15.Mar.2010 (17:34)
Заряд-разряд кондера по экспоненте (без сброса) почти идеально отражает время горения как функцию оборотов.

Да спор как раз не об этом.
И таймер в контроллере тот же самый интегратор.

Дело в том - с чего ты сигнал берешь.
Если с датчика который болтается на вакуум корректоре- то он врет как сивый мерин.
Это однозначно. И смысла особого от него микросекунды высчитывать нет.
А выкинуть вакуум, тогда одним интегратором уже не обойдешься.
Нужно как минимум три.
В три раза больше схема?
Или контроллер?

_________________
я плохого не посоветую


kriotron | Post:236192 - Date: 15.03.10(17:53)
В техцентре по подготовке спортивных автомобилей Вильнюсского авторемонтного завода (сокращенно ВФТС) в 80-85 годах прошлого века, выпускали ЛАДА-ВАЗ 2105Т16. Машина была оснащена 16-клапанным двигателем объемом 1772,5 см3, с горизонтальными карбюраторами VEBER. Отдельные версии комплектовались турбонаддувом - мощность мотора в этом случае составляла 240 л.с.
И никто там с зажиганием не парился...а вот надуть карб это не инжектор дрюкать 😀

_________________
Не бойся делать то, чего не знаешь. Ковчег построил любитель - профи создали Титаник.


dedivan | Post:236193 - Date: 15.03.10(17:58)
Ну дак им насрать было на лишний литр на сотку.
Чего тут парить?

_________________
я плохого не посоветую


AlexP59 | Post:236194 - Date: 15.03.10(18:01)
Ну конроллер для самодельщиков может быть и сложноват. Делал я то же самое и на нем, там математики много с фиксированной точкой, а плавающую они не поддерживают, медленые.

Сигнал конечно же с коленвала, или с трамблера с блокированными грузиками и без вакуума. +/- 2-3 градуса роли не играют. Ошибка кривой от идеала больше.

Если в аналоге, интегратор вместо счетчика, и эмулятор с учетом нагрузки. Эмулятор можно и к таракану прицепить, тогда вся схемка на пять элементов и 100 байтов програмка.

dedivan | Post:236195 - Date: 15.03.10(18:03)
Тык про это и речь.
И математика там простая.
Отымать и делить не надо.
Это даже бритые качки умеют.

_________________
я плохого не посоветую


kriotron | Post:236196 - Date: 15.03.10(18:07)
http://www.kartuning.ru/karb/index.php?idi=11
про однокамерные карбы...очень познавательно.
Искра, а точнее хорошо настроенное зажигание вам до 10% экономии топлива даст и всё. Дальше всё в классике вытечет в карб или из карба на выхлопной коллектор🙄. Чё вы с этими свечами носитесь. Ищите в разборках иномарочное б/у от карбюраторных движков...хотябы от субарика атмосферного. Там конструктора и электронщики хлеб не зря ели. 11-13т. оборотов система отлично держит, но и свечи не NGK ни хуя, хе-хе😎

[ссылка]
наше питерское есть...но не пробовал

[ссылка]
БЭЗК на проце

_________________
Не бойся делать то, чего не знаешь. Ковчег построил любитель - профи создали Титаник.


dedivan | Post:236197 - Date: 15.03.10(18:12)
Да говорят тебе- здесь не гонщики.
Нахрена 10т. в пробке стоять или 60 км пилить?
Надо наоборот 200 оборотов и чтоб тянула.

_________________
я плохого не посоветую


kriotron | Post:236199 - Date: 15.03.10(18:19)
дык...я сам не гонщик, но с 200 оборотами движок не экономично работает и дохнет быстрее. Его рабочий режим чтобы, кстати, тосол и масло продавить...для охлаждения и смазки😎 в районе 3000-4000 об. Всё остальное - это гимораторы, т.е. бабки на ветер. Хотите экономичность и 200-300 об плюс хороший крутящий момент? Тогда отвалите нах от двс и колупайте стрилинги. Ну не для того двс создавался и режимы работы заложены абсолютно не ваши. Чё вы к нему пристали. Есть масса других движков...на углеводородах😕

_________________
Не бойся делать то, чего не знаешь. Ковчег построил любитель - профи создали Титаник.


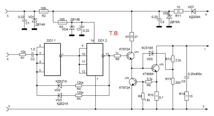
kriotron | Post:236200 - Date: 15.03.10(18:24)
вот отличный, проверенный блок... стоял на 2108 9 лет...
собрано их было штук 20 на мой колхоз...
для крайне северных широт ставились триггеры серии 133 и стабик 5В😶

блок на 561ЛА8
Размер: 38.83 KB

_________________
Не бойся делать то, чего не знаешь. Ковчег построил любитель - профи создали Титаник.


dedivan | Post:236201 - Date: 15.03.10(18:26)
kriotron Пост: 236199 От 15.Mar.2010 (18:19)
, кстати, тосол и масло продавить...

Представляешь- электромоторчик ставят с насосом для стабильной смазки..

_________________
я плохого не посоветую


kriotron | Post:236204 - Date: 15.03.10(19:08)
да всё можно на моторчики перевести и бензонасос и помпу...ща уже и ГУР и АБС и кондей лепиздрические идут. Но бедный гена 12в🙄...он же дохнет от этих токов. Если бы в телегах 48В бортсети было😕...А я повторю, косоглазые к этому идут.😶

_________________
Не бойся делать то, чего не знаешь. Ковчег построил любитель - профи создали Титаник.


Издалека | Post:236206 - Date: 15.03.10(19:19)
Есть такой стандарт на подходе - 43В. Меди на несколько килограмм меньше в мшине получается.

frz | Post:236210 - Date: 15.03.10(19:27)
dedivan Пост: 236070 От 15.Mar.2010 (09:20)Эти пружинки не имеют отношения к опережению
Площадку с контактами или датчиком поворачивает вакуум - корректор.
А пружинки связаны только с бегунком.

Деда, ты не прав, видно давно в трамблер не заглядывал. Пружинки как раз тягают шторку, которая перекрывает датчик Холла. Так что вакуум гоняет туда-сюда сам датчик Холла, а грузики гоняют шторку - и то и другое меняет угол опережения зажигания.
image

AlexP59 Пост: 236189 От 15.Mar.2010 (17:34) "Издалека". Твоя система очень даже хорошая, особенно для "Жиги". У меня подобная стояла на "семерке" 1.6л лет двадцать пять назад, и я делал такие мелкой партией на заре кооперации, продавал и устанавливал. ....Я человек занятой, поэтому особо в дисскуссии не учавствую, уж простите если не отвечу.

А схемка у Вас случайно не сохранилась?

dedivan | Post:236216 - Date: 15.03.10(19:56)
frz Пост: 236210 От 15.Mar.2010 (19:27)
Пружинки как раз тягают шторку,

Со шторками, да, я то рассказывал саму историю еще с контактами все было.
Но суть дела это не меняет. Стабильности не добавляет.
Согласись?

_________________
я плохого не посоветую


dedivan | Post:236217 - Date: 15.03.10(19:58)
nafanya_embrulia Пост: 236213 От 15.Mar.2010 (19:52)
+\- 5градусов точна будя,.... люфты....

Это контактный или с холлом?

_________________
я плохого не посоветую


frz | Post:236218 - Date: 15.03.10(19:59)
dedivan Пост: 236216 От 15.Mar.2010 (19:56)
frz Пост: 236210 От 15.Mar.2010 (19:27)Пружинки как раз тягают шторку,

Со шторками, да, я то рассказывал саму историю еще с контактами все было.Но суть дела это не меняет. Стабильности не добавляет.
Согласись?

Ответ здесь:
nafanya_embrulia Пост: 236213 От 15.Mar.2010 (19:52)Вот смотришь на метку сторбоскопом, на стареньком жыгуле,

скачет оная как блоха

....+\- 5градусов точна будя,....люфты....и мотор как веялка работает...


andy8mm | Post:236223 - Date: 15.03.10(20:19)
AlexP59 Пост: 236194 От 15.Mar.2010 (18:01)
Ну конроллер для самодельщиков может быть и сложноват. Делал я то же самое и на нем, там математики много с фиксированной точкой, а плавающую они не поддерживают, медленые.

Сигнал конечно же с коленвала, или с трамблера с блокированными грузиками и без вакуума. +/- 2-3 градуса роли не играют. Ошибка кривой от идеала больше.

Если в аналоге, интегратор вместо счетчика, и эмулятор с учетом нагрузки. Эмулятор можно и к таракану прицепить, тогда вся схемка на пять элементов и 100 байтов програмка.

Схему в студию! Вместе с програмкой пожалуйста.
СПАСИБО!

nafanya_embrulia | Post:236229 - Date: 15.03.10(20:33)
dedivan
на контактных, там втулки ишо на оси трамблёра.. видать убитые..
а с холлом получше будя, но фсё одно - не фонтан!и ладовские тож...
хрен редьки не слаще 😀
надо что-то менять радикально...

А ну да... про вакуум...
Чтоб эта хрень с мембраной правильно работала надо чтоб отверстие в карбе в нужном месте к дросселю(шторке) выходило... а это уже технология... В общем по моим прикидкам из пяти карбов только в одном нормально сверлили😕

dedivan | Post:236230 - Date: 15.03.10(20:45)
nafanya_embrulia Пост: 236229 От 15.Mar.2010 (20:33)
из пяти карбов только в одном нормально сверлили😕

Так и я про это- про наши реалии.
Не от хорошего вакуума избавляемся, а от совкового.

_________________
я плохого не посоветую


<] [ 1 | 2 | 3 | 4 | 5 | 6 | 7 | 8 | 9 | 10 | 11 | 12 | 13 | 14 | 15 | 16 | 17 | 18 | 19 | 20 | 21 | 22 | ... | 27 ] [>
У Вас нет прав отвечать в этой теме.
Форум - Экономия топлива - Экономайзеры - Свеча зажигания: из обыкновенной - форкамерная - Стр 12
🏠 Главная | 📚 Содержание | 💬 Форум | 📁 Файлы | 📩 Контакт