[ВХОД]

🏠 Главная | 📚 Содержание | 💬 Форум | 📁 Файлы | 📩 Контакт

🖥️ | 🖨️

Форум - Экономия топлива - Экономайзеры - Свеча зажигания: из обыкновенной - форкамерная - Стр:6
<] [ 1 | 2 | 3 | 4 | 5 | 6 | 7 | 8 | 9 | 10 | 11 | 12 | 13 | 14 | 15 | 16 | ... | 27 ] [>
Модератор: tansai
Первый пост темы: tansai Post: #226592 От:24.01.2010 (00:04)
Идея не моя - я содрал её с прикреплённого мной файла. Читайте и задавайте вопросы.
От себя. Занимаюсь изготовлением даных свечей более 8 лет: я езжу, друзья и знакомые ездят - только плюсы. Есть уже постоянные (платные) клиенты, а это показатель.
Все необходимые по изготовлению даные есть в статье - даже фотки (только надо уметь читать). Что не понятно - спрашивайте, подскажу.
dedivan | Post: #232982 - Date: 23.02.10(12:57)
Вот а теперь пишем первый пункт- должен быть сигнал при ВМТ - ноль градусов.
При работе нужен опережающий сигнал. Выходы-
Ставить второй датчик?
Смещать механически первый?
Делать умную схему?
Умную- аналоговую или цифровую?

И от этой печки уже дальше плясать.

_________________
я плохого не посоветую



Издалека | Post: #232995 - Date: 23.02.10(14:23)
Лучше не 0, а +5 - +7гр. Опережающий или по окну датчика или просто сами просчитываем. У меня вариант был такой - получаем пилу и из неё получаем по средней точке пилы -90гр.

Аналоговая она как бы и древнее, но без всяких прошивок даёт мгновенно регулировать под коктейль и остальные параметры.


Издалека | Post: #233014 - Date: 23.02.10(15:48)
Ага - водила после заправки начнёт кривые загружать . . . .
Для ВАЗа делали на конроллере. А вот для себя сделал аналоговую.
Плюс один - ничем не заморачиваясь, нажимаешь на газ и чуствуешь 🤬, когда машина начинает лучше ускорятся. Вот и вся опера. если загружать кривые - то как их сравнивать? Откуда помнишь (без приборов) что было минуту назад? А тут совершенно чёткая точка на потенциометре. И без сомнений, что можно получить лучше.


frz | Post: #233025 - Date: 23.02.10(17:01)
Bombar Пост: #233009 От 23.Feb.2010 (15:30)...В цифре удобней...

Не все и не всегда. Допустим та же громкость в автомагнитоле. Тебе звонят по сотовому и ты начинаешь давить на эти проклятые кнопки.
Ручку потенциометра крутнуть гораздо проще. Да и вообще все цифровые регулировки-настройки, которые медленно исполняют команды, порой просто бесят. Вот есть у меня телек LG . Пока переключишь с канала на канал,- уже и реклама кончилась. Старый самопальный ВЕЛС щелкает их по три в секунду. Или возьми тестер стрелочный. Для некоторых применений он вообще не заменим. Боковам зрением уловил движение стрелки, и достаточно. В цифровом смотри и думай, что же он тебе показывает. А если измеряемый процесс меняеться во времени, то с цифровым там делать вообще нефиг. Польза от него только тогда, когда надо что-то точно измерить.


OPTICUT | Post: #233028 - Date: 23.02.10(17:20)
To: dedivan
а какой в реале диапазон в градусах нужно перекрыть опережением, хотяб примерно,
15-20 или поболе?
п.с. буржуи вроде сразу ставят -40 и от них пляшут, а на запуск сигнал от стартера...


dedivan | Post: #233033 - Date: 23.02.10(17:45)
Есть такая тенденция для маленьких высокооборотных движков.
Там действительно основная моща на высоких оборота- жужжалки.
Но сам подумай логически- 40 градусов из 90 толкать поршень против горящей смеси..
Это кому выгодно?
Нефтяникам, автопроизводителям- три года и меняй машину.
Это наверное не наш путь.
Мы то для себя- любимых стараемся. Ты себя любишь? Вооот.

Значит нам надо наоборот - сдвигать горение в другую сторону,
где оно помогать будет.
Лдин из способов- форкамеры, где сгорание мдет быстрее, значит
зажигание можно сделать позднее.
Но это другой движок.
А наша задача из обычного выжать то, что нужно.

_________________
я плохого не посоветую



dedivan | Post: #233035 - Date: 23.02.10(17:55)
Bombar Пост: #233032 От 23.Feb.2010 (17:45)

У меня в цифровой магнитоле - валкодер, крутишь ручку, громкость меняется.

Правильно. Человеческий интерфейс называется.
У цифры не будет аналоговой слабины- диапазона интегратора не хватает,
или номиналы детальки уплыли со временем, температурой...
Есть задачи где аналог дешевле. Вот и все преимущество.
И то это на миллионных тиражах только заметно.
А единичное изделие - главное время разработки и наладки.
Тут цифра проще. Только про человека не забывать.

_________________
я плохого не посоветую



frz | Post: #233037 - Date: 23.02.10(18:01)
OPTICUT Пост: #233028 От 23.Feb.2010 (17:20)... а на запуск сигнал от стартера...

Я вот этой фразы не понял. Сигнал от стартера на запуск чего идет?


Издалека | Post: #233045 - Date: 23.02.10(19:21)
А про сверхбедную смесь и -50-60 опережения то же никто не слышал?

Там ещё та история про богатую смесь . . .
Значица выглядит приерно так - начавшееся интенсивное горение создаёт мощный фронт высокого давления, который загоняет остальную часть смеси в щель между поршнем и головкой, где она чудесненько детонирует по причине сильного сжатия и, соответственно, с резким повышением температуры. Потому так и экспериментируют с формой камеры. Что бы мощу поднять.
Я в своё врема проштудировал много книжек разных про всё, что происходит от воздушного фильтра, до среза выхлопной . . .
И, заметьте, никто физику горения топлива ещё не отменял . . .


dedivan | Post: #233050 - Date: 23.02.10(20:04)
Ну вот , а теперь опять смотрим табличку.
Из верхней строчки можно вычесть 5-6 градусов.
Это когда смесь еще продолжает гореть при расширении в цилиндре.


image


То есть можно поджечь попозже, и смесь сгорит вся.
Это оэначает что при 2000 оборотах всего 12 градусов идет горение,
из которых 6 против движение поршня и 6 полезных- по движениею.
Это потеря в мощности или в горючем порядка 20-30 процентов.
Вот это можно сэкономить - если создать условия, чтобы смесь горела еще
хотябы 6 градусов после ВМТ.
Почему она не горит? При расширении все газы охлаждаются.
В том числе и горящие. А у кислорода есть резкий порог ионизации от температыуры.
Меньше 1500 град он не ионизируется. Все есть- горючее, кислород, а не горит.
Температура упала.
Вот и надо его чем то ионизировать. Дугой не получается. Дуга горит в крохотном объеме,
там весь кислород уже кончился.
Рентген, причем нужено 5-10 кэв, может ионизировать кислород по всей камере,
но от дуги рентген мягкий 1-2 кэв, больше не бывает.
Вот тут и нужны искорки, они короткие, поэтому их нужно много.
А конкретно- как раз до 12 град после ВМТ.
Вот это способ делает в принципе тоже что и форкамерное зажигание.
Экономит горючку, повышает мощность.


_________________
я плохого не посоветую



tansai | Post: #233099 - Date: 24.02.10(01:50)
Господа альтернативные теоретики! При всём уважении к вам: Один - "знаю, умею, но не скажу - догадайся сам..."; другой - "и знаю и умею по другому, но теперь догадайся ты сам..."; третий - "и умею, и сделал, и работало, но вот не вспомню..." и т.д. и т.п. - общение превратилось в "переливание из пустого в порожнее". Это не то что не смешно - это уже начинает раздражать многих посетителей ветки.


Да может ли хоть кто - нибудь выложить кроме красивой (но пустой для многих) теории конкретный материал для повторения? Чтобы разговор перешёл в русло обсуждения плюсов, минусов, доработки повторённой конструкции (ладно, пусть это будут уже и не свечи)?


Диалог в стиле "сам дурак" утомляет и меня лично. Не знаю на сколько меня хватит - начну чистить.


Ещё раз: Господа! - Ничего личного...


С ув. tansai

_________________
Хочеш развеселить Бога? - расскажи ему о своих планах...



dedivan | Post: #233116 - Date: 24.02.10(10:46)
Bombar Пост: #233079 От 23.Feb.2010 (22:45)
но стОит почитать здесь


И чего там читать?
Вот это?

Существенно продвинуться в направлении интенсификации поджига удалось в блоках зажигания POWER ADDER 1,

* передний фронт импульса 2мкс против 150мкс у обычного зажигания,
* энергия импульса 120мДж против 45мДж у обычного зажигания,
* ток индуктивной фазы искры - максимальный 1,5А против 150мА, средний 0,75А против 75мА,
* длительность индуктивной фазы искры 0,5мс против 1,2 мс.


А дед что предлагает?
* передний фронт импульса 0.02 мкс против 2 и 150.
* ток индуктивной фазы 20 ампер против 1.5 и 0.15
* длительность индуктивной фазы 0,05 мкс против 0.5 и 1.2

Примерно в десять раз лучше.
И кто кого теперь должен читать?



_________________
я плохого не посоветую



OPTICUT | Post: #233134 - Date: 24.02.10(14:39)
frz Пост: #233037 От 23.Feb.2010 (18:01)
OPTICUT Пост: #233028 От 23.Feb.2010 (17:20)... а на запуск сигнал от стартера...

Я вот этой фразы не понял. Сигнал от стартера на запуск чего идет?

Да просто.
Пока крутиться стартер, эбу ставит принудительно угол, например, 0град.
Сигнал от замка зажигания...

to: dedivan
если максимальный угол опережения нужен не большой, 12-15град, то зачем заморачиваться с контроллером, если индукционный датчик, такой угол отрабатывает автоматически...? И плюс вакуумник - это ещё 7-10 град.


dedivan | Post: #233143 - Date: 24.02.10(15:27)
OPTICUT Пост: #233134 От 24.Feb.2010 (14:39)
Да просто.
Пока крутиться стартер, эбу ставит принудительно угол, например, 0град.


Как эбу узнает где ноль? Датчик должен быть. Именно ноля.
А дальше смотри пункты 1-2-3-4-5

_________________
я плохого не посоветую



dedivan | Post: #233144 - Date: 24.02.10(15:32)
Bombar Пост: #233140 От 24.Feb.2010 (14:57)
Уважаемый tansai, ваши свечи я обязательно попробую сделать!



Кардинально правильно в предложенной свече - ласточкин хвост-
Вспоминаем дедову картинку распространения рентгена от искры- в стороны от канала.
Вот она правильно светит - на всю камеру.
А в стандартных свечах - только уголок освещает.

Что надо еще сделать - увеличить расстояние, чтобы рентген от нее злее был, но это уже другой БЗ нужен.

_________________
я плохого не посоветую



OPTICUT | Post: #233146 - Date: 24.02.10(15:42)
Ну как бы, там где есть эбу, там обычно есть и датчик ноля...
Если не изменяет склероз😊, в старых системах бош , в ауди?, где ещё стоит трамблёр, но уже без грузиков, и эбу.... там датчик ставиться на -42градуса,
а дальше контроллер считает задержку для момента зажигания.
Ну вот при старте задержка максимальна.. из расчёта, что стартер
крутит 200 об\мин .


AlexZander | Post: #233148 - Date: 24.02.10(15:51)
Не думал что Деда с инжектором не знаком. В новых зажигалках нет ни трамблера не вакуума. Датчик положения коленвала имееет один выпавший зуб - датчик нуля. остальное считает процик - когда и какую катушку поджигать. А их нынче или по одной на два горшка или на каждый горшок своя. Про датчики фаз, ДПДЗ,ДМРВ и остальное пока не будем.





OPTICUT | Post: #233152 - Date: 24.02.10(16:14)
Разговор пока о классике, что надо чтоб переделать....
Эбу просто, как пример решения...



dedivan | Post: #233153 - Date: 24.02.10(16:30)
Bombar Пост: #233151 От 24.Feb.2010 (16:10)
Деда, рентген не освещает.


От блин грамотный. Так бы сразу и сказал.
Я б специально для тебя выразился по другому.
На волне мягкого рентгена 130 нм воздух имеет максимум поглощения,
это кислород поглощает и диссоциирует на ионы.
И за 30 мкс после вспышки рекомбинирует.
Вот для этого надо повторять искру именно через 30 мкс.

Вот ты бы мне так объяснил, а не гыгыкал.

И про дизеля надо читать внимательнее. Есть другой способ
ионизации- нагреть кислород до 1500 градусов.
Что дизель и делает. Но только сжатием.
А от сжатия кстати энергия не так эффективно используется,
хотя бы потому что сжимать надо еще и 70 процентов азота, напрасно.
Так что выигрыш еще и в этом может быть, но если правильно использовать.

_________________
я плохого не посоветую



Издалека | Post: #233172 - Date: 24.02.10(19:42)
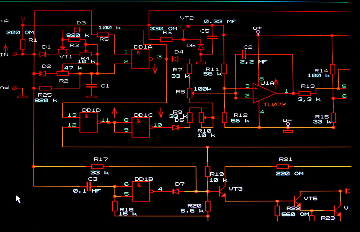
Я ЕГО ПОБЕДИЛ!!!
Пришлось найти писюк, который запустился под досом. Отформатировать хард под FAT, проинсталлировать там этот долбаный OrCad . . .
В результате выяснил, что принтить не могу . . .
Пришлось по кускам снимать экран монитора.
В приложении 4 файла. 1, 2 - верхняя часть, 3,4 - низ
Соберите сами.
Самая главная - это 1. её хвост - 2
На 3й - формирователь 50% от сигнала прерывателя.



Размер: 213.18 KB


Размер: 159.63 KB


Размер: 177.70 KB


Размер: 125.51 KB


Издалека | Post: #233173 - Date: 24.02.10(19:51)
Всё-таки помнил, что логика там была. CD4011.
Один из потенциометров там проволочный многооборотный и стоял на плате. 3 других на коробке, при том 1й и 3й под шлиц, а средний для посведневной коррекции.
Стрелками обозначал для себя фронты, но сейчас не помню точно - по моему в момент поджига.
Формирователь 50% работает просто - формируем пилу и подаё на операционник, где он баллансируется по среднему значению. Потом копаратор.


dedivan | Post: #233176 - Date: 24.02.10(20:08)
Ну и кто теперь будет спорить что восьминожечный таракан сложнее?

_________________
я плохого не посоветую



Издалека | Post: #233177 - Date: 24.02.10(20:15)
Деда! Не надо спорить.
Таракан проще для конкретной машины с конкретной прошивкой.
Эта лабуда ставится на любую машину с любым количеством цилиндров и подстраивается менее, чем за минуту.
Коррекция делается на ходу после заправки за 5 сек.
Даже на дискретных деталях (не SMD), всё помещалось в коробок, размером ровно с пачку сигарет, включая силовые транзисторы.


dedivan | Post: #233179 - Date: 24.02.10(20:25)
У любой коробочки есть своя логика.
И любая логика описывается стандартными логическими функциями- программой.
Таракан может делать абсолютно то же самое что и коробочка.
А может и лучше.
И любая задумка , которая вдруг возникла по ходу эксплуатации,
реализуется десятком строчек программы- без изменения и перепаивания схемы.

И спорить не буду- тут таракан вне конкуренции.

_________________
я плохого не посоветую



frz | Post: #233184 - Date: 24.02.10(21:15)
OPTICUT Да просто.
Пока крутиться стартер, эбу ставит принудительно угол, например, 0град.
Сигнал от замка зажигания...

Во блин. Респект!
Не зря говорят, век живи, век учись. Мне эта заводка автомобиля все мозги уже проела и схема из-за нее раздулась до неприличия. А вон оказываеться как просто можно все сделать. Элементарное решение, а самому в башку не пришло. Щас буду схему обратно урезать.


<] [ 1 | 2 | 3 | 4 | 5 | 6 | 7 | 8 | 9 | 10 | 11 | 12 | 13 | 14 | 15 | 16 | ... | 27 ] [>
У Вас нет прав отвечать в этой теме.
Форум - Экономия топлива - Экономайзеры - Свеча зажигания: из обыкновенной - форкамерная - Стр 6

🏠 Главная | 📚 Содержание | 💬 Форум | 📁 Файлы | 📩 Контакт