[ВХОД]
23.04.26(20:04)

mob.skif.biz

Альтернативная энергия. Оставь надежду, всяк сюда входящий...

🏠 Главная | 📚 Содержание | 💬 Форум | 📁 Файлы | 📩 Контакт
 
Резонансные генераторы
Магнитные генераторы
Механические центробежные (вихревые) генераторы
Электростатические генераторы
Водородные генераторы
Ветро- и гидро- и солнечные генераторы
Прочие идеи (разные)
О форуме
Транспорт
Оружие
Научные идеи, теории, предположения...
Экономия топлива
Коммерческие вопросы
Струйные технологии
Торсионные генераторы
Новые технологии
Барахолка
Патентный отдел
Конструкторское бюро
Нейтронная физика
Торнадо и смерчи
Гравитация и антигравитация
Сделай сам. Советы.
Медицина и здравоохранение

🖥️ | 🖨️

Форум - Резонансные генераторы - Прочие резонансные генераторы - Как намотать ХТ и БХТ - Стр:146
<] [ 1 | ... 136 | 137 | 138 | 139 | 140 | 141 | 142 | 143 | 144 | 145 | 146 | 147 | 148 | 149 | 150 | 151 | 152 | 153 | 154 | 155 | 156 | ... | 193 ] [>
Модератор: dedivan
Первый пост темы: dedivan Post: #126798 От:11.08.2008 (17:59)

Давайте сначала начнем с того как не надо мотать.
Слово Валере Лапутько.
Он проверил- так не работает.
Виталя | Post:230801 - Date: 11.02.10(23:23)
frz | Post: 230787 - Date: 11.02 (20:18)

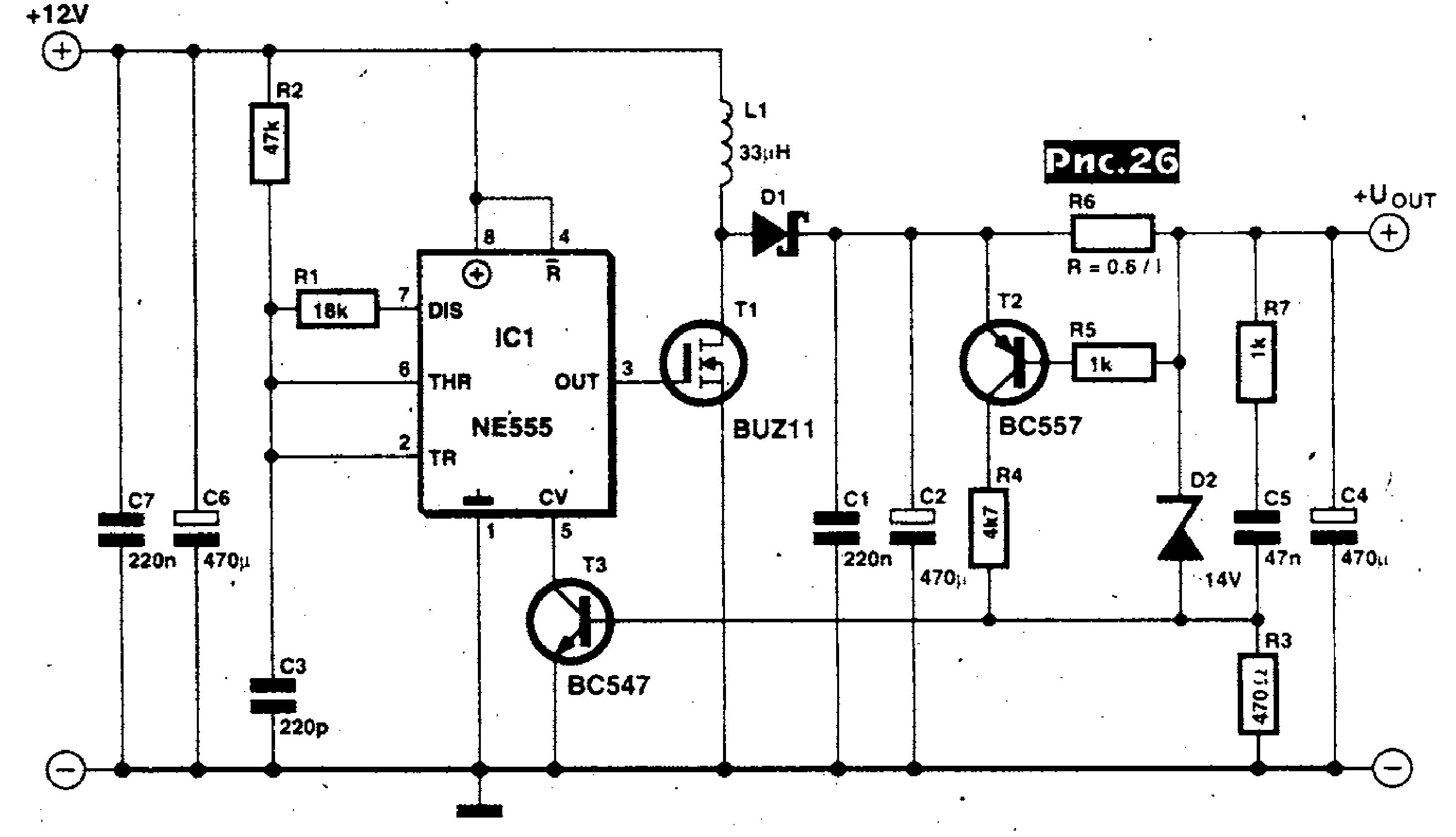
frz, перечитал только что "Матрикс", в том "раёне", так нихрена и не понял, "кто там на ком стоит"? Вы уже разобрались? Там ещё схемка была, где там на ней "наша" катушка? Дроссель L1 ? С ув. Виталий.

PS. Дед, спасибо за: dedivan | Post: 230739 - Date: 11.02 (15:54)



Размер: 349.02 KB

_________________
С ув. Виталий.


frz | Post:230807 - Date: 12.02.10(00:48)
На схеме это L1. Но схема тут ни при чем. Интересно вот это
Сейчас эта схемка работает "сама от себя" с таким дросселем использую в качестве резервного освещения в гараже.

Суть я так понял в самом дросселе. Похоже, что в этих бифилярках Купера прячется какой то интересный эффект. Только вот мы никак не можем поймать его с поличным, потому как там все завязано. Как он там пишет:
Труд не многолетний я практик хобби сварочные аппараты, ну нравится мне сделать вещь когда не профи берёт в руки электрод и понимает что он мастер. А добится этого можно только переводом кучи проводов и сердечников.
Сей дроссель пришел мне на ум после опробованного дросселя с противофазными обмотками см. про сварочный транс ранее.
А вот с этим который я нарисовал пришлось помучится с частотой резонанса ведь всё взаимосвязано длинна намотки толщина провода, перематывал раз 50 если не больше.

У меня допустим терпежа не хватит без стимула одну обмотку 50 раз перематывать. Для этого нужна хоть какая-то зацепка, хоть какой-то эффект заметить, потом целенаправленно добиваться его усиления или проявления. Пока вот не судьба.



Igor_v | Post:230821 - Date: 12.02.10(07:46)
frz Пост: 230807 От 12.Feb.2010 (00:48)
Похоже, что в этих бифилярках Купера прячется какой то интересный эффект


Неиндуктивные бифилярки Купера, в которых в произвольно выбранных двух соседних витках ток течёт в различных направлениях по сути, являются статическими усилителями мощности и рождают ряд аномалий, в том числе и антигравитационные эффекты.


Позднее, в 1970-х годах с бифилярными неиндуктивными катушками много работал Виллиам Купер. Ему удалось использовать явление индукции при отсутствии магнитной составляющей поля, для компенсации которой используется специальный тип намотки катушек (намотка в два провода, плоская спираль и т.д.). Патент Купера номер 3610971 "All-electric Motional Field Generator", США 1971 год, описывает принцип и устройство, создающее мощность во вторичной цепи без реакции на первичную цепь, а также движущую безопорную силу в пространстве. Купер также обнаружил, что специально сконструированные катушки могут производит поле, которое не экранируется и имеет ряд общих с гравитационным полем характеристик. Гравитация рассматривается Купером, как поляризация атомов тела в земном гравитационном поле. Поэтому он заявляет в описании патента 1971 года: "электронный генератор...сверхвысокой частоты, создающий пульсирующее электрическое поле одной полярности... действующий в противоположном направлении земному гравитационному полю... чтобы деполяризовать атомы тела и освободить их от земного гравитационного притяжения".


Виталя | Post:230825 - Date: 12.02.10(09:36)
Igor_v | Post: 230821 - Date: 12.02 (06:46)

Ну и... Игорь, куда мотать? Говорите.

"описывает принцип и устройство, создающее мощность во вторичной цепи без реакции на первичную цепь". Хочу такое же, "колись". С ув. Виталий.

_________________
С ув. Виталий.


drol | Post:230826 - Date: 12.02.10(10:12)
Уважаемый Виталий, пробовали намотку как в рисунке? один виток - полностью заполненая цилиндрическая поверхность соосными с осью цилиндра проводами "туда-сюда"


Размер: 5.24 KB

turist1 | Post:230827 - Date: 12.02.10(10:16)
Катушки индуктивности работают не на том принципе что все думают..
Магнитные поля .там не при чем,и в них ничего не запасается..😎
катушки работают так же как и емкости 9олько очень маленьких значений...
Мгновенно заряжаются а затем на них появляется эдс которую называют эдс самоиндукции-и которая и не дает нарастать сразу току источника...
В обычном соленоиде как и в конденсаторе между пластинами заряды на одельных участках проводника (витках) притягиваются между собой- благодаря чему эдс самоиндукции не спадает мгновенно,а следовательно ток тоже нарастает какое то время..и у катушки есть индуктивность...
У бифиляра Купера заряды на отдельных витках будут отталкиватся между собой-значит такая катушка будет безиндуктивной или иметь отрицательную индуктивность...


turist1 | Post:230828 - Date: 12.02.10(10:16)
Катушки индуктивности работают не на том принципе что все думают..
Магнитные поля .там не при чем,и в них ничего не запасается..😎
катушки работают так же как и емкости 9олько очень маленьких значений...
Мгновенно заряжаются а затем на них появляется эдс которую называют эдс самоиндукции-и которая и не дает нарастать сразу току источника...
В обычном соленоиде как и в конденсаторе между пластинами заряды на одельных участках проводника (витках) притягиваются между собой- благодаря чему эдс самоиндукции не спадает мгновенно,а следовательно ток тоже нарастает какое то время..и у катушки есть индуктивность...
У бифиляра Купера заряды на отдельных витках будут отталкиватся между собой-значит такая катушка будет безиндуктивной или иметь отрицательную индуктивность...
ЗЫ
обьяснения что что какая то энергия запасается магнитным полем-сродни массовой шизофрении
🤢

xx0 | Post:230829 - Date: 12.02.10(10:39)
Какие числа меньше ноля?) Ноль это минимальное что может быть в принципе. Проверьте на карандашах! 😶

_________________
http://xx0ru.livejournal.com/


Виталя | Post:230832 - Date: 12.02.10(11:20)
drol Пост: 230826 От 12.Feb.2010 (10:12)
Уважаемый Виталий, пробовали намотку как в рисунке? один виток - полностью заполненая цилиндрическая поверхность соосными с осью цилиндра проводами "туда-сюда"


На трубке D = 20мм, L = 55мм (пластик), проводом D = 0,45мм, намотано 8 полных витков ( 1 виток = "туда", "сюда"). F = 200кГц, Uвх = 1В, Uвых = 30мВ, К тр = 33. С ув. Виталиий.

PS. Тоесть - это, один виток (полностью заполненая цилиндрическая поверхность соосными с осью цилиндра проводами "туда-сюда").

_________________
С ув. Виталий.


frz | Post:230833 - Date: 12.02.10(11:36)
Патент Купера номер 3610971 "All-electric Motional Field Generator", США 1971 год

Спер с Матрикса:

dc3779.doc
Размер: 132.50 KB

Виталя | Post:230837 - Date: 12.02.10(12:33)
3. В аппарате, в соответствии с заявлением 1, имеются средства увеличения проходимости тока через проводник.

4. В аппарате, в соответствии с заявлением 3, средством улучшения является криогенный генератор, снижающий температуру проводника до или ниже его критической температуоы, при которой он становится сверхпроводником.

frz | Post: 230833 - Date: 12.02 (10:36)

Осталось, совсем "немного", что бы намотать таки ХТ, "спартизанить" где нибудь криогенную установку и притарабанить в свою "кухонную раболаторию". Супруга, после этого тебя точно из дому попрёт, в компании с ХТ, ВД и СЕ. С ув. Виталий.

_________________
С ув. Виталий.


Виталя | Post:230902 - Date: 12.02.10(21:31)
turist1 Пост: 230828 От 12.Feb.2010 (10:16)
Катушки индуктивности работают не на том принципе что все думают..
Магнитные поля .там не при чем,и в них ничего не запасается..😎
катушки работают так же как и емкости 9олько очень маленьких значений...
Мгновенно заряжаются а затем на них появляется эдс которую называют эдс самоиндукции-и которая и не дает нарастать сразу току источника...
В обычном соленоиде как и в конденсаторе между пластинами заряды на одельных участках проводника (витках) притягиваются между собой- благодаря чему эдс самоиндукции не спадает мгновенно,а следовательно ток тоже нарастает какое то время..и у катушки есть индуктивность...
У бифиляра Купера заряды на отдельных витках будут отталкиватся между собой-значит такая катушка будет безиндуктивной или иметь отрицательную индуктивность...
ЗЫ
обьяснения что что какая то энергия запасается магнитным полем-сродни массовой шизофрении
🤢


"Вы, Шариков, чепуху говорите. И возмутительней всего то, что говорите её безапеляционно и уверенно". Х.Ф. "Собачье сердце".

_________________
С ув. Виталий.


turist1 | Post:230907 - Date: 12.02.10(21:54)
Виталя Пост: 230902 От 12.Feb.2010 (21:31)
turist1 Пост: 230828 От 12.Feb.2010 (10:16)
Катушки индуктивности работают не на том принципе что все думают..
Магнитные поля .там не при чем,и в них ничего не запасается..😎
катушки работают так же как и емкости 9олько очень маленьких значений...
Мгновенно заряжаются а затем на них появляется эдс которую называют эдс самоиндукции-и которая и не дает нарастать сразу току источника...
В обычном соленоиде как и в конденсаторе между пластинами заряды на одельных участках проводника (витках) притягиваются между собой- благодаря чему эдс самоиндукции не спадает мгновенно,а следовательно ток тоже нарастает какое то время..и у катушки есть индуктивность...
У бифиляра Купера заряды на отдельных витках будут отталкиватся между собой-значит такая катушка будет безиндуктивной или иметь отрицательную индуктивность...
ЗЫ
обьяснения что что какая то энергия запасается магнитным полем-сродни массовой шизофрении
🤢


"Вы, Шариков, чепуху говорите. И возмутительней всего то, что говорите её безапеляционно и уверенно". Х.Ф. "Собачье сердце".

чья бы мычала..
Господа швондеры-пойте уж лучше гимны деду да катушки мотайте......
И не судите то что не понимаете ..не для вас сказ,,
🤢



turist1 | Post:230909 - Date: 12.02.10(21:55)
Виталя Пост: 230902 От 12.Feb.2010 (21:31)
turist1 Пост: 230828 От 12.Feb.2010 (10:16)
Катушки индуктивности работают не на том принципе что все думают..
Магнитные поля .там не при чем,и в них ничего не запасается..😎
катушки работают так же как и емкости 9олько очень маленьких значений...
Мгновенно заряжаются а затем на них появляется эдс которую называют эдс самоиндукции-и которая и не дает нарастать сразу току источника...
В обычном соленоиде как и в конденсаторе между пластинами заряды на одельных участках проводника (витках) притягиваются между собой- благодаря чему эдс самоиндукции не спадает мгновенно,а следовательно ток тоже нарастает какое то время..и у катушки есть индуктивность...
У бифиляра Купера заряды на отдельных витках будут отталкиватся между собой-значит такая катушка будет безиндуктивной или иметь отрицательную индуктивность...
ЗЫ
обьяснения что что какая то энергия запасается магнитным полем-сродни массовой шизофрении
🤢


"Вы, Шариков, чепуху говорите. И возмутительней всего то, что говорите её безапеляционно и уверенно". Х.Ф. "Собачье сердце".

чья бы мычала..
Господа швондеры-пойте уж лучше гимны деду да катушки мотайте......
И не судите то что не понимаете ..не для вас сказ,,
🤢



turist1 | Post:230910 - Date: 12.02.10(21:55)
Виталя Пост: 230902 От 12.Feb.2010 (21:31)
turist1 Пост: 230828 От 12.Feb.2010 (10:16)
Катушки индуктивности работают не на том принципе что все думают..
Магнитные поля .там не при чем,и в них ничего не запасается..😎
катушки работают так же как и емкости 9олько очень маленьких значений...
Мгновенно заряжаются а затем на них появляется эдс которую называют эдс самоиндукции-и которая и не дает нарастать сразу току источника...
В обычном соленоиде как и в конденсаторе между пластинами заряды на одельных участках проводника (витках) притягиваются между собой- благодаря чему эдс самоиндукции не спадает мгновенно,а следовательно ток тоже нарастает какое то время..и у катушки есть индуктивность...
У бифиляра Купера заряды на отдельных витках будут отталкиватся между собой-значит такая катушка будет безиндуктивной или иметь отрицательную индуктивность...
ЗЫ
обьяснения что что какая то энергия запасается магнитным полем-сродни массовой шизофрении
🤢


"Вы, Шариков, чепуху говорите. И возмутительней всего то, что говорите её безапеляционно и уверенно". Х.Ф. "Собачье сердце".

чья бы мычала..
Господа швондеры-пойте уж лучше гимны деду да катушки мотайте......
И не судите то что не понимаете ..не для вас сказ,,
🤢



gluk | Post:230922 - Date: 12.02.10(23:13)
О наличии и влиянии поверхностного заряда
eb3b30.doc
Размер: 68.50 KB

Ieronim | Post:230924 - Date: 12.02.10(23:21)
frz Пост: 230787 От 11.Feb.2010 (21:18)
Вот дернул с Матрикса [ссылка]
А как Вы будите удивлены попробывав вот это!!!!!!!!!!
Обмотки все мотаются в одну сторону концы L1 и L2 соединяются т.е. получается
встречно включенный "бифиляр Купер", концы L3 и L4 соединяются но с другой стороны то-же "Купер", и т.д., для наглядности распределения выделил цветом как-бы плюс - красный, синий - минус без цвета ничего не разберёшь где есть разность потенциалов. Так вот между L2 и L3 "бифиляр Тесла", условно обмотки слева показаны линиями, L4-L5, и L6-L7 то-же "Тесла".
История такой конструкции - делал стабилизатор для напр. 14.3В что-бы фары светили одинаково при "посаженном" аккумуляторе. Схема простая дроссель подключен одним концом к + питания, схемой управления коротится на минус и ЭДС прикладывается к основному напряжению плюсуется!
Делаю дроссель 33мН как по схеме - при входном напряжении
10В на выходе 14,3В.
Делаю дроссель со встечно включенными обмотками -!!!! ври входном U=5В !!!!
на выходе 14,5В.
А если закольцевать вход с выходом - подаём питание лампа в течении секунды накаляется и гаснет!!
Вот тогда и было перемотано куча вариантов с разными размерами и толщинами провода по той конструкции которую описываю. Сейчас эта схемка работает "сама от себя" с таким дросселем использую в качестве резервного освещения в гараже.
Конструктив

image

Толком не врубился, понял только, что в этих бифилярках Купера где-то собака порылась.


Две индуктивно связанные катушки с включением согласно - это один из вариантов L-L катушки из тех что я описывал.
На рисунке схема - если подать на 1-2 переменное напряжение U то между 1-3 (или 2-3) получается, практически, 10*U или около того.

Так же как в параллельных LL катушках мощность умножается, на входе мощность меньше чем та, которая циркулирует между катушками.


Размер: 17.19 KB

roman-uhf | Post:230928 - Date: 12.02.10(23:34)
Привожу цитату из ветки :
[ссылка]
в которой многоуважаемый TAHK описал свой опыт.

roman-uhf Пост: 230908 От 12.Feb.2010 (21:54)
TAHK Пост: 230900 От 12.Feb.2010 (21:10)
Хочу подкинуть пару мыслишек насчет ТПУ:
Когда-то давно я проводил опыты с продольными полями в проводнике с током. Далее всем известен опыт по физике, когда стрелка компаса, если изначально ток запускать по силовым линиям поля нашей планеты, становится примерно на 45 градусов, а не 90 как хотелось бы по линиям поля проводника. Мой опыт показал также и потом я нашел подтверждение (его уже многие оказывается делали) что проводник с током в продольном магнитном поле вращается вокруг своей оси. Его вращают электроны, т.к. они имеют сильное сопротивление своему перемещению по проводнику. Я сделал вывод что электроны при движении кроме основного поля (всем известного) своими спинами создают еще одно слабое хитро закрученное по спирали и вдобавок эта спираль как бы бегущая вдоль их движения. Надо повторить вокруг проводника (жгута проводников) такую закрученную бегущую спираль и тогда мы зацепим электроны за их спины и двинем их... как это сделать я пока не знаю...


Вот ! Вот ! И это процесс №2 добавляется к моему описанию гидравлически-перистальтического подхода к ХТ и сразу дает возможность сделать модель намотки, соответствующую именно этим двум принципам - ОДНОВРЕМЕННО !


Я не собрался пока потратить время на подготовку материала про ХТ, который по моему мнению я повторил, к выкладыванию на Скифе. Да нет смысла в этом - все снова расслабятся и "Грааль" - станет неинтересен 😕 , но когда кто-то выкладывает светлые мысли, то мне бы не хотелось, чтобы их затоптали и заболтали. Поверьте, чувство понимания хотя-бы доли знания мироустройства - стоит того, чтобы за него бороться. А С.Б.Зацаринину - только благодарность и уважение.

Ieronim | Post:230938 - Date: 12.02.10(23:53)
roman-uhf Пост: 230928 От 12.Feb.2010 (23:34)
Я не собрался пока потратить время на подготовку материала про ХТ, который по моему мнению я повторил, к выкладыванию на Скифе.

правильно, не тратьте время!
На все ваши стоны - наплевать, растереть и забыть.

Виталя | Post:230940 - Date: 12.02.10(23:56)
Ieronim | Post: 230924 - Date: 12.02 (22:21)

На пластиковой трубке L = 160мм, D = 25мм, медным, многожильным, сдвоенным проводом D = 1мм (в ПВХ), намотана катушка: приблизительно 2 по 50 витков. Подкл. согласно Вашего рисунка. F = 200кГц; Uхх = 4В; U 1-2 =3В; U 1-3 = 1,5В; U 2-3 = 1,5В. Синусоида. С ув. Виталий.


_________________
С ув. Виталий.


roman-uhf | Post:230945 - Date: 13.02.10(00:01)
Ieronim Пост: 230938 От 12.Feb.2010 (23:53)
roman-uhf Пост: 230928 От 12.Feb.2010 (23:34)
Я не собрался пока потратить время на подготовку материала про ХТ, который по моему мнению я повторил, к выкладыванию на Скифе.

правильно, не тратьте время!
На все ваши стоны - наплевать, растереть и забыть.


Правильно мыслишь 😛 ... Цепляйся к словам, раз ни на что дельное не способен ...😕

Ieronim | Post:230949 - Date: 13.02.10(00:03)
Виталя Пост: 230940 От 12.Feb.2010 (23:56)
Ieronim | Post: 230924 - Date: 12.02 (22:21)

На пластиковой трубке L = 160мм, D = 25мм, медным, многожильным, сдвоенным проводом D = 1мм (в ПВХ), намотана катушка: приблизительно 2 по 50 витков. Подкл. согласно Вашего рисунка. F = 200кГц; Uхх = 4В; U 1-2 =3В; U 1-3 = 1,5В; U 2-3 = 1,5В. Синусоида. С ув. Виталий.

витки дожны быть 50 и 48 или 50 и 47.
Индуктивности разные.
И сердечник, я проверял с ферритовым сердечником.

Виталя | Post:230953 - Date: 13.02.10(00:07)
roman-uhf | Post: 230928 - Date: 12.02 (22:34)

но когда кто-то выкладывает светлые мысли, то мне бы не хотелось, чтобы их затоптали и заболтали

"Ткните носом", в эти "светлые мысли", будьте так любезны. Коль уж сами не хотите открыть "Грааль". С ув. Виталий.

_________________
С ув. Виталий.


frz | Post:230954 - Date: 13.02.10(00:08)
проводник с током в продольном магнитном поле вращается вокруг своей оси

Вот здесь небольшая коллекция опытов:
[ссылка]

Виталя | Post:230956 - Date: 13.02.10(00:12)
Ieronim Пост: 230949 От 13.Feb.2010 (00:03)


витки дожны быть 50 и 48 или 50 и 47.
Индуктивности разные.
И сердечник, я проверял с ферритовым сердечником.


Ок. Сегодня, нет, а завтра с утреца проверю. С ув. Виталий.

_________________
С ув. Виталий.


<] [ 1 | ... 136 | 137 | 138 | 139 | 140 | 141 | 142 | 143 | 144 | 145 | 146 | 147 | 148 | 149 | 150 | 151 | 152 | 153 | 154 | 155 | 156 | ... | 193 ] [>
У Вас нет прав отвечать в этой теме.
Форум - Резонансные генераторы - Прочие резонансные генераторы - Как намотать ХТ и БХТ - Стр 146
🏠 Главная | 📚 Содержание | 💬 Форум | 📁 Файлы | 📩 Контакт