[ВХОД]

06.04.26(06:08)

mob.skif.biz

Альтернативная энергия. Оставь надежду, всяк сюда входящий...

🏠 Главная | 📚 Содержание | 💬 Форум | 📁 Файлы | 📩 Контакт
 
Резонансные генераторы
Магнитные генераторы
Механические центробежные (вихревые) генераторы
Электростатические генераторы
Водородные генераторы
Ветро- и гидро- и солнечные генераторы
Прочие идеи (разные)
О форуме
Транспорт
Оружие
Научные идеи, теории, предположения...
Экономия топлива
Коммерческие вопросы
Струйные технологии
Торсионные генераторы
Новые технологии
Барахолка
Патентный отдел
Конструкторское бюро
Нейтронная физика
Торнадо и смерчи
Гравитация и антигравитация
Сделай сам. Советы.
Медицина и здравоохранение

🖥️ | 🖨️

Форум - Резонансные генераторы - Резонанс Мельниченко - Параметрический резонанс - Стр:9
<] [ 1 | 2 | 3 | 4 | 5 | 6 | 7 | 8 | 9 | 10 ] [>
Модератор: s_p
Первый пост темы: s_p Post: #10403 От:08.10.2005 (07:11)
Хотелось бы по плотнее разабраться с этой штукой. Как она проявляется в электро-технике и электроники, да и в других областях.
Да и теория - как это видится - не помешает!
По-моему за этим явлением стоит сверхединичность !!!
Кто что знает о проявлениях параметрического резонанса или накопает - просьба сливать сюда !!!
valeralap | Post:79529 - Date: 09.09.07(10:47)
карлсон | Post: 67815 Читай Мандельштама, параметрический резонанс и все высокие мысли твою голову покинут.

_________________
Чтобы слушать Иисуса Христа, нужно быть, хотя бы его апостолом!


Lolik-Bolik | Post:79595 - Date: 10.09.07(11:22)
AlexFrolov Пост: 79522 От 09.Sep.2007 (09:34)
есть еще одна ветка по этой теме, но чисто практическая... мы там уже экспериментируем, пока вы тут болтаете... заходите к нам [ссылка]


я б сказал вернее, мы там ищем работников для фирмы 😬

_________________
Какой бы сложной проблема ни оказалась, ее обязательно решат через столетия. (C) Г. Александров


Ivan | Post:84797 - Date: 19.10.07(22:00)
Вот: по теме- с "тестатики"= в помощь очумелым ручкам...
8a5c84.pdf
Размер: 185.22 KB

_________________
Наука – это несомненное сумасшествие, занятое классификацией своих собственных галлюцинаций. Поэтому не удивительно, что люди науки отвергают исследования, которые считают чужими галлюцинациями. Амиель


lomaster_nick | Post:150942 - Date: 23.12.08(13:50)
Вот еще, тока не знал куда положить -В Дядю Васю или сюда. Сюда наверно ближе
Взято тут [ссылка]


Размер: 7.74 KB

lomaster_nick | Post:150963 - Date: 23.12.08(14:48)
не хватает только конденсатора

niklz | Post:203790 - Date: 11.10.09(00:24)
Ну очень все это интересно!А кто пробовал с помощью ударного ультразвукового импульса создавать резонансные(синусоидальные колебания) в контуре с частотой
во много раз превышающей частоту накачки(контур с ферромагнетиком)? Прекрасно работает!Но идея не в том.Можно различными способами менять параметры одноконтурного параметрона или двух связанных контуров(кстати Тесла так и делал)
-но это только железо а идея остается прежней.Мы живем на внутренней обкладке конденсатора-именуемого Землей-над нами на высоте 30 км огромное количество
электростатической энергии(постоянно пополняемой за счет Солнца)-это внешняя
обкладка конденсатора(ионосфера).Создавая колебания с определенной частотой в атмосфере мы создаем канал для стока этой энергии.Практически если хотя бы незначительно изменять емкость между ионосферой и Землей можно снять огромное количество энергии.Разумеется тут об ультразвуке говорить не приходится-поскольку он сильно рассеивается и поглощается в атмосфере.Так что частота должна быть низкой (Шумановские частоты) кстати по ряду Фибоначчи 5Гц.8Гц. 13Гц .21Гц...Более высокие будут действовать на слух-хотя необходимая мощность
накачки с ростом частоты уменьшается сквадратичной зависимостью.На мой взгляд это реальный источник дармового электричества.Надо только взять!
😎

Боярин | Post:203801 - Date: 11.10.09(08:06)
http://www.skif.biz/index.php?name=Forums&file=viewtopic&p=86946#86946 Напряжение на входе постепенно повышаем, до тех пор, пока в выходном контуре не произойдёт взрывного возбуждения. Например на частоте 50 Гц и напряжении на входе от 0 до 120 В, на выходе тишина. При превышении 120 В на входе, на выходе резко появляются колебания с частотой 100 Гц и напряжением 200 - 300. Если далее повышать напряжение на входе, колебания на выходе сорвутся, если изменить ёмкость конденсатора на выходе, колебания сорвутся. Колебания в выходном контуре параметрического трансформатора в большой степени зависят от сопротивления нагрузки.

niklz | Post:203804 - Date: 11.10.09(09:35)
Представте себе все до наоборот-выходной высоковольтный контур со своей сферой или тороидом большую часть времени является приемным и благодаря меняющейся связи хотите магнитной а хотите емкостной с первичным контуром качает в него
электроэнергию из статического заряда ионосферы.Если связь контуров большая трудно что либо получить под нагрузкой.Токи из ионосферы небольшие -потенциал очень велик!Отсюда и стремление получить максимальное напряжение на контуре!
Первичный контур -при его малой индуктивности-да еще и пониженной частоте(не на одной частоте работаем а на кратных а частота изменения параметра равна сумме
первичной и вторичной) можно нагружать очень значительно и особого влияния на высоковольтный контур это не оказывает.Трансформатор Тесла -это не трансформатор вообще ----это самый настоящий двухконтурный параметрон!
Кто поработал с этим устройством знает о чем я говорю.Так что резонанс Мельниченко Папалекси и прочих это резонанс Тесла !!!Хоть и не он его открыл -но впервые применил на практике да еще стаким глобальным эффектом.Я думаю при желании он и вправду мог расколоть Землю(энергии ионосферы хватило бы)-но этот великий человек любил людей и свою планету и никогда бы на это не пошел.
Так что с параметроном я думаю почти разобрались...😎

Black_Angel | Post:207628 - Date: 01.11.09(13:20)
Кто нить пробовал получить параметрический резонанс?

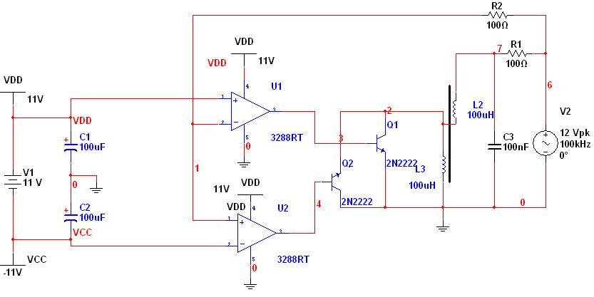
Представляю схему параметрического резонанса, прежде чем взятся за нее хочу услышать слова критики...

Операционник с транзисторами представляют собой схему слежения за фазой синусоиды и замыкают бифиляр в момент экстремума.

Не обращайте внимания на номеналы, лень было стирать)


Размер: 35.24 KB

turist1 | Post:207641 - Date: 01.11.09(14:28)
Хочу задать вопрос
Если у заряженного конденсатора раздвинуть пластины,то емкость уменьшится а напряжение увеличатся.
Поскольку у энергия пропорциональна емкости и квадрату напряжения то энергия соответственно тоже увеличится.
В индуктивности-если на обратном ходе во время когда индуктивность отдает запасенную энергию резко снизить индуктивность - увеличится ток, тогда согласно формуле
E=1/2LI^2, соответственно увеличится энергия???
Напряжение на индуктивности вроде не может менятся скачком..
Или я что то попутал??

Fema | Post:207646 - Date: 01.11.09(14:44)
При уменьшении индуктивности она даст больший ток, если конечно суметь его взять.

missioner | Post:207648 - Date: 01.11.09(14:50)
turist1 Пост: 207641 От 01.Nov.2009 (14:28)
Хочу задать вопрос
Если у заряженного конденсатора раздвинуть пластины,то емкость уменьшится а напряжение увеличатся.
Поскольку у энергия пропорциональна емкости и квадрату напряжения то энергия соответственно тоже увеличится.
И видимо настолько,насколько ты израсходуешь энергий на то,чтобы раздвинуть пластины....

_________________
Здесь хранится СЕ суперавтотрансгенератор https://www.skif.biz/index.php?name=Forums&file=viewtopic&p=875842#875842 https://disk.yandex.ru/d/T_H9tIHpXVb8dw Дополненная версия с видео: https://disk.yandex.ru/d/RUQMOtXIHzRo7Q


turist1 | Post:207649 - Date: 01.11.09(14:50)
Fema Пост: 207646 От 01.Nov.2009 (14:44)
При уменьшении индуктивности она даст больший ток, если конечно суметь его взять.

Взять не проблема,но это отдельный вопрос.
Пока хочу сформулировать понятным языком откуда может быть превышение энергии.
Так если увеличится ток -то соответственно будет и превышение отдаваемой энергии над закачанной?
Да или нет?

MSN | Post:207650 - Date: 01.11.09(15:00)
Если начать раздвигать пластины, то нужно произвести работу против сил Кулона, а это затратный процесс однако.

_________________
Говорите говорите, я всегда зеваю когда мне интересно. 99,9% всех СЕ устройств, - от неправильных измерений


turist1 | Post:207651 - Date: 01.11.09(15:03)
MSN Пост: 207650 От 01.Nov.2009 (15:00)
Если начать раздвигать пластины, то нужно произвести работу против сил Кулона, а это затратный процесс однако.

Полностью с тобой согласен,но вопрос был конкретно по индуктивности.
Затраты на уменьшение индуктивности в катушке пока давай не рассматривать.

Fema | Post:207653 - Date: 01.11.09(15:11)
Чтобы уменьшать индуктивность в параметрическом устройстве нужно резко увеличить магнитное сопротивление магнитному потоку, а это если делать механическими методами требует внешней энергии - ведь потребуется вытащить из катушки сердечник, когда по катушке течет ток и она очень "не хочет" отпускать свой сердечник.

turist1 | Post:207655 - Date: 01.11.09(15:16)
Fema Пост: 207653 От 01.Nov.2009 (15:11)
Чтобы уменьшать индуктивность в параметрическом устройстве нужно резко увеличить магнитное сопротивление магнитному потоку, а это если делать механическими методами требует внешней энергии - ведь потребуется вытащить из катушки сердечник, когда по катушке течет ток и она очень "не хочет" отпускать свой сердечник.

снова о затратах..:)
способы и затраты пока не рассматриваются..
Допустим мы каким то образом уменьшили индуктивность на обратном ходе.
Так энергия отдваемая превысит закачиваемую или нет?

MSN | Post:207656 - Date: 01.11.09(15:18)
А вот индуктивность, в частности проницаемость ферромагнитного сердечника уменьшить относительно беззатратно можно. Так работают магнитные усилители. Только вот в этом случае по поводу работы формулы W=0,5*L*I^2 меня чё-то сомнения берут в получении "лишней" энергии. Индуктивность падает, - ток растёт и кто сказал что L(i) изменяется линейно? Поэтому и энергия в данном случае вполне может остаться constant.

_________________
Говорите говорите, я всегда зеваю когда мне интересно. 99,9% всех СЕ устройств, - от неправильных измерений


turist1 | Post:207661 - Date: 01.11.09(15:37)
MSN Пост: 207656 От 01.Nov.2009 (15:18)
А вот индуктивность, в частности проницаемость ферромагнитного сердечника уменьшить относительно беззатратно можно. Так работают магнитные усилители. Только вот в этом случае по поводу работы формулы W=0,5*L*I^2 меня чё-то сомнения берут в получении "лишней" энергии. Индуктивность падает, - ток растёт и кто сказал что L(i) изменяется линейно? Поэтому и энергия в данном случае вполне может остаться constant.

Но ведь в формуле прямая зависимость.
А остальное ты сам рассказал 😀
Это я к тому что не надо лезть в дебри в поисках
избыточной энергии.
Возможность построения БТГ как мне кажется может быть обьяснена и на основе известных знаний.:)

Fema | Post:207663 - Date: 01.11.09(15:45)
Смотрим статейку как люди работают с изменяемым параметром индуктивности


Размер: 312.29 KB
cd33ed.rar
Размер: 499.61 KB
49d5f4.rar
Размер: 241.35 KB

MSN | Post:207664 - Date: 01.11.09(15:50)
Не знаю, не знаю....
Зависимость Мю(H) или тока подмагничивания имеет вид гиперболы f=k/x на пристёгнутом графике (красным). Дополнительно вставил в график функцию f=x^2 (синим). Если подобрать коэффициенты и перемножить одну функцию на другую, - получишь функцию вида f=k, то-есть прямую линию горизонтальную оси "х".
Поэтому у меня и великие сумления по поводу "метода"...


Размер: 2.33 KB

_________________
Говорите говорите, я всегда зеваю когда мне интересно. 99,9% всех СЕ устройств, - от неправильных измерений


turist1 | Post:207666 - Date: 01.11.09(15:58)
MSN Пост: 207664 От 01.Nov.2009 (15:50)
Не знаю, не знаю....
Зависимость Мю(H) или тока подмагничивания имеет вид гиперболы f=k/x на пристёгнутом графике (красным). Дополнительно вставил в график функцию f=x^2 (синим). Если подобрать коэффициенты и перемножить одну функцию на другую, - получишь функцию вида f=k, то-есть прямую линию горизонтальную оси "х".
Поэтому у меня и великие сумления по поводу "метода"...

а если взять участки близкие к насыщению??
И само насыщение сердечника?

rezoner | Post:208214 - Date: 03.11.09(23:26)
turist1, в классичекском варианте СЕ не будет и с изменяемой индуктивностью.
Затраты на изменение L покроют прибыль.
Нужно покопаться в магнитокалорическом эффекте.


turist1 | Post:208216 - Date: 03.11.09(23:31)
Се может и не будет,но при соблюдениии некоторых условий БТГ возможен.:)
а вот тот путь о котором ты говоришь-тупиковый.
Большую мощность не получишь.
А если и получишь то затраты будут еще больше имхо.

bes | Post:208238 - Date: 04.11.09(00:36)
turist1
Нет там СЕ и не будет. Пару лет назад я сделал Папалекси в ветке фролова. КПД было около 85%. Но все соответствовало статье Мандельштамма&Папалекси.
Исследовал я его на полную катушку. Третировал как только мог.

<] [ 1 | 2 | 3 | 4 | 5 | 6 | 7 | 8 | 9 | 10 ] [>
У Вас нет прав отвечать в этой теме.
Форум - Резонансные генераторы - Резонанс Мельниченко - Параметрический резонанс - Стр 9
🏠 Главная | 📚 Содержание | 💬 Форум | 📁 Файлы | 📩 Контакт