[ВХОД]
11.04.26(23:01)

mob.skif.biz

Альтернативная энергия. Оставь надежду, всяк сюда входящий...

🏠 Главная | 📚 Содержание | 💬 Форум | 📁 Файлы | 📩 Контакт
 
Резонансные генераторы
Магнитные генераторы
Механические центробежные (вихревые) генераторы
Электростатические генераторы
Водородные генераторы
Ветро- и гидро- и солнечные генераторы
Прочие идеи (разные)
О форуме
Транспорт
Оружие
Научные идеи, теории, предположения...
Экономия топлива
Коммерческие вопросы
Струйные технологии
Торсионные генераторы
Новые технологии
Барахолка
Патентный отдел
Конструкторское бюро
Нейтронная физика
Торнадо и смерчи
Гравитация и антигравитация
Сделай сам. Советы.
Медицина и здравоохранение

🖥️ | 🖨️

Форум - Экономия топлива - Автотермия - Бестопливное горение. Автомобиль без топлива - Стр:27
<] [ 1 | ... 17 | 18 | 19 | 20 | 21 | 22 | 23 | 24 | 25 | 26 | 27 | 28 | 29 | 30 | 31 | 32 | 33 | 34 | 35 | 36 | 37 | ... | 155 ] [>
Модератор: PPG
Первый пост темы: PPG Post: #2066 От:08.10.2004 (09:41)
Вот краткие выдержки из статьи:
Впервые бестопливный режим работы двигателя (на холостом ходу) был получен 25 июля 2001 года. Понадобилось еще более одного года, чтобы 25 августа 2002 года на автомобиле ВАЗ-2106 был получен бестопливный режим самогорения воздуха в цилиндрах двигателя при движении автомобиля с нагрузкой и скоростью 120 км/час.

На основных режимах движения автомобиля:
- со скоростью 60…70 км/ч и числом оборотов двигателя 2000…2500 об/мин.;
- со скоростью более 70 км/ч и числом оборотов двигателя более 3500 об/мин.;
- а также на холостом ходу с числом оборотов двигателя 200..1500 об/мин.
расход топлива отсутствовал совсем, был нулевым.
При пуске и прогреве двигателя, а также – на переходных режимах и перегазовках имел место кратковременный расход топлива такой, что в среднем при общем пробеге более 7000 км он составил 1.0…1.5 л/100 км пути.


Это - из материала, размещенного на
http://sandrtu.chat.ru/And/andreev.html

Далее в статье подробно-таки о переделках (вполне доступных) для получения режима бестопливного горения. Идея - в сильном омагничивании воздуха.
Меня это сильно заинтересовало. Моложцы мужики.
Уже на новом принципе появились энергоустановки:
http://www.faraday.ru/rusaes.html
u-bor | Post:19612 - Date: 09.02.06(00:28)
Тряпка была чистая и сухая, но дело не в ней. С завода предупреждали, что порошок способен самовозгораться, поэтому его пересылают в спирте.
Моторчики в авто вообще закрыты плотно, практически не искрят, но пары бензина всё равно есть. Зато нет кислорода.

И про ацетилен: Вы считаете, что с наполнителем в баллон войдёт больше ацетилена, чем без него? нонсенс.

Всего доброго вам.
Борис.

_________________
С уважением. Борис.


fantom | Post:19618 - Date: 09.02.06(03:40)
vodoprovodchik,


Насчёт ацетилена...сам я этим не занимался ,а в разговоре с компетентными людми было сказано о "наполнителе" в баллоне , ..."наполнитель" позволяет вместить в баллон гораздо большее количество вещества за счёт собственной "гигрископичности" к ацетилену .

Чуть не так :пемза в баллоне ацетилена ( а там пемза) служит для предотвращения детонации массы жидкого ацетилена,по той же причине нитроглицерином пропитывают опилки получая ДИНАМИТ (ЗА ПРОПИТКУ ОПИЛОК НОБЕЛЕВКУ ДАЛИ так что пропитка -дело важное :lol: :lol: :lol: ) А ацетон не подмешивают к ацетилену а пропитывают им наполнитель(пемзу) ес-сно до наполнения ацетиленом .,по теории ацетон улучшает адсорбцию газа.

При чём тут жидкий? Да просто бензин разлитый тоже горит, а пары взрываются. Площадь

В разлитом бензине горят тоже пары ,так было всегда... а скорость горения зависит от кол-ва кислорода и насколько смесь гомогенизирована .Разлитый бензин просто горит т.к концетрация паров у поверхности(всмысле бензина) велика а кислорода мало -все просто , газ ведет себя так же -нужная концентрация -взрыв ,другая-просто сгорание и все!!!! Но это я просто подкорректировал интересно другое;: детонация это же тоже горение (окисление) но при взрыве нитроглицерина ,гептана, тротила, эти вешества не содержат столько каслорода для мгновенного окисления ,и взрыв начинается как бы внутри где нет окислитея и распространяется по всему объему ( пример -нитроглицерин ,нет нем О2 ) кто что думает? Кстати озон очень взрывоопасен сам по себе его и поджигать то не надо (в отличие от кислорода с поджиганием которого проблемы) и концентрация нужна не большая что то порядка30 % от объема воздуха .

TeAndr | Post:19619 - Date: 09.02.06(04:00)
Борис

Насчет ацетилена не знаю но слышал про свойство(если не ошибаюсь) палладия впитывать водород (причем даже из воздуха) и плотность содержания водорода в этом металле превышает плотность сжиженного водорода. Получается кусок металла вмещает в себя больше водорода чем такого же объема баллон со сжиженным газом и никакого давления.

Но вообще это уже в другую степь.

fantom | Post:19620 - Date: 09.02.06(04:05)

Fantom, Андреев рассказывал, что они пробовали экспериментировать с магнитным порошком. (сырьё для магнитов). Во-первых им прислали порошок в банке со спиртом!, Обьяснив при этом, что он (порошок) иногда загорается сам. Ещё при дальнейшей с ним работе, у них дважды были возгорания. Загоралась тряпка, которой работник стирал остатки порошка. И что-то ещё. Эксперименты с порошком прекратили.
Это и есть воздействие «сверх». В книге объяснено там, где про концентрацию магнитного поля.

u-bor, Как я понимаю горел вероятно не сам порошок а воздух в порошке . В какой книге именно ? У меня есть только №3 а 1.2 нет ,если есть у вас скиньте на форум -буду благодарен. А в общих чертах вопрос о автотермии Все больше запутывается...

Inquisitor | Post:19630 - Date: 09.02.06(11:16)
u-bor,

Моторчики в авто вообще закрыты плотно, практически не искрят, но пары бензина всё равно есть. Зато нет кислорода.

:shock: Не плотно моторчик бензонасоса в баке закрыт!!!!!!

Удивительно, но факт...Там прямо в бензине коллектор от моторчика искрит - и нет никакого возгорания!!!

_________________
Что написал- не читал, ибо я- писатель, а не читатель.


vodoprovodchik | Post:19657 - Date: 09.02.06(15:29)
Привет !
К Ger-man...
Ну вот , в нашем полку "холодных расчётчиков" прибыло ! Это радует ! К сожалению, списка литературы я вам не смогу дать да это и не надобно. Книжки - это всегда хорошо. Я окончил школу в 1968г., вот те книжки (химия , физика ) и вели меня по жизни. Ещё моей настольной книгой был "справочник по физическим величинам" для средних школ. В этой книжке чего только нет для познавания - очень рекомендую. И ещё очень хорошая и недорогая книга -"101 ключевая идея " ФИЗИКА, издательская группа "гранд-фаир" , 109428, Москва, ул.Зарайская, д.47,корп.2
+++Данная книга предназначена для тех, кто не обладает специальными знаниями по физике , но тем не менее хочет познакомится с её ключевыми понятиями...ключевые идеи охватывают как новейшие передовые представления , так и основные понятия ...при этом описания понятны и не требуют глубоких математических познаний.+++
Ещё порекомендую пару сайтов :
[ссылка]
[ссылка]
forum.paylnik [ссылка]
Ну и добрые пожелания в виде : если Вы всё же займётесь трансмутацией элементов то прибором номер1 у Вас должен быть счётчик Гейгера и ....майка с длинными рукавами , трусы , рукавички и носки, пошитые из листового свинца (надеюсь Вы правильно поймёте этот "чёрный юмор" 😀 ).
Посмотрите обязательно фильм -" девять дней одного года " - это о физиках, работающих с энергиями разряда. В главной роли Баталов ...(очень правильный фильм).
К piligrim2004...
+++Кислород при соприкосновении с остатками масла....ВЗРЫВАЕТСЯ!+++
это же отличное наблюдение ! Значит есть и ДРУГИЕ РЕЖИМЫ этой реакции !!!
+++Вы считаете, что с наполнителем в баллон войдёт больше ацетилена, чем без него? нонсенс.+++
этот вопрос я обсуждал с грамотным инженером-механиком(меня он убедил). Что происходит в этом случае он не смог обьяснить но , утверждал что "наполнитель " - это типа "шарики" -позволяют увеличить наполнение баллона в "разы" . Вот и fantom "это", по моему, очень верно обьяснил.
К fantom ...
+++ и концентрация нужна не большая что то порядка30 % от объема воздуха .+++
очень интересно , а откуда такая инфа , если не секрет ? В том что эта штука может "ахнут" сомнений не вызывает ,,,а вот как такую концентрацию создать ????
*** А в общих чертах вопрос о автотермии Все больше запутывается... ***
ничего подобного...наконец то входит в нормальное "экспериментальное" русло , а не гадание "по ромашке".
Имею вопрос : к примеру мотор 4-х цилиндровый , обьём = 2литра . Тогда каждый цилиндр имеет по 0,5 литра , этот обьём заполняется горючей смесью из расчёта 1/17 - 1 часть распылённой горючки и 17 частей воздуха (принимаем плотность за "одинаковую" )итого - 18частей или 0,028литра одна часть. Отсюда - на воздух приходится 0,47литра. Или , конкретно ,на кислород приходится 0,13литра. т.е. имеем на окисление 0,028литра горючки - 0,13 литра кислорода или соотношение 4,76....
Вопрос : может ли кто нибудь из химиков "прикинуть" правильность этой реакции по молекулярным делам (весам) ? ...есть ли здесь какой нибудь резерв ?
Где то в 60-х годах в ЮТ-е я читал об соотношении топлива к воздуху как к идеальному, - это продувка воздуха через бензин но , никаких публикаций с тех пор не встречал...
Вопрос : применялась ли подобная конструкция карба где нибудь ? эта конструкция не подвержана влиянию атмосферы по давлению т.е. воздух "тащит" с собой бензина как раз столько сколько надо (идеальная вещь). На этой основе можно сделать установку с проверкой режимов горения "на столе" и не "мучить" автомобили.
В цилиндре имеем следующую картину : смесь сжимается до (пусть 10кг/см2 ), идёт поджиг(разряд), смесь сгорела ...
Вопрос : какое давление в этот момент в цилиндре ?
С дружеским приветом. Водопроводчик.

p.s. если я задаю вопросы то значит , что ответов я не знаю.

Inquisitor | Post:19664 - Date: 09.02.06(16:41)
vodoprovodchik,

воздух "тащит" с собой бензина как раз столько сколько надо (идеальная вещь

у легковушки продуть 50 литров в секунду через бензин????

_________________
Что написал- не читал, ибо я- писатель, а не читатель.


u-bor | Post:19683 - Date: 09.02.06(18:18)
А ацетон не подмешивают к ацетилену а пропитывают им наполнитель(пемзу) ес-сно до наполнения ацетиленом .,по теории ацетон улучшает адсорбцию газа.

Но тут получается, что наша советская наука, использовала то, что не могла объяснить??? А как обьяснить свойство палладия? Вроде что-то такое и я слышал, но без объянений.
Андрей, получается, что между шарами палладия можно накатать столько шаров водорода, что они там будут упакованы плотнее, чем в жидком! Лучше всего это наверное Андреев объяснит. я пока не настолько его теорию представляю.

И всё-таки он взрывается 😁
Спасибо фантом. Подтвердил историю. А почему?... водород?...
детонация это же тоже горение (окисление) но при взрыве нитроглицерина ,гептана, тротила, эти вешества не содержат столько каслорода для мгновенного окисления ,и взрыв начинается как бы внутри где нет окислитея и распространяется по всему объему ( пример -нитроглицерин ,нет нем О2 )

Зато есть NO3 да ещё три штуки в каждой молекуле. ВВ вообще тем отличаются, что в нём окислитель и горючее заранее хорошо смешаны и только ждут инициации (ударной волны, или нагрева общего) И опять ударная волна, и... ФПВР. И неважно, жидкий кислород с опилками, или нитроглицерин, или просто мука в воздухе. Важны свободные электроны, которых в любой органике запас.

слышал про свойство(если не ошибаюсь) палладия впитывать водород (причем даже из воздуха) и плотность содержания водорода в этом металле превышает плотность сжиженного водорода. Получается кусок металла вмещает в себя больше водорода чем такого же объема баллон со сжиженным газом и никакого давления.


А вот горелки каталитические у нас на лодках были. Там на подогретом платиновом катализаторе водород из акк ямы окислялся до воды без огня. А палладий -так это в реакторах присутствует.
Так. это тоже в сторону.

водопроводчик,
"экономия эл.энергии по Дудышеву"(отработанный вариант показал экономию эл.энергии около 12-15% - это в условиях Германии даёт около 180 млн.евро экономии ежемесячно !

Это кому даёт, Вам? Поздравляю! Неужели тоже на кухне собирал. проверял, и внедрял тоже? Ну по твоей же логике!

[ссылка]
Это форум Дудышева. Что конкретно вам водопроводчик удалось собрать и испытать?

касательно карба: На форуме в Автоладе давали ссылку, не помню, что в карбюраторных движках ЗАЛОЖЕН перерасход топлива (против стехиометрического числа) на 40 %. Из-за особенностей работы карбюратора. Вот в этих пределах народ ОБЫЧНО и колдует. На моновпрыске лучше, на впрыске ещё лучше. Цифр по ним не имею.

Давление в момент вспышки от 50 до ... 80 кг/см в зависимости от состояния и конструкции. На дизеле больше. Сам не мерял, читал в каком-то старом За Рулём.

_________________
С уважением. Борис.


u-bor | Post:19686 - Date: 09.02.06(18:41)
Залез в яндекс про палладий почитать, а там вот что написано
Главным источником получения палладия служат сырая платина и шламы никелевого производства.
Прямо алхимия какая-то. В энциклопедии.

_________________
С уважением. Борис.


u-bor | Post:19699 - Date: 09.02.06(20:59)
Спасибо. А когда он его (водород) отдаёт? Ну и скорости наверное малы. Хотя нам не пригодится. В отличие от катализатора, его надо много, а он дорог.

_________________
С уважением. Борис.


AlexP59 | Post:19710 - Date: 10.02.06(01:00)
Привет всем,

В "файлах" появилась книга Е.И. Андреев, Основы Естественной Энергетики, все три части и дополнение.

Советую прочитать полностью, или хотя бы всю теорию и что касается бестопливного горения. Там все расписано до мелочей, нужно только взяться и сделать.

Alex

proube | Post:19818 - Date: 10.02.06(23:22)
ОГРОМНОЕ спасибо тому кто,выложил расширенную книгу и лично AlexP59 ,всё ставится на свои места.А выбор!
Единственное теперь я не понимаю зачем в зазорах магнитного оптимизатора использовать платину или вольфрам(а может свинец),если упор делается всё таки на азотную реакцию,как более вероятную ,учитавая массовую долю его в воздухе и не вступление в реакцию с водородом,и того ,что я вычитал про активную адсорбцию(прилипание)азота на этих металлах.
Не понятно также с углом опережения зажигания.В урезанной книге рекомендуется устанавливать:
"Угол зажигания регулируется индивидуально на каждом двигателе, а лучше – цилиндре. Наиболее предпочтительным является угол не опережения, а запаздывания зажигания, после верхней мертвой точки (ВМТ) поршня на рабочем ходе такта расширения, так как при таком угле, равном +90град., на кривошип приходится максимальный крутящий момент. Практически угол зажигания может быть в пределах -70град.…+70град. в зависимости от эффективности, наибольшей мощности, развиваемой двигателем",а в расширенной наоборот :
"Далее следует описать необычности. Угол опережения зажигания устанавливается на 40…50 град. до верхней мертвой точки (ВМТ) поршня."


_________________
"Кролики - это не только ценный мех..."


AlexP59 | Post:19824 - Date: 11.02.06(00:01)

Единственное теперь я не понимаю зачем в зазорах магнитного оптимизатора использовать платину или вольфрам(а может свинец),если упор делается всё таки на азотную реакцию,как более вероятную ,учитавая массовую долю его в воздухе и не вступление в реакцию с водородом,и того ,что я вычитал про активную адсорбцию(прилипание)азота на этих металлах.


Азотная реакция, я так понимаю, зто в идеале. Но чтобы добиться незатухающего (коэффициент размножения > 3) "горения" самого кислорода нужно разрушить структуру окружающего его азота. И по Андрееву, на поверхности катализатора воздействие магнитного поля многократно усиливается, двойной эффект.

Вопрос в том, что если это все имеет место быть, то эффект должен быть незамедлительный, хотя бы малый.

Так что, ищите магниты, крошите вольфрам или сетку от catalytic converter, и крутите карбюратор. И не надо экзотики с лазерами, повторите то, что Андреев предлагает.

Успехов,
Alex

Vadim_O | Post:19834 - Date: 11.02.06(04:08)
Немного не в тему, но по азоту. В молекуле азота связь тройная и очень прочная (довольно часто азот применяется как инертный газ), при любом возможном случае атомы азота образуют молекулу. Характерный пример – всем известная взрывчатка гексоген, азотное соединение (белый кристаллический порошок), при внешнем механическом и т.п. воздействии разлагается с образованием азота (поскольку объем газа значительно больше исходного – гремит взрыв). Тепловой эквивалент энергии – 5,5 Мдж/кг.
Гексоген (печально известный).
Гексоген (печально известный).
Размер: 3.17 KB

_________________
Желаю удачи, Вадим.


vodoprovodchik | Post:19850 - Date: 11.02.06(13:35)
Привет !
Ну чё , мужики , так никто и не подскажет по моему предыдущему посту - на сколько подымется давление в цилиндре ? Нужна чисто теоретическая , расчётная величина,,,или свидетель который своими глазами видел показания манометра. Параметр очень важный , потому ,что по нему можно судить "вообще" по энергетике горючих смесей ,к примеру - если "Х " бензина даёт нам давление в цилиндре = от первоначального 10кг/см2 + реакция горения + температура = ?кг/см2... то сколько же даст замена бензина воздухом ?кг/см2...а то "светит" такая реакция - ВОЗДУХ +воздух = "пшик" кг/см2 😀 . Если же по этой реакции возникает разряжение то опять же - какой величины ?мм.рт.ст и как ему удаёться(поршню) преодолеть эту силу ? и вообще - куда деваются продукты реакции и какие продукты реакции мы ждём ? А то "накинулись" на "вход" ,,,а с "выхлопом" кто разбираться будет ?
С дружеским приветом. Водопроводчик.

AlexP59 | Post:19878 - Date: 11.02.06(19:29)
Давление - это не показатель эффективности. Если говорить о выделяемой энергии, то Андреев показал, что энерговыделение возрастет в 5-6 раз, опять же при азотной реакции в идеале.

Но речь идет о том, что если даже 2% воздуха сгорит без участия топлива, то эффективность будет уже 10%.

И про выхлоп Андреев тоже писал, так что советую все же прочитать, даже если вы и не согласны с его теорией.

Alex

fantom | Post:19887 - Date: 12.02.06(01:31)
vodoprovodchik, Инфа про озон откуда не помню ,но помню что заинтересовавшись озонаторами решил более полно узнать о свойствах озона и нашел (свойства) в инете через поисковик "забив" "свойства озона" выдал поисковик тогда уйму инфы по теме...Кислород (О).

В 1771 году шведский химик и аптекарь Карл Вильгельм Шееле (1742-1786) при нагреве пиролюзита (MnO2) с концентрированной серной кислотой наблюдал выделение "виртольного воздуха" – кислорода (O2), который он также получил при прокаливании селитры. В 1772-1774 годах английский физик, философ и протестантский священник Джозеф Пристли (1733–1804) получил кислород, независимо от Шееле, при прокаливании оксида ртути (HgO). К таким же результатам пришел естествоиспытатель Байен. В 1777 году французский химик Антуан Лоран Лавуазье (1743–1794) объяснил процессы дыхания и горения и дал название кислороду – Oxygenium.

От греческого “oxy” - кислота и “genium” - рождающий, к сожалению, он ошибся, так как кислород вовсе не образует кислот. Однако это название устоялось и в русском и в других языках.

Кислород – элемент с восьмым порядковым номером, относящийся к VI главной подгруппе второго периода. Кислород занимает первое место по распространенности в земной коре – 47,4% (по другим данным 49,13%). А атмосфере состоит из кислорода на – 20,9476%, это около 1015 тонн. В морской воде в связанном и растворенном виде содержится – 85,94% кислорода. В связанном виде кислород входит в состав более чем 1400 минералов. В связанном виде кислород обнаружен на многих планетах солнечной системы. Атмосфера Венеры состоит из углекислого газа, оксидов серы и серной кислоты, в ней также присутствует 0,0005% свободного кислорода. В атмосфере Марса содержится углекислый газ, небольшие количества воды и около 0,3% кислорода. В атмосфере Юпитера содержатся небольшие количества воды и свободного кислорода. На его спутнике Ио в результате вулканической деятельности из её недр постоянно выбрасывается оксид серы, другой спутник Европа покрыт ледяным покровом в несколько десятков километров, под которым существует водный океан, спутники Ганимед и Каллисто также имеют ледяную кору. В ядре Сатурна возможно под большим давлениям содержится модифицированный лед. Его спутники Энцелад и Титан обладаю ледяным покровом. Уран обладает океаном из воды, аммиака и метана. Поверхность спутника Нептуна Тритона также покрыта ледяным покровом.

Природный кислород состоит из трех стабильных изотопов: 16O – 99,76%, 17O – 0,04%, 18O – 0,2%. Кислород входит в состав ДНК и многих органических соединений, белков. Содержится в мышечной ткани – 16%, костной ткани – 28,5% и крови человека (в человеческом организме массой 70 кг в среднем содержится 43 кг кислорода).

Физические свойства кислорода. Кислород – газ без цвета, вкуса и запаха, сравнительно плохо растворимый в воде. Но даже такая малая растворимость играет существенную роль для жизни.

Температура, ° С 0 10 20 30 40 50 60 70 80 90
Растворимость, мг/100г H2O 6,948 5,37 4,339 3,508 3,081 2,657 2,274 1,857 1,381 0,787
Жидкий кислород – жидкость светло-голубого цвета, притягиваемая магнитом, а твердый – кристаллы синего цвета с кубической кристаллической решеткой. Во всех агрегатных состояниях кислород парамагнитен.
Магнитные свойства кислорода указывают на наличие в молекуле кислорода двух неспаренных электронов. Эти электроны размещаются на разрыхляющихся молекулярных p-обриталях. Это делает эго молекулу бирадикалом. Энергия атомнизации кислорода намного меньше, чем у азота. Это одна из причин большой реакционной способности кислорода.

Ниже в алфавитном порядке перечислены основные физические и физико-химические константы для кислорода, в случае, когда не указываются температура или давление, то имеются в виду нормальные условия: t=0° C, p=101325 Па. Вандервальсов радиус r=140 пм <30>; Вязкость; Давление пара; Дебаевский параметр q (a)=126 К, q (g)=46 К <85,86>; Дефект массы D M(12O)=32070± 260 кэВ, D M(13О)=23105± 10 кэВ, D M(14О)=8008,3± 5 кэВ, D M(15О)=2855,4± 0,7 кэВ, D M(16О)=-4737,02± 0,04 кэВ, отсюда Ar(16О)=15,994914641± 0,000042941 а.е.м., D M(17О)=-809,9± 0,8 кэВ, отсюда Ar(17О)=16,9991305436± 0,0008694564 а.е.м., D M(18О)=-738,03± 0,30 кэВ, , отсюда Ar(18О)=17,9991593895± 0,0000003221 а.е.м. D M(19О)=3331,4± 2,7 кэВ, D M(20О)=3799± 8 кэВ, D M(21О)=8120± 80 кэВ, D M(22О)=9490± 220 кэВ, D M(23О)=17950 кэВ (1 а.е.м.=931501590 эВ) <63>; Диэлектрическая проницаемость e r=1,00055 (при низких частотах), e r=1,00053 (при длине волны 30 мм) <52>; Изотопическое смещение резонансных линий атомов – переход между термами 3s 3S1-3p 3P1, l =8446,8Ч 10-10 м, d n 16-18=0,14 см-1 <57-60>; Ковалентный радиус r=66 пм <30>; Коэффициент поглощения звука a/f2=8,6Ч 10-15 с2/м (при t=-213,2° C и f=44,4 МГц) <22>; Критическая плотность r кр=410 кг/м3 <32>; Критическая температура Tкр=154,78 К <32>; Критический объем Vкр=78Ч 10-6 м3/моль <32>; Критическое давление pкр=5,081 МПа <32>; Магнитная восприимчивость не описывающаяся законом Кюри-Вейсса c =310Ч 10-9 м3/кг (при Т=54,3 К) <47>, c =271,4Ч 10-9 м3/кг (при Т=70,8 К) <47>, c =240,6Ч 10-9 м3/кг (при Т=90,1 К) <48>; Молярная изобарная теплоемкость СР=29,38 Дж/мольЧ К <23>; Оптический предел атома – 109837,0 см-1 <39,40>;

Длина волны, нм <62> Форма
777,194 I
777,417 I
844,625 I
844,636 I
844,676 I

Параметры сверхтонкого расщепления низколежащих атомов – 17O, терм – 23P2, А=-219,6, 17O, терм – 23P1, А=4,7 <53,54-56>; Плотность r =1,429 кг/м3, r =1140 кг/м3 (при t=-182,9° С) <12,13>; Показатель преломления n=1,0002531 (при l=546,1 нм), n=1,0002516 (при l=632,8 нм) <108>; Постоянные Ван-дер-Ваальса a=0,1375 НЧ м4/моль2, b=31,662Ч 10-6 м3/моль <32>; Потенциал ионизации атома – 13,618 эВ <39,40>; Сдвиг частоты W =1552 см-1 при вынужденном комбинационном рассеянии <29>; Сечение резонансной перезарядки иона кислорода на собственном атоме – 60,2Ч 10-16 см2, при энергии столкновения – 0,1 эВ, – 41,3Ч 10-16 см2, при энергии столкновения – 1 эВ, – 30,3Ч 10-16 см2, при энергии столкновения – 10 эВ, – 21,6Ч 10-16 см2, при энергии столкновения – 100 эВ, – 14,4Ч 10-16 см2, при энергии столкновения – 1000 эВ, – 8,4Ч 10-16 см2, при энергии столкновения – 10000 эВ <38>; Сечение резонансной перезарядки отрицательного иона кислорода на собственном атоме – 123Ч 10-16 см2, при энергии столкновения – 0,1 эВ, – 85Ч 10-16 см2, при энергии столкновения – 1 эВ, – 55Ч 10-16 см2, при энергии столкновения – 10 эВ, – 33Ч 10-16 см2, при энергии столкновения – 100 эВ, – 17,6Ч 10-16 см2, при энергии столкновения – 1000 эВ, – 8,1Ч 10-16 см2, при энергии столкновения – 10000 эВ <38>; Скорость звука v=314 м/с (при t=0° C) <76>; Температура кипения tкип=-218,79° С <14>; Температура плавления tпл=-182,97° C <14>; Температурный коэффициент линейного расширения a=200Ч 10-6 K-1 (при T=21К), a=535Ч 10-6 K-1 (при T=30К), a=870Ч 10-6 K-1 (при T=48К) <91,93>; Температурный коэффициент объемного расширения b =3,85Ч 10-3 К-1 (при Т=68–89 К) <29>; Температура насыщения ; Теплопроводность кислорода – см. Диаграммы 4.5,10.; Теплота испарения D Hисп=6820 Дж/моль <30>; Теплота кипения D Hкип=445,9 Дж/моль <14>; Теплота плавления D Нпл=6833 Дж/моль <14>; Удельная изобарная теплоемкость кислорода; Электроотрицательность c =3,44 эВ (по Полингу), c =3,50 эВ (по Оллеру), c =7,54 эВ (абсолютная) <30>; Энергия Гиббса D Gобр° =0 Дж/моль (газ), D Gобр° =231731 Дж/моль (атом.) <31>;

Энергия ионизации, кДж/моль, <51>
M® M+ 1313,9
M+® M2+ 3388,2
M2+® M3+ 5300,3
M3+® M4+ 7469,1
M4+® M5+ 10989,3
M5+® M6+ 13326,3
M6+® M7+ 71333,3
M7+® M8+ 84076,3

Энергия сродства к электрону EA=1,46112 эВ <51>; Энтальпия образования D Hобр° =0 Дж/моль (газ), D Hобр° =249170 Дж/моль (атом.) <31>; Энтропия S° =205,138 Дж/мольЧ K (газ), S° =161,055 Дж/мольЧ K (атом.) <31>; Эффективный заряд ядра – 4,55 (по Слейтеру), - 4,45 (по Клементи), - 4,04 (по Фрезе-Фишеру) <30>.

Массовое число А 13 14 15 16
Период полураспада или содержание 0,0089± 0,0002 с 70,599± 0,022 с 122,24± 0,16 с Стабилен – 99,762%
Тип распада и энергия частиц, МэВ p – 6,40; 6,97 b+ - 4,12; 1,811 b+ - 1,74
Спин I, h 1/2
Магнитный момент m 0,7189± 0,0008
Массовое число А 17 18 19 20 21
Период полураспада или содержание Стабилен – 0,038% Стабилен – 0,200% 26,91± 0,08 с 13,57± 0,10 с 3,4 с
Тип распада и энергия частиц, МэВ b- - 4,60; 3,3 b- - 2,8 b- - 6,4
Спин I, h 5/2
Магнитный момент m +4,7223± 0,0012
Электрический квадрупольный момент Q, фм2 10± 2
Относительная чувствительность 0,0291
Относительная восприимчивость 13С 0,061
Гидромагнитное отношение, 107 рад/ТлЧ с -3,6264
Частота, МГц -2,6Ч 10-30

Химические свойства кислорода. В соединениях кислород проявляет степень окисления –2, изредка +1 и +2.

1.По химической активности кислород уступает только фтору. С большинство простых веществ он реагирует непосредственно, за исключением галогенов, благородных газов, платины и золота. Большинство простых и сложных веществ сгорают в кислороде ярким пламенем:

2Mg + O2 ® MgO + Q + hv,

4P + 5O2 ® 2P2O5 + hv,

аммиак горит в кислороде зеленоватым пламенем:

4NH3 + 3O2 ® 2N2 + 6H2O.

При горении щелочных металлов образуются смеси оксидов и пероксидов, при горении остальных металлов и неметаллов образуются оксиды, как правило, высших степеней окисления, при сгорании в недостатке кислорода – оксиды низших степеней окисления. Некоторые металлы, как то – хром, алюминий и другие образуют на поверхности пленку оксида, препятствующую дальнейшему окислению.

2.Под действием кислорода растворы гидроксидов некоторых переходных металлов переходят в нерастворимые соединения, выпадают в осадок:

O2 + 4Fe(OH)2(суспензия) ® 4FeO(OH) + 2H2O,

O2 + 4Cr(OH)2 + 2H2O ® 4Cr(OH)3.

Кислород ускоряет взаимодействие с металлами кислот:

O2 + H2SO4 + Pb ® PbSO4 + H2O2.

Под действием кислорода растворы некоторых веществ в кислотах и щелочах образуют комплексы:

O2 + 4H2O + 2TiCl3 + 2HCl ® H2O2 + 2H2,

O2 + 2Co(NO3)2 + 10(NH3ЧH2O) ® + 10 H2O.

3.При пропускании через кислород электрических разрядов молекулярный кислород переходит в более активный атомарный:

O2 ® 2O.

Атомарный кислород способен соединятся в аллотропную модификацию кислорода озон:

3O2 « 2O3.

Получение кислорода.

1.Термическое разложение кислородосодержащих солей:

2KClO3 (150° C, MnO2)® 2KCl + 3O2­ ,

KClO4 (500° C)® KCl + 2O2­ ,

2KNO3 (t­ )® 2KNO2 + O2­ ,

2KMnO4 (200° C)® MnO2 + K2MnO4 + O2­ ,

4KMnO4 (2000° C)® 4MnO4 + 2K2O + 3O2­ .

2.Разложение оксидов:

2Ag2O (t­ )® 4Ag + O2­ ,

2H2O2 (MnO2 или hv)® 2H2O + O2­ ,

2BaO2 (500° C) ® 2BaO + O2­ (метод Брина),

2H2O (NaOH, электролиз) ® 2H2­ + O2­ .

3.Из сжиженного воздуха.

Применение кислорода.

Газообразный кислород применяют в металлургии для интенсификации доменных и сталеплавильных процессов, при выплавке цветных металлов в шахтных печах, бессемеровании штейнов. Как окислитель во многих химических процессах, для сварки и резки металлов, жизнеобеспечения на подводных судах и космических станциях, для дыхания на больших высотах и при подводном плавании. В медецине кислород применяется для приготовления кислородных, водных и воздушных ванн, а также для вдыхания больными.

Жидкий кислород – окислитель для ракетного топлива, хладагент, его смеси с угольным порошком, древесной мукой или другими горючими веществами называются оксиликвитами и обладают большой взрывной силой.



Озон (O3).

В 1840 году немецкий химик Кристиан Фридрих Шенбейн (1799-1868) открыл озон.

Озон образуется в атмосфере при электрических разрядах. Озоновый слой в стратосфере толщиной в несколько сантиметров поглощает ультрафиолетовое излучение.

В химическом строении молекулы озона центральный атом кислорода подвергается sp2-гибридизации, а его 2pz-орбиталь с такими же орбиталями крайних атомов образует pp-p-связи вдоль всей молекулы. Длинна связи между атомами кислорода – 0,12717 нм, меньше длинны одинарной – 0,149 нм, но больше длинны двойной – 0,121 нм связи. Угол между атомами кислорода равен 116,78° .

Физические свойства озона. Озон представляет собой газ светло-синего цвета, с характерным резким запахом, растворимый в воде.

Температура, ° С 0 10 20 30 40 50 60
Растворимость, мг/100г H2O 3,9 2,9 2,1 0,7 0,4 0,1 0

Жидкий озон имеет темно-фиолетовый цвет, а твердый сине-черный. Интенсивность цвета жидкого озона настолько велика, что даже через очень тонкий слой жидкости не видно нити горящей электрической лампочки. Интенсивность цвета связана с большей поляризуемостью молекул по сравнению с кислородом. Жидкий озон, запаянный в трубку можно хранить вплоть до критической температуры –12° С. Озон при концентрации в воздухе более 9% взрывоопасен, еще опаснее твердый и жидкий озон. Хранение жидкого озона производят в растворе в четыреххлористого углерода или фреонов при низких температурах. Ниже в алфавитном порядке перечислены основные физические и физико-химические константы для озона, в случае, когда не указываются температура или давление, то имеются в виду нормальные условия: t=0° C, p=101325 Па. Магнитная восприимчивость не описывающаяся законом Кюри-Вейсса c =0,14Ч 10-9 м3/кг (при Т=90 К) <48>; Молярная изобарная теплоемкость СР=39,37 Дж/мольЧ К <23>; Плотность r =2,144 кг/м3 <12,14>; Показатель преломления n=1,000511 (при l=589,3 нм) <108>; Температура кипения tкип=-111,9° С <14>; Температура насыщения; Температура плавления tпл=-192,5° С <14>; Теплота кипения D Hкип=15193 Дж/моль <14>; Теплота плавления D Hпл=2090 Дж/моль <14>; Удельная теплоемкость CP=29,37 Дж/мольЧ К (газ) <31>; Энергия Гиббса D Gобр° =162760 Дж/моль (газ) <31>; Энергия сродства к электрону EA=2,103 эВ <51>; Энтальпия образования D Hобр° =142260 Дж/моль (газ) <31>; Энтропия S° =205,04 Дж/мольЧ K (газ) <31>.

Химические свойства озона.
1.Озон является сильнейшим окислителем, окисляет даже золото и платину, и уступает только фтору и фториду кислорода. Действующее начало озона, атомарный кислород:

2KI + O3 + H2O ® I2 + 2KOH + O2.

Индикатором на озон служит бумага, пропитанная раствором иодида калия и крахмала, которая синеет в его присутствии. Черный сульфид свинца переходит в белый сульфат в атмосфере озона:

PbS + 2O3 ® PbSO4 + O2.

При приливании к озону аммиака образуется белый дым нитрита аммония. Озон способен чернить серебро, переводя металл в оксид.

2.Иногда молекула озона полностью вступает в реакцию:

3SO2 + O3 ® 3SO3,

Na2S + O3 ® Na2SO3.

3.Со щелочами озон образует озониды, которые обычно окрашены в красный цвет:

4KOH + 4O3 ® 4KO3 + O2 + 2H2O.

4.При озонировании непредельных углеводородов, образуюшиеся озониды разлагаясь под действием воды, образуют перекись водорода альдегид и кетон, зная их, можно легко идентифицировать и установить строение углеводорода.

Получение озона.
1.Основным способом получения озона является пропускание тихого электрического разряда через кислород. Для получения более чистого озона смесь после этого рекомендуется охладить.

2.При медленном разложении фторида кислорода водой выделяется озон, кислород и фтороводород:

4OF2 + 4H2O ® 2O3 + O2 + 8HF.

Применение озона. Озон применяют для дезинфекции воды и в медицине, для отбеливания тканей и очистки некоторых соединений, для идентификации соединений.

Нормальные окислительные потенциалы (° Е) производных кислорода по отношению к потенциалу нормального водородного электрода при 25° С.

Высшая степень окисления +ne– Низшая степень окисления Е° , В
O2­ + 4H+ +4e– 2H2O +1,229
O2­ + 4H+ (IO-7M) +4e– 2H2O +0,815
O2­ + 2H2O +4e– 4OH— +0,401
O2­ + 2H+ +2e– H2O2 +0,682
O2­ + H2O +2e– HO2— + OH— -0,076
H2O2 + 2H+ +2e– 2H2O +1,77
HO2— + H2O +2e– 3OH— +0,88
O3­ + 2H+ +2e– O2­ + H2O +2,07
O3­ + H2O +2e– O2­ + OH— +1,24

Некоторые исторические факты, связанные с кислородом.

В 1888 году российский физик и электротехник Дмитрий Александрович Лачинов (1842-1902) обосновал электролитический способ получения водорода и кислорода в промышленности.

Российский физиолог Бронислав Фортунатович Вериго (1860-1925) установил влияние кислорода на способность крови связывать углекислый газ (эффект Вериго).

Российский геофизик Владимир Владимирович Зуев (р. 1956) исследовал геофизические и химические механизмы трансформации озоносферы, изучил на основе данных многолетнего зондирования тропосферы и стратосферы (до высот 40-50 км) вертикальное распределение и интегральное содержание в них озона, аэрозоля и изменения температуры, детально исследовал процессы возмущения и релаксации стратосферы (включая фазы озоновой депрессии) после вулканических извержений.

Нидерландский химик Пол Крутцен (р. 1933) создал труды в области химии атмосферы, в частности по образованию и разложению озона, парниковому эффекту.

Американский химик Марио Молина (р. 1943) создал труды по химии атмосферы, в частности по проблемам образования и разложения озона. В 1974 опубликовал вместе с американским химиком Шервудом Роулендом (р. 1927) работу об угрозе разрушения озонового слоя, защищающего Землю от ультрафиолетового излучения, в результате воздействия попадающих в атмосферу фреонов (хладонов), которые на протяжении нескольких десятилетий повсеместно использовались в холодильных установках и в аэрозольных баллонах.

Литература.


Вот как ! Прочитайте_полезно , а концентрации озона для взрыва достаточно 9% а не 30% как я написал раньше (извиняюсь ошибся но оно и к лучшему!!!) Так что полет для фантазии есть и озон забывать не не надо.
И хочется добавить что катализатором может быть и ртуть (она же 6 периода не так ли? ) и работать с ней проще в том плане что ртутью запросто можно покрыть густую сеточку или металлическую мочалку что увеличит эффективную площадь катализатора во много раз ,к тому же мочалка из стали еще и магнитится будет что может (не факт правда) улучшить свойства оптимизатора . Вспомнил о ртути вот почему: отец рассказывал что в детстве будучи пацаном покрывал ртутью монетки номиналом 2 коп (они желтые, а после покрытия становились стального цвета .... уже поняли?) и эти 2 коп становились похожи на 10 коп (размеры примерно одинаковы) и кассирши в магазине ессно считали их как 10- ки (никто номинал не смотрел -ориентировались всегда на размер и цвет) Вот такая технология ! может еще раз службу сослужит.u-bor, палладий вроде не сплав а элемент 8 группы 5 периода что то они намудрили ... вы правы .. :x :x :x

vodoprovodchik | Post:19895 - Date: 12.02.06(11:37)
Привет !
К AlexP59...
+++Давление - это не показатель эффективности.+++
Я не двигателист(так , рядом гуляю) и возможно не совсем ясно излагаю свои мысли, прошу прощения....но , а как же тогда судить о работе мотора ? манометр , по моему , самая надёжная вещь. Вообще то я преследовал другую цель - указание по формулам - где идёт эта энергия , - которая двигает поршень ? чтобы можно было бы просмотреть (ну хоть бы по молекулярным весам) ЭФФЕКТИВНОСТЬ того или иного состава смеси . Конечно, из умных книжек , - количество вещества на входе = количеству вещества на выходе и просчитать полученную энергию (которая двигает поршень )можно только теоретически но, ведь "колёса то крутятся", - ещё раз,- прощу прощения за каламбур.
+++ даже 2% воздуха сгорит+++
к сожалению , в этом случае должно быть разряжение (простой опыт со свечкой на плотике , накрытой банкой)...
К fantom...
+++а концентрации озона для взрыва достаточно 9% +++
Спасибо за столь полную инфу и я с Вами согласен ...но согласитесь , что эти 9% тоже как то надо получить (что я и "рою" вот уже долгое время ). В моём раннем посте ,- "нечта"живущая в воздухе , - я и имел в виду кислород(сейчас Вы выдали полную инфу ) но , развития тема почему то не получила даже на membrane , а ведь там настоящие "зубры" ??!! Думается также , что разряд должен иметь сильно разветвлённую структуру (типа молнии) для того чтобы перекрыть возможно большее пространство для возможно большей реакции именно кислорода и образовывавшегося озона т.е. обычная свеча зажигания в авто как то "не вписывается" ни по энергии ни по площади работы разряда... (и тут есть одно большое "НО" - в старые добрые времена не было кислотных дождей на основе азота, а энергии в молнии -"вагон с тележкой").
А вот "катализаторы" в этом процессе как то не "клеятся", потому что катализатор на стенке цилиндра обладает только слабым поверхносным контактом...Не кажется ли Вам , - что это конкретный тупик ?
С дружеским приветом. Водопроводчик.

mikle10 | Post:19898 - Date: 12.02.06(12:36)

на membrane , а ведь там настоящие "зубры"

От слова зубрить 😁

Во всем остальном. Трепачи трепачами, к сожалению 😕

GRN | Post:19902 - Date: 12.02.06(17:51)
mikle10,

Свободу слову тоже закрыли.

Полная КПСС.

_________________
Умер 22.09.2007 от остановки сердца.


fantom | Post:19926 - Date: 13.02.06(03:55)
vodoprovodchik, Я с вами полностью согласен ,мне тоже покоя не дают все эти катализаторы...что б их окислило... не могу увязать их роль при нормальном давлении и температуре с процессом автотермии...к тому же не дает покоя фраза Андреева о возможном самовоспламенении воздуха после обработки оптимизатором ведь схожие условия встречаются нередко (всмысле условия воздействия на воздух) например высоковольтные линии ЛЭП или трансформаторы (само собой исключая маслонаполненные) наконец промышленные магниты на кранах ВТОРЧЕРМЕТОВ и многое другое .Я не слышал о случаях самовозгорания воздуха (правда может они и бывали и если и были случаи то еденицы скорее всего ) что говорит о том что не все так просто ( хотя по описанию оптимизатора Андреева устройство элементарнейшее),еще на ВТОРЧЕРМЕТЕ разные металлы попадаются в том числе и 6 периода что в + с мощьнейшим полем тамошних электромагнитов 10000% должно дать эффект. Повторюсь : или дядька лукавит или туфта или делается не так или он сам не понимает четко сути процесса и соответственно сам описывает его не так ,все это вводит в заблуждение и препятствует достижению результата. Предлагаю всем кто имеет доступ к трансформаторным подстанциям проверить вот что: слить чуть-чуть веретенки из действующего тр-ра (оно по идее должно быть основательно омагниченно ) и проверить как горит в сравнении с маслом которое еще не заливалось в транс. Мне кажется что опыт хоть прояснит ситуацию с омагничиванием топлива (углеводородов) ....сам как-то пытался слить маслице... :oops: :oops: да весь вылакался в нем :lol: :lol: поэтому и предлагаю тем кто зенимается их обслугой. По поводу описания сво-в озона, кислорода выкинул как вариант версии о самогорении и самовзрывании этих газов . А инфа интересная правда? И есть над чем подумать. Хочется добавить про лазер ,по Андрееву- лучший инициатор автотермии и воздух в его фокусе взрывается.. но Андреев писал что после инициирующего воздействия(поджига) реакция походит автономно и лавинообразно (как ядерная ,а может она и является ядерной?) пока не прореагирует все топливо т.е воздух но странно что после проверки взрыва в фокусе лазера весь воздух на Земле о Боже ...не сгорел (или не взорвался) :cry: :cry: хотя может Андреев имел ввиду такой ход реакции только в обработанном воздухе ..не ясно надо перечитать заново но уже полное собрание его книг. Прошу прощения у всех за скептический тон моих постов просто считаю что если удастся понять и решить все противоречия и неточности мы быстрее придем к нашей общей цели ,не воспринимайте сказанное мной как призыв забросить это дело все как раз наоборот! С ув. Влад

u-bor | Post:19974 - Date: 14.02.06(00:29)
У Андреева есть переход и на здоровье. А по себе заметил, что избыток топлива - принятая рюмка резко тормозит мысль - основанную видимо на электрино. Развив эту мысль до предела (почти) получаем, что еда вредит человеку (1), тем больше, чем сильнее она измельчена (2), и чем легче она усваивается (3). Мысль тупеет, и тормозится такой едой. Избыток свободных электронов гасит реакцию...
Всего доброго. Борис.

_________________
С уважением. Борис.


proube | Post:19980 - Date: 14.02.06(08:44)
Кстати к вопросу о катализаторах и скептикам теории в целом.Вспомнил опыт из школы кусочек простого сахара не горит .А вот если его обтереть пеплом,желательно дешевых сигарет -бодро горит,с обугливанием.Причина тяжёлые металлы, а точнее соль лития,например хлорид,(подходит также окись хрома,оксид железа).Сам вчера попробовал -горит.

_________________
"Кролики - это не только ценный мех..."


vodoprovodchik | Post:20003 - Date: 14.02.06(13:30)
Привет !
К fantom...
я так же как и Вы много и мнимательно наблюдаю и сопоставляю факты . Тема автотермии - это наболевшая тема с охватом большого количества именно автолюбителей . Аналогичный всплеск был с "ячейкой Маера " ...потом с "однопроводной линией Авраменко" . Всё зависит от того какой контингент приходит на обсуждение .
-------------------------------------
Давайте обобщим кое какие факты , возможно я буду где то неправ или частично прав (не важно , если молчать- будет вообще полная непонятка ).
1. эксперименты на столе(и не только на столе...) показали "0" результат с омагничиванием воздуха (если работает видоизменённый кислород-озон - то при давлении в цилиндре он моментально переходит в кислород - это факт , - где то я читал о "не любви озона к давлению " и это правильно и тоже -факт ).
2. омагничивание работает исключительно на молекулу кислорода но как ? Оно не изменяет структуру молекулы К. а всего лишь меняет направление электроразряда (индикация , если хотите), да и то только на время наблюдения -("нечта" , живущая в воздухе ). Все другие газы , кроме кислорода, не подвержаны влиянию магнитных полей - это факт установленный в серьёзных лабораториях (см. свойства кислорода - пост ранее ).
3. катализатор , нанесённый на стенки цилиндра - это не серьёзно , достаточно простой прикидки по площади поверхностного соприкосновения , что бы это понять(тем более , что инициирующий разряд вообще "в стороне" проходит - не пронизывает катализатор ).
Давайте рассмотрим ещё некоторые "вещи" не попавшие в описание Андреева :
1. может ли кто нибудь предоставить временной график работы давления в цилиндре ? (разумеется с бедной-богатой смесями ),(разумеется с температурными уходами ).
Как я понимаю,- 1 литр испарённой воды в норм. усл. даёт 1куб/метр,,,,0,8литра бензина даёт тот же 1 куб/метр,,,1гр. пороха ,при сгорании, даст около 1литра обьёма,,,,смеси , основанные на избытке кислорода вообще не "горят" а взрываются,,,К примеру, работа обычного мотора только на "гремучке" невозможна (не путать с газом , полученным от работы эл.дуги в воде - там большое содержание углерода ).
Я , честно говоря , не вижу , - с чего это при работе на "воздухе" появляется избыточное давление(порох -ясно , бензин -ясно, добавка воды - тоже ясно ,,,а воздух ????? ). Есть , конечно пример - подрыв кислорода с ничтожно малым количеством масла но , ведь в цилиндре должно быть "мягкое горение с расширением " а не взрыв "молнии" с последующим "схлопыванием". Конечная реакция "гремучки",- это - вода , или "схлопнутый" обьём(то биш - разряжение).
Не зная что искать можно искать "это" всю оставшуюся жизнь !!!
Все же "навороты"(омагничивание , ионизаторы-озонаторы, катализаторы...) это только дополнения к этому "неизвестному"- ну нельзя же так в самом деле.
-----------------------------------------
К proube...
+++ Кстати к вопросу о катализаторах и скептикам теории в целом.Вспомнил опыт из школы кусочек простого сахара не горит (чему гореть-то - углерод.)А вот если его обтереть пеплом,желательно дешевых сигарет -бодро горит+++
реакция идёт в границе пламени и только там , и скептики тут не при чём . А факты вещь упрямая...(автотермии то ни у кого нет 😕 , даже простеньких опытов , подтверждающих повышение активности обработанных материалов также нет ! к примеру - омагниченное масло стало гореть вез копоти, ну как спирт ...). Вот если бы у Вас не загорелся ,обработанный пеплом, сахар то пришлось бы выяснять - почему ?
С дружеским приветом. Водопроводчик.

AlexP59 | Post:20021 - Date: 14.02.06(16:13)
Давление в цилиндре создается за счет нагревания, а не за счет химической реакции и ее продуктов, а воздух - это рабочее тело. Если найти такое топливо (для автомобиля), которое сгорая дает тепло да еще увеличивается в объеме раза в два - Нобелевская премия точно (если "нефтянники" не задушат).

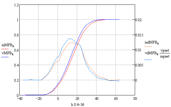
Желающим увидеть реальные данные, пожалуйста (графики внизу). Нижний: давление (psi), 36 град. опережение. Верхний: левая шкала S-curve - MFB (mass fruction burned), количество топлива в % сгораемого в процессе, правая шкала - скорость горения, если правильно помню, в psi/degree.

Что-то такое все ж таки есть, чего не может объяснить теория (обычная). На графиках показано поведение двух систем зажигания (синий, красный) при прочих равных условиях. Привожу это только как пример, без обсуждения и вопросов, sorry.

Alex
расход и скорость горения
расход и скорость горения
Размер: 12.75 KB

давление в цилиндре
Размер: 12.55 KB

<] [ 1 | ... 17 | 18 | 19 | 20 | 21 | 22 | 23 | 24 | 25 | 26 | 27 | 28 | 29 | 30 | 31 | 32 | 33 | 34 | 35 | 36 | 37 | ... | 155 ] [>
У Вас нет прав отвечать в этой теме.
Форум - Экономия топлива - Автотермия - Бестопливное горение. Автомобиль без топлива - Стр 27
🏠 Главная | 📚 Содержание | 💬 Форум | 📁 Файлы | 📩 Контакт