[ВХОД]
18.04.26(02:50)

mob.skif.biz

Альтернативная энергия. Оставь надежду, всяк сюда входящий...

🏠 Главная | 📚 Содержание | 💬 Форум | 📁 Файлы | 📩 Контакт
 
Резонансные генераторы
Магнитные генераторы
Механические центробежные (вихревые) генераторы
Электростатические генераторы
Водородные генераторы
Ветро- и гидро- и солнечные генераторы
Прочие идеи (разные)
О форуме
Транспорт
Оружие
Научные идеи, теории, предположения...
Экономия топлива
Коммерческие вопросы
Струйные технологии
Торсионные генераторы
Новые технологии
Барахолка
Патентный отдел
Конструкторское бюро
Нейтронная физика
Торнадо и смерчи
Гравитация и антигравитация
Сделай сам. Советы.
Медицина и здравоохранение

🖥️ | 🖨️

Форум - Оружие - Новое оружие - ELECTRONIC MIND CONTROL - Стр:3
<] [ 1 | 2 | 3 ]
Модератор: MOW
Первый пост темы: MOW Post: #22312 От:12.03.2006 (20:11)
ELECTRONIC MIND CONTROL

Этот аппарат преобразовывает ваш голос в т.к. «Тихый Звук/Голос».
«Silent Sound».Аппарат модулирует ваши данные голоса в 16 кГц в специальном формате, который затрагивает наше подсознание.Внушение записанное таким способом обходит сознание и врывается в подсознание без осложнении.Конечно голос не можно услышать.Человек начинает делать то что вы внушали(таким образом)в срок 5часов после прослушания.Вы можете так управлять любой живой организм включая животных.Это немного походит на некоторые секретные военные коммуникации. ,но в это время они пользуются этим аппаратом тоже.Аппарат круто деиствует и на женщин в любовных цельях.

image
diletant | Post:145346 - Date: 02.12.08(12:12)
_noise_
Sound Forge это моя любимая прога - с помощью нее можно не только промодулировать, но и создать сигнал любой сложности.


Уважаемый, нельзя ли ссылочку на Sound Forge?

_noise_ | Post:145593 - Date: 03.12.08(11:48)
Ссылочку не знаю. У меня Sound Forge давно есть, установил со сборника программ для обработки звука. Программа очень известная, думаю можно легко найти в поисковиках.

jonifer | Post:145594 - Date: 03.12.08(11:53)
тоттентами народ не пользуется?

_noise_ | Post:145627 - Date: 03.12.08(14:56)
Что такое "тоттент" можно подробнее?

faktor | Post:145642 - Date: 03.12.08(15:29)
Дело в том, что у человека в мозгу есть много "центров", отвечающих за разные функции. В том числе и мыслительные. Но у человека НЕТ функций, отвечающих за речь!!! Парадокс, но основа наших коммуникаций не заложена в мозг, она преобретается после рождения.... Короче, невозможно транслировать команды непосредственно в подсознание.

НЛП и гипноз - абсолютно разные вещи. НЛП задействует рефлекторные функции, "перегружая" информационный поток, в который между делом вставляют желаемые команды. Субъект, просто "не успевает" обработать всю информацию (осмыслить, проанализировать) и она "де факто" ложится в мозг. Большинство телерекламы построено на этом принципе.

Гипноз... Не изученное явление. Но во всяком случае, под действием внешнего энерговоздействия и слов "гипнотизера", мозг субъёкта, анализирует слова и сам создает поток для подсознания. Думаю, что тоже перегружаются какие-то каналы восприятия. Этот способ используется спецслужбами и может быть реализован аппаратно.

Всё ли так просто, как в указанной статье, не знаю. То есть, при наличии голоса и внешней частоты возможно внушение. Но мне кажется, что частоты там низкие, соответствующие ритмам мозга 1-16 Гц.

_noise_ | Post:146110 - Date: 04.12.08(23:53)
Мозг может откликаться на различные сигналы, главное чтобы в них находилась информация. В подсознании даже промодулированный свет расшифруется... дело времени... а на пороге слышимости расшифровывать ничего не приходится - бери и принимай 😀

Ganzha | Post:161821 - Date: 13.02.09(10:13)
Хотелось бы поэксперементировать с этим
схемку нужно найти или свою придумать

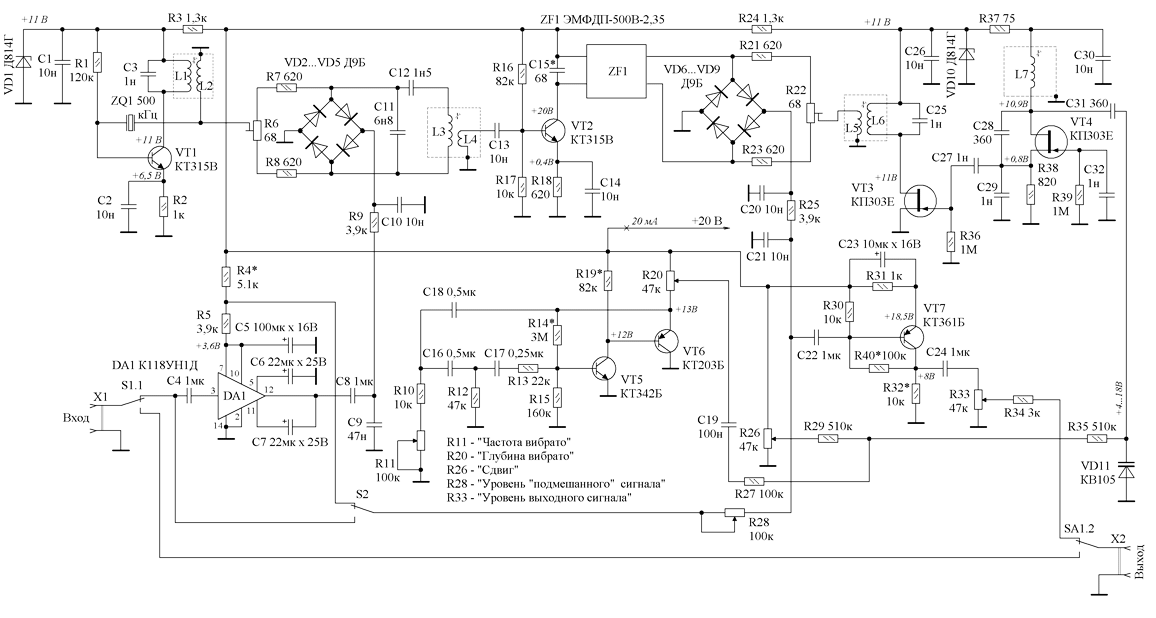
Ganzha | Post:162008 - Date: 15.02.09(13:42)
Я разыскал две советские схемы одна из журнала радио 1981 года,
# В. Кетнерс. ВЧ преобразователь сигнала. Радио № 3 1981 год
основана на балансном модуляторе,
пока подбираю детали - записан несколько сообщений и в программе Adobe Audition
перевел сообщение в область 16 khz использую наушники для излучения, при большой громкости есть небольшое паразитное излучение - обертоны - 340-400 гц, но сообщение слухом все равно неразбочиво, я думаю поэтому эту команду в этом устройстве было решено подмешивать в звуковой тракт - типа послушаем музыку.

Ganzha | Post:162075 - Date: 16.02.09(13:13)
Я записал команду, типа дай денег - 300 долларов на исследования, перевел ее в область 16 килогерц и отправился с ноутбуком к знакомому бизнесмену - меценату, включил ноутбук и запись на встроенные колонки, сообщение крутилось по кольцу, на максимальной громкости в то время пока я отвлекал жертву "умными" разговорами о своих исследованиях, прошло уже 24 часа, денег от пока не дал

вот к стати схемка, хочу ее собрать чтобы не морочится с адобом аудишен



Размер: 80.58 KB

Access | Post:162082 - Date: 16.02.09(14:26)
Ganzha , из журнала "Радио", там печатной платы нет?

Ganzha | Post:162213 - Date: 17.02.09(13:38)
Reystlin Пост: 22336 От 12.Mar.2006 (23:23)
Весна, однако! 😀 Сразу вспомнился анекдот, как американцы перед полетом в космос разрабатывали ручку, пишущую в условиях невесомости. Создание ручки под названием Нуль-Грав обошлось Американскому правительству 1.000.000$ Наши ребята решили для этих целей использовать простой карандаш.
Вопчим глядя на Ваш прибор, могу сказать, что "наши люди" в подобных целях используют наклеенную во всю "соседскую" стену фольгу и магнитофон "Дружок":)

<Было бы интересно изнать подробнее как модулировать приклееную полосу фольги - если через трансформатор, то да, а частотный диапазон - остается прежним?

Ganzha | Post:162214 - Date: 17.02.09(13:39)
Есть только в другом месте сейчас вышлю ее


Размер: 80.58 KB

Ganzha | Post:162216 - Date: 17.02.09(13:40)
вот со стороны печатных проводников


Размер: 35.32 KB

Ganzha | Post:162217 - Date: 17.02.09(13:43)
извини еще раз со стороны деталй


Размер: 28.65 KB

Zeus Bonhomous | Post:162362 - Date: 18.02.09(07:46)
Не лезьте в пространство Создателя, а то Он вас накажет своими средствами.

Советую с психотроникой не экпериментировать.
Формирование скриптов поведения и управление механизмом принятия решений... Это воздействие запеленгуют и классифицируют как обычное преступление: умышленный взлом сознания и подсознания человека.
Тоже самое относится к созданию деморализующих снов и состояний.

Помните?! Из-за всеобщей компьютерной неграмотности обычных хакеров тоже вначале никто не трогал... а сейчас отлавливают проще простого.

Уже давно создана специальная служба ментального здоровья для специальных жителей. А днями будет создана служба ментальной безопасности для всего населения планеты.

Задайте в любом поисковике: Защита от психотронного оружия, чтобы стало ясно о чём нынче идёт речь.

С уважением.




Хранитель | Post:162364 - Date: 18.02.09(08:28)
...Не бойся за Создателя, Зевес!.. Этот примитивный SSB- формирователь, окромя пищалочного куска спектру НЧ ничего не даёт. Поскоку любой звук в природе и есь однополосный сигнал, тоисть без несущей частоты. 🤢
...Такшто, можешь хрипеть или пищать миллиАрдеру "-Дай денех, паскуда!" - резУльтату буит "0"... 😬 😛

Access | Post:162390 - Date: 18.02.09(13:33)
Ganzha , спасибо за печатку, схема интересная, только ЭМФы нынче сложно достать...

Ganzha | Post:162515 - Date: 19.02.09(11:07)
Я нашел в Алма-Ате по 200 тенге
жалко только что предыдущий опыт с выпрашиванием 300 зеленых не удался😶

Ganzha | Post:162516 - Date: 19.02.09(11:11)
К стати - оригинальное устройство - скоре всего развод по бабкам, в устройстве находятся два операционника LM358( микшеры и усилитель для микрофона) и многофункциональный генератор RX2200 - при таком включении вряд ли возможно что либо замодулировать голосом, извините если что не так сказал,

да и еще - система явно расчитана на самовнушение клиента - в описании присутствуют наборы программ тиба - я бросаю курить и так далее

Zeus Bonhomous | Post:163105 - Date: 22.02.09(21:39)
Хранитель Пост: 162364 От 18.Feb.2009 (08:28)
...Не бойся за Создателя, Зевес!.. Этот примитивный SSB- формирователь, окромя пищалочного куска спектру НЧ ничего не даёт. Поскоку любой звук в природе и есь однополосный сигнал, тоисть без несущей частоты. 🤢
...Такшто, можешь хрипеть или пищать миллиАрдеру "-Дай денех, паскуда!" - резУльтату буит "0"... 😬 😛

😊

Ganzha | Post:163780 - Date: 28.02.09(11:43)
Пробую такое устройство для програмирования - не действует

_noise_ | Post:164374 - Date: 02.03.09(21:59)
Помоему, куда перспективнее ваш Оргон Пульсер и опыты с ним (тема Ganzhы). К сожалению я в своих опытах ничего не добился, кроме астральных травм(((
Ganzha может вы продолжите описание ваших опытов? продвижения наверняка есть...?

Ganzha | Post:170147 - Date: 25.03.09(19:14)
Пульсар 100 пурснт лутче


<] [ 1 | 2 | 3 ]
У Вас нет прав отвечать в этой теме.
Форум - Оружие - Новое оружие - ELECTRONIC MIND CONTROL - Стр 3
🏠 Главная | 📚 Содержание | 💬 Форум | 📁 Файлы | 📩 Контакт