[ВХОД]

24.03.26(11:32)

mob.skif.biz

Альтернативная энергия. Оставь надежду, всяк сюда входящий...

🏠 Главная | 📚 Содержание | 💬 Форум | 📁 Файлы | 📩 Контакт

🖥️ | 🖨️

Форум - Резонансные генераторы - Прочие резонансные генераторы - Схема Бедини без колеса с постоянными магнитами. - Стр:1
[ 1 | 2 | 3 | 4 | 5 | 6 | 7 | 8 | 9 | 10 | 11 | ... | 66 ] [>
Модератор: alexkor
alexkor | Post:156110 - Date: 15.01.09(20:38)
Привет!

Схема Бедини давно известна и изучена.

В Сети встречалось фото такого генератора без вращающегося колеса с магнитами и без катушек в два провода. Но не было описания.

Один вариант без магнитов был собран на генераторе прямоугольных импульсов. Это позволило значительно поднять частоту импульсов при зарядке аккумулятора. Хочется собрать такую конструкцию только с одной катушкой без сердечника.

У кого есть описание подобной схемы?

Возможно есть интересные идеи?

Ниже-оригинал SSG Бедини.




Размер: 31.02 KB

_________________
Радиантное зарядное устройство- "www.radiant4you.net" Низкоэнергетические ядерные реакции- "www.lenr4you.net"



Sтаs | Post:156112 - Date: 15.01.09(20:42)
На матриксе есть рабочая схема без механники, остальные фото и описания экспериментов там.


Размер: 9.99 KB


alexkor | Post:156125 - Date: 15.01.09(22:27)
.

_________________
Радиантное зарядное устройство- "www.radiant4you.net" Низкоэнергетические ядерные реакции- "www.lenr4you.net"



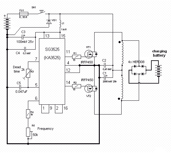
Fema | Post:156127 - Date: 15.01.09(22:30)
Вот так примерно можно использовать катушку только в один провод.


Размер: 143.31 KB


Sergh | Post:156140 - Date: 15.01.09(23:38)
В патенте в оригинале схема без катушек:
[ссылка]

Если есть еще катушки - это не соответствует патенту, не защищено им.

Кстати, в патенте все номиналы и обозначения резисторов, конденсаторов, микросхемы, транзисторов указаны. Все вполне обычное.


Sтаs | Post:156163 - Date: 16.01.09(07:07)
У Бедини есть фирма-зарядки продают. Вот за такую зарядочку просят от 200 улыбающихся енотов...

Ну правильно, многие их продают? я больше не знаю, товар только появился, толком никто не знает от его свойствах. Китайцы освоят и будет дешево.


Sтаs | Post:156199 - Date: 16.01.09(11:59)
Заряжаться ведомый АКБ будет медленне, чем ведущий разряжаться. Стоит ли вообще такую схему городить, где присутствуют только потери?

Такой зарядник интересен прежде всего тем, что им можно востанавливать сдохшие батареи и заряжать обычные аккумуляторы выше номинала, запитывать схему можно из розетки, Бедини так делает в своих продажных. Ну и впринципе интерестно, что процессы там произсходят не как в обычной зарядке. То, что терять будет больше чем заряжать еще не факт, есть ньюансы в работе с данными схемами и при правильной организации можно зациклить, только надо учесть, что заряд в заряжаемом аккумуляторе и источнике разного рода обычно с этим связаны все проблемы замкнтости.


smoker | Post:156205 - Date: 16.01.09(12:53)
yurec Пост: 156196 От 16.Jan.2009 (08:37)
Опять по кругу ходим. Заряжаться ведомый АКБ будет медленне, чем ведущий разряжаться. Стоит ли вообще такую схему городить, где присутствуют только потери?

Думаю не все так просто, схема достойна внимания.
По моему разумению принцип заключается в инерционности ионов тоесть ионы очень тяжелые их тяжело сдвинуть с места но и останавливаются они долго. При подаче импульса на акб начинается движение ионов к пластинам процесс зарядки, после окончание импульса ионы не останавливаются мгновенно и некаторая их часть достигает пластин о чем будет свидетельствовать осцилограмма на клемах акб (просадка напряжения)импульс обратного напряжения. Тоесть после импульса акб еще некоторое время заряжается сам.
Вы скажете что мы уже затратили энергию на разгон ионов вот они и движутся тоесть баланс схемы будет все равно нулевой. Но здесь есть интересный момент не достигшие пластин ионы во время импульса не отбирают энергию у нашего импульса. Ион это заряд в электрическом поле, только по достижении пластины он будет компенсировать эл поле. Проще говоря напряжение без тока не есть мощность. Итого получается акб заряжается в два этапа в момент импульса затратный процесс и по инерции движения ионов после импульса.


Sтаs | Post:156209 - Date: 16.01.09(13:05)
Озвучь пожалуйста, как же правильно организовать процесс, что бы можно было зациклить???

Бедини говорит, что это делается через инвертор, главное гальванический развязать, как я понял, т.к. заряд эти аккумуляторов, даже на химическом уровне имеет различия, т.е. нельзя с одного заряжать другой, а потом поменять их местами, они даже заряжаются по разному, один при зарядя нагревается, другой остывает, грубо нельзя смешивать разного рода заряды, холодным и обычным электричеством, как это странно не звучит.


Sтаs | Post:156231 - Date: 16.01.09(14:57)
Ну, просил же без общих фраз. Теория без практи - это пшик.

как будто у меня сверхцель в чем-то вас убедить? делаю опыты изучаю эксперементы других, прихожу к каким-то выводам, просили поделиться ими, мне не жалоко, то, что есть на данный момент описал, пожалуйста. Сейчас, как раз думаю собирать зарядник без механнических элементов, с механникой собрал несколько схем вариантов, работало с переменным успехом. Давать определение холодному электричеству тоже не готов, т.к. сам слышал уже 3 варианта их и в каждом что-то меня не устраивает. Не против выслушать вашу точку зрения и результаты ваших опытов.


Kopoet | Post:156240 - Date: 16.01.09(15:11)
На главной странице Скифа: Джон Бедини говорит о своем устройстве СЕ. Видео с RuTube конвертированное в AVI.
Там довольно подробное описание процессов, как их понимает Бедини.


smoker | Post:156242 - Date: 16.01.09(15:14)
yurec Пост: 156222 От 16.Jan.2009 (11:04)
Теория без практи - это пшик.

Да никто и не спорит

Про ионы, оно конечно интересно, в теории. Но вот когда начинается практика, тут всплывают нюансики, кАк тО:
- какова должна быть длительность импульса выброса обратного хода, что бы получить нужные ионы и в нужных колличествах?
- какова должна быть частота следования этих импульсов?
- зависит ли это от типа АКБ?
- если это, допустим, кислотный АКБ, то влияет ли плотность электролита на параметры длительности и частоты следования импульсов?
и т. д. и т.п.

Для организации схемы полюбому понадобится шим и осцилл.
-длительность импульса необходимо настроить по максимому отклика акб при этом импульс естественно должен быть максимально короткий.
-частота, следующий импульс должен приходить только после полной остановки ионов, тоесть когда отклик акб от предыдущего импульса прошел иначе пустые затраты.
- от типа акб, электролита конечно будет зависеть, но это уже практика.
Есть соблазн использовать электролиты конденсаторы заместо акб но думаю это плохая идея, дело в том что собственная емкость пластин эл.конденсаторов (исключая электролит)будет большая и на заряд этой емкости тратится энергия, задний фронт импульса размажется сведя эффект к нулю. Тоесть устройство (акб)необходимо с минимальной собственной емкостью пластин( мала их площадь далеко друг от друга)
Воэможно подойдут ионисторы...короче ковырятся надо.



Sergh | Post:156248 - Date: 16.01.09(15:39)
Отличие аккумулятора от конденсатора в том что даже в электролитическом конденсаторе ионный ток не течет, кроме мизерного тока утечки.

Никто конденсатором аккумулятор не заменил - ни Грей, ни Беддини.

В выше приведенном патенте Беддини написано что аккумулятор заряжается импульсами 250 АМПЕР длительностью 100 миллисекунд, амплитуда импульса на 12 - 15 вольт выше напряжения аккумулятора, т.е. 24 вольта для 12В аккумулятора и почему-то 50 вольт для 24В.

Вероятно там идея такая - сразу после зарядки, если отсоединить аккумулятор от зарядного, на нем напряжение несколько повышенное (не сильно, на 0,5 - 1 - 2 вольта), затем через пару минут оно падает. Вот это повышенное напряжение наверное и дает прибавку. Т.е. его можно сразу использовать, а можно подождать минуту-другую чтобы оно само зарядилось в аккумулятор. В результате вероятно аккумулятор заряжается средним меньшим током.

Хорошо бы сделать описанную в патенте схему строго из тех комплектующих, тогда бы частоты и длительности были бы приблизительно теми же что и у Беддини.


yurec | Post:156257 - Date: 16.01.09(16:06)
Это тут никому не нужно.

_________________
Не позволяйте обманывать себя.



Kopoet | Post:156261 - Date: 16.01.09(16:21)
Ну вот человек пощупал: [ссылка]

Во я сщас щупаю, Ну и ты тоже пощупай, затрат тут немного... а опыт будет.


Kopoet | Post:156274 - Date: 16.01.09(17:27)
P.S. Кста, материал 2004 года и продолжения не последовало.😶

Это ты про Бединю? Если да, то тут уж не помню уже, кто, подробно обьяснил, почему комерческого результата не будет. А раздать они видимо не хотят.
Вот кто-то тасчехлял о электрохимических процессах в свинцово-кислотных аккумах, напомните кто и где, надо освежить в голове.


yurec | Post:156279 - Date: 16.01.09(17:58)
Это тут никому не нужно.

_________________
Не позволяйте обманывать себя.



alexkor | Post:156283 - Date: 16.01.09(18:04)
.

_________________
Радиантное зарядное устройство- "www.radiant4you.net" Низкоэнергетические ядерные реакции- "www.lenr4you.net"



Kopoet | Post:156293 - Date: 16.01.09(19:13)
то yurec - нет, не пытаюсь, как раз о зарядке радиантом и идет речь. И именно аккумов, не кондеров и иже с ними.

то alexkor -
Хочешь СЕ-доведи частоту импульсов до резонансной. Потребление тока почти ноль-навар в радианте-от 10 раз. Чем выше напруга, меньше ток, выше частота-тем больше навар.

А резонансная частота чего должна быть? Вопрос не праздный, как раз ковыряюсь.


Если интересно-на сайте Бедини есть ЧАВО. Можно ему и письма писать-отвечают быстро.

А где это?



alexkor | Post:156320 - Date: 16.01.09(20:40)
To "Kopoet | Post: 156293 - Date: Sat Jan 17, 2009 2:13 am"

Привет!

Вот "http://www.free-energy.ws/john-bedini.html", "http://www.icehouse.net/john1/index11.html", "http://www.energenx.com/".

Отдай ссылки "translate.google.ru" и изучи. Много вопросов отвалятся сами...

ЧАВО это FAQ. Найдёшь легко.

Всего!

_________________
Радиантное зарядное устройство- "www.radiant4you.net" Низкоэнергетические ядерные реакции- "www.lenr4you.net"



alexkor | Post:156366 - Date: 16.01.09(23:45)
yurec Пост: 156330 От 16.Jan.2009 (18:26)
Kopoet. то yurec - нет, не пытаюсь, как раз о зарядке радиантом и идет речь. И именно аккумов, не кондеров и иже с ними.

alexkor. Радиант полность отвечает описаниям Тесла - читаем свойства и особенности в оригинале "лекций".


Сперва дайте определение, что такое радиант, а потом продолжение разговора. Иначе - пустое. Подтверждено практикой. И желательно без общих враз. Конкретики побольше, в техническом плане, у меня хорошая памят.


Похвальная внимательность!

Заходи на "www.peswiki.com" и изучай "SSG-Theory".

Там много конкретики, конструкций, репликаций, осцилограмм, видео и фото. Особенно в техническом плане.

Совпадение описанной теории совпадает с практикой. И практикой подтверждается.

Ниже интересная схема. Бедини проводит аналогию с трансом Тесла. Достаточно наглядно.

Всего!



Размер: 55.19 KB

_________________
Радиантное зарядное устройство- "www.radiant4you.net" Низкоэнергетические ядерные реакции- "www.lenr4you.net"



Sergh | Post:156377 - Date: 17.01.09(02:09)
yurec, сейчас зима, аккумуляторы 40 - 60 а/ч на дороге или у подъезда найти можно. Ерунда что в ноль разряженный - его в импульсном режиме погонять - более-менее хорошим станет, испортится - не жалко, можно назад отнести, помещение только проветривать, чтобы водород не накапливался и не произошел "большой БУМ!". У Беддини на фотке тоже не пальчиковые батарейки стоят, а почти танковые. Да и по проекту "Scool Girl" он писал что хорошие результаты получатся только с большими аккумуляторами. Если ток в импульсе 250 ампер не достигается при 50 вольтах(аккумулятор засульфатировался), можно напряжение поднять, да и 250 А там вроде рекомендательный характер имеют. Непонятно сколько пауза между импульсами, поэтому лучше и повторять все что в схеме в патенте 1:1.
Основная сложность с оценкой заряда аккумулятора. Вообще непонятно, только если взять 2 аккумулятора, и от одного другой через преобразователь напряжения заряжать, меняя их местами через некоторое время. Процесс очень длительный и трудоемкий.
А катушки и маховик в проекте SG - индуктивно-механический накопитель энергии из аккумулятора, второстепенное.



Kopoet | Post:156475 - Date: 17.01.09(17:04)
krs Пост: 156463 От 17.Jan.2009 (13:47)
Без колеса с переводом :
[ссылка] 2/13 Book 2 part 13.htm


ссылка не работает


alexkor | Post:156476 - Date: 17.01.09(17:04)
krs Пост: 156463 От 17.Jan.2009 (13:47)
Без колеса с переводом :
[ссылка] 2/13 Book 2 part 13.htm


Вот правильная ссылка...

[ссылка]

_________________
Радиантное зарядное устройство- "www.radiant4you.net" Низкоэнергетические ядерные реакции- "www.lenr4you.net"



alexkor | Post:156489 - Date: 17.01.09(17:40)
yurec Пост: 156488 От 17.Jan.2009 (14:33)
Вот правильно говорят, что сексом на площади заниматься нельзя, советчиков дохрена. Похоже только я возился, остальные советуют. Мдя... Спасибо парни, но ваши советы можете засунуть себе... ну вы меня поняли. Сперва сами потрахайтесь с тем что предлагаете, а потом уже советы раздавайте. Теоретики доморощеные, блин.😬🤢😬


Оптимист! 😀

_________________
Радиантное зарядное устройство- "www.radiant4you.net" Низкоэнергетические ядерные реакции- "www.lenr4you.net"



[ 1 | 2 | 3 | 4 | 5 | 6 | 7 | 8 | 9 | 10 | 11 | ... | 66 ] [>
У Вас нет прав отвечать в этой теме.
Форум - Резонансные генераторы - Прочие резонансные генераторы - Схема Бедини без колеса с постоянными магнитами. - Стр 1
🏠 Главная | 📚 Содержание | 💬 Форум | 📁 Файлы | 📩 Контакт