[ВХОД]

Главная | Содержание | Форум | Файлы | Контакт
NAVIG
Резонансные генераторы
Магнитные генераторы
Механические центробежные (вихревые) генераторы
Электростатические генераторы
Водородные генераторы
Ветро- и гидро- и солнечные генераторы
Прочие идеи (разные)
О форуме
Транспорт
Оружие
Научные идеи, теории, предположения...
Экономия топлива
Коммерческие вопросы
Струйные технологии
Торсионные генераторы
Новые технологии
Барахолка
Патентный отдел
Конструкторское бюро
Нейтронная физика
Торнадо и смерчи
Гравитация и антигравитация
Сделай сам. Советы.
Медицина и здравоохранение
немобильная версия
Печатать страницу
Форум - Прочие идеи (разные) - Схемотехника - мощные транзюки - Стр.1
kriotron | Post: 118343 - Date: 30.05.08(13:39)
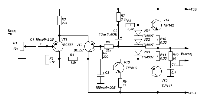
Помогите подобрать комплементарную пару составных транзюков (т.н. транзисторы Дарлингтона). кт825/кт827 не предлагать, TIP142/TIP147 то же не надо, ввиду разброса параметров первых и отсутствия возможности приобрести последние, хе-хе.
Хочу схему для "накачки" электромагнита скидать на базе УНЧ:

У Вас нет прав скачивать этот файл. Зарегистрируйтесь .
_________________
Не бойся делать то, чего не знаешь. Ковчег построил любитель - профи создали Титаник.
Eduard | Post: 118383 - Date: 30.05.08(17:36)
Присмотрись к TDA8172 (25 руб.) или наподобие - это аналог мощного операционного усилителя, к нему практически не потребуется обвязки. Это выходной драйвер кадровой развертки. Можно еще поискать недорогой УНЧ для автомагнитол, я на них делал генератор для зажигания ЛДС подсветки ЖК дисплеев.

_________________
И мню аз яко то имать быть, что сам себе всяк может учить.
Forex | Post: 118403 - Date: 30.05.08(19:31)
Хочу схему для "накачки" электромагнита скидать на базе УНЧ:
[ссылка] Расстрелять тухлыми помидорами...
Вот любят люди себе лишние проблеммы создавать...
IRFP140(..) IRFP9140(..) ...
И никаких проблеммм...

- Правка 30.05.08(19:35) - Forex
dedivan | Post: 118407 - Date: 30.05.08(20:44)
Forex И никаких проблеммм...


Ты забыл добавить- чисто технологически полевики проще в изготовлении
и стал быть дешевле чем биполярные.
Вот отсюда и никаких других вариантов.

_________________
я плохого не посоветую
Forex | Post: 118411 - Date: 30.05.08(21:05)
Нет не так! До технологий всем наплевать. Был вопрос что лучше и проще поставить.
Заморочек с мощными полевиками в сто раз меньше и всё!
Ставишь и имеешь все что хочешь...

dedivan | Post: 118415 - Date: 30.05.08(21:13)
Ну не скажи...
Если бы при этом они стоили раз в несколько дороже, то еще подумать....
А вот когда дешевле, чего думать?

_________________
я плохого не посоветую
Forex | Post: 118418 - Date: 30.05.08(21:31)
Не.. Ну ясен пень,что они к тому же дешёвые...
Но главное, что они, ну оченЬ, легки в управлении.. Никаких раскачек по току итд...
Короче берёшь и имеешь ...

loiki | Post: 118424 - Date: 30.05.08(22:07)
В порядке убывания по мощности IRFP2907, IRFP064V, IRF460, IRL540
Мощный составной дарлингтон - BU941Z
Либо наши совеццкие ТДК 143-320-4 мощностью до 100 ! КВт!!!

У Вас нет прав скачивать этот файл. Зарегистрируйтесь .
_________________
Шел Шива по шоссе - разрушая сущее. А навстречу Cаша шла - круглое сосущая.
- Правка 30.05.08(22:14) - loiki
loiki | Post: 118427 - Date: 30.05.08(22:28)
Вот, кстати, формулка по рассчету площади радиаторов для них, отсюда
[ссылка]

У Вас нет прав скачивать этот файл. Зарегистрируйтесь .
_________________
Шел Шива по шоссе - разрушая сущее. А навстречу Cаша шла - круглое сосущая.
kriotron | Post: 118593 - Date: 02.06.08(05:52)
Полевики - енто хорошо, но они больше для ключевого режима подходят, для ШИМ неплохо или УНЧ класса D. Мне сигнал повторить надо, с кучей гармоник. По-этому и строю всё на базе схемы УНЧ и с биполярниками. Можно усилок на полевиках собрать, но там обвязки ещё больше будет. Я уже гемороился с ёмкостью затворов и эффектом Миллера. Сложно УНЧик полевой настраивать, т.к. он очень просто и быстро переходит в самовозбуждающийся генератор, хе-хе.
Если у кого справочник есть, гляньте комплементарную пару составников или близкие по параметрам составники: Uкэ=100-120В I=10-15А P=100-150Вт. У меня в городе хрен какую современную литературу по импортным комплектующим найдёшь и инет хромет через GPRS.

во запостил-то... аж самому страшно, хе-хе

_________________
Не бойся делать то, чего не знаешь. Ковчег построил любитель - профи создали Титаник.
олег-джан | Post: 118606 - Date: 02.06.08(10:07)
Привет!Есть хорошие транзюки,используются в трансляционных усилках,фирма тошиба,2SA1943 и 2SC5200,комплементарная пара,заточена под звук,К-Э 230в,ток кол. 15А, Р-150Вт.Цена за пару в столице в районе 120р,в сети есть типовая схемка включения с нормальной раскачкой,чтоб не мучаться.

_________________
Обьективная реальность-бред,вызванный недостатком алкоголя в крови...
kriotron | Post: 118608 - Date: 02.06.08(11:43)
To Олег-джан, большое тебе человеческое спасибо за информацию. Самое точ то надо. Уже заказал 3 пары - буду ждать посылочку. Кстати, те кто желает эту схему использовать - тщательно подбирайте транзюки в дифф.каскаде по коэфф.усиления, да и вообще, подбирайте транзюки тщательно, а то пожгёте всё нах.

_________________
Не бойся делать то, чего не знаешь. Ковчег построил любитель - профи создали Титаник.
олег-джан | Post: 118654 - Date: 02.06.08(16:45)
http://interlavka.narod.ru/interarh/Lanzar.htm

_________________
Обьективная реальность-бред,вызванный недостатком алкоголя в крови...
У Вас нет прав отвечать в этой теме.
Форум - Прочие идеи (разные) - Схемотехника - мощные транзюки - Стр 1

Главная | Содержание | Форум | Файлы | Контакт