[ВХОД]

07.04.26(03:25)

mob.skif.biz

Альтернативная энергия. Оставь надежду, всяк сюда входящий...

🏠 Главная | 📚 Содержание | 💬 Форум | 📁 Файлы | 📩 Контакт
 
Резонансные генераторы
Магнитные генераторы
Механические центробежные (вихревые) генераторы
Электростатические генераторы
Водородные генераторы
Ветро- и гидро- и солнечные генераторы
Прочие идеи (разные)
О форуме
Транспорт
Оружие
Научные идеи, теории, предположения...
Экономия топлива
Коммерческие вопросы
Струйные технологии
Торсионные генераторы
Новые технологии
Барахолка
Патентный отдел
Конструкторское бюро
Нейтронная физика
Торнадо и смерчи
Гравитация и антигравитация
Сделай сам. Советы.
Медицина и здравоохранение

🖥️ | 🖨️

Форум - Торсионные генераторы - Генератор Потапова - Кризис торсионных исследований! - Стр:22
<] [ 1 | ... 12 | 13 | 14 | 15 | 16 | 17 | 18 | 19 | 20 | 21 | 22 | 23 | 24 | 25 | 26 | 27 | 28 | 29 | 30 ] [>
Модератор: Поле-чудес
Первый пост темы: Поле-чудес Post: #110780 От:11.04.2008 (20:08)
Форум этого сайта красноречиво демонстрирует собой имеющийся кризис торсионных исследований в нашей стране. Как Вы думаете так ли это и если да, то с чем он связан?😀
ФИЗИК | Post:114676 - Date: 11.05.08(08:04)
Поле-чудес | Post: 114639 - Date: Sun May 11, 2008 7:55 am
Выше я писал о том, что рассматриваемые в этой ветке взаимодействия следует называть - Козыревскими. Именно он впервые экспериментально их обнаружил и связал с изменением энтропии вещества детектора воздействия.
😳😳😳
Безсвязно, как и про бедных евреев...
Пить меньше надо! 🤢🤢
В чем Ваша идея? Слить всё что осталось в тазик размешать, стать на четвереньки и вылакать?
Это и коментировать невозможно. 😕😡
Кончайте ходить по гостям. Трезьвейте...
Начинайте читать книги.
Начните с основ СТО и ОТО, разберитесь что такое поле. Потом прочтите Козырева и Вейника, ведь Вы их не читали... Так что ж вы хотите сказать?!

dedivan | Post:114681 - Date: 11.05.08(08:30)
devdred Пост: 114657 От 11.May.2008 (06:22)
Если речь о кварцевых резонаторах то смысл тут в изменении плотности давления в кварце.


А если речь идет об атомных (цезиевых и т.д) часах?

Другое дело- есть расхождение между ними и кварцевыми при изменении гравитации, но это уже другие эффекты.

_________________
я плохого не посоветую


ФИЗИК | Post:114684 - Date: 11.05.08(08:57)
dedivan
А если речь идет об атомных (цезиевых и т.д) часах?
Другое дело- есть расхождение между ними и кварцевыми при изменении гравитации, но это уже другие эффекты.

Не надо леппить из НАБЛЫ зайчью рожу.
Это вещи разные.
Прежде чем исследовать надо понять а что мы исследуем.
Поле? - а что такое поле?
Эфир? - а каковы его свойства?
Время? - а что это вообще такое время?
Просто смена событиий?
Вещество из которого можно мостить дорогу и кататься туда-сюда на машине времени с девками...
Или что это?
Иначе будете как Чернобров с умным видом волшебными приборами исследовать чудеса.
То ли на месте посадки инопланетян... То ли на месте прибытия гостей из будуйщего. То ли на месте появления чертей...
Надо хотя бы иметь предположение о том что есть из себя объект исследования, а не методом тыка действовать...


devdred | Post:114695 - Date: 11.05.08(09:41)
dedivan Пост: 114681 От 11.May.2008 (09:30)
devdred Пост: 114657 От 11.May.2008 (06:22)
Если речь о кварцевых резонаторах то смысл тут в изменении плотности давления в кварце.


А если речь идет об атомных (цезиевых и т.д) часах?

Другое дело- есть расхождение между ними и кварцевыми при изменении гравитации, но это уже другие эффекты.
А помните что говорил Тесла о атомных реакциях, что они вторичный эфект... И если удасться вещество экранировать то и вторичное излучение исчезнет.
Что таково знал Тесла?

_________________
Все что человек может постичь он может достичь.


Поле-чудес | Post:114801 - Date: 11.05.08(16:48)
ФИЗИК Пост: 114676 От 11.May.2008 (09:04)
Поле-чудес
😳😳😳
Безсвязно, как и про бедных...


Начните с основ СТО и ОТО, разберитесь что такое поле.


Так уж выходит что у сторонников информационной версии неэлектромагнитных взаимодействий есть только один авторитет на которого постоянно приходится ссылаться. В книге Каравайкина описан ответ на это утверждение "ФИЗИКА". Речь у него идёт о возможном научном подходе с феноменологических позиций. Так учение о электричестве феноменологично по сути! Если бы мы 200 лет разберались что есть электрический ток как он, сейчас не было бы таких электротех. успехов, а мы бы до сих пор сидели у "лягушечьей лапки"! Инженерный подход так же допускает феноменологичность. То-есть инженер абстрагировавшись от неясных и туманных моментов имеет полное право перейти к практическому использованию обнаруженных эффектов. "ФИЗИК" предлагает сидеть веками и грызть гранит туманностей и неопределённостей... Сидеть на месте и каждый день обхватив голову руками восклицать: "что же такое поле, что же такое время..." ! Инженер не учёный он не сидит на месте он двигает технику вперёд! Я считаю, что обнаруженный эффект изменения ВЕЛИЧИНЫ степени случайности в разнообразных процессах случайного характера является важнейшим, к сожалению временно недооцененный официальной наукой, фактором дальнейшего развития Козыревских-неэлектромагнитных природных взаимодействий, без которого через сто лет будет немыслима школьная программа! Этот эффект способен помочь и теоретикам за которых так ратует "ФИЗИК", экспериментально обнаруженные свойства должны найти свои теоретические обоснования...


dedivan | Post:114803 - Date: 11.05.08(16:55)
ФИЗИК Пост: 114684 От 11.May.2008 (09:57)
Прежде чем исследовать надо понять а что мы исследуем.


Это что новая теория? Или новая метода исследования?

Вообще то человек исследует всегда одним и тем же способом,
сначала предположение-гипотеза, потом проверка,потом правка
гипотезы, потом новый опыт, новая проверка, и так потихоньку к цели.

А ты предлагаешь сразу все понять? А чего потом исследовать, если итак все понятно?

_________________
я плохого не посоветую


Поле-чудес | Post:114812 - Date: 11.05.08(17:28)
ФИЗИК Пост: 114684 От
Прежде чем исследовать надо понять а что мы исследуем.
Поле? - а что такое поле?
Эфир? - а каковы его свойства?
Время? - а что это вообще такое время?



Я МОГУ СОГЛАСИТЬСЯ С "физиком" лишь в том, что СОВРЕМЕННАЯ ТЕОРЕТИЧЕСКАЯ ФИЗИКА В ВОПРОСАХ НЕЭЛЕКТРОМАГНИТНЫХ ВОЗДЕЙСТВИЙ СУЩЕСТВЕННО ОТСТАЁТ ОТ ПРАКТИЧЕСКО-ЭКСПЕРИМЕНТАЛЬНОЙ СОСТАВЛЯЮЩЕЙ НАУЧНОГО ПОИСКА В ЭТОЙ ОБЛАСТИ ЗНАНИЯ! Сейчас можно назвать целый перечень обнаруженных экспериментаторщиками эффектов. Могут ли их "проглотить" теоретики? Для меня ответ ясен, конечно, нет! В этом на самом деле для меня и заключается КРИЗИС этого направлени! Отсутствие теоретического обоснования уже обнаруженных многочисленных эффектов неэлектромагнитного ИНФОРМАЦИОННОГО спектра дистанционных взаимодействий окружающего нас Мира! Теоретики попрежнему кричат "...остановите экспериментаторщиков, пусть они читают устаревшие книги...". Другие кричат "...ах, обидели эфир, ах, про него забыли...", в чём же дело, не сидите на месте, доказывайте свою правоту, а не сгущайте краски на Еврейских теоретических картинках прошлого!!! Действительно, хочется крикнуть им в самое ухо "лучше отрубите экспериментаторщикам руки, чтобы они не трогали ими свои приборы!" Остановить прогресс невозможно! Н А Козырев был блестящим экспериментаторщиком! Каким он был теоретиком иное дело! Современную неэлектромагнитную науку движут практики, теоретикам хватает ума только игнорировать постоянно обнаруживаемые экспериментальные данные или ругать ныне признанные теоретические каноны!!! Ребята этого мало!

valeralap | Post:114823 - Date: 11.05.08(17:57)
Поле-чудес | Post: 114812 dedivan | Post: 114803 Зря сравниваете инженерный процесс познания и чисто научный теоретический. Если иметь ответы на фундаментальные вопросы инженерный получил бы гигантский скачек. А имеем отсутствие фундамента много разных теорий и метод инженерного тыка. Физик на то и физик, что задумался… Вопрос тут в другом, фундаментальные определения можно найти, а вот пробить им дорогу и поменять мышление врядле! Поломать, что выстроено, сложно, а понять на старой базе нет возможности. Дать новый фундамент, а как его принять? Получится басня Крылова. Удел один одиночество и собственные попытки реализовать на практике собственный теоретический взгляд. Наблюдаю за форумом, вывод, к этому все и идет, не удивлюсь если скоро разговор будет о погоде…

_________________
Чтобы слушать Иисуса Христа, нужно быть, хотя бы его апостолом!


lazj | Post:114845 - Date: 11.05.08(18:40)
Валера, пробить дорогу можно. Ты столкнулся с непониманием и решил, что все тупы. Однако сам прекрасно понимаешь, что ломать сложившиеся видения очень тяжело. Каждый пытается твою теорию адаптировать под себя. Ты же не пытаешься объяснить как ей пользоваться, просто на каждом шагу говоришь "на основе теории кавитации понял" ... а человек который мыслит немного по другому смотрит как баран на новые ворота и не может взять в толк - как же это он понял. Я тебе говорила - давай делать разъяснения, так ведь ты пропадаешь. Я понимаю что ты занимаешься практикой и кроме того еще и работаешь, но если хочешь пробить путь своему взгляду, то надо его раскрывать, развивать и разжевывать. Я по прежнему готова тебе в этом помогать. Ну а дальше от тебя зависит.

_________________
"Наука - это то, чего быть не может. То что может быть - это уже технический прогресс" (П.Л. Капица) "Делай, что должно и будь, что будет.."


Поле-чудес | Post:114858 - Date: 11.05.08(19:11)
devdred Пост: 114657 От


А это просто неправильное понятие Козырева...Если речь о кварцевых резонаторах то смысл тут в изменении плотности давления в кварце.


Нам говорят: "Изменение частоты резонанса кварцевого резонатора под неэлектромагнитным воздействием со стороны какого либо естественного или искусственного необратимого процесса связана с эфиром..." Тогда почему при одном и том же виде (знаке) неэлектромагнитного воздействия для типа среза пьезоэлемента АТ резонатор обнаруживает увеличение частоты резонанса, ОДНОВРЕМЕННО при этом же самом воздействии резонаторы с типом среза пьезоэлемента БТ показывают сокращение этого же контролируемого параметра? Почему?
Другой пример. Козырев писал, что излучение времени вызванное каким либо необратимым процессом, например растворение пищевого сахара в воде, ВСЕГДА вызывает сокращение энтропии в системе воспринимающей это воздействие, например в кварцевом резонаторе или резисторе! Тогда почему при растворении пищевой соли в воде при использовании биологической воспринимающей системы - культуры простейших в чашке Петре мы наблюдает увеличение энтропии, говоря попросту простейшие дохнут! Почему? Неэлектромагнитная Кибернетика Каравайкин говорит нам, "информация рождённая процессом растворения соли имеет различную ценность по-отношении к различным рецепторным системам, НО находятся и такие рецепторные системы поотношении к которым эта информация является отрицательной, то есть препятствующей достижение этой биологической системой некоторой цели. Ну не нравится этим простейшим эта неэлектромагнитная информация поваренной соли, не нравится и всё! Теория Козырева этот эффект объяснить не может, т.к. она базируется не на информационном принципе, а на плотностно временном... Я уже не говорю про Эффект изменения степени случайности - это просто шедевр информационной концепции неэлектромагнитных взаимодействий, его будет очень трудно (!) объяснить опираясь на любую другую теорию включая Козыревскую...

yurec | Post:114861 - Date: 11.05.08(19:21)
К удалению.

_________________
Не позволяйте обманывать себя.


valeralap | Post:114907 - Date: 12.05.08(03:37)
Поле-чудес | Post: 114858 Мне непонятно и странно слышать измерения ходом кварцевых часов. Ведь здесь столько неучтенных параметров, что о какой либо точности говорить вообще не приходится. Вот только, что мне приходит в голову. Изменение атмосферного давления? Солнечная магнитная активность? Общий фон радиоизлучений? Время суток месяц и год? В конце концов, вы же время взялись мерить!!! Позиций моего взгляда время не является физической величиной, а назначается и все, что было раннее вами написано не связано с ходом времени а только с изменением событий, что вы упорно все путаете. Козырев также принял желаемое за действительное.

_________________
Чтобы слушать Иисуса Христа, нужно быть, хотя бы его апостолом!


dedivan | Post:114918 - Date: 12.05.08(07:50)
valeralap Мне непонятно и странно слышать измерения ходом кварцевых часов. Ведь здесь столько неучтенных параметров, что о какой либо точности говорить вообще не приходится


Валер, ты забыл самое главное- все эти измерения дифференциальные.
Берут два одинаковых кварца, и перемещая один из них по комнате
допустим находят точку, где вдруг возникает заметная разница в частотах.
Вот и возникает у всех вопрос- что в этой точке не так?
Так же и с высотой, и все кварцы герметизированы, хорошие вакуммированы, и вдобавок термостатированы.

_________________
я плохого не посоветую


inventives | Post:114937 - Date: 12.05.08(09:22)
valeralap Мне непонятно и странно слышать измерения ходом кварцевых часов. Ведь здесь столько неучтенных параметров, что о какой либо точности говорить вообще не приходится


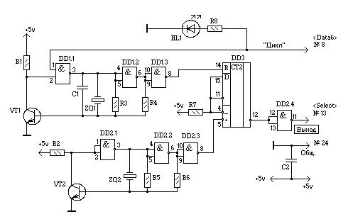
Эфирометр [ссылка] Прибор состоит из двух кварцевых генераторов и реверсивного счётчика. Первый кварцевый генератор построен на трёх логических элементах - DD1.1 - DD1.3 и транзисторе VT1. Кварц ZQ1 с рабочей частотой 32768 гц - является детектором давления. Второй кварцевый генератор построен по аналогичной схеме, на элементах DD2.1 - DD2.3 и транзисторе VT2. Кварц ZQ2 с рабочей частотой 1 МГц.
Для осуществления цикла замера, запускается первый генератор
путём подачи логической единицы на вход "цикл". Кварцевый
генератор, выходя на установившийся режим, генерирует
изменяющуюся частоту начиная с высоких частот, порядка 0.16
МГц. Далее частота генерации плавно понижается до 32768 гц.
Второй генератор на кварце ZQ2, действует на увеличение счёта
счётчика DD3, но первый генератор (ZQ1), имея шестнадцатикратное
преимущество в управлении счётчиком DD3, периодически обнуляет
его путём подачи логической единицы на вход 14 (вход R). Так
продолжается до тех пор, пока частота кварца ZQ1 не понизится
до значения 1/16 от частоты кварца ZQ2. Достижение этого
значения - означает окончание счёта, на выводе 12 счётчика DD3
появляется импульс переноса, который является выходным для
этого прибора. Цикл замера закончен и на входе "цикл"
необходимо установить логический нуль. Делает это компьютерная
программа, которая так же измеряет длительность интервала
аккомодации.
. Там же интересные данные, полученые при прохождении
местной вертикали по созвездию "Андромеда".
Схема 2-х кварцевого эфирометра
Схема 2-х кварцевого эфирометра
Размер: 23.84 KB

valeralap | Post:114958 - Date: 12.05.08(11:06)
dedivan | Post: 114918 Если эти измерения проводить хотя бы в шахте на километровой глубине то на мой взгляд останется гравитационные помехи. Но более-менее это корректно, а в перечисленных вами условиях, вещь очень сомнительная. Да меряете, верю, но что именно вопрос?

inventives | Post: 114937 Что касается приведенной схемы она крайне непродуманна нет условий термостабилизаций Даже не применены стабилизаторы тока в задающих цепях короче явный приметив.

_________________
Чтобы слушать Иисуса Христа, нужно быть, хотя бы его апостолом!


inventives | Post:114973 - Date: 12.05.08(12:08)
valeralap Что касается приведенной схемы она крайне непродуманна нет условий термостабилизаций Даже не применены стабилизаторы тока в задающих цепях короче явный приметив.

Не совсем. Если один кварц оставлять дома, а с другим гулять, то м.б. и приметив, а так вполне соответствует своему принципу и Ваши требования излишни.

Основа принципа действия заключается в использовании двух эффектов - первого - эффекта аккомодации и второго - эффекта обратного первому (если аккомодация - привыкание то второй эффект - отвыкание). При запуске кварцевого генератора, состояние стабильной генерации устанавливается не мгновенно, а по истечении некоторого времени. Это время аккомодации. Задержка происходит в результате того, что акустическая волна, возбуждаемая в кристалле кварца, вытесняет за пределы его корпуса некоторую часть эфира. Образуется определённая разность давления эфира наблюдаемая внутри кристалла по отношению к окружающему его эфиру. Далее, при работающем генераторе, на кристалле удерживается установившаяся разность давлений. В след за изменением давления окружающего эфира - изменяется и время аккомодации, т.е. давление эфира - функция времени. После прекращения генерации вытесненный ранее эфир вновь затекает в кристалл кварца. Этот процесс тоже происходит не мгновенно. В частности, для применённого в описываемом приборе кварца, время восстановления (или отвыкания) легко определить опытным путём. Оно находится в пределах 2 секунд.

При желании кварцы можно сложить корпусами друг к другу, т.е они автоматически будут находиться при одинаковой температуре и запитаны одинаковым напряжением
С уважением!
см. ссылку Хождение по струнам
График. аккомодация
График.  аккомодация
Размер: 12.66 KB

Поле-чудес | Post:114992 - Date: 12.05.08(14:35)
inventives Пост: 114973 От 12.May.2008 (13:08)
valeralap Что касается приведенной схемы она крайне непродуманна нет условий термостабилизаций Даже не применены стабилизаторы тока в задающих цепях короче явный приметив.

Не совсем. Если один кварц оставлять дома, а с другим гулять, то м.б. и приметив, а так вполне соответствует своему принципу и Ваши требования излишни.

Основа принципа действия заключается в использовании двух эффектов - первого - эффекта ... При желании кварцы можно сложить корпусами друг к другу, т.е они автоматически будут находиться при одинаковой температуре и запитаны одинаковым напряжением...


Одно дело голословно утверждать, что изменение частоты кварца под воздействием есть следствие существования эфира. Совсем другое провести многомесячные исследования с участием нескольких человек входе которых использовались сотни кварцевых резонаторов и обнаружить то, что опубликовано в этой статье:"0 взаимосвязи изменении основных электрофизических параметров (эфп) кварцевых резонаторов (кр), возникающих под влиянием предложенного неэлектромагнитного информационного сообщения, а также фонового информационного показателя." Которую легко найти на сайте ВЕГИ. Кратко укажу на главное НЕ ВСЕ кварцы ведут себя ОДИНАКОВО, их реакции различны, различны и величины относительных изменений и ДАЖЕ знаки изменения! Как это объясняет лидер информационной теории неэлектромагнитных взаимодействий кто хочет почитает на указанном сайте, кому до этого нет дела пусть фантазирует дальше...Попытайтесь сформулировать как это можно объяснить с позиции любой иной теории. Попробуйте!



inventives | Post:115003 - Date: 12.05.08(15:27)
Поле-чудес ...Попытайтесь сформулировать как это можно объяснить с позиции любой иной теории.
..
Спасибо за информацию.
Статью нашел здесь Могу добавить, что подобным образом регистрировал нечто похожее не только на обьемных или крутильных, но и на ВЧ ПАВ-резонаторах (Q>2.000) с использованием кварца ST-среза, хотя в установившемся состоянии имеет место спектрально- чистый сигнал в ближней зоне (измерения проводились до уровня -120 дб.)





dedivan | Post:115006 - Date: 12.05.08(15:43)
valeralap Пост: 114958 От 12.May.2008 (12:06)
Да меряете, верю, но что именно вопрос?



Ну если представляешь как устроены атомные часы, то перед тем как
запустить спутник ЖПС, часы на нем регулируют сразу на отставание,
там их куча поправок, но основное именно учет высоты полета спутника.
Часы там идут быстрее.
Потом на порядок меньший эффект скорости, расстояния до Солнца и т.д.
И еще куча неизвестных отклонений, небольших, но раз в сутки часы
все равно еще и корректировать приходится.

Чем больше скорость эфира пронизывает тело, тем медленнее в нем идут процессы. Так что в принципе машина времени в одну сторону работает.

_________________
я плохого не посоветую


Поле-чудес | Post:115008 - Date: 12.05.08(15:54)
inventives Пост: 115003 От 12.May.2008 (16:27)
Могу добавить, что подобным образом регистрировал нечто похожее не только на обьемных или крутильных, но и на ВЧ ПАВ-резонаторах (Q>2.000) с использованием кварца ST-среза, хотя в установившемся состоянии имеет место спектрально- чистый сигнал в ближней зоне (измерения проводились до уровня -120 дб.)





Посуществу Ваш "эфирометр" по принципу работы совершенно схож с Каравайкинским "методом компенсации" использованным им для исследования изменений добротности кварцевых резонаторов под различными неэлектромагнитными влияниями, думаю Вы согласитесь? Однако! Было бы всё ОК! если бы не наличие отсутствия повторяемости экспериментальных данных от резонатору к резонатору. Вероятно, у Вас уважаемый мала статистика! Вега проводила многолетний цикл рутиннейших экспериментов и если он (Каравайкин) говорит, что не все Кварцы ведут себя одинаково я ему веру. Ктому же об этом говорят и КЛАССИЧЕСКИЕ исследования резонаторов выполненных в РАНовских структурах (ссылки у Каравайкина есть на работу некто Орлова) "Эфирная" теория объяснить этого досели не смогла! Ещё раз согласитесь со мной!


valeralap | Post:115012 - Date: 12.05.08(16:03)
inventives | Post: 114973 т.е. давление эфира - функция времени.


По твоему, если я пальцами буду сжимать кристалл резонатора кварца то буду влиять на время?!

_________________
Чтобы слушать Иисуса Христа, нужно быть, хотя бы его апостолом!


Поле-чудес | Post:115015 - Date: 12.05.08(16:06)
inventives Пост: 115003 От 12.May.2008 (16:27)
Поле-чудес ...Попытайтесь сформулировать как это можно объяснить с позиции любой иной теории.
..
Спасибо за информацию.
Статью нашел здесь Могу добавить, что подобным образом регистрировал нечто похожее не только на обьемных или крутильных, но и на ВЧ ПАВ-резонаторах (Q>2.000) с использованием кварца ST-среза, хотя в установившемся состоянии имеет место спектрально- чистый сигнал в ближней зоне (измерения проводились до уровня -120 дб.)





Вы дали левую ссылку, думаю украденную с сайта веги, лучше работу читать тут [ссылка]

Поле-чудес | Post:115019 - Date: 12.05.08(16:16)
Около года назад в Обществе электроники и связи им. Попова в Москве я слушал доклад Каравайкина на рассматриваемую тут неэлектромагнитную тему, Народу было много доктора, ктн, интересующиеся, пришли многие ибо Каравайкин выступает редко, как сам он сказал вначале своего доклада последний раз это было в мае 1997 года, то-есть 10 лет назад! Слушал его открыв рот! Очень интересный доклад... 50% времени он уделил вопросу которой в его книге изложен в главе "Электричество - вид неэлектромагнитного обмена в природе", очень жаль но её нет на сайте ВЕГИ, хотя я неоднократно просил Администрацию сайта разместить её (коль уж она есть в книге), не понимаю почему она отсутствует на сайте и сейчас, глава и тема очень интересная касается она фактически новой области знания предлагаемой А В Каравайкиным "Неэлектромагнитной Электродинамики" - вот так, ни много ни мало! Ещё спустя 5 месяцев, совершенно неожиданно и с большим трудом, попал на полузакрытую демонстрацию опытов Каравайкина в одном из оборонных НИИ под Москвой. Могу и даже хочу поделиться и узнать Ваше о том мнение. Эксперимент следующий я его записал на мобильник и на цифровой диктофон, благо никто не препятствовал. Ну вот. В комнату внесли обычный блок постоянного стабилизированного тока имеющий индикации силы тока и напряжения (цифровой) к нему лаборант подключил дополнительно 2 тестера, первый последовательно для измерения тока (как объяснили с целью дублирования показания источника тока) и второй параллельно для измерения выдаваемого блоком питающего напряжения. Проверили все приборы работают синхронно, то-есть напряжение показываемое прибором на блоке питания совпадает с показанием на тестере и так же по току... Дальше лаборанты вносят две КОРОБОЧКИ, Каравайкин объясняет, что это обычные активные сопротивления. Они подключаются последовательно (друг за другом, извините за простоту для непонимающих) на каждый ставят ещё по тестеру для измерения падения напряжение на них. Подают на эту цепь напряжение в 10 вольт. Т.К. объясняет Каравайкин сопротивление обоих резисторов равно, падение напряжения на них будет одинаковой равной половине напряжения источника тока, всё по классическим законам Электродинамики на уровне 5 класса средней школы! Включают, всё так и есть! Дальше вносят ещё одну коробочку, Каравайкин говорит её мы ставим между выше описанными резисторами, получаем последовательную цепь, сопротивление третьей коробочки очень мало, говорит он, поэтому электродинимически её влияние ничтожно, мы попросили и на неё поставить вольтметр с целью проследить падение напряжения на ней, это было сделано. Вновь подаём напряжение в 10 вольт, смотрим падение напряжения на всех коробочках, видим на первой которая стояла со стороны минуса изменений нет, на вновь поставленной падение напряжения 0,003 Вольта, на второй падение напряжение изменилось с 5 вольт как было вначале до 2 Вольт! Как же так говорит Каравайкин общее напряжение на источнике питания 10 вольт, а на отдельных звеньях электрической цепи получается почти на 3 Вольта меньше? Далее Каравайкин эту ситуацию объясняет следующим образом. Первые два активные резисторы представляют собой обычные соленоид (катушки) третий состоит из такой же катушки но (!) с засыпанной в неё в-качестве "сердечника" кристаллической структурой. За несколько часов до этого эксперимента эта третья катушка вместе с её "наполнением" была подвергнута воздействию неэлектромагнитного генератора конструкции того же Каравайкина, результат следующий... В процессе протекания по ней электрического тока электроны изменяют свои свойства! Т,к. ток течёт от минуса к плюсу (а, не как в школе учат) то активное сопротивление находящееся около плюса, за минусом вслед за третьей коробочкой (наполненной катушкой) демонстрирует свойства которые невозможно измерить с использованием обычного вольтметра, он показывает что угодно... Так это объяснил автор эксперимента... По его словам функционирование неэлектромагнитного генератора НГК -ВЕГА основано на том же эффекте - возможности электронов переносить неэлектромагнитную информацию... Посыпались вопросы, их было много, я бы выделил такой, "Почему в качестве активных сопротивлений Вы взяли катушки, а не обычные резисторы?" Ответ "Можно было взять и обычные резисторы но тогда было б необходимо для более мощное неэлектромагнитное накачивание третьей коробочки- катушки с "наполнителем", а для этого уже надо было создавать гораздо более мощное неэлектромагнитное поле (!), с использованием самого НГК, что вредно и для наблюдающих и для экспериментатора..." Это что новая наука или блеф?

Поле-чудес | Post:115024 - Date: 12.05.08(16:25)
Поле-чудес Пост: 115015 От 12.May.2008 (17:06)
inventives Пост: 115003 От 12.May.2008 (16:27)
Поле-чудес ...Попытайтесь сформулировать как это можно объяснить с позиции любой иной теории.
..
Спасибо за информацию.
Статью нашел здесь Могу добавить, что подобным образом регистрировал нечто похожее не только на обьемных или крутильных, но и на ВЧ ПАВ-резонаторах (Q>2.000) с использованием кварца ST-среза, хотя в установившемся состоянии имеет место спектрально- чистый сигнал в ближней зоне (измерения проводились до уровня -120 дб.)





Вы дали левую ссылку, думаю украденную с сайта веги, лучше работу читать тут [ссылка]



Лучше смотрите все ссылки на сайте Вега
[ссылка]

ФИЗИК | Post:115028 - Date: 12.05.08(16:44)
valeralap это не приметив! Это другое.

Это Лженаука но марше!



Как уже сказано это и есть, как Чернобров с умным видом волшебными приборами исследовать чудеса.
То ли на месте посадки инопланетян... То ли на месте прибытия гостей из будущего. То ли на месте появления чертей...

Надо хотя бы иметь предположение о том что есть из себя объект исследования, а не методом тыка действовать...

Это и есть то же самое, что Зеркала Казначеева приписанные Козыреву, которые конечно измеряют, но неизвестно что и в каких единицах...

inventives
В каких единицах идут измерения на графике Post: 114973 ??? Что меряем? Что меряем??? Что по вертикали на графике и какой масштаб? Эти пики сколько и чего? Вольт? милиампер? импульсов или чего там по вертикали?

Вы понятие имеете о БИЕНИЯХ?
Два не синхронизированных генератора с разной частотой.
В любом случае имеют биения частоты и фаз.
Один генератор вырезает из другого пачки по 16 импульсов. Это есть 100% сигнала. Изменения даже на 4 импульса это уже 25% от сигнала.
Так на сколько меняется ... (Даже слов нет для названия...) Вот то что вы меряете, в неизвестных единицах.Скорость хода времени? Давление эфира? или что меняется?😬
Только биения могут давать колебания сигнала на 100 %, изменение биений во времени и меряет ваш чудо прибор и больше НИЧЕГО, а вы ловите чёртиков по углам😬😬😎 😎
dedivan
Ты же инженер с большим опытом. Прекрасно знаешь сколько нервов выматывал ежегодная поверка приборов. Если прибор не прошёл поверку в лаборатории ГОССТАНДАРТА у тебя никто отчёт о работе не примет...
Как можно говорить о какой то научной ценности прибора который сами авторы не диагностировали и не привели никаких поверочных характеристик!
Никаких тестов! Никаких сравнительных характеристик... Сразу небо, Андромеда и толпа зелёных человечков...😎 😎
Вот это и есть наукообразие.😬

<] [ 1 | ... 12 | 13 | 14 | 15 | 16 | 17 | 18 | 19 | 20 | 21 | 22 | 23 | 24 | 25 | 26 | 27 | 28 | 29 | 30 ] [>
У Вас нет прав отвечать в этой теме.
Форум - Торсионные генераторы - Генератор Потапова - Кризис торсионных исследований! - Стр 22
🏠 Главная | 📚 Содержание | 💬 Форум | 📁 Файлы | 📩 Контакт