[ВХОД]
25.05.26(14:21)

mob.skif.biz

Альтернативная энергия. Оставь надежду, всяк сюда входящий...

🏠 Главная | 📚 Содержание | 💬 Форум | 📁 Файлы | 📩 Контакт
 
Резонансные генераторы
Магнитные генераторы
Механические центробежные (вихревые) генераторы
Электростатические генераторы
Водородные генераторы
Ветро- и гидро- и солнечные генераторы
Прочие идеи (разные)
О форуме
Транспорт
Оружие
Научные идеи, теории, предположения...
Экономия топлива
Коммерческие вопросы
Струйные технологии
Торсионные генераторы
Новые технологии
Барахолка
Патентный отдел
Конструкторское бюро
Нейтронная физика
Торнадо и смерчи
Гравитация и антигравитация
Сделай сам. Советы.
Медицина и здравоохранение

🖥️ | 🖨️

Форум - Прочие идеи (разные) - Схемотехника - ЗАДАЧА - Стр:1
[ 1 | 2 | 3 | 4 | 5 | 6 | 7 | 8 | 9 | 10 | 11 | 12 ] [>
Модератор: proggi
proggi | Post:114548 - Date: 10.05.08(14:46)
Условие:
Дано:
image

На вращающемся диске расположен груз массой 1 кг на растояние 1 метр от оси вращения. К грузу на диске через ось вращения (как показано на рисунке) подвешен груз массой 10кг.
Изначально система находиться в покое.
Далее мы начинаем раскручивать систему до момента начала движения груза на диске к периферии, при этом частоту вращения диска фиксируем.
По достижению груза на диске расстоянии от оси вращения равное двум метрам (на этом расстоянии поставим бортик чтобы груз дальше не двигался), подвес фиксируем на высоте 1 метр (до той которой он поднялся при движении груза на диске к периферии).
Найти:
Количество энергии, затраченное для того, чтобы раскрутить диск с грузом до начала перемещения нижнего груза, количество энергии затраченное для того чтобы передвинуть груз на диске из положения 1 метр до положения 2 метра от оси вращения, выделившееся количество энергии при торможении диска (груз на диске находиться в положении 2 метра от оси вращения, а подвес зафиксирован).
Решение:
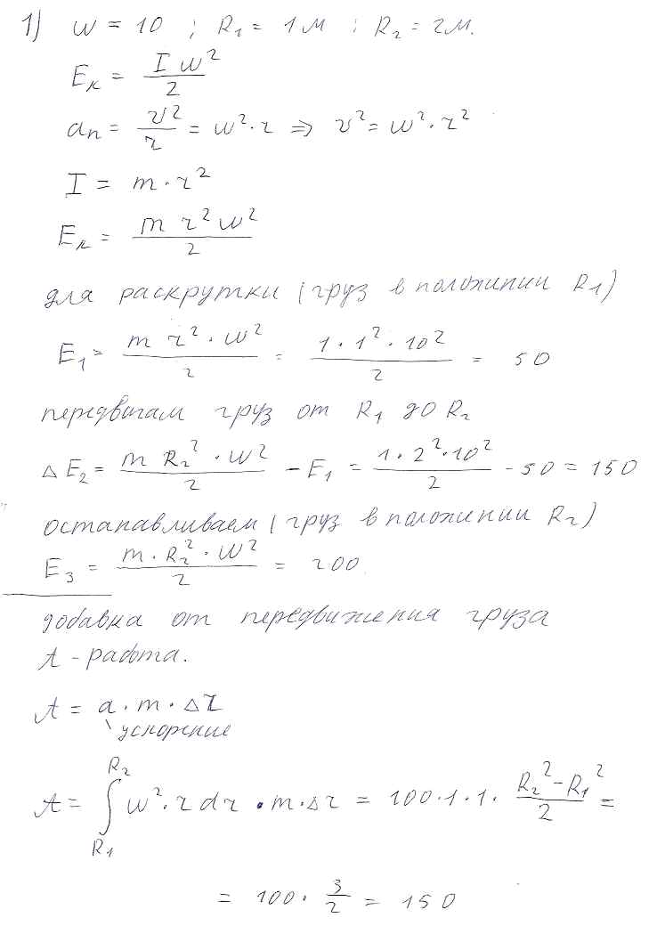
1) Раскручиваем эту систему из состояния ПОКОЯ, в состояние начала движения груза на диске то есть до частоты 10 оборотов в секунду, затратим: массу груза помножим на радиус в квадрате и на частому (угловую) в квадрате, и все это разделим попалам. (1*1^2 * 10^2)/2=50 джоулей.
2) Удостоверимся что при данной частоте вращения подвес начнёт подниматься в верх, для этого посчитаем силу натяжения нити как центростремительное ускорение груза на диске помноженное на его массу, получаем: частота в квадрате на радиус в квадрате что равно 10^2 *1= 100 ньютонов, что примерно равно 10 килограмм а именно массе подвеса!
3) После того как убедились что груз начнет подыматься фиксируем скорость вращения диска, и тратим энергию на перемещение груза которая равна (масса груза на диске * радиус в квадрате * угловую частоту в квадрате)/2 МИНУС начальную (50) итого получаем (1*2^2 *10^2)/2-50=150 Тоесть на передвижение груза (на его разгон) мы затратили энергию равную 150 джоулей.
4) фиксируем подвес!!!!! на данной высоте!!
5) переводим двигатель в режим генератора и снемаем энергию с вращающегося груза равную (масса груза на диске * радиус в квадрате * угловую частоту в квадрате)/2 =200джоулей.

Вывод:
Подвели 50+150, отвели 200, а груз подняли на халяву. Вопрос где ошибка?

proggi | Post:114578 - Date: 10.05.08(18:20)
ну че никто решить чтоль ее не может?

kompig | Post:114582 - Date: 10.05.08(18:47)
Для proggi.
Решение такой задачи используется в инерционных стендах измерения крутящего момента, и мощности авто и мотоциклов. По динамике разгона "болванки" с известными массогабаритами. Я использавал это при постройке такого стенда. Прикладываю кусок материала которым пользовался. Важное место в конце про момент инерции...
f1d775.doc
Размер: 312.00 KB

Forex | Post:114585 - Date: 10.05.08(19:07)
yf<

Slafka | Post:114635 - Date: 10.05.08(23:49)
Forex
оскорбления с твоей стороны не делают тебе чести...

ты считаешь, что сидел с богом за одним столом и посасывал пивко, а он тебе рассказывал про законы вселенной ?

может и Капицу назовешь "дурачком" ? а ведь и он пытался достучатся до дубов , описывая казалось бы очевидные вещи , но переворачивая их и показывая другую сторону очевидного... и кстати имел много проблем..

sergeij_dobrojanskij | Post:114637 - Date: 10.05.08(23:53)
Slafka Пост: 114635 От 11.May.2008 (00:49)
Forex
оскорбления с твоей стороны не делают тебе чести...

ты считаешь, что сидел с богом за одним столом и посасывал пивко, а он тебе рассказывал про законы вселенной ?

может и Капицу назовешь "дурачком" ? а ведь и он пытался достучатся до дубов , описывая казалось бы очевидные вещи , но переворачивая их и показывая другую сторону очевидного... и кстати имел много проблем..


вот вот ... достучался в итоге.
что лишили всех званий, выгнали из института, и в придачу сослали жить на дачу, но, мужик и в правду новатор !!
он и на даче такого навернул что нам тут всем находящемся только мечтать можно о такой дачной лабаротории 😀

PS
Кстати
, я так понял из виденного по ТВ, что проблемы у него начались с пресингом , примерно в тоже время когда он работал с токами высокой мошности... В смысле с токами с очень большим амперажем...

_________________
Если катушка не налазит на магнитопровод, внесите коррективы и начинайте всё заново. С уважением к читателям и писателям Сергей Доброжанский sergeij.dobrojanskij@gmail.com


Slafka | Post:114638 - Date: 10.05.08(23:54)
чуть исправлю 😶

... forex что-то я не видел тебя вытирающего кал с полов и подслушивающего разговор, когда Я сидел с богом за одним столом, попивая пивко, а он мне рассказывал про законы вселенной 😎

(видно РАЗРЕШАЛИ вытирать только безлюдный зал и только языком)

Eduard | Post:114668 - Date: 11.05.08(06:49)
proggi,
баланс энергий сойдется один к одному, что в теории, что на практике.

_________________
И мню аз яко то имать быть, что сам себе всяк может учить.


proggi | Post:114697 - Date: 11.05.08(09:51)
Eduard Пост: 114668 От 11.May.2008 (07:49)
proggi,
баланс энергий сойдется один к одному, что в теории, что на практике.

В том то и дело, что у меня сходиться, а НЕ ДОЛЖЕН.

Смотрите что у меня получаеться
1) раскручиваем систему от состояния покоя до некой частоты вращения, которая потом не измениться. При этом затрачиваем количество энергии допустим X.
2) перемешаем груз на другой радиус (был 1 метр стало два метра). При этом затрачиваем (на разгон груза) количество энергии равное Y
3) останавливаем систему, при этом у меня вышло что снимаем энергии при остановке всей системы Z=X+Y

Конечно скажите вы ничего странного, однако... груз имеет массу!!! при вращении возникает центростремительное ускорении = он сам передвинеться!!! (без трения допустим) НО так как он имеет массу и некое ускорение, то из этого процесса передвижения груза мы ПОЛУЧАЕМ ЭНЕРГИЮ!
Другими словами, груз при движении от R1 до R2 совершает работу. И в сумме выходит что установка сверх единична...

Eduard | Post:114700 - Date: 11.05.08(10:04)
При увеличении радиуса вращения вдвое момент инерции возрастет вчетверо, а угловая скорость упадет вдвое, поэтому энергия системы останется прежняя. Классика, ничего интересного. Вот если сделать спиральный канал и положить туда шарик... тогда он еще и будет сам раскручивать колесо... шутка 😀 Не теряй времени даром. Хотя, впрочем, чтобы нарушать законы физики, для начала их нужно знать.

_________________
И мню аз яко то имать быть, что сам себе всяк может учить.


proggi | Post:114702 - Date: 11.05.08(10:13)
Eduard Пост: 114700 От 11.May.2008 (11:04)
При увеличении радиуса вращения вдвое момент инерции возрастет вчетверо, а угловая скорость упадет вдвое, поэтому энергия системы останется прежняя. Классика, ничего интересного. Вот если сделать спиральный канал и положить туда шарик... тогда он еще и будет сам раскручивать колесо... шутка 😀 Не теряй времени даром. Хотя, впрочем, чтобы нарушать законы физики, для начала их нужно знать.

Вы непоняли условия. мотор поддерживает частоту равную константе.

NEOKOVROV | Post:114705 - Date: 11.05.08(10:20)
proggi | Post: 114697 - Date: Sun May 11, 2008 5:51 pm
ничего подобного ....ты немного заблуждаешься
когда ты раскрутил систему.... ПРИДАЛ СИСТЕМЕ ЭНЕРГИЮ х
под действием цинтробежной силы груз перемещается
ЗАТРАЧИВАЯ ЕНЕРГИЮ СИСТЕМЫ на перемещение груза до r2
т.е.система будет тормозится ....
если принять r2 до бесконечности то торможение ( минусовое ускорение)
будет тоже до бесконечности ....
т.е. кинетическая эн. будет переходить в потенциальную энергию
тоже до бесконечности при условии что система не имеет трения
скорость протекания етого процесса будет зависить от массы груза
чем меньше будет масса тем дольше это действо будет происходить
если масса будет равна нулю то система не будет тормозится с увеличением радиуса а если масса груза будет минусовая то система будет ускоряться
надеюсь я понятно обьяснил

Serg | Post:114708 - Date: 11.05.08(10:27)
proggi, система уравновешивается не с одной стороны, этих сторон много.
При постоянном движении, хоть с константой хоть без, эффекта не будет.
Вот если твоя система будет иметь шток в виде винта а на этом штоке будет твой диск с противовесами, которые позволят использовать момент инерции для того , что бы поднять по резьбе штока в верх и придавая начальную скорость сбрасывать вниз по штоку твой диск в свободном падении, а в низу его ловить и снова поднимать. При падении диска вниз, диск будет толкать некоторую опору, которая в свою очередь, будет являться приводом эл. генератора, который будет питать твой эл. двигатель, котрый будет лиш поддерживать вращение твоего диска. Вот в этом случае ,инерция диска, будет идти тебе на пользу.


NEOKOVROV | Post:114709 - Date: 11.05.08(10:29)
ПОВТОРЯЮ... ЗАТРАЧИВАЯ ЭНЕРГИЮ СИСТЕМЫ ...
ЕСЛИ ТЫ БУДЕШЬ ПОДДЕРЖИВАТЬ ЧАСТОТУ... ПРИНЯТЬ РАДИУС ДО БЕСКОНЕЧНОСТИ
ТО ЭНЕРГИИ ТЕБЕ ПОНАДОБИТЬСЯ на перемещение груза ДО БЕСКОНЕЧНОСТИ



proggi | Post:114710 - Date: 11.05.08(10:33)
Вот смотрите во вложении что у меня получаеться.


Размер: 114.54 KB

proggi | Post:114711 - Date: 11.05.08(10:36)
NEOKOVROV Пост: 114709 От 11.May.2008 (11:29)
ПОВТОРЯЮ... ЗАТРАЧИВАЯ ЭНЕРГИЮ СИСТЕМЫ ...
ЕСЛИ ТЫ БУДЕШЬ ПОДДЕРЖИВАТЬ ЧАСТОТУ... ПРИНЯТЬ РАДИУС ДО БЕСКОНЕЧНОСТИ
ТО ЭНЕРГИИ ТЕБЕ ПОНАДОБИТЬСЯ на перемещение груза ДО БЕСКОНЕЧНОСТИ


Ну у меня так и получаеться, сначала затратили 50, потом переместили груз, затратили на его разгон 150, потом остановили систему, получили 200. А добавка ввиде произведения массы на центростремительной ускорение, и на пройденную длину посчитана внизу интегралом.

Eduard | Post:114713 - Date: 11.05.08(10:42)
proggi Пост: 114702 От 11.May.2008 (11:13)
Вы непоняли условия. мотор поддерживает частоту равную константе.


В вечняках мотор используется только в момент запуска системы, а затем отсоединяется. Если у тебя предполагаемый вечняк, то рассматривание системы без мотора вполне правомерно (и быстрее результат получишь).


_________________
И мню аз яко то имать быть, что сам себе всяк может учить.


proggi | Post:114719 - Date: 11.05.08(10:58)
Eduard Пост: 114713 От 11.May.2008 (11:42)
proggi Пост: 114702 От 11.May.2008 (11:13)
Вы непоняли условия. мотор поддерживает частоту равную константе.


В вечняках мотор используется только в момент запуска системы, а затем отсоединяется. Если у тебя предполагаемый вечняк, то рассматривание системы без мотора вполне правомерно (и быстрее результат получишь).


Я говорю что по расчетам получается вечняк. такое мало возможно, вот и попросил помочь мне разобраться в чем тут дело.

Eduard | Post:114721 - Date: 11.05.08(11:11)
А чччерт его знает... может, и есть добавка... Например, если мы приделаем к грузу механизм, который будет сразу преобразовывать работу груза при перемещении к краю, во вращательное движение этого же вала, то двигателю потребуется меньше энергии на этом участке, а на разгоне-торможении баланс классический... Надо еще подумать.

_________________
И мню аз яко то имать быть, что сам себе всяк может учить.


proggi | Post:114726 - Date: 11.05.08(11:19)
Eduard Пост: 114721 От 11.May.2008 (12:11)
А чччерт его знает... может, и есть добавка... Например, если мы приделаем к грузу механизм, который будет сразу преобразовывать работу груза при перемещении к краю, во вращательное движение этого же вала, то двигателю потребуется меньше энергии на этом участке, а на разгоне-торможении баланс классический... Надо еще подумать.

ВОТ!!! верно!!!
Наконец то кто-то начал понимать, поздравляю вас.

Теперь то видите, по классике мы тратим на разгон, и на торможение в сумме нулевую энергию (скока добавили на разгон стока и сняли при торможении), а вот если прибавить работу груза при его САМОПРОИЗВОЛЬНОМ (поставим допустим на рельсы) перемещении, то уже выходит СЕ...

kompig | Post:114738 - Date: 11.05.08(11:52)
Для Eduard и proggi
И мы плавно переходим к Шаубергеру и Клему!

proggi | Post:114743 - Date: 11.05.08(12:12)
kompig Пост: 114738 От 11.May.2008 (12:52)
Для Eduard и proggi
И мы плавно переходим к Шаубергеру и Клему!

Сначала надо решить школьную задачу.

Все предельно просто. дан диск на нем расположен груз на неком расстоянии от оси вращения, диск раскрутили, после чего груз стал перемешаться под действием центростремительного ускорения к переферии диска, и достиг отметки 2 метра от оси.
Далее диск останавливаем при этом получаем энергию.

ВОПРОС: сколько мы затратили энергии на разгон груза (частота при движении груза равна константе) и сколько получили при торможении системы когда груз находиться в отметки 2 метра. Если эти величины равны, то мы получили СЕ устройство, так как груз во время движения совершил некую работу. (допустим работу на трение...)

NEOKOVROV | Post:114751 - Date: 11.05.08(12:36)
не се а сто проц. это замкнутая система, совершение работы обусловленно наличием массы груза чем больше масса тем больше
работа и больше работы на торможение вот если попытаешься снять полезную нагрузку с груза с этой системы то енергии еще больше потребуется на раскрутку

proggi | Post:114753 - Date: 11.05.08(12:39)
NEOKOVROV Пост: 114751 От 11.May.2008 (13:36)
не се а сто проц. это замкнутая система, совершение работы обусловленно наличием массы груза чем больше масса тем больше
работа и больше работы на торможение вот если попытаешься снять полезную нагрузку с груза с этой системы то енергии еще больше потребуется на раскрутку

А формулами можеш?

Смотри, значит по твоему если груз перемещается медленно от одной координаты до другой, и НЕ совершает работы то один ответ, а если он также медленно перемешается только совершая работу ответ другой, так получается?

Я приложил скан моих расчётов. что там неправильно, можешь ткнуть пальцем?

Прилепляю более новую версию, затратили 200 получили 350.


Размер: 39.86 KB

kompig | Post:114765 - Date: 11.05.08(14:00)
Для proggi;
Я могу формулами,... но не хочу.
Формула для центростремительного ускорения справедлива только для равномерного движения тела по окружности, и подставлять эту величину в формулу работы просто так никак нельзя. По поводу всей системы на словах. При перемещении груза от центра при СОХРАНЕНИИ УГЛОВОЙ СКОРОСТИ увеличивается линейная скорость груза, а значит и кинетическая энергия всей вращающейся системы. Поэтому, что бы сохранить угловую скорость постоянной необходимо на время перемещения груза увеличить крутящий момент привода. Если же мы просто отпустим груз, он будет двигаться по прямой, соблюдая постоянной линейную скорость, и когда он остановится на краю диска, угловая скорость будет меньше начальной к сожалению в полном соответствии с ЗСЭ...
Ну и ещё немного теории...
ddfca4.doc
Размер: 230.00 KB

[ 1 | 2 | 3 | 4 | 5 | 6 | 7 | 8 | 9 | 10 | 11 | 12 ] [>
У Вас нет прав отвечать в этой теме.
Форум - Прочие идеи (разные) - Схемотехника - ЗАДАЧА - Стр 1
🏠 Главная | 📚 Содержание | 💬 Форум | 📁 Файлы | 📩 Контакт