[ВХОД]
26.05.26(05:54)

mob.skif.biz

Альтернативная энергия. Оставь надежду, всяк сюда входящий...

🏠 Главная | 📚 Содержание | 💬 Форум | 📁 Файлы | 📩 Контакт
 
Резонансные генераторы
Магнитные генераторы
Механические центробежные (вихревые) генераторы
Электростатические генераторы
Водородные генераторы
Ветро- и гидро- и солнечные генераторы
Прочие идеи (разные)
О форуме
Транспорт
Оружие
Научные идеи, теории, предположения...
Экономия топлива
Коммерческие вопросы
Струйные технологии
Торсионные генераторы
Новые технологии
Барахолка
Патентный отдел
Конструкторское бюро
Нейтронная физика
Торнадо и смерчи
Гравитация и антигравитация
Сделай сам. Советы.
Медицина и здравоохранение

🖥️ | 🖨️

Форум - Экономия топлива - Автотермия - Бестопливное горение. Автомобиль без топлива - Стр:138
<] [ 1 | ... 128 | 129 | 130 | 131 | 132 | 133 | 134 | 135 | 136 | 137 | 138 | 139 | 140 | 141 | 142 | 143 | 144 | 145 | 146 | 147 | 148 | ... | 155 ] [>
Модератор: PPG
Первый пост темы: PPG Post: #2066 От:08.10.2004 (09:41)
Вот краткие выдержки из статьи:
Впервые бестопливный режим работы двигателя (на холостом ходу) был получен 25 июля 2001 года. Понадобилось еще более одного года, чтобы 25 августа 2002 года на автомобиле ВАЗ-2106 был получен бестопливный режим самогорения воздуха в цилиндрах двигателя при движении автомобиля с нагрузкой и скоростью 120 км/час.

На основных режимах движения автомобиля:
- со скоростью 60…70 км/ч и числом оборотов двигателя 2000…2500 об/мин.;
- со скоростью более 70 км/ч и числом оборотов двигателя более 3500 об/мин.;
- а также на холостом ходу с числом оборотов двигателя 200..1500 об/мин.
расход топлива отсутствовал совсем, был нулевым.
При пуске и прогреве двигателя, а также – на переходных режимах и перегазовках имел место кратковременный расход топлива такой, что в среднем при общем пробеге более 7000 км он составил 1.0…1.5 л/100 км пути.


Это - из материала, размещенного на
http://sandrtu.chat.ru/And/andreev.html

Далее в статье подробно-таки о переделках (вполне доступных) для получения режима бестопливного горения. Идея - в сильном омагничивании воздуха.
Меня это сильно заинтересовало. Моложцы мужики.
Уже на новом принципе появились энергоустановки:
http://www.faraday.ru/rusaes.html
loiki | Post:111385 - Date: 16.04.08(16:45)
Vasan Пост: 111228 От 15.Apr.2008 (08:34)
И повторюсь еще раз, зачем изобретать велосипед. Бесконтактное зажигание есть в продаже, и дает оно те-же 25кВт, и цена ему 1400р с установкой. Вот если повышать напряжение до хотябы 40кВт тогда ДА!
Васан, а 2 транзистора из которых и состоит это зажигание стоят максимум 150 рублей. Если искра с него (самодельного) идет длиной 8 см. - то это уже 80, а не 40 КВ (правда зачем оно надо непонятно, если только бегунок в трамблере жечь, вместе со свечами...).


Размер: 3.63 KB

_________________
Шел Шива по шоссе - разрушая сущее. А навстречу Cаша шла - круглое сосущая.


loiki | Post:111529 - Date: 17.04.08(18:01)
Добрый день всем! Сегодня собрал простенькую схемку RL генератора для ионизатора. Схемка на бобине Б114 дает искру в 5-7 мм и потребляет всего 0.5 А. Транзисторы, к удивлению, не греются нисколько, в отличие, допустим, от схемы Валералапы, в которой при искровом разряде мощный П210 перегревался за несколько секунд и необходим был согласующий трансформатор. Можно, конечно еще поиграться с сопротивлениями, поставив вместо R1 – 56 ом, R2- 120 ом, по идее мощность возрасти должна, но вобщем-то и не слишком надо. После умножителя искра в 1-1.5 см будет, что на мой взгляд более чем достаточно. При таких значениях сопротивлений ток потребления увеличивается до 1А на холостом ходу и 2.5А при искровом разряде. Искра зажигаецца с полутора сантиметров и слегка греется КТ808 (пробовал ставить вместо него КТ838 – перегревается очень быстро и искра всего 5 мм. Видимо от транзистора еще многое зависит, надо с КТ805 и 829 попробовать). А поставив параллельно первичке конденсатор 0.47 – 2.2 мкФ добился такой-же яркой фиолетовой искры как с «убыстряющим» каскадом деда Ивана при токе потребления всего в 2 Ампера! При этом частота (на слух) стала ниже. На всякий случай прикреплю архив с такими простенькими схемами, может кому и надо…
релаксационный генератор
релаксационный генератор
Размер: 16.34 KB
769b66.rar
Размер: 129.27 KB

_________________
Шел Шива по шоссе - разрушая сущее. А навстречу Cаша шла - круглое сосущая.


loiki | Post:111812 - Date: 20.04.08(04:16)
Сегодня испытал вот такой вариант ГСЗ, мягко говоря, он меня разочаровал. Наилучшие показатели были с R3 в 3 КОм, R2 – на максимуме, R4 – примерно 68 ом. В этом случае искра зажигается с полутора сантиметров, ток на холостом ходу 1.1 А при искровом разряде – 3 А. И греется выходной КТ808, а в схеме с RL-генератором при тех-же параметрах – нет. Самый сюрприз был когда я базу КТ805-го коротнул на минус, ток потребления тут-же подскочил до 5-ти ампер (а может и выше, х.з.). Так что вариант U-bora, когда на минус коротится база 808-го, может и лучше…
Надо еще попробовать вместо КТ805 – 829 поставить, у него коэффициент усиления выше, и вместо 808-го полевик установить. В схеме в релаксационным генератором полевик не работал.

При испытаниях периодически появлялся запах паленой проводки. Откуда – я так и не понял, то-ли с переменника в 22 Кома то-ли черт его знает! Транзисторы все вроде целые…

мой ГСЗ
мой ГСЗ
Размер: 9.11 KB

_________________
Шел Шива по шоссе - разрушая сущее. А навстречу Cаша шла - круглое сосущая.


Vasan | Post:111823 - Date: 20.04.08(10:03)
А от бегунка наоборот необходимо избавиться, чтобы потерь мощности искры небыло. Поставить систему зажигания как на инжекторе.


u-bor | Post:111827 - Date: 20.04.08(10:39)
Vasan Пост: 111823 От 20.Apr.2008 (11:03)
А от бегунка наоборот необходимо избавиться, .... Поставить систему зажигания как на инжекторе.


Ну-ну. Судя по скорости строительства простой многоискровки, эту задачу решишь в следующей жизни, в лучшем случае.😎

_________________
С уважением. Борис.


loiki | Post:111865 - Date: 20.04.08(16:57)
Поставил сегодня в ГСЗ на выход полевик IRF 640, на раскачку к нему пробовал КТ829А, КТ805БМ и КТ940А. Самый прикол в том, что с мощными транзюками раскачки типа КТ829А и КТ805БМ схема довольно плохо запускается, а с КТ940-м, как говорится, с пол-пинка. R4 выставлен на максимум, в этом случае искра зажигается с одного сантиметра и ток на Х.Х. 1 Ампер. При искровом разряде с шунтирующим конденсатором в 2.2 мкФ ток потребления - 4А, без конденсатора - выше 5-ти А. Если R4 плавно уменьшать, то искра зажигается и с трех сантиметров, но полевик в любом случае довольно сильно греется, так что черт его знает что лучше ГСЗ или релаксационный генератор...
Эх, найти бы где-нить IRF460...😘

_________________
Шел Шива по шоссе - разрушая сущее. А навстречу Cаша шла - круглое сосущая.


Azazello | Post:111876 - Date: 20.04.08(17:47)
loiki я конечно не в курсе всех нюансов этой схемы, но полевик хотя бы на радиаторе? Что значит "сильно греется"? Клади его на радиатор не менее 100 см2

loiki | Post:111882 - Date: 20.04.08(18:28)
Сильно греется, значит греется ГОРАЗДО сильнее чем в RL-генераторе грелся менее мощный биполярник при той-же искре. (Оба на небольших радиаторах). Попробую сейчас еще с ним поиграться, единственное чем он хуже, на мой взгляд - менее стабильный запуск.
В ГСЗ схема стабильно пускается при R3 на максимуме и конденсаторе рядом с ним номиналом 0.01мкФ (10nl x 630 в)

_________________
Шел Шива по шоссе - разрушая сущее. А навстречу Cаша шла - круглое сосущая.


Azazello | Post:111890 - Date: 20.04.08(19:13)
Ну... Значит, биполярник ставь. И потерь на тепло меньше и надежность выше. Успехов!

loiki | Post:111912 - Date: 20.04.08(22:02)
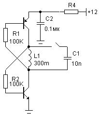
В ходе испытаний выяснилось, что RL-генератор стабильно запускается с П214А (у него коэфф. усиления выше чем у П304, наверное из-за этого), однако с составными биполярниками на выходе, типа КТ829А и полевиками работать не хочет. А ГСЗ с полевиком работает, мощность у него выше, но жрет довольно много тока и выходной транзюк сильно перегревается, тогда как в RL-генераторе на выходе достаточно спокойно работает ДАЖЕ КТ805БМ, без сильного перегрева, и дает искру в 1 – 1.5 см. (Можно и больше, зависит от мощности транзисторов и номиналов сопротивлений). R1 я поставил в 68 ом, R2 – 330 ом. Если закоротить базу VT1 на минус через резистор в 5 ом (можно без него) – генерация пропадает. Наверное на его основе буду делать многоискровку, хотя подумаю еще, меня интересует вот этот двухтактник с одной обмоткой, поиграться с ним что-ли?
двухтактник?
двухтактник?
Размер: 7.65 KB

_________________
Шел Шива по шоссе - разрушая сущее. А навстречу Cаша шла - круглое сосущая.


Azazello | Post:111933 - Date: 21.04.08(04:25)
Не во всех режимах и схемах так уж необходим большой К.ус. тока базы. Это насчет биполярных составных.
К тому же, заметь - П214 германиевый! Сравни прямое падение напряжения на переходе база-эмиттер с кремниевым. И тем более с составным.
Поэтому и не работают. "учите матчасть!":)

NATALER | Post:111984 - Date: 21.04.08(11:58)
Схемка коммутатора
и рис. 4 (коммутатор 78.3734). Рисунок 4.

9133b6.doc
Размер: 105.00 KB

redpas | Post:111988 - Date: 21.04.08(12:16)
loiki ,скажи, что ты хочешь сделать? электронную пушку? она вроде как не так делается(исходя из данных твоей ветки)
хочешь усовершенствовать зажигание? так там фокус не в том, какой искрой смесь поджечь, а когда. поэтому мощность искры играет далеко не первую роль, а многоискровое зажигание луше обычного только в запорожце, да и то в печке. во всех других случаях как минимум ни какого улучшения нет, и не будет, хуже да, лучше нет. катушка расчитана на определённую частоту(иначе не успеет запасти энергию), и вместо одной хорошей искры пришедшей вовремя, ты получишь кучу хреновых когда попало. что незамедлительно скажется на максимальной мощности и расходе топлива, причём совсем не в лучшую сторону. многоискровое зажигание-это малограмотный бред.
хочешь улучшить зажигание- есть давно проверенный рецепт: микропроцессорное зажигание, датчик на коленвал, трамблёр в топку, минимум на пару цилиндров одна катушка. всё. лучше ничего нет, и врядли будет.
если необходима сумасшедшая искра для автотермии (типа как по андрееву), то многоискровкой ты этого не добьёшся. для этого нужно: на каждый цилиндр своя катушка, желательно не серийная, и кондесаторное(тиристорное) зажигание(при чём сильно модифицированное и опять-же каждое на свой цилиндр), вот тогда, при современной элементной базе вполне возможно достичь тех сумасшедших джоулей, о которых писал андреев. размеры этого всего по моим прикидкам, будут поболе некоторых чемоданов, и жрать эта билиберда будет соответственно. мне вот интересно, исходя из написанного андреевым, он якобы решил эту проблему, и даже ездил, и трамблёр нужно попозже ставить, а вот откуда он взял такую искру, и как трамблёр не испарился не понятно. если всё это сделать как я предложил, то работать оно будет(трамблёра-то нет) и энергией можно будет машины варить, сколько стоить оно будет не понятно(дороже микропроцессорного зажигания точно). и останется только два вопроса- что вместо свечей(обычные очень быстро сгорят), и что ими поджигать.
в общем завязывайте с многоискровым зажиганием, я не видел ни одного человека, который сделал его, поставил себе, попробовал, оценил и оставил дольше чем на пару месяцев. с конденсаторными ездят несколько продвинутых кулибиных, но цели при этом, они преследуют каждый свои.

_________________
...Только глоток бензина может спасти смертельно раненого кота...


loiki | Post:112010 - Date: 21.04.08(15:11)
Странно, а почему тогда такие восторженные отзывы о гомельской многоискровке? Я ее на столе испытал - не понравилось тем, что сильно выходной транзистор перегревается, а в RL-генераторе - нет.
Сумасшедшую искру мне и не надо, хочу сделать стабильный, экономичный поджиг, что уже RL-генератор дает, при токе потребления в 2 А искра 1-1.5 см длинной. И не требует дефицитных деталей. (Собственно там деталей всего - 2 транзюка, выковырянных из любого старого телевизора, 2 резюка, конденсатор и диод). Пробовал базу Т1 замыкать на минус - проводок не искрит, не греется, т.е. контакты прерывателя в том месте должны себя чувствовать нормально.
Загадок там еще много, допустим я на выход поставил вчера высоковольтный транзистор со строчной развертки BU508DF, пришлось уменьшить R1 до 10-ти! ом и схема работала!!?? Как база BU508DF выдержала ток в 1 А я вообще не понимаю! И провод которым я эту базу на минус коротил так и не начал греться, хотя сам резистор чуть не почернел.
Что касается "вовремя" - ну кто мешает УОЗ выставить на пару градусов раньше или удлиннить контакт бегунка?
вчерашний опыт
вчерашний опыт
Размер: 16.49 KB

_________________
Шел Шива по шоссе - разрушая сущее. А навстречу Cаша шла - круглое сосущая.


redpas | Post:112017 - Date: 21.04.08(16:09)
+++++Странно, а почему тогда такие восторженные отзывы о гомельской многоискровке?+++++
этот форум живёт не один год, человек если не меняет своего мнения, то он либо покойник, либо идиот.
+++++Сумасшедшую искру мне и не надо, хочу сделать стабильный, экономичный поджиг+++++
возьми хороший комутатор, и будет тебе счастье, ну или ваяй сам, почти все усовершенствования комутаторов как раз направлены на стабилизацию энергии искры, она как выяснилось должна быть определённой, если меньше- не факт что при плохих обстаятельствах смесь подожжется, больше- чаще свечи менять, ну и бегунок, провода...
+++++Что касается "вовремя" - ну кто мешает УОЗ выставить на пару градусов раньше или удлиннить контакт бегунка?+++++
ну тут наивности нет предела. как ты думаешь почему моторы лучше себя ведут именно с микропроцессорным управлением(особенно зажигания)?, а в последнее время почти все имеют датчик положения коленвала? а всё очень просто, мотору требуется о-очень высокая точность момента поджига и никакой трамблёр не в состоянии эту точность обеспечить. при работе мотора и трамблёр болтается,и распредвал, и ремень, а уж как себя ведут вакуунмый корректор с центробежным автоматом(аля белкопривод) лучше помолчать, да и опережение в идеале не должно быть линейным, и зависимость не всегда прямая, например: чем выше нагрузка, тем больше топливновоздушной смеси, горение идет быстрее, следовательно пожже зажигание нужно, но и от перемешивания тоже кое-что зависит, поэтому при повышении нагрузки частицы топлива в определённый момент хуже смешиваются,поэтому зажигание нужно ставить раньше при повышении нагрузки, вот и получается, что трёхмерные графики зажигания похожи больше на Карпаты, а не какую-то-там кривую с определённой зависимостью. и это всё справедливо для отдельно взятого мотора, при отдельно взятых условиях. а ты говоришь "пару градусов"...
многоискровое зажигание, это изобретение недоучек, которые борятся со следствием, совершенно не вникая в причины. это как шланг с сапуна под машину- типа лучше стало, или как затычка вместо дырявого вакуум-корректора, типа то-же помогло...

_________________
...Только глоток бензина может спасти смертельно раненого кота...


loiki | Post:112020 - Date: 21.04.08(16:24)
Ну, хоть что-то... Всяко лучше обычного контактного. А на супер-пупер микропроцессорные у меня денег нет, да и устанавливать его на мою машину не считаю целесообразным, т.к. во первых стоимость такой системы будет едва-ли не больше стоимости самой машины, во вторых - она и так ездит, с обычным контактным - не жалуюсь.

_________________
Шел Шива по шоссе - разрушая сущее. А навстречу Cаша шла - круглое сосущая.


redpas | Post:112028 - Date: 21.04.08(18:15)
а, ну а если полный бак заправить, то стоимость авто утроится?
это я к тому, что бензин не бесплатный, и его реально экономить, так-что если много ездишь, то 100 уе можно и потратить, а так-же его можно и самому спаять, ну это если совсем с деньгами тяжело...

_________________
...Только глоток бензина может спасти смертельно раненого кота...


loiki | Post:112038 - Date: 21.04.08(20:06)
Ну, многоискровку на RL-генераторе спаять - совсем денег тратить не надо, все детали под ногами на ближайшей помойке валяются. Экономить бензин она тоже экономит, (равно как и ионизатор, собранный на тех-же деталях), так что тут спор бессмысленный. О том что супер-пупер микроконтроллерное зажигание с кучей датчиков лучче - я не спорю, но его цена примерно раза в 2 дороже стоимости моей машины, так что овчинка выделки не стоит. Полный бак бензина поднимет стоимость авто на 20%, и часто ездить мне особо не приходится. (слава богу!)😊

_________________
Шел Шива по шоссе - разрушая сущее. А навстречу Cаша шла - круглое сосущая.


redpas | Post:112064 - Date: 22.04.08(06:00)
Нет, умом Россию не понять... Сделай простое транзисторное зажигание, будет лучше контактного и многоискровки вместе взятых. А лучше и то и другое, чтоб разницу увидеть. А ионизатор да, экономит, но не все так просто...
P.S. Я тут вычислил что у тебя за машина- это скутер! Только там может бак в 8 литров стоять.

_________________
...Только глоток бензина может спасти смертельно раненого кота...


redpas | Post:112065 - Date: 22.04.08(06:02)
+++++часто ездить мне особо не приходится. (слава богу!)+++++
а вот тут батенька вы совершенно не правы. машину нужно любить как женщину, а гонять как собаку. чем больше машина простаивает, тем больше убытки, поэтому в простое ничего хорошего нет, моя машина не всегда остывать успевает- тогда она приносит прибыль, в противном случае такси выгоднее, да и "за воротник" можно чаще, и главное дешевле...

_________________
...Только глоток бензина может спасти смертельно раненого кота...


bomb | Post:112135 - Date: 22.04.08(16:39)
http://www.i-r.ru/show_arhive.php?year=2005&month=10&id=1116
это одна из самых простых и гениальных идей что я встречал, учитесь как надо😊

_________________
мы живем до точки breakpoint, точки прорыва


loiki | Post:112139 - Date: 22.04.08(17:07)
Бак там 20 литров по 13 руб. за литр. Машина используется в качестве наглядного пособия как конструктор "сделай сам" и для поездок в "лес за грибами".

_________________
Шел Шива по шоссе - разрушая сущее. А навстречу Cаша шла - круглое сосущая.


redpas | Post:112142 - Date: 22.04.08(17:33)
bomb Пост: 112135 От 22.Apr.2008 (17:39)
[ссылка]
это одна из самых простых и гениальных идей что я встречал, учитесь как надо😊



мляааааа, 25 вместо 40, я валяюсь.....
это на какой пробег? на 25км?
Свеча длииииииинная, яаааааркая, зажигание происходит мгновеэээээнно.... это чего такое?
гаишники постоянно проверяли(25км), а до изобретения никто не интересовался его СО..... ааааааа....
постоянно один цилиндр не работал.... а может только один и работал?
образовывал промежуток, по которому проскакивала мощная искра, и неработающий цилиндр тут же начинал трудиться... Валерий Афанасьевич сообразил.... лучшеб он сообразил какого хрена, и устранил причину, а не боролся со следствием.
таких изобретений я сотню в день наваяю(особенно тех, что всем с детства извесны)
даааа, в МАДИ наверное даже не смеялись, и правильно, тут плакать надо....


bomb, 100% зачёт!!!!

_________________
...Только глоток бензина может спасти смертельно раненого кота...


redpas | Post:112144 - Date: 22.04.08(17:37)
loiki Пост: 112139 От 22.Apr.2008 (18:07)
Бак там 20 литров по 13 руб. за литр. Машина используется в качестве наглядного пособия как конструктор "сделай сам" и для поездок в "лес за грибами".


ааа, ну а я для опытов купил себе Форд Гранаду, ну так, накатило что-то, хочу его самогоном питать, ну или ещё какой дрянью, в общем, чтоб не дай Бог к бензину не привык😊

_________________
...Только глоток бензина может спасти смертельно раненого кота...


loiki | Post:112145 - Date: 22.04.08(17:49)
bomb Пост: 112135 От 22.Apr.2008 (17:39)
[ссылка]
это одна из самых простых и гениальных идей что я встречал, учитесь как надо😊

Бомб, идея с обостряющим разрядником здесь уже высказывалась, от тут:
[ссылка]
Inquisitor | Post: 25442 - Date: Mon Apr 17, 2006 3:25
Когда у меня на жигулях сильно маслом свечи заливало, то я делал из старой крышки трамблёра (припаял припоем внутри к медным выводам -медный провод 1,5мм диаметром с заточенными кончиками) разрядник с расстоянием между электродами- где-то 8 мм.Но можно было подгибать и регулировать этот зазор.Включал девайс в разрыв центрального провода трамблёра.То есть с помощью дополнительного вв провода.
Дык искрой прошибало "закаканные" свечи...Ездил с расходом масла на угар- 1л масла на 200км.

А вот здесь [ссылка]
дед Иван даже опыт проводил по шунтировке вторичного искровика сопротивлением небольшого номинала. Но за ссылку все равно спасибо, а то информации с форума многие не верят.😊
P.S. Про обострение разряда ПОСЛЕ первичного разрядника мне подтвердил даже Алхимик и скинул 3 скана вырезок из умных книг про это, но скачивать я не стал, поскольку верю на слово.😶

А вот пост валералапы про то-же…
[ссылка]
valeralap | Post: 106825 - Date: Fri Mar 21, 2008 4:54
При остывшем двигателе компрессия падает минимум на 2,5 очка. Если двигатель имеет 8-9 очков на горячую то холодный, он как правило плохо заводится. Причина, холодное топливо конденсирует на стенки цилиндров, и при сжатий заливает свечи. При пуске всегда система автоматики обогащает смесь. Поэтому изношенные двигатели лучше запускать от много искровой системы, и после прогрева переходить, на штатное. Но есть закономерный вопрос, а почему все же когда провод снимаешь, и отводишь, действительно цилиндр начинает работать. Я делал такой эксперимент, отодвигал провод и искал наилучшее расстояние от свечи, когда цилиндр очень ровно работал. Это расстояние примерно 2,5 – 3 см. Вопрос, зачем мне искра снаружи? Для проверки взял и вывернув свечу разогнул контакт насколько смог около 3 мм и завернув завел. Цилиндр вообще не стал работать но сняв провод он опять запустился. Так вот это простейший опыт говорит о том, что заряд проходя искровой промежуток в атмосфере усиливается ! Дело за малым, сделать классный разрядник…

_________________
Шел Шива по шоссе - разрушая сущее. А навстречу Cаша шла - круглое сосущая.


<] [ 1 | ... 128 | 129 | 130 | 131 | 132 | 133 | 134 | 135 | 136 | 137 | 138 | 139 | 140 | 141 | 142 | 143 | 144 | 145 | 146 | 147 | 148 | ... | 155 ] [>
У Вас нет прав отвечать в этой теме.
Форум - Экономия топлива - Автотермия - Бестопливное горение. Автомобиль без топлива - Стр 138
🏠 Главная | 📚 Содержание | 💬 Форум | 📁 Файлы | 📩 Контакт