[ВХОД]
21.05.26(23:26)

mob.skif.biz

Альтернативная энергия. Оставь надежду, всяк сюда входящий...

🏠 Главная | 📚 Содержание | 💬 Форум | 📁 Файлы | 📩 Контакт
 
Резонансные генераторы
Магнитные генераторы
Механические центробежные (вихревые) генераторы
Электростатические генераторы
Водородные генераторы
Ветро- и гидро- и солнечные генераторы
Прочие идеи (разные)
О форуме
Транспорт
Оружие
Научные идеи, теории, предположения...
Экономия топлива
Коммерческие вопросы
Струйные технологии
Торсионные генераторы
Новые технологии
Барахолка
Патентный отдел
Конструкторское бюро
Нейтронная физика
Торнадо и смерчи
Гравитация и антигравитация
Сделай сам. Советы.
Медицина и здравоохранение

🖥️ | 🖨️

Форум - Резонансные генераторы - Резонансный трансформатор Теслы - Попытка мыслить категориями Тесла - Стр:48
<] [ 1 | ... 38 | 39 | 40 | 41 | 42 | 43 | 44 | 45 | 46 | 47 | 48 | 49 | 50 | 51 | 52 | 53 | 54 | 55 | 56 | 57 | 58 | ... | 287 ] [>
Модератор: idmail
Первый пост темы: idmail Post: #79869 От:13.09.2007 (07:20)
Valerlap "...самое главное открытие Никола Тесла, физика продольной волны.Что знал Никола Тесла, чего незнаем мы? Первые представления об ЭФИРЕ были полностью связаны с представлением свойств жидкости. Тесла имел именно такой устойчивый взгляд. Мысленной моделью для своих разработок Тесла использовал воду..."

Насколько поздние указанные представления Теслы об эфире? Вполне возможно что его взгяды на строение эфира изменились. Основанием может служить ссылка на его (Теслы) статью, где эфир оценивается как очень упругая (энероёмкая) среда с малой плотностью. Цитата из статьи(перевод) Теслы здесь. С уважением


Насколько я помню Тесла не согласился с представлением эфира как среды с малой плотностью, обоснование - продольная волна испытывает затруднения распространяясь в такой среде. Вот кургузенький перевод, почитайте. lazj
dedivan | Post:104989 - Date: 11.03.08(08:13)
MSN Зазор с одной сторроны был в прелелах 2мм, -толщина ДКХ, то же самое, естественно примерно вдвое увеличилась амплитуда магнитного потока,(напряжение с ДКХ), но качествено картина не поменялась.


Во, вспомнил.
У тебя нет компенсационного витка. Цепь датчик-входы усилителя
образуют замкнутый виток, в переменном магнитном поле на нем наводитсы
обычная эдс.
Причем если датчик старый совковый- то эдс в десяток раз больше сигнала датчика.
Бери лучше от обычного флоппика, у них паразитная эдс меньше,
но обратный виток надо делать обязательно.


Размер: 3.68 KB

_________________
я плохого не посоветую


Sergh | Post:105023 - Date: 11.03.08(11:33)
Пока вожусь периодически с трансформатором. Намотал вторичку проводом из витой пары сетевого кабеля. 2 первички на боковых кернах не дали удлиннения искры, даже наоборот. Боковые керны в 2 раза меньше центрального, вероятно поэтому.

Максимум длинны искры, померянной линейкой, 6 мм, получен с центральной первичкой. Время намагничивания довольно большое, 15 мкс, а импульс обратной ЭДС - 0,3 мкс. Может в цепь первички дроссель поставить, чтобы вершину импульса стабилитроном и емкостью транзистора не срезало?

Во вторичной цепи кроме импульса обратной ЭДС есть так же и более длительный прямой импульс, это 12Х20 = 240 вольт, может последовательно с вторичкой конденсатор поставить, пикофарад 20, чтобы этот длинный импульс, который приводит к затягиванию искры, обрезать?

dedivan | Post:105040 - Date: 11.03.08(14:20)
Sergh а импульс обратной ЭДС - 0,3 мкс.

Серж, это много. Либо ключ недостаточно быстро закрывается, либо
где то большая паразитная емкость получилась.
Вторичка не заземлена? Не надо.
Уменьшай длительность накачки, смотри где пропадает напряжение,
как быстро.

_________________
я плохого не посоветую


andy8mm | Post:105149 - Date: 12.03.08(00:47)
dedivan здесь о перпендикулярных разрядах очевидец xcom14 говорит.
Скрещивали всяко-разно, может перпендикулярные лавины что-то интересное покажут?


dedivan | Post:105158 - Date: 12.03.08(01:44)
andy8mm может перпендикулярные лавины что-то интересное покажут?


Да, спасибо, я уже говорил, что даже паралельно две искры на одну
нагрузку уже полезно.

_________________
я плохого не посоветую


dedivan | Post:105174 - Date: 12.03.08(09:25)
Sergh
2 первички на боковых кернах не дали удлиннения искры, даже наоборот. Боковые керны в 2 раза меньше центрального, вероятно поэтому.



Боковые керны так и должны быть. А вот две первички должны работать очень синхронно.
Для этого провода от них до ключей вымеряются до миллиметров,
провода, по которым сигнал на ключи идет, тоже.

Возьми для примера палку оперативной памяти, посмотри там монтаж,
вот так там выравнивание делается.

_________________
я плохого не посоветую


dedivan | Post:105181 - Date: 12.03.08(10:09)
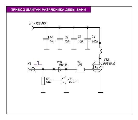
Для рукастых мужиков.
Импульсные схемы на большие токи не катят на проводках.
только печать и строгие правила разводки.
Вот для примера плата раскачки на 2х IRF840.



Размер: 6.93 KB

_________________
я плохого не посоветую


AlexZander | Post:105185 - Date: 12.03.08(10:30)
Вот для примера плата раскачки на 2х IRF840.

О! Давно этого ждал! Это к масштабу привести и в печать?

dedivan | Post:105186 - Date: 12.03.08(10:34)
AlexZander
Это к масштабу привести и в печать?


Да, и делай сразу не одну, несколько искорок лучше чем одна.

_________________
я плохого не посоветую


AlexZander | Post:105212 - Date: 12.03.08(13:35)
Деда Ваня! Там на плате двум IRF'кам тесновато получается... У них ноги враскоряку формовать? Там же вообще корпус к корпусу получается... Они без радиатора?

dedivan | Post:105214 - Date: 12.03.08(13:41)
Враскоряку. Иначе быват затвор с истока пробивает.
Корпус к корпусу самое оно. В рабочем режиме радиаторы не нужны.
Это если для экспериментов, то к каждому алюминивую пластиночку
можно вставить.

_________________
я плохого не посоветую


Sergh | Post:105215 - Date: 12.03.08(13:47)
Все там нормально, шины питания медной фольгой разведены, сигнальные соединения еще короче чем на печатке, хоть и на макетной плате. 2 витка диаметром 15 мм на воздухе от этого генератора дают 200 вольт обратной ЭДС при питании 12В.
Искра всего 6 мм - дело в трансформаторе. На первичке 500 вольт, больше не получится - транзисторы не дают. Более высоковольтные транзисторы намного медленнее и имеют большее сопротивление в открытом состоянии. 0.3 мкс - это длительность по основанию. Если длительность по 2/3 амплитуды мерить то можно и 0,1 мкс намерить.

dedivan | Post:105222 - Date: 12.03.08(14:04)
Sergh На первичке 500 вольт, больше не получится - транзисторы не дают.


Если бы на первичке было 500 вольт, хватило бы за глаза.
Дело в том что последовательно с первичкой включены паразитные индуктивности
от стока до первички
от первички до плюса
от минуса до истока
И напряжение на них распределяется по общеизвестным законам.
На первичке остается меньше.

По поводу 300 нсек- если скорость закрывания ключа 30нсек,
то максимум через 50 нсек должен быть пробой разрядника,
и напряжение на стоке резко падает до нуля.

Вот такой картинки добивайся.

_________________
я плохого не посоветую


AlexZander | Post:105226 - Date: 12.03.08(14:22)
Ну, тады вот срисовал, базовая платка 15x55мм получилась, дорожки чуть подправил под smd резюки и емкости..

в приложений плата, схема... размножить, отмирорить правильно, разрешение в 300dpi принудительно выставить - и "под утюг". Удачи!


23 апреля 2008: Мелкая неточность исправлена - можете пользоваться. Корни тут:

http://www.skif.biz/index.php?name=Forums&file=viewtopic&t=1409&pagenum=27


Размер: 8.27 KB


Размер: 3.46 KB


Размер: 4.18 KB

Sergh | Post:105229 - Date: 12.03.08(14:52)
У меня на макетке конденсаторы ближе к транзистору. Электролит лучше не ставить, с ним все равно керамические конденсаторы сильно свистеть будут. Лучше импортные SMD танталовые конденсаторы, такие прямоугольники желтые или черные, только с диодом не перепутать. Советский тантал - хуже, индуктивность ножек большая, не пойдет. Если печатку делать то лучше так:
Вариант
Вариант
Размер: 23.84 KB

AlexZander | Post:105230 - Date: 12.03.08(14:59)
sergh!

1) Я бы не рискнул землю между выводами на первичку пихать
2) электролиту там тесно - ты силовую цепь к сигнальной приблизил...
3) провода питания - нет места.

впрочем, может и покатит, но по моему опыту питание с сигналкой рядом - глюки будут...


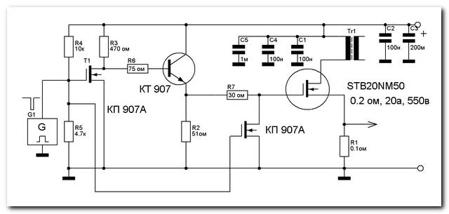
inventives | Post:105234 - Date: 12.03.08(15:17)
Sergh .. импульс обратной ЭДС - 0,3 мкс.

Медленно запирается полевик. Тоже долго мучал составной КТ973, а затем сделал на КП907. Фронт на порядок круче.

Схема
Размер: 25.45 KB

Sergh | Post:105236 - Date: 12.03.08(15:37)
Угу, а на 2-х витках на ВОЗДУШНОМ сердечнике диаметром 15 миллиметров тот же самый полевик запирается быстро, катушка при этом формирует выброс обратной ЭДС напряжением 200 вольт (из 12) и длительностью ~30 нс.

Все к тому что надо делать прямоходовик, подавать на него те же 500 вольт и открывать транзистор на то время, сколько надо. Тогда и емкости будут на нас работать, а не против.

dedivan | Post:105244 - Date: 12.03.08(17:04)
Sergh Пост: 105236 От 12.Mar.2008 (15:37)

Все к тому что надо делать прямоходовик, подавать на него те же 500 вольт и открывать транзистор на то время, сколько надо.


Только не забудь, что открыть его быстро будет еще труднее чем закрыть.
Емкости надо уменьшать- это точно поможет.

_________________
я плохого не посоветую


dedivan | Post:105264 - Date: 12.03.08(19:00)
AlexZander
но по моему опыту питание с сигналкой рядом - глюки будут...


Опыт великая вещь.
Вот я разрисовал токи в земляном проводе. В момент выключения
эдс от изменения выходного тока будет препятствовать разрядке затворной емкости.😕


Размер: 24.80 KB

_________________
я плохого не посоветую


Sergh | Post:105267 - Date: 12.03.08(19:14)
Серьезные токи будут течь только там где керамические кондеры припаяны, так как настолько быстро отдать существенный ток могут только они, т.е. по земляной шине от ножек мощных полевиков к кондерам - это 3 мм максимум, и от места где припаяны кондеры до дырочки куда первичка припаяна - по плюсовой, еще 5 мм.

Хотя в обратноходовой схеме все это неважно. Накачка 15 мкс, да хоть 5 мкс, индуктивность этих миллиметров в сотни раз меньше индуктивности первички транса на феррите. Было бы важно для первички транса с воздушным сердечником, или для коаксиального транса.

Емкость затвора - как правило омическое сопротивление затвора довольно большое, больше сопротивления обкладок керамического конденсатора.

Кстати, длинная стрелка влево - это что? Туда большого тока нет.Приходящую землю и питание можно заводить хоть по ПЭВ-0,1 мм, и припаивать куда угодно, по нему течет средний ток, он при частоте 1 кГц небольшой.


dedivan | Post:105270 - Date: 12.03.08(19:22)
Sergh индуктивность этих миллиметров в сотни раз меньше индуктивности первички транса на феррите.


Правильно. Но и эдс самоиндукции этих проводов всего в 5 вольт,
прекращают разряд емкости затвора.

_________________
я плохого не посоветую


Sergh | Post:105271 - Date: 12.03.08(19:28)
длинная стрелка влево - это что?

inventives | Post:105545 - Date: 14.03.08(09:37)
dedivan Емкости надо уменьшать- это точно поможет.

Измерил. Действительно великовата емкость. В тр-ре из 6 Ш-сердечников емкость между первичкой и вторичкой 240 пф. Индуктивность вторички 1,75 мГн, индуктивность 1 витка первички с токоподводами 3 мкГн. Вторичка выполнена в 2 слоя, между которыми 1 слой лента первички. Для сравнения, на ТВС емкость 60 пф, индуктивность 2-х слойной вторички 370 мкГн. Везде изоляция скотч. Похоже, надо вместо скотча использовать что другое.

Sergh | Post:105552 - Date: 14.03.08(11:57)
У меня первичка из одностороннего текстолита 1 мм фольгой внутрь, на углах изнутри медной фольгой пропаяно, одновременно и каркас, там емкость поменьше наверное.

<] [ 1 | ... 38 | 39 | 40 | 41 | 42 | 43 | 44 | 45 | 46 | 47 | 48 | 49 | 50 | 51 | 52 | 53 | 54 | 55 | 56 | 57 | 58 | ... | 287 ] [>
У Вас нет прав отвечать в этой теме.
Форум - Резонансные генераторы - Резонансный трансформатор Теслы - Попытка мыслить категориями Тесла - Стр 48
🏠 Главная | 📚 Содержание | 💬 Форум | 📁 Файлы | 📩 Контакт